Guten Tag Ich suche eine Schaltung, mit der ich eine 12V-Halogenlampe beim Einschalten automatisch sanft hochdimmen kann. Also kein Dimmer mit Regler zum Drehen. Beim Einschalten soll die Halogenlampe von 0 auf 100% fahren - so etwa in einer Sekunde. Es muss eine Schaltung OHNE Mikrokontroller sein, da ich selber bauen möchte und keine Ahnung vom Programmieren habe. Am besten im Nulldurchgang - also Lampenschonend. Nicht so etwas mit zwei Stufen (zuerst über einen Widerstand, der dann überbrückt wird). Vielleicht gibt's ja einen Bausatz. Soll für 12VAC, 20 bis 50W Halogenlampen zu verwenden sein. Vielen Dank ! Ferdi
Das gibt es als fertige Halogennetzteile (Schaltnetzteile mit Soft-Start) zu kaufen. Betreibe ich schon seit ~10 Jahren und mir ist noch keine Halogenbirne kaputt gegangen. Absolut Leuchtmittelschonend.
http://www.atx-netzteil.de/pwm_softstart_softstopp_mit_tl494.htm das dürfte für dich das richtige sein. mfg
dolf schrieb: > http://www.atx-netzteil.de/pwm_softstart_softstopp_mit_tl494.htm > > das dürfte für dich das richtige sein. > mfg Läuft aber mit DC. Müsste also vor jede Lampe einen dicken Gleichrichter mit Siebeelko packen. Macht Spannungsverlust und Wärme. Das wollte ich eigentlich nicht. Normalerweise ist ja nur der Trafo und die Lampe - also AC. Ich dachte an einen Triac als Schaltelement, der eben langsam durchgesteuert wird.
Warum jede Lampe einzeln? Speise die gedimmte DC-Spannung doch einfach schon so ein. Ein Gleichrichter ist eh in den MR16-LED-Lampen drin wodurch die Polarität nachher keine Rolle mehr spielt.
senke schrieb: > Warum jede Lampe einzeln? > Speise die gedimmte DC-Spannung doch einfach schon so ein. Ein > Gleichrichter ist eh in den MR16-LED-Lampen drin wodurch die Polarität > nachher keine Rolle mehr spielt. Also bei mir ist der Trafo 230/12V direkt an der Halogenlampe. Und will nur so einen Dimmer dazwischen hängen - da is nix mit DC. Keine MR16-LED Weist du was ich meine ?
Schau mal bei Eltako vorbei. Da gibt es sowas schon fertig zu kaufen, da kann man auch einstellen, wie schnell "hochgefahren" werden soll...
Hubert Mueller schrieb: > Schau mal bei Eltako vorbei. Da gibt es sowas schon fertig zu kaufen, da > kann man auch einstellen, wie schnell "hochgefahren" werden soll... Ja, so etwas wäre meine Vorstellung - nur eben zum Selberbasteln - hast nicht zufällig einen Schaltplan von solchen "Eltako-Dingern" ? ;-) lg
Also persöhnlich würde ich sowas einfach aus Gewohnheit mit nem kleinen µC machen (Wär auch ein gutes Anfangsprojekt, für dich). Ansonsten: In LT-Spice aus nem OPV und ein paar passiven einen Anschnittdimmer basteln...
Ferdinand schrieb: > Ja, so etwas wäre meine Vorstellung - nur eben zum Selberbasteln - hast > nicht zufällig einen Schaltplan von solchen "Eltako-Dingern" ? ;-) In diesen "Eltako-Dingern" wird mit an Sicherheit grenzender Wahrscheinlichkeit ein µC verbaut sein. Grundsätzlich findet man solche "Sonnenauf- und Untergangsschaltungen" bei den Aquarianern. Vielleicht solltest Du mit Google mal in dieser Richtung suchen. Gruss Harald
Max D. schrieb: > Also persöhnlich würde ich sowas einfach aus Gewohnheit mit nem kleinen > µC machen (Wär auch ein gutes Anfangsprojekt, für dich). > > Ansonsten: In LT-Spice aus nem OPV und ein paar passiven einen > Anschnittdimmer basteln... Nett gemeint - danke. Aber für µC bin ich zu alt - da fang ich mir nichts mehr an. Und selber so eine Schaltung entwerfen - da fehlt es an Kenntnis und an Equipment. Nachbauen ist kein Problem - sofern man die Teile bekommt. Platine machen kann ich auch. Aber ich brauche einen fertigen Plan, sonst wird das nix. Ich dachte an einen Optokoppler als Nulldurchgangsdetektor und einen Triac als Schalter. Dazwischen eben ein wenig Elektronik. An einer Seite 12VAC rein und an der anderen 12VAC -SOFT- wieder raus. Klingt doch so einfach :-) lg
dolf schrieb: > http://www.atx-netzteil.de/pwm_softstart_softstopp_mit_tl494.htm > > das dürfte für dich das richtige sein. > mfg @ Dolf Bei Verwendung des TL494 werde ich wohl um eine Vollweggleichrichtung nicht herumkommen. Mit EINER Diode in der Plusleitung wird es vermutlich nicht funktionieren. Frage: Bei Vollweggleichrichtung brauche ich ja auch einen Siebeelko - in welcher Größenordnung müsste der sein? Ist das Lastabhängig - also bei 20W- oder 50W-Halogen anders? lg
Abdul K. schrieb: > Ein passender NTC ? Guter Ansatz !!! Habe aber keine Ahnung von NTCs - welcher könnte da passen?
jtk schrieb: > Das gibt es als fertige Halogennetzteile (Schaltnetzteile mit > Soft-Start) > zu kaufen. > > Betreibe ich schon seit ~10 Jahren und mir ist noch keine Halogenbirne > kaputt gegangen. Absolut Leuchtmittelschonend. Klingt ja interessant. Ich hatte mal zwei solche Teile als Bausatz für "normale" Glühlampen (dürfte ja auch wurscht sein bzw. für Halo auch gehen). Die Lampen gingen zwar langsamer an, doch die Durchbrennquote war nicht geringer, eher fast beim Gegenteil. Habe die Teile dann wieder ausgebaut.
J. Ad. schrieb: > Klingt ja interessant. Ich hatte mal zwei solche Teile als Bausatz für > "normale" Glühlampen (dürfte ja auch wurscht sein bzw. für Halo auch > gehen). Die Lampen gingen zwar langsamer an, doch die Durchbrennquote > war nicht geringer, eher fast beim Gegenteil. Habe die Teile dann wieder > ausgebaut. Gibt es einen Schaltplan davon - ansehen kann man ihn ja mal ...
Wenn man die Lampen bei gleicher Leistung betreibt, verschleißen sie auch gleich schnell. Vorgeschaltete Dimmer J. Ad. schrieb: > jtk schrieb: >> Das gibt es als fertige Halogennetzteile (Schaltnetzteile mit >> Soft-Start) >> zu kaufen. >> >> Betreibe ich schon seit ~10 Jahren und mir ist noch keine Halogenbirne >> kaputt gegangen. Absolut Leuchtmittelschonend. > > Klingt ja interessant. Ich hatte mal zwei solche Teile als Bausatz für > "normale" Glühlampen (dürfte ja auch wurscht sein bzw. für Halo auch > gehen). Die Lampen gingen zwar langsamer an, doch die Durchbrennquote > war nicht geringer, eher fast beim Gegenteil. Habe die Teile dann wieder > ausgebaut. Logisch, da der Verschleiß zu 99% von Brenndauer und Spannung abhängt. Brennen Birnen an einem Vorschaltgerät länger, liegts meist an der niedrigeren Spannung und nicht am Startverhalten.
batman schrieb: > Logisch, da der Verschleiß zu 99% von Brenndauer und Spannung abhängt. > Brennen Birnen an einem Vorschaltgerät länger, liegts meist an der > niedrigeren Spannung und nicht am Startverhalten. Genau das Gegenteil war das Argument bei dem Bausatz mit dem Hochdimmen: Die Lampen gehen i.d.R. beim Einschalten kaputt, weil da kurz ein Überstrom fließt weil die Wendel noch nicht ganz heiß sind.
Max D. schrieb: > Ansonsten: In LT-Spice aus nem OPV und ein paar passiven einen > Anschnittdimmer basteln... Und warum bastelst du ihm das nicht? Sprücheklopfer. TRIAC, 5 1N4148, 2 Elkos, 2 Widerstände und ein LM393 reichen doch.
Ferdinand schrieb: > Aber für µC bin ich zu alt - da fang ich mir nichts mehr an. Wenn du nicht vor hast morgen tot umzufallen, dann lohnen sich µC auf jeden Fall. Du bist ja ganz offenkundig schon mit einem PC und Internetzugang ausgestattet (bist ja hier im Forum), die großen Hürden sind also aus dem Weg. Einen arduino nano Klon gibt es schon für ~5€, selbst wenn es dir nicht gefällt hast nicht viel verloren und für die ersten Blink-Programme ist die arduino IDE nicht verkehrt. Wenn man dann den Babyschuhen entwachsen ist, dann kann man die hardware einfach mit gcc und avrdude weiter benutzen. Sowas hier: www.ebay.de/itm/161560850105 ☑ Genug Flash für die meisten Projekte (32 Kb) ☑ Direkt per USB programmierbar (nurnoch Software installieren) ☑ Gratis IDE ☑ Große Community ☑ Standard C-Toolchain verfügbar (avr-gcc) Viele Leute stellen sich µC immer kompliziert vor, aber das ist inzwischen nichtmehr der Fall.
J. Ad. schrieb: > batman schrieb: > >> Logisch, da der Verschleiß zu 99% von Brenndauer und Spannung abhängt. >> Brennen Birnen an einem Vorschaltgerät länger, liegts meist an der >> niedrigeren Spannung und nicht am Startverhalten. > > Genau das Gegenteil war das Argument bei dem Bausatz mit dem Hochdimmen: > Die Lampen gehen i.d.R. beim Einschalten kaputt, weil da kurz ein > Überstrom fließt weil die Wendel noch nicht ganz heiß sind. Klar, sowas würde ich auch erzählen, wenn ich was verkaufen will. Die banale Erkenntnis, dass endverschlissene Lampen oft beim Einschalten kaputtgehen, ist allerdings nicht wirklich ein Argument.
Max D. schrieb: > Viele Leute stellen sich µC immer kompliziert vor, aber das ist > inzwischen nichtmehr der Fall. Braucht man dazu Programmierkenntnisse ? - hab ich nicht Braucht man dazu Englischkenntnisse ? - hab ich nicht Ich fürchte ich erfülle nicht die Grundvoraussetzungen :-(
MaWin schrieb: > Max D. schrieb: >> Ansonsten: In LT-Spice aus nem OPV und ein paar passiven einen >> Anschnittdimmer basteln... > > Und warum bastelst du ihm das nicht? Sprücheklopfer. > > TRIAC, 5 1N4148, 2 Elkos, 2 Widerstände und ein LM393 reichen doch. Ich könnte das nicht "auswendig" und länger rumprobieren ist jetzt nicht meine Absicht.
Ferdinand schrieb: > Max D. schrieb: >> Viele Leute stellen sich µC immer kompliziert vor, aber das ist >> inzwischen nichtmehr der Fall. > > Braucht man dazu Programmierkenntnisse ? > - hab ich nicht > Braucht man dazu Englischkenntnisse ? > - hab ich nicht > > Ich fürchte ich erfülle nicht die Grundvoraussetzungen :-( Programmierkenntnisse brauchst du nicht, die kriegst du. Englisch ist hilfreich aber nicht zwingend notwendig (ein Gutteil der Tools ist übersetzt verfügbar).
Das Glühlampen meist beim Einschalten Kaputtgehen kann ich bestätigen. Deshalb meine Frage nach Softstart im Nulldurchgang. Wenn eine Glühlampe (Halogenlampe) im Nulldurchgang geschaltet wird, geht sie praktisch nie kaputt (ja, ja, sag niemals nie - ist schon klar). Und Softstart sieht auch noch gut aus. Sowas brauch ich :-)
Max D. schrieb: > Programmierkenntnisse brauchst du nicht, die kriegst du. > > Englisch ist hilfreich aber nicht zwingend notwendig (ein Gutteil der > Tools ist übersetzt verfügbar). Wirklich überzeugt mich das nicht - aber ich will mal guten Willen zeigen ... Wo fang ich an ?
Ferdinand schrieb: > Das Glühlampen meist beim Einschalten Kaputtgehen kann ich > bestätigen. > Deshalb meine Frage nach Softstart im Nulldurchgang. > Wenn eine Glühlampe (Halogenlampe) im Nulldurchgang geschaltet wird, > geht sie praktisch nie kaputt (ja, ja, sag niemals nie - ist schon > klar). Und Softstart sieht auch noch gut aus. > > Sowas brauch ich :-) ...widerspricht aber der Theorie von batman!
Hallo Leute, hier ist es von Vorteil die Grundlagen zu kennen um das Problem einschätzen zu können. Das Problem ist der Kaltwiderstand der Glühfäden, dieser ist deutlich kleiner als ihr Heißwiderstand. Ich habe hier eine kleine 5W Halogenbirne an der wir das Problem mal durchrechnen können. Wer ein Multimeter und ein Halogenbirnchen zur Hand hat, kann das direkt nachvollziehen. Das Birnchen hat 5W bei 12Volt, daraus ergibt sich ein Widerstand von 28,8 Ohm ( P = U² / R umgestellt R = U² / P = 144 / 5 = 28,8). Wenn ich den (Kalt)Widerstand am Birnchen mit dem Multimeter messe, erhalte ich aber nur 2,2 Ohm - das ist ca. 1/10 des Warmwiderstandes. Wenn ich das Birnchen jetzt unglücklicherweise genau im Scheitelwert der Trafospannung (Us ~ 1,41 * Ueff = 1,141 * 12V = 16,9V) einschalte, fließt ein Strom von I = U / R = 16,9V / 2,2 Ohm = 7,68A. Dazu gehört eine Einschaltleistung von 16,9V * 7,68A = 129,8W, das ist beinahe das 26fache der Nennleistung des Glühfadens und kann sein Ende bedeuten. Es macht also durchaus Sinn, den Glühfaden nicht bei einer hohen Spannung einzuschalten. @ Ferdinand Ich hätte genau was du brauchst, das ist analog viel einfacher zu lösen als mit einem µC. Leider möchte ich die Schaltung nicht veröffentlichen, da ich sie evtl vermarkten werde. Bin mir aber sicher, daß Ähnliches im Internet zu finden ist. Gruß. Tom
TomA schrieb: > @ Ferdinand > Ich hätte genau was du brauchst, das ist analog viel einfacher zu lösen > als mit einem µC. Leider möchte ich die Schaltung nicht veröffentlichen, > da ich sie evtl vermarkten werde. Bin mir aber sicher, daß Ähnliches im > Internet zu finden ist. Ich möchte deine Schaltung sicher nicht veröffentlichen, denn ich würde sie nur für mich benötigen. Es wäre total nett, wenn du mir deine Schaltung -nur für mich- zukommen lassen könntest. ggf. an chris.dampfer(ät)live.at versprochen!!! alles gesendete bleibt unter uns :-) lg Ferdi
Hallo Ferdinand, geht klar, es ist kein großes Geheimnis, aber muß nicht öffentlich breit getreten werden. Ich bereite es ein wenig auf und schicke es dir. Wird in Kürze bei dir sein. Gruß. Tom
TomA schrieb: > Das Birnchen hat 5W bei 12Volt, daraus ergibt sich ein Widerstand von > 28,8 Ohm ( P = U² / R umgestellt R = U² / P = 144 / 5 = 28,8). > > Wenn ich den (Kalt)Widerstand am Birnchen mit dem Multimeter messe, > erhalte ich aber nur 2,2 Ohm - das ist ca. 1/10 des Warmwiderstandes. > > Wenn ich das Birnchen jetzt unglücklicherweise genau im Scheitelwert der > Trafospannung (Us ~ 1,41 * Ueff = 1,141 * 12V = 16,9V) einschalte, > fließt ein Strom von I = U / R = 16,9V / 2,2 Ohm = 7,68A. Dazu gehört > eine Einschaltleistung von 16,9V * 7,68A = 129,8W, das ist beinahe das > 26fache der Nennleistung des Glühfadens und kann sein Ende bedeuten. Wow, endlich hat jemand bewiesen, daß eine Glühbirne nicht funktionieren kann. Beeindruckend, soviele Zahlen.
batman schrieb: > Wow, endlich hat jemand bewiesen, daß eine Glühbirne nicht funktionieren > kann. Beeindruckend, soviele Zahlen. Das war zwar kein Beweis, daß eine Glühlampe (Birnen zählen zum Obst) nicht funktionieren kann. Aber eine anschauliche und auch richtige Erläuterung, warum sie in der Tat meist beim Einschalten kaputt gehen. Aber wenn dir das zu viele Zahlen sind, frag mal Robin, nachdem du nach Hause geflogen bist :-)
Ferdinand schrieb: > Max D. schrieb: >> Programmierkenntnisse brauchst du nicht, die kriegst du. >> >> Englisch ist hilfreich aber nicht zwingend notwendig (ein Gutteil der >> Tools ist übersetzt verfügbar). > > Wirklich überzeugt mich das nicht - aber ich will mal guten Willen > zeigen ... > > Wo fang ich an ? Bei einem Arduino. Gutes Tutorial suchen und loslegen!
Max D. schrieb: > Ich könnte das nicht "auswendig" und länger rumprobieren ist jetzt nicht > meine Absicht. Dachte ich mir. Du machst nur was du kannst, rumlabern. Dabei ist es so einfach, R und C je nach Aufdimmzeit.
1 | MBR1045CT 1N4148 |
2 | o--+------|>|--+--|>|--+------+---+ |
3 | | | | | | |
4 | | +---|>|--+-------(---+ R | |
5 | | | | | 10k | | |
6 | | | Lampe | | | | |
7 | | | | /+|--(--+ 47u |
8 | | | MOSFET I|----< | | | | |
9 | | | S| \-|--+ C | |
10 | +--(---|<|--+ LM321| 10k | | |
11 | | | | | | | |
12 | o-----+---|<|--+-------+---+--+---+ |
13 | MBR1045CA |
TomA schrieb: > Ich hätte genau was du brauchst, das ist analog viel einfacher zu lösen > als mit einem µC. Leider möchte ich die Schaltung nicht veröffentlichen, > da ich sie evtl vermarkten werde. Oje oje, Chinesen lachen sich tot.
Hallo Ferdinand, die Mail ist raus. Melde dich kurz, wenn du sie bekommen hast. Habe noch etwas vergessen. Klemme 1 ist der Eingang vom Trafo, Klemme 2 ist der Ausgang zum Birnchen. Und falls du mit SwicherCAD ungehen kannst, kannst du die Schaltung damit simulieren und deinen Umständen anpassen. Gruß. Tom
MaWin schrieb: > Max D. schrieb: >> Ich könnte das nicht "auswendig" und länger rumprobieren ist jetzt nicht >> meine Absicht. > > Dachte ich mir. Du machst nur was du kannst, rumlabern. > > Dabei ist es so einfach, R und C je nach Aufdimmzeit. MBR1045CT > 1N4148 > o--+------|>|--+--|>|--+------+---+ > | | | | | > | +---|>|--+-------(---+ R | > | | | | 10k | | > | | Lampe | | | | > | | | /+|--(--+ 47u > | | MOSFET I|----< | | | | > | | S| \-|--+ C | > +--(---|<|--+ LM321| 10k | | > | | | | | | > o-----+---|<|--+-------+---+--+---+ > MBR1045CA Hm, Plötzlich ist aus dem Triac ein MOSFet geworden und ein Vollbrücken-Gleichrichter hängt auchnoch vor der Lampe, hier wird viel Power verheizt.... So eine Schaltung könnte ich dir auch aus dem Ärmel schütteln. Das Problem mit einer Triac-Dimmung ist, dass man über die GANZE Halbwelle wegdimmen muss und nicht einfach den Spitzenwert als 100% nimmt. Weil der Triac (anders als dein MOSFet) in der fallenden Viertelwelle nichtmehr löscht obwohl der Steuerstrom weg ist. Das kann man sicher mit nem RC-Glied zur Phasenverschiebung lösen, aber das würde halt in "gewurstel" enden. Da müsste man also fast sowas real aufbauen (und das ist etwas viel für eine Schaltung die ich selber nicht brauch).
Max D. schrieb: > Hm, Plötzlich ist aus dem Triac ein MOSFet geworden und ein > Vollbrücken-Gleichrichter hängt auchnoch vor der Lampe, hier wird viel > Power verheizt.... Ein TRIAC kostet 1.4V und ein Brückengleichrichter kostet 1.4V, das nimmt sich also verlustleistungsmässig nichts. Da ich aber noch gelesen hatte, daß er zu Beginn der Sinuswelle einschalten wollte, bin ich zum MOSFET übergegangen. > So eine Schaltung könnte ich dir auch aus dem Ärmel schütteln. Offensichtlich nicht. Du kannst es ja mal mit 2 antiseriellen MOSFETs auf Wechselspannungsseite probieren und einem LM393.
Hallo MaWin, ich beneide dich um deine Kristallkugel. Während Meine noch nicht weiß, ob ich vermarkte und wenn ja wie, weiß Deine schon daß ich das mache und daß sich der kleine Um Lei Tung darüber freut. ;) Gruß. Tom
Max D. schrieb: > So eine Schaltung könnte ich dir auch aus dem Ärmel schütteln. Auch 12 V AC lassen sich über Triac steuern/Regeln. TomA schrieb: > Hallo MaWin, > > ich beneide dich um deine Kristallkugel. Während Meine noch nicht weiß, > ob ich vermarkte und wenn ja wie, weiß Deine schon daß ich das mache und > daß sich der kleine Um Lei Tung darüber freut. ;) Verstehe: Chinesischer Verkehrsminister - Um Lei Tung... Meine Kristallkugel weiß immer alles im Voraus, auch wenn sie es nicht anzeigt!... Weil, meine zeigt das Leben - nicht die Vermarktung!!! mani
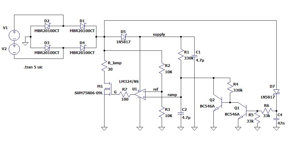
Ich hab die Schaltung von MaWin in LTspice übertragen. Aber leider funzt sie so jedenfalls nicht.
Ich würde den Trafo gegen eine DC-Version tauschen oder dahinter nen Gleichrichter mit Elkos setzen. Nun hast du es etwas einfacher und kannst beliebig mit einer PWM dimmen. Ein TL494 und ein MOSFET bischen Hühnerfutter und gut. Suche mal nach TL494 + BUZ11 oder IRF540 gibt da einiges im Netz.
Thomas O. schrieb: > Ich würde den Trafo gegen eine DC-Version tauschen oder dahinter nen > Gleichrichter mit Elkos setzen. irgend was austauschen will er nicht. das soll mit dem was da ist funktionieren.
Abdul K. schrieb: > Aber leider funzt sie so jedenfalls nicht. Wieso steigt Vramp von 7.3V und nicht wie Vr von (fast) 0V ?
Frag ich mich auch gerade. Entweder bin ich total neben der Kappe oder LTspice macht hier einen Fehler. Die Sim ist der Meinung, daß das Netz supply schon geladen ist bevor der erste Puls des Brückengleichrichters kommt. Echt seltsam!
Abdul K. schrieb: > Frag ich mich auch gerade. Entweder bin ich total neben der Kappe > oder > LTspice macht hier einen Fehler. Die Sim ist der Meinung, daß das Netz > supply schon geladen ist bevor der erste Puls des Brückengleichrichters > kommt. Echt seltsam! Das müßte doch mit ".ic V(supply) = 0" zu beheben sein, oder?
Ja, macht es. Ist aber nur Kosmetik! Das LM324 Modell von TI ist die Ursache! Habs mal durch den UniversalOpAmp2 ersetzt, dann ist der Fehler weg. Es kann auch nicht am Pinout liegen, da bei Start kein Pin des OpAmps Spannung haben kann. Ich weiß nicht. Die ganzen Modelle von TI haben Macken.
dolf schrieb: > Thomas O. schrieb: >> Ich würde den Trafo gegen eine DC-Version tauschen oder dahinter nen >> Gleichrichter mit Elkos setzen. > > irgend was austauschen will er nicht. > das soll mit dem was da ist funktionieren. Und das geht eben nicht bei 12VAC (sonst hätte ich schon längst einen dimmbaren Projektor). Über 20% Leistungsverlust ist für die meisten Anwendungen schlicht inakzeptabel. Und für die 50Cent-Leuchtmittelsparfüchse hier erfüllt ein 50Cent-Drahtwiderstand die gleiche Funktion. ;-)
Abdul K. schrieb: > Das LM324 Modell von TI ist die Ursache! Und ich wollte gerade schreiben, daß ich deine Simulation nicht ablaufen lassen kann, weil mir das Modell vom LM324 fehlt. Danke, ich will es auch nicht haben. Schön, daß meine Simulation im Kopf besser funktioniert als die Simulation der Schaltung in Spice.
Ich wollte nun noch analogspsiceman's lamp einbauen, aber leider will dann der Simulator gar nicht mehr laufen. Schade. Bräucht 'mer doch mal ne gescheite Halogenlampen-Modellierung. Also gut, MaWin hat Recht und die Welt ist gerettet. Nur was mich stört: 1. Die Lampe wird gepulst, was sicherlich der Lebensdauer abträglich ist. Ich hab sowas mal gemacht und da konnte man die Lampe klirren hören. 2. Sie wird mit DC betrieben. Hab mal gelesen, daß bei AC-Betrieb die Dinger länger halten. Also suboptimal. Ich wäre dann doch für einen NTC. Andererseits brauch ne 12V-Halogenlampe eh fast ne Sekunde bis sie hell ist. So vom Anschauen her. Bringts das überhaupt? Also ich seh da eher nur die Anwendung für ein Terrarium oder so.
Abdul K. schrieb: > Andererseits brauch > ne 12V-Halogenlampe eh fast ne Sekunde bis sie hell ist. So langsam geht's nun auch wieder nicht. Es soll schon beim Einschalten merklich Soft hochgehen. Die Lampenschonung ist das eine, das andere ist einfach schön, wenns eben so langsam hochdimmt. Zuviel ist natürlich auch nichts - man muss schon ein vernünftiges Maß finden. Jedenfalls muss es gleichmäßig sein. Wenn es stufenartig heller wird ist das hässlich. :-( lg
dem TO ging es nicht um die Optik sondern um den hohen Einschaltstrom. Es gibt aber auch eine ganz einfache Möglichkeit wie es z.B. Opel mal bei einer Aktion beim Corsa B Facelift gemacht hat. Die haben sehr starke Kabel für die Hauptscheinwerfer verwendet, denke 2,5mm² und es gab ständig durchgebrannte H4 Lampen (hatten selbst so ein Fahrzeug im Bestand) da machte Opel dann ein Stück "Widerstandskabel" rein wahrscheinlich nur 0,75 oder 1,5mm² und alles war wieder gut. Gut die Spannung an der Lampe war dadurch etwas geringer aber der sehr hohe Einschaltstrom der Lampe wurde besser begrenzt. Es war also keine Problem das die Lampe schon sehr viele Stunden auf dem Buckel hatte, weil das auch bei neuen Lampen passierte sondern wirklich nur durch den hohen Einschaltstrom verursacht. Man könnte noch zusätzlich zu dem "schlechterem" Drahtstück (auf die Temperatur achten) noch nen großen Elko z.B. 10.000µF der Lampe parallel schalten durch den noch höheren Einschaltstrom, geht der Trafo beim Einschalten der Lampe schon etwas in die Knie und zusätzlich ist auch der Spannungsabfall am Kabel durch die höhere Belastung höher. Weiterhin könnte man auch einen passenden Trafo zur Lampenlast verwenden ohne unnötig über zu dimensionieren.
Thomas O. schrieb: > Es war also keine Problem das die Lampe schon sehr viele Stunden auf dem > Buckel hatte, weil das auch bei neuen Lampen passierte sondern wirklich > nur durch den hohen Einschaltstrom verursacht. Nö, KFZ Lampen sind für eine Betriebsspannung von 11,5V gebaut obwohl der Akku beim Fahren 14.4V hat, weil der Spannungsabfall auf der dünnen Zuleitung gleich mit eingerechnet wurde. Macht man die von unerfahrenen Entwicklern aus falsch verstandener Fürsorge zu dick, werden die Lampen halt mit Überspannung betrieben und sterben wie die Fliegen.
Abdul K. schrieb: > Nur was mich stört: Blöder ist, daß sie 1.4V weniger bekommt. Dadurch lebt sie zwar ewig, auch ohne Einschaltstrombegrenzung, ist aber uneffektiv und gelblich. Aber Ferdinand wollte ja einen TRIAC, damit wären die 1.4V auch weg. Also warten wir auf Sprücheklopfer Max D. bis er endlich rausfindet, wie eine Schaltung mit antiseriellen MOSFETs aussieht.
MaWin schrieb: > Nö, KFZ Lampen sind für eine Betriebsspannung von 11,5V gebaut Sicher? Ich habe irgenwas mit 13,2V in Erinnerung.
Ja, ich auch bei Kfz-Lampen. Nicht zu verwechseln mit Haushaltslampen. Aber egal, die heutigen "Smart" Charging Systeme laden phasenweise mit 15V und mehr übers Bordnetz. Da ist der Verschleiß leicht erklärlich.
Was mich auch stört: Ich habe jetzt drei verschiedene Halogenlampen-Modelle ausprobiert. Mit allen hat LTspice ein Problem. Irgendwann bleibt die Sim stehen. Nehme ich den MOSFET raus und laß die Lampe dauernd an der Versorgungsspannung, geht es. Vielleicht kann sich das Helmut mal ansehen. Das Modell von Krucker habe ich angehangen. Bei dem Modell von Intusoft aus nl11 funzt was mit epoly nicht. Welche Syntax will da LTspice?
hier wird ja viel geschrieben, am Besten finde ich immer noch NTC alles andere ist doch .........
Joachim B. schrieb: > hier wird ja viel geschrieben, am Besten finde ich immer noch NTC Das ist schlussendlich doch auch nur ne Heizung. So ein NTC wird bei 20W oder gar 50W brenn heiß. Also ich brauch so etwas in der Zwischendecke nicht :-( Oder hast du einen speziellen NTC im Blick? lg, Ferdi
Die Lampen sind PTCs!! Daher wird die Kombination nicht so schlecht sein.
Ferdinand schrieb: > Das ist schlussendlich doch auch nur ne Heizung. So ein NTC wird bei 20W > oder gar 50W brenn heiß. Also ich brauch so etwas in der Zwischendecke > nicht :-( Ganz meine Meinung. NTC in der Holzdecke, und Du kannst schon mal Deinen Bausparvertrag ins Fluchtgepäck stopfen... Die Dinger werden im REGULÄREN Betrieb mehrere Hundert Grad heiß! Das jweilige Datenblatt klärt darüber ganz schonungslos auf. Deshalb ist die NTC-Lösung einfach nur brandgefährlich.
Welch ein Blödsinn, gängige NTC haben max. 170°C Betriebstemperatur bei max. Leistungen um 2 Watt. Ob das der Holzdecke wohl auffällt, wenn daneben ein 1500° heißer Wolframdraht mit der 10-20 fachen Leistung glüht.
Ferdinand schrieb: > Das ist schlussendlich doch auch nur ne Heizung. So ein NTC wird bei 20W > oder gar 50W brenn heiß. Also ich brauch so etwas in der Zwischendecke > nicht :-( und man könnte ja den NTC auch in ein passendes Metallcase packen, genauwie die Halo Spots ja auch nicht jede Holzdecke abfackeln, meine Halos sind jetzt 20 Jahre drin, nicht einmal abgebrannt obwohl die gefühlt auch heiss sind. batman schrieb: > Welch ein Blödsinn, gängige NTC haben max. 170°C Betriebstemperatur bei > max. Leistungen um 2 Watt. Ob das der Holzdecke wohl auffällt, wenn > daneben ein 1500° heißer Wolframdraht mit der 10-20 fachen Leistung > glüht. eben, war füher in jedem Röhrenfernseher.
Ferdinand schrieb: > Habe aber keine Ahnung von NTCs - welcher könnte da passen? müsste man schon mal einige probieren oder grob abschätzen aber dazu bedarf es genauerer Angaben, wie viele Halos welcher Spannung und Leistung? ein NTC pro Halo oder für eine Gruppe von Halos? ist alles Kaffeesatzleserei zu dem hier Gesagten das AC schonender sein soll wegen Nulldurchgang, ist aber auch ein 50maliger Wechsel und ein stetes auf- und abschwingen also auch mechanisch, ob das wirklich schonender ist als konstanter ruhiger DC Betrieb bezweifel ich.
Das AC-Betrieb längere Lebensdauer bringt, las ich mal irgendwo. Kann sein, es war bei Motorola in einer AppNote. Die sagten, es sei wegen der unterschiedlichen Abtragung je nach Stromrichtung an den Enden des Glühfadens. Ich glaube, da waren sogar Bilder dabei. Ja, ich zweifel auch ständig. Nein, Einschalten im Nulldurchgang war da wohl nicht dabei.
Also zwei Möglichkeiten gibts die Simulation mit dem Krucker-Modell zum Laufen zu bringen: 1. Den Gleichrichter durch einen mathematischen ersetzen: V=abs(Vin) 2. Im Lampen-Modell den Polynom kappen. Habe dazu den letzten Teil auskommentiert. Das reduziert den notwendigen Numerikrange. Schön ist das alles nicht. Würde mich interessieren, ob andere SPICE-Dialekte da keine Probleme machen. Wer probierts in TINA, Simetrix und wie sie alle heißen? Kurioserweise kann man auch eine kleine Induktivität in die Source des MOSFET einbauen. Bei passendem Wert rennt LTspice dann auch durch. Warum weiß ich nicht.
Abdul K. schrieb: > Das AC-Betrieb längere Lebensdauer bringt, las ich mal irgendwo. Kann > sein, es war bei Motorola in einer AppNote. Die sagten, es sei wegen der > unterschiedlichen Abtragung je nach Stromrichtung an den Enden des > Glühfadens. Ich glaube, da waren sogar Bilder dabei. Studentin zum Professor: "warum brummt es bei 50Hz" Antwort vom Prof: "wenn sie 50x pro Sekunde ihre Regel hätten würden sie auch brummen"
Ach dann gibts noch ein Problem: Die Lampe wird gar nicht heiß genug innerhalb 1 Sekunde! Da fehlen 1000K. Außerdem ist ungeklärt, welchen Temperaturverlauf die Lampe haben muß, um optisch linear hellerwerdend zu erscheinen!
Hallo Leute, nachdem es hier so ruhig geworden ist, habe ich mal kurz die von Abdul K. gezeigte Schaltung angesehen und denke das Hauptproblem ist die fehlende Synchronisierung auf die Netzfrequenz. In der Schaltung laden sich die Kondensatoren auf und das wars. Zum Verständnis mal die einfache Diac/Triac-Schaltung, dort kann man das synchronisieren gut nachvollziehen. Wenn wir vom Nulldurchgang vor der positiven Flanke ausgehen, sind sowohl der Diac als auch der Triac gesperrt, C1 ist ungeladen. Die Spannung beginnt nun zu steigen und der Kondensator C1 wird über den Widerstand R1 aufgeladen. Irgendwann (innerhalb der Halbwelle) erreicht die Kondensatorspannung die Zündspannung des Diac und dieser zündet. Ein Diac ist nichts anderes als ein Triac ohne Gate-Anschluß welcher Überkopf zündet. Einmal gezündet bleibt er leitend, bis sein Haltestrom unterschritten wird. Der leitende Diac entlädt nun den Kondensator, als Zündimpuls, in das Gate des Triac, worauf dieser zündet. Jetzt fließt der Laststrom solange, bis der Haltestrom des Triac unterschritten wird. Das ist kurz vor dem nächsten Nulldurchgang, wenn die Amplitude wieder klein ist. Im neuen Nulldurchgang herrschen definierte Verhältnisse - C1 ist weitestgehend entladen, der Diac sperrt, der Triac sperrt. In der nächsten Halbwelle paasiert das Gleiche, aber bei Wechselstrom mit umgekehrten Vorzeichen, was Diac und Triac aber egal ist, sie können in beiden Richtungen arbeiten. Durch das entladen des Kondensators über den Diac synchronisiert sich die Schaltung auf die Lichtnetzfrequenz. Im geforderten Fall haben wir zwei widersprüchliche Forderungen - wir brauchen eine feste Zeit zur Synchronisation (10ms) und wir brauchen eine veränderliche Zeit zur Leistungssteuerung. Der einfache Dimmer löst das Problem durch eine veränderliche Zeitkonstante R/C innerhalb der Halbwellendauer von 10ms. Gruß. Tom
Uups, entschuldigt, mein Fehler! Ich hatte gar nicht darauf geachtet, das hier kein Triac, sondern ein FET die Leistung steuert.
Und wie soll dein DIAC bei 12Vac hinter dem Trafo zünden? Man könnte deine Schaltung vor den Trafo setzen, dann aber belastet dessen Streuinduktivität des TRIAC. Die Schaltung von MaWin ist sehr wohl netzsynchron. Sie treibt sogar die Lampe beginnend am Spannungsdurchgang, also da wo der geringste Strom fließen kann. Finde ich nicht schlecht - das die Sim Probleme macht, hat damit ja nix zu tun.
Hallo Abdul K. das war nur ein Beispiel für einen Phasenanschnitt am Lichtnetz - nur das Prinzip zum Verständnis der Abläufe. Gruß. Tom
Hi, eure Schaltung hat aber noch Verbesserungspotenzial. D5 sollte robuster als eine 1N4148 sein. Die Entladung des C2 nach dem Ausschalten erfolgt über die Schutzschaltung des OpAmp, das kann je nach Modell mehrere Sekunden dauern, in der Zeit funktioniert die Schaltung nicht. Grüße
Wie wärs mit einer kleinen Abänderung der Schaltung, um die Verlustleistung zu halbieren: http://www.conrad.de/ce/de/product/500741/
Potibrutzler schrieb: > Die Entladung des C2 nach dem Ausschalten erfolgt über die > Schutzschaltung des OpAmp, das kann je nach Modell mehrere Sekunden > dauern, in der Zeit funktioniert die Schaltung nicht. Jein, ein LM321 verträgt auch 12V am Eingang wenn die Versorgung auf 0 geht, er hat und braucht keine Schutzschaltung. Statt deinem Aufwand tut es zum Entladen:
1 | MBR1045CT 1N4148 |
2 | o--+------|>|--+--|>|--+------+-------+ |
3 | | | | | | |
4 | | +---|>|--+-------(---+ R | |
5 | | | | | 10k | | |
6 | | | Lampe | | | 1N4148| |
7 | | | | /+|--(--+--|>|--+ |
8 | | | MOSFET I|----< | | | | |
9 | | | S| \-|--+ C 47u |
10 | +--(---|<|--+ LM321| 10k | | |
11 | | | | | | | |
12 | o-----+---|<|--+-------+---+--+-------+ |
13 | MBR1045CA |
Moin, der LM321 hat .4mA Ruhestrom, dauert also ca. 1,5 Sekunden, bis er den 47µF leer genuckelt hat. In dieser Zeit funktioniert das Dimmen nicht richtig. Grüße
MaWin schrieb: > In dieser Zeit ist auch der Glühfaden noch nicht ganz kslt. Vielleicht doch - wenn die Lampe am Nordpol betrieben wird ...
Die Helligkeit der Lampe ist in etwas proportional V^3. V ist die Spannung an der Lampe - allerdings statisch, also ohne die Verzögerung durch die Wärmekapazität. Also linear ist so wohl nicht möglich! Man könnte die Kennlinie vielleicht so trimmen, daß die Lampe erstmal dunkel erscheint und dann erst fast linear aufgehellt wird. So wird das auch in der Bühnentechnik gemacht, dort bleiben die Lampen vorgeheizt. Daß sie erstmal dunkel ist, würde man nur als Verzögerung wahrnehmen.
Hier das Ergebnis eines eigenen Halogenlampenmodells (60W 13,2V). Ganz oben die relative Helligkeit (aufs Auge bezogen), drunter die Glühfadentemperatur. Die Dimmung habe ich auf ca. 10 Sekunden verlängert.
Habe den Thread mal überflogen und keinen Anhaltspunkt gesehen, warum man hier nicht auf die Primärseite des Trafos gehen darf. Dann wäre es bedeutend einfacher: http://www.elektronik-kompendium.de/public/schaerer/onilim.htm Gemeint ist die Schaltung ganz unten Punkt 11
Wie wär's damit? 2 Fets im TO220-Gehäuse sollten eine Dimmzeit von 2-5s auch ohne Kühlkörper wegstecken. Die Verlustleistung teilt sich auf beide auf.
Hi, und wie soll das Dimmen der letzten beiden Schaltungen funktionieren? Grüße
Potibrutzler schrieb: > Hi, > > und wie soll das Dimmen der letzten beiden Schaltungen funktionieren? > > Grüße Nach Dimmen war ja ausdrücklich nicht gefragt: > Also kein Dimmer mit Regler zum Drehen. Beim Einschalten soll die > Halogenlampe von 0 auf 100% fahren - so etwa in einer Sekunde.
Hi, guti, er sucht eine Fade-In-Schaltung, die letzten beiden sind keine. Grüße
Potibrutzler schrieb: > Hi, > guti, er sucht eine Fade-In-Schaltung, die letzten beiden sind keine. > > Grüße Schau einfach nochmal genau hin.
Moin, wo soll ich hinsehen? Deine Schaltung ist eine Einschaltverzögerung, die du nie in der Realität aufgebaut hast. Grüße
Diese Schaltung Beitrag "Re: Halogenlampe sanft hochdimmen" sieht vielversprechend aus! Spart auch den Gleichrichter. Werde ich später mal mit meinem neuen Lampenmodell simulieren. Die FETs könnten ein Problem werden, da sie Linearbetrieb verkraften müssen. Auch ob die Wärmekapazität des Metallflanschs des TO220 ausreichend ist, muß geprüft werden. Aber notfalls kann man da ein Stück Metall anschrauben. Machen die Chinamänner in EVGs auch.
Ein paarmal hintereinander schalten sollte man vielleicht nicht aber sonst durchaus eine Konkurrenz zum NTC.
Ja, die Schaltung war ein spontaner Einfall. Der TO sprach von ca. 1s zum hochdimmen. Bis zu einigen wenigen Sekunden sehe ich die Wärmekapazität zweier TO220-Gehäuse als ausreichend (je nach Last). Werde es aus Eigeninteresse nächste Woche mal selbst aufbauen, hab grad keinen "normalen" Halogentrafo hier. Worüber ich mir selbst nicht ganz im Klaren bin: Die beiden Cs wirken jeweils wie eine Bootstrap-Schaltung, d.h. es werden sukkzessive immer beide Fets aufgesteuert, ungeachtet der Phasenpolarität. Bedeutet das nun, dass bei Teilausteuerung einer von beiden im Rückwärtsbetrieb mit seinem aktuellen RDS leitet und der dadurch entstehende Spannungsabfall über die Bodydiode geführt wird, solange U_SD > U_Body ist? Bei Vollausteuerung wäre dann die Bodydiode entlastet... Oder ist bei Rückwärtsbetrieb eines FETs generell nur die Bodydiode aktiv?
Ersteres ist richtig. Ich sehe momentan keinen Hahnenfuß (Heißt das so?) in deinem Entwurf. Aber wer überblickt schon immer alles? ;-)
Der FET wird auch rückwärts durchgesteuert, siehe Synchrongleichrichter.
Ok, thx.. kurze, klare Ansagen. Um so besser. Dann ist der kurze Linearbetrieb auch bzgl. der Enegieeffizienz kein Thema, wenn während des normalen Betriebszustandes keine Dioden im Strompfad liegen und nur die beiden RDS_on für eine minimale Verlustleistung sorgen.
@Abdul zu deiner botanischen Anfrage: :-) Hahnenfuß ist eine Wildpflanze, von Hobbygärtnern auch als Unkraut bezweichnet... Dann gibt es noch den sog. Krähenfuß bzw. Krähenfüsse. So werden einerseits tetraedrisch geformte Tretwaffen genannt, welche die Füße oder die Reifen eines Agreifers löchern. Als Krähenfüße werden auch die Alters- und Lächfältchen in den Augenwinkeln bezeichnet. Was du meintest (versteckter oder verschwiegener Fehler) nennt sich Pferdefuß... auch der Begriff "Fußangel" hat sinngemäß diese Bedeutung.
Simpel schrieb: > Bedeutet das nun, dass bei Teilausteuerung einer von > beiden im Rückwärtsbetrieb mit seinem aktuellen RDS leitet und der > dadurch entstehende Spannungsabfall über die Bodydiode geführt wird, > solange U_SD > U_Body ist? Ja.
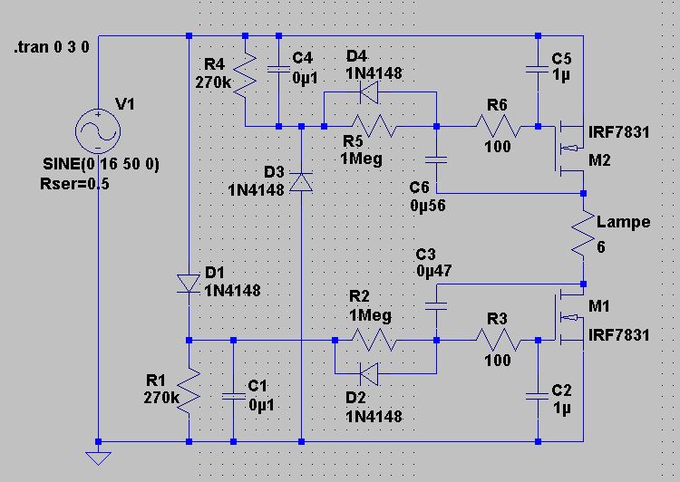
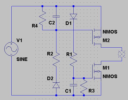
Hallo Simpel, gratuliere, du hast die Lösung gefunden. Hier entstehen wenig Oberwellen, welche das Lichtnetz und die Umgebung beeinflussen. Da der kleine "Um Lei Tung" jetzt eh weiß wie er es machen soll, kann ich die letzten Klarheiten auch noch beseitigen. Da die Schaltung nach dem Einschalten etwas Zeit braucht, die Kondensatoren bis zur Leitfähigkeit der FET's aufzuladen, nutze ich diese zum "Vorglühen" der Lampe. In der Ladezeit wird die Lampe durch die Widerstände R3/R7 bestromt, dadurch angewärmt und somit schon mal hochohmiger. So bekommen die Transistoren weniger Verlustleistung beim "hochlaufen". Ich wähle unterschiedliche Kondensatoren, so daß zuerst der Eine und danach der andere Transistor leitfähig wird. Dadurch kann ich, als Showeffekt, die Hochlaufzeit verlängern. Dient die Schaltung nur dem Lampenschutz, können gleiche und auch kleinere Kondensatoren verbaut sein (wie im Foto - 10µF). Die Spannungsteiler an den Gates der Transistoren müssen an deren UGS angepaßt sein. Die in der Simulation verwendeten sind speziell für diesen FET-Typ mit niedriger UGS! Als Schutz befindet sich noch eine Polyfuse im Strompfad, die Strom und Temperatur überwacht und ggf. abschaltet. Die Transistoren der kleinen Schaltung werden, wegen der kleinen Kühlflächen, warm. Die Bilder zeigen Schaltungen für 20 Watt Lampen, die schon geraume Zeit funktionieren - es ist noch keine Lampe daran durchgebrannt. Das kommt sicher noch, aber nicht wegen des Einschaltstromes, sondern wegen natürlichen Verschleißes. Gruß. Tom
Warum du die Ansteuerung unsymmetrisch gemacht hast, erschließt sich nicht für mich. Aber die Kurve für die Helligkeit sieht vielversprechend aus! Anbei die Sim mit einer realitätsnahen Lampe. Wie gesagt, die hat 60W und 13,2V. Die Vorheizung funzt in der Sim nicht. Müßte ich Schalter einbauen. Warum hast du nicht NMOS-FET genommen? SPICE-Problem: Die Kurve power zeigt die Lampenleistung an. Funzt aber nicht mit der Formel. Weiß jemand warum? Eigentlich soll die Leistung innerhalb einer Halbwelle integrieren. Hm.
Hallo Abdul K. meine Schaltung ist asymetrisch, da ich symetrisch größere Kapazität für längeres hochlaufen bräuchte. Die höhere Kapazität verlängert aber auch die Aufladezeit, in der die Lampe nur vorgeheizt wird. Asymetrisch wird die Vorwärmzeit durch die kleinere Kapazität bestimmt, so resultiert eine kurze Vorwärmphase mit einer rel. langen Hochlaufphase. PMOS einfach nur, weil ich davon reichlich habe. Für die Funktion ist es gleichgültig, ob N- oder P-MOS. Ich habe es noch nicht ausprobiert, aber die Schaltung arbeitet sicher auch mit 230V - entsprechend spannungsfeste Transistoren vorausgesetzt. Gruß. Tom
Hi, wenn ich eure Schaltung richtig verstehe, dann passiert nach dem Einschalten 1,7 Sec. gar nichts und danach ein 0.5 Sec. Fade-In. Und wie hoch ist noch eure Gatespannung? Grüße
Hallo Potibrutzler, du hast recht, du hast die Schaltung nicht richtig verstanden! Nach dem Einschalten wird der Glühdraht vorgeheizt, danach fährt die Helligkeit der Lampe hoch. Welche Zeiten und Spannungen dabei auftreten hängt, wie immer, von den Bauteilen und ihrer Dimensionierung ab. Gruß. Tom
Hi, wozu, zur durchgebrannten Glühbirne, soll das Vorheizen dienen? Und fürs Gate bleiben ca. 2 Volt übrig, wie soll den Fet da richtig durchsteuern? Grüße
Hallo Potibrutzler, schau dir die vorigen Beiträge durch, da sind deine Fragen bereits beantwortet. Gruß. Tom
So... nun funzt es schön linear. Ein wenig Gegenkopplung (C3 u. C4) wirkt manchmal Wunder.. ;-) Entgegen dem Stromdiagramm in der LTSpice-Simulation beginnt in der Praxis die subjektive Helligkeit bei Null und fährt dann ohne Wartezeit und linear hoch. Als FETs habe ich IRF3205 drin, für die es im LTS aber kein Modell gibt. Vielleicht deswegen die Abweichung in der Sim. Ansonsten, wie immer: Geht nicht, gibt's nicht...! :-)
Nein Simpel! Wenn man deinen Widerstand von 7 Ohm durch ein echtes Modell ersetzt, sieht es nicht mehr so schön linear aus, siehe Bild. Meine 60W Lampe hab ich im Diagramm ganz unten Strom durch 3 geteilt, damit es einer 20W Lampe entspricht. Als Unterschied gibts dann nur noch die 13,2V vs. 12V. Was aber nicht so viel ausmacht. Du kannst ja mal die Werte kontrollieren, nicht das ich einen Fehler einbaute.
Ach nochwas: Da die Gates praktisch nur noch von einem kapazitiven Spannungsteiler gesteuert werden, hat man nun keine vollständig in der ganzen Periode leitende FETs mehr. Also die hochohmigen Widerstände sind Blödsinn! Wenn deren Werte 1/10 dessen sind was du angibst, sieht es gut aus.
Moin, Abdul Dass der Festwiderstand der Lampe wahrscheinlich die Ursache ist, dass Modell und Praxis sich bei mir im Anfangsbereich unterscheiden, wurde mir klar, nachdem ich das Posting abgeschickt hatte. In der Praxis sieht es jedenfalls so aus: Die Transen sind ohne Kühlkörper freistehend, werden beim hochdimmen nur noch handwarm und kühlen dann bei Vollausteuerung wieder etwas ab. Mit der alten Schaltung wurden sie deutlich wärmer. Der subjektive Eindruck des Dimmvorgangs sieht jetzt gleichmässig und angenehm linear aus. Er hat keine wahrnehmbare Nichtlinearitäten im Verlauf und beginnt auch gleich nach dem Einschalten. Ich kann deine theoretischen und simulatorischen Einwände nicht entkräften. So wissenschaftlich gehe ich das als Praktiker auch nicht an. Für mich ist letzlich immer das praktische Resultat das Maß der Dinge. Werde es die Tage noch mit mehreren 20W Lampen parallel testen, wenn ich noch welche finde, um auch die Leistungsgrenze auszuloten. Ansonsten sagt mir die Praxis beim jetzigen Stand: Ziel funktional und von der subjektiven Lichtdynamik her erreicht. Die theoretischen Erklärungen dafür, warum es so 'eigentlich' nicht gehen kann, überlasse ich gerne anderen. ;-)
Ja, kann ich verstehen. Was mich noch interessieren würde: Du sagst lineares Hellerwerden. Ist die Lampe dabei allein in einem dunklen Raum, oder ist der Raum eher hell und nun kommt das Licht der Lampe hinzu? Ich frage, weil das menschliche Helligkeitsempfinden extrem nichtlinear arbeitet. In etwa logarithmisch.
Wie ich schon sagte, das ist mein subjektiver Eindruck, sowohl mit, als auch ohne sonstige Zimmerbeleuchtung. Bei der alten Schaltung mit stark unsymmetrischen Zweigen, sind mir die Buckel und Dellen im Dimmverlauf unangenehm aufgefallen. Ohne diese Unsymmetrie war entweder der Dimmvorgang zur kurz, oder die Totzeit am Anfang unakzeptabel lang. Vor allem Letztere wird als sehr unkomfortabel wahrgenommen.
Es sieht ganz so aus als könne man wegen der Physik nicht gleichzeitig optimal lampenschonend und linear helligkeitsansteigend steuern. Nachdem wir nun Entwicklungsleistung von vermutlich weit über 1000 Euro reinsteckten, könnte Ferdinand das mal ausprobieren und berichten. Gottseidank ist es eh Spielgeld :-)
Abdul K. schrieb: > Es sieht ganz so aus als könne man wegen der Physik nicht gleichzeitig > optimal lampenschonend und linear helligkeitsansteigend steuern. Solange man es schafft, den Strom für die Lampe unterhalb des 2...3-fachen Nennstromwertes zu halten, dürfte es ihr ziemlich egal sein, wie man sie hochdimmt.
"Lebensqualität ist, wenn man sich spielerisch auch den nutzlosen und sinnlosen Dingen des Lebens freudvoll hingeben kann..." ;-)
Abdul K. schrieb: > Nachdem wir nun Entwicklungsleistung von vermutlich weit über 1000 Euro > reinsteckten, könnte Ferdinand das mal ausprobieren und berichten. Hallo Abdul Ich verfolge diesen Thread sehr aufmerksam. Ausprobiert wird voraussichtlich kommende Woche. Leider bin ich in Sachen MOSFET schlecht sortiert. Ich muss mir erst mal die nötigen Bauteile besorgen. Aber sobald etwas Hochdimmt gibt's Feedback :-) Vielen Dank an alle Mitwirkenden ! lg, Ferdi
Ich könnte mir vorstellen, der ein oder andere Terrarium-Bewohner würde sich über diese Bauanleitung freuen. <Google-freundlich>
Abdul K. schrieb: > Nachdem wir nun Entwicklungsleistung von vermutlich weit über 1000 Euro > reinsteckten, könnte Ferdinand das mal ausprobieren und berichten. Hallo Abdul Nun konnte ich doch schneller die Schaltung aufbauen, als ich dachte. Habe zwei gleiche MOSFETs in der Bastelkiste gefunden - es sind IPP16CN10N (n-ch/100V/53A/100W/16mOhm/TO220). Als Lampe habe ich eine Autolampe 12/18W verwendet. Stromquelle ist ein regelbares Wechselspannungsnetzgerät (eingestellt auf 12V). Also das Hochdimmer der Lampe sieht echt gut aus - macht einen gleichmäßigen Eindruck. Auch die Dimmzeit von gut einer Sekunde, empfinde ich als angenehm. Was mir aber gleich aufgefallen ist, dass der Radio im Bastelraum beim Hochdimmen ordentlich brummt! Weiters messe ich an der Lampe um 1V weniger als am Netzteil. In beiden Fällen könnte die Ursache aber am Steckplattenaufbau liegen. Das Brummen im Radio ist natürlich ein absolutes NoGo ! Das fehlende Volt an der Lampe ist natürlich auch nicht schön, da dabei ja die Raumbeleuchtung leidet. Könnte mir vorstellen, dass die Spots schlußendlich deutlich weniger hell leuchten. Der Lebensdauer der Spots wäre es aber zuträglich. lg, Ferdi
Du redest von http://www.mikrocontroller.net/attachment/250603/Softstart_Halogen_02.gif ? Eventuell paßt die Schwellspannung deiner FETs nicht.
Abdul K. schrieb: > Du redest von > http://www.mikrocontroller.net/attachment/250603/Softstart_Halogen_02.gif > ? > > Eventuell paßt die Schwellspannung deiner FETs nicht. Hallo Ja, dieses Schaltbild meine ich. Den Spannungsabfall hab ich schon geklärt: Liegt an den Kabeln und am Steckbrett selbst. An den Transistoren messe ich jeweils zwischen Drain und Source etwa 25mV Spannungsabfall. Das entspricht auch meiner Berechnung mit 16mOhm RDS(On). Am Brummen im Radio konnte ich nichts ändern. lg, Ferdi
Ferdinand schrieb: > Am Brummen im Radio konnte ich nichts ändern. Möglicherweise schwingen die FETs hochfrequent beim Passieren des linearen Bereichs. Lege mal je 100 Ohm in die Gate-Leitung, jeweils direkt am Fet.
Wie wäre es ganz trivial mit einem Widerstand, der nach einer Weile mit einem Relais überbrückt wird? https://www.google.de/search?q=einschaltstrombegrenzung Gruß Roland
Schmunzler schrieb: > Möglicherweise schwingen die FETs hochfrequent beim Passieren des > linearen Bereichs. > Lege mal je 100 Ohm in die Gate-Leitung, jeweils direkt am Fet. Dass ist die Lösung ! Mit den 100 Ohm-Widerständen klappt es nun wie es soll :-) lg, Ferdi
Hallo Ferdi, welcher Art ist dein AC-Netzteil? Ein Stelltrafo, oder etwas Elektronisches?
Sieht gut aus dein Filmchen. Ich denke du bist zufrieden?! Obwohl, der NTC...
Simpel schrieb: > welcher Art ist dein AC-Netzteil? Ein Stelltrafo, oder etwas > Elektronisches? http://www.conrad.at/ce/de/product/510430/ Das oberste im Bild lg, Ferdi
Abdul K. schrieb: > Sieht gut aus dein Filmchen. Ich denke du bist zufrieden?! Obwohl, der > NTC... Hallo Ja, bin ich :-) NTC: Nö :-( dass wird blos ne Heizung - lieber nicht. So einfach muss ich es dann doch nicht haben ;-) Die Transistoren, die ich jetzt auf der Steckplatte verwendet habe, waren nur für den ersten Versuch, damit ich überhaupt mal was aufbauen konnte. Für die fertige Schaltung möchte ich SMD-Transistoren verwenden. Meine Wahl ist schlussendlich auf FDT86102 (100V/6,6A/28mOhm/SOT223) gefallen. Die bekomme ich bei Conrad - da kaufe ich öfter ein. Vielleicht sind dann die beiden 100R gar nicht nötig. Muss sich erst rausstellen. lg, Ferdi
@Ferdi
Bei deinem Netzteil scheint die Spannung AC-seitig elektronisch geregelt
zu werden. Könnte auch mit ein Grund für deine Störungen sein. Ich habe
die Schaltung an einem Stelltrafo getestet, da schwingt nichts. Aber der
Vorschlag mit den Gatewiderständen trägt auf jeden Fall zur
Stabilisierung bei, wie man in deinem Fall sehen konnte.
Hab sie in das neue Layout gleich mit reingesetzt. Die Beschaltung habe
ich nochmal etwas abgeändert. So erhalten die Gates eine Spannung von
>10V, so dass sie nach dem Dimmen auf jeden Fall jenseits des
Linearbereichs ganz durchgesteuert sind, was im Hinblick auf grössere
Lasten und Stabilität von Vorteil ist. Ausserdem wird über die beiden
zusätzlichen Dioden die Entladezeit der Cs deutlich verkürzt, so dass
auch nach kurzem Ausschalten ein neuer Fade-In-Vorgang beginnt.
Nun sind es doch einige Hühnerfutter-Bauteile mehr geworden, als
ursprünglich gedacht. Wie meistens... Wenn es damit nun so funzt wie
geplant, solls recht sein.
Gruss S.
So meine Lieben - abschließend Bilder der nun fertigen Schaltung. Nochmals DANK an alle Mitwirkenden ! 25x25mm-Platine, Spannungsabfall und Wärmeentwicklung vernachlässigbar gering. Meine Halogenlampen können/sollen nun ewig leben ;-) lg, Ferdi
Anbei das Schaltbild und die Bestückung (als SprintLayout5 und Foto) lg, Ferdi
Bitte melde dich an um einen Beitrag zu schreiben. Anmeldung ist kostenlos und dauert nur eine Minute.
Bestehender Account
Schon ein Account bei Google/GoogleMail? Keine Anmeldung erforderlich!
Mit Google-Account einloggen
Mit Google-Account einloggen
Noch kein Account? Hier anmelden.
















