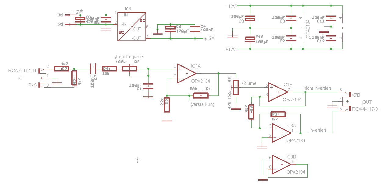
Moin Moin, ich bin gerade dabei eine kleine Platine zu erstellen für meine Subwoofer Endstufe. Ziel ist es einen einstellbaren Lowpass, einstellbare Verstärkung und einstellbare Lautstärke zu haben. Hierzu habe ich auch schon einen Schaltplan fertig und bevor ich nun anfange das ganze zu Layouten wollte ich gerne nochmal nachfragen ob ich irgendwelche Fehler gemacht habe oder ihr eventuell Verbesserungen habt!? Störungstechnisch denke ich habe ich auch alles bedacht oder? Für die Kondensatoren werde ich MKS2 Typen benutzen und für die Wiederstände Metallfilm. Das sollte auch soweit ok sein oder? Vielen dank für Eure Hilfe und einen schönen Rest Sonntag! =)
Patrick B. schrieb: > Das sollte auch soweit ok sein oder? Du sprichst von aktivem Lowpass und hast in deinem Schaltplan aber einen passiven Tiefpass 1.Ordnung mit Pufferverstärker. Aktive Filter verwendet man meist, um ein Filter höherer Ordnung aufzubauen, bei denen man über die Lage der konjugiert komplexen Polstellen den Übergang vom Durchlass zum Sperrbereich modellieren kann.
Der nichtinvertierende Eingang von IC1A hängt gleichstrommäßig in der Luft.
Patrick B. schrieb: > eine kleine Platine zu erstellen für meine > Subwoofer Endstufe Und was hat das mit digitaler Elektronik oder Mikrocontrollern zu tun?
Wenn du schon einen OpAmp übrig hast, setzt ihn vor R4, dann ist die Trennfrequenz wenigstens nicht quellimpedanzabhängig, IC3A hast du schon gehört, und die Koppelkondensatoren an den Ausgängen lasse ich auch immer weg, man kann sie nicht berechnen, die folgenden Eingänge haben eh nochmal welche und der Gleichspannungsoffset aktueller OpAmps ist niedrig genug. Aber bust du dir sicher, dass dir die Steilheit diese simplen RC Filters reicht?
http://www.hifi-forum.de/viewthread-103-62.html da hast was zu "kauen". das treil hat auch noch nen subsonicfilter mit einstellbarer bassanhebung.
Moin Leute ich muss das Thema nochmal aufkrempeln! ^^ Und zwar habe ich nun die Schaltung fertig und getestet! Mittels Oscilloskop und Co alles gecheckt und es klappt alles 1a mit dem Handy als Signalquelle! WENN ich das ganze nun aber im Auto anschließe und mit dem Chinch Signal versorge geht es nicht kommt kein Muks raus!? Kann das an der Eingangsimpedanz liegen? Habe den Eingang wie im Post hier drüber gemacht mit den selben Werten der C's und R's. Vielen Dank für eure Tipps :)
Das ist der Moment, wo man besser Messgeräte einsetzt, als blind zu raten.
Patrick B. schrieb: > ich bin gerade dabei eine kleine Platine zu erstellen für meine > Subwoofer Endstufe. Ziel ist es einen einstellbaren Lowpass, > einstellbare Verstärkung und einstellbare Lautstärke zu haben. Was mir nicht ganz klar ist: Was hat ein aktiver Tiefpass, der offensichtlich mit Analogbauelementen und nicht mit einem Abtastsystem konzipiert ist, mit " Mikrocontroller und Digitale Elektronik" zu tun?
Bitte melde dich an um einen Beitrag zu schreiben. Anmeldung ist kostenlos und dauert nur eine Minute.
Bestehender Account
Schon ein Account bei Google/GoogleMail? Keine Anmeldung erforderlich!
Mit Google-Account einloggen
Mit Google-Account einloggen
Noch kein Account? Hier anmelden.
