Hat jemand noch eine Schaltung parat, wie früher die DC-Motoren stabilisiert wurden. Das ging irgenwie mit einer Spannungsquelle mit negativem Innenwiderstand. (Wikipedia: Negativer Impedanzkonverter) Habe einen Faulhaber DC-Getriebe-Motor, der im Leerlauf nicht so hochtouren und gleichzeitig unter Last mehr Kraft haben soll. Als Kind fand ich es beim Spielen mit den Motoren vom "Stern-Recorder" faszinierend wie der Motor beim Abbremsen mit den Fingern gegengearbeitet hat. Vielleicht gibt es ja auch einen fertigen Baustein/IC für diesen Zweck. Gruss, Bernd
IxR-Kompensation Klassiker für Kleinstmotore: TCA900/910.
Moderner ist der TDA7274 und TDA7275. Dann gab es den TDA1041, der aber auch schon rar ist. http://www.circuitstoday.com/low-voltage-dc-motor-speed-control-circuit http://www.electroniq.net/motor-control-circuits/tda7275a-dc-motor-speed-controller-circuit.html
Bau Dir doch die Schaltung des Stern-Recorder Motorreglers nach. Du findest sie hier: http://www.razyboard.com/system/morethread-stern-recorder-r-160-stern-radio-berlin-veb-rft-delta_schaly-1567730-4368448-0.html MfG Paul
Paul Baumann schrieb: > Bau Dir doch die Schaltung des Stern-Recorder Motorreglers nach. ein µC kann as noch viel besser. Als Luxusversion kan man noch einen zusätzlichen Drehzahlgeber montieren und die Motordrehzahl nicht nur steuern sondern auch regeln.
Schreiber schrieb: > ein µC kann as noch viel besser. Als Luxusversion kan man noch einen > zusätzlichen Drehzahlgeber montieren und die Motordrehzahl nicht nur > steuern sondern auch regeln. IxR-Kompensation ist eine Regelung.
Schreiber schrieb: > ein µC kann as noch viel besser. Jaja.... Der Mikrokontroller -er lebe hoch! ALLES und JEDES mit Mikrokontroller ausrüsten -SUPER ..ist ja auch überhaupt kein Aufwand 1. Die Schaltung wird aufwändiger 2. Weil sie aufwändiger wird, wird sie fehleranfälliger 3. Der Kontroller muß programmiert werden (Algorithmus finden, Quelltext schreiben, Algorithmus in die Ecke werfen und darauf herumspringen, neuen Algorithmus suchen, Syntaxfehler suchen und finden, neue Fehler einbauen, usw. usw. Währenddessen haben andere Leute mit Teilen aus Bastelkiste und Straßengraben einen erprobten Analogregler FERTIG! SCNR Paul
---------
| |
UB--------+ LM317 +-----+-----------------+
| | | |
----+---- R1 |
| | |
+---------- Motor
| |
R2 LM324 |
| +------+ |
| | + +------------+
+-------+ | |
| | - +----+ R3
| +------+ | |
| | GND
| |
+-----+---R5--+-----+
| | |
+---C1--+ R4
|
GND
Man koennte mit einem LM317 und LM324 so eine I x R Kompensation
aufbauen.
R1 + R2 bestimmen die Drehzahl. R4 und R5 die Kompensation. An R3 wird
der Motorstrom gemessen (sollte nur ein paar Ohm haben je nach Motor)
Wird der Motor belastet faellt an R3 eine hoehere Spannung ab die
verstaerkt der LM324 und hebt damit die Ausgangsspannung des LM317 an.
Man muss R3,R4,R5 sorgfaeltig dimensionieren sonst hat man eine
Ueberkompensation und die Sache faengt an zu schwingen an. C1
kompensiert den Regler so das er nicht hochfrequent schwingt. Schaltung
ist jetzt nicht direkt erprobt.
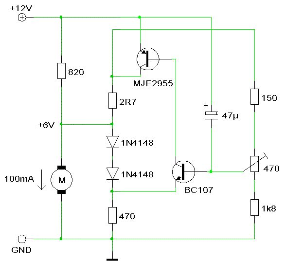
Kai Klaas schrieb: > Mein Angebot... Hatte ich gerade in einem alten Grundig Kassentrekorder gefunden....
Hallo, hat vielleicht jemand die Muse mir die Schaltung von Kai zu erklären? Das ist so eine klassische Schaltung, bei der ich mit meiner Transistorkenntnis nicht mehr weiter komme. Da ist die Basis mit dem Collector verbunden, der Emitter mit der anderen Basis, dann noch der Collector über 2 Dioden mit dem Emitter etc. Wie geht man da am besten ran?
Stell dir am besten erstmal vor, das der MJE anfängt zu leiten, wenn seine Basis gegen Masse gezogen wird, das macht der BC107 (gibts die noch? hehehe). Der 820R und der Elko an der Basis des BC107 starten die Schaltung. Wenn der Motor belastet wird, sinkt die Spannung an seinem Pluspol und er zieht mehr Strom. Über die Dioden wird damit auch der Emitter des BC107 negativer, sein Kollektor wandert mit und der MJE wird weiter aufgesteuert. Spannung am Emitter des BC107 steigt wieder etwas -> Regelkreis. Das Potential an der Basis des BC gibt das Grundlevel der Regelung an, indem der BC etwas mehr oder etwas weniger aufgesteuert wird. Damit das Teil der Regelung ist, wird die Spannung hierzu am C des MJE abgegriffen.
Fang bei der BC107 Basis an: die liegt auf einem festen Pegel. Deshalb muss auch der Emitter auf einem festen Pegel liegen. Dazu muss ein konstanter Strom durch den 470R Widerstand fließen. Dazu muss oberhalb der Dioden ebenfalls eine konstante Spannung anliegen. Sobald der Motor abgebremst wird, nimmt et mehr Strom auf und die Spannung am Motor sinkt. Deshalb sinkt die Spannung am Emitter des BC und der leitet mehr, wodurch der MJE ebenfalls mehr leitet -> ausgeregelt. Edit: nur Zweiter. Aber wenigstens die selbe Erklärung... ;-)
Schreiber schrieb: > ein µC kann as noch viel besser. Ja klar. Enthält weder Strommesswiderstand noch Leistungstransistor, braucht vermutlich zusätzlich noch eine Spannungsregelung und natürlich ein Programm, welches er dann auch erst noch in den uC bekommen muss, ein ISP Dongle gehört also dazu. Und das Programm lieferst du natürlich fertig geschrieben und getestet, kostet dich ja nur ein paar Minuten, zumindest unterstellest du daß der Bernd es in kurzer Zeit schreiben kann. Mann wie mir diese Blindpfosten auf den Sack gehen. Bernd K. schrieb: > Vielleicht gibt es ja auch einen fertigen Baustein/IC für diesen Zweck. Sogar bei Reichelt für 31ct, da lohnt kein Selbstbau, allerdings hast du NATÜRLICH nicht angegeben, welche Spannung und Strom dein Motor benötigt, als ob so was VÖLLIG UNWICHTIG wäre. https://cdn-reichelt.de/documents/datenblatt/A100/an6652_pan.pdf
Lothar Miller schrieb: > Sobald der Motor abgebremst wird, nimmt et mehr Strom auf und die > Spannung am Motor sinkt. Deshalb sinkt die Spannung am Emitter des BC > und der leitet mehr, wodurch der MJE ebenfalls mehr leitet -> > ausgeregelt. So einfach kann es aber eigentlich nicht sein, sonst wäre es lediglich ein Spannungsregler.
0815 schrieb: > So einfach kann es aber eigentlich nicht sein, sonst wäre es lediglich > ein Spannungsregler. Fummle noch "Gegen-EMK" passend in die Erklärungen rein, dann passt das schon mit der Drehzahlregelung.
Verstehe es jetzt so, daß zunächst über die 1N148er die Erhöhung der Motorspannung eliminiert, weil der Emitter des BC107 ebenfalls derartig angehoben wird. Grundsätzlich bleibt dann nur noch der bei höherem Strom entstehende Spannungsabfall überm 2R7 übrig, mit dem der BC107 tatsächlich weiter aufgesteuert wird, usw.
OK, nächster Versuch: es sind zwei Istwerte, die hier ausgewertet werden. Zum einen hat der Motor bei Belastung einen typischen Spannungsabfall X, der über die beiden Dioden an den BC107 weitergereicht wird. Darüberhinaus gibt es den stromabhängigen Spannungsabfall am 2R7, der ebenfalls zur weiteren Aufsteuerung des BC107 führt. Nur so entsteht auch der neg. Innenwiderstand.
Bernd K. schrieb: > Habe einen Faulhaber DC-Getriebe-Motor, der im Leerlauf nicht so > hochtouren und gleichzeitig unter Last mehr Kraft haben soll. ne lösung mit tl494.
Paul Baumann schrieb: > 1. Die Schaltung wird aufwändiger Sie wird unter Verwendung eines uP immer einfacher! (ATtiny reicht bei weitem!) > 2. Weil sie aufwändiger wird, wird sie fehleranfälliger Siehe oben! > 3. Der Kontroller muß programmiert werden (Algorithmus finden, Quelltext > schreiben, Algorithmus in die Ecke werfen und darauf herumspringen, > neuen > Algorithmus suchen, Syntaxfehler suchen und finden, neue Fehler > einbauen, > usw. usw. Na ja - habe ich einen Fehler in der Schaltung, muss ich sogar aus-/um-/neulöten! Und Boards muss ich neu erstellen lassen, haben sie einen Fehler! Die Beschaltung eines NE555 ist aufwendiger als die eines uPs. Neue korrigierte verbesserte optimierte Software- Versionen kann ich jederzeit flashen! Bei mir im Haus ist seit 10 Jahren jeder Rolladen uP gesteuert - problemlose Technologie - optimierbar über die Zeit! Programmieren kann ich sogar auf Dienstreisen (wenn ich mein Jetlag bekämpfe)... Mein Labor mitnehmen geht wohl kaum! NeNe - ich glaube, Dein Standpunkt wird eine absolute Mindermeinung (weltweit) bleiben - ansonsten gäbe es nicht soviel uP Intelligenz in den simpelsten Schaltungen! Die Realität beweist das Gegenteil (vom ioT Hype mal ganz zu schweigen - den gäbe es ohne uP wohl kaum). Gruß
Hendrik L. schrieb: > NeNe - ich glaube, Dein Standpunkt wird eine absolute Mindermeinung > (weltweit) bleiben - ansonsten gäbe es nicht soviel uP Intelligenz in > den simpelsten Schaltungen! Die Realität beweist das Gegenteil Das ist Unsinn. Dann würde z.B. ST gar keine besonders dafür gemachten ICs produzieren. Der Hardware Aufwand steigt lediglich mit der Einführung eines MC, plus die Fehler, die in der Software sind. Nach wie vor braucht es einen Leistungstransistor, Entstörmassnahmen, Steller usw. extern. Bei sensorbehafteten Motoren ist das anders, aber hier greift man auf millionenfach bewährte, einfache Schaltungen zurück, in denen der MC einfach durch einen BC107 emuliert wird.
Hendrik L. schrieb: > Und Boards muss ich neu erstellen lassen, haben sie > einen Fehler! man das geht hier nur um nen popeligen regler für nen dc kleinmotor. der te will das analog erledigen. . und aus. der braucht kein board. n stück lochraster und go. nicht jeder will programmieren. keine zeit kein wissen keine lust oder alles zusammen. arduino entspannt die sache ja nun schon etwas. und es sind nicht alle wie du. und wenn die daniel düsentrib´s jetlag und burn out bekommen dann ist das halt ihr berufsrisiko. jedem halt das seine....
dolf schrieb: > jedem halt das seine.... Substantive, substantivierte Verben und substantivierte Adjektive, Eigennamen und Satzanfänge schreibt man aber immer noch groß!
dolf schrieb: > man das geht hier nur um nen popeligen regler für nen dc kleinmotor. Und um ein Einzelstueck, nicht um eine 100'000er Serie. wendelsberg
Hendrik L. schrieb: >> 1. Die Schaltung wird aufwändiger > > Sie wird unter Verwendung eines uP immer einfacher! (ATtiny reicht bei > weitem!) Und traeger! Die Dynamik eines Analogen Reglers erreichst du nicht mit einer uC Regelung. Versuche mal so was simples wie eine Spannungsregelung mit einem uC oder rein Analog zu realisieren. Der Analoge Regler ist bei weitem schneller am ausreglen als der uC.
Vielen Dank! bin beeindruckt über die Resonanz. Demnächst habe ich wieder Lehrlinge zur Ausbildung. Es schein ein ideales Projekt dafür zu sein. Gerade auch im Vergleich Analog- zu µC-Technik. Bin selber ein Fan des ATtiny85. Habe aber letztens eine Steuerung für ein Eigenbau-BHKW "softwarefrei" gelöst - aus Sicherheitserwägungen heraus. Das Ding kann nicht viel, hat aber auch kaum Möglichkeiten Amok zu laufen. Gruss, Bernd
Matthias Sch. schrieb: > der BC107 (gibts die noch? hehehe). In meiner Bastelkiste schon. :-) Der Datenblattlink von µC.net führt allerdings ins Leere...
Bernd K. schrieb: > Bin selber ein Fan des ATtiny85. > Habe aber letztens eine Steuerung für ein Eigenbau-BHKW "softwarefrei" > gelöst - aus Sicherheitserwägungen heraus. Das Ding kann nicht viel, hat > aber auch kaum Möglichkeiten Amok zu laufen. Für sicherheitsrelevante Dinge arbeitet man mit mehreren Controllern, die sich gegenseitig überwachen oder mit einem Controller und einem kleinen FPGA. Wird ein Fehler festgestellt, wird eine Sicherung(sschaltung) aktiv, die kritische Teile abschaltet. Kein Grund, einen Bogen um Controller zu machen, wenn die Aufgabe etwas "haariger" wird.
Knut Ballhause schrieb: > Kein Grund, > einen Bogen um Controller zu machen, wenn die Aufgabe etwas "haariger" > wird. Sagten sie im KKW auch :=)
So habe den Regler mal aufgebaut und mit einem 5V Motoerchen getested. Wenn man die verstaerkung mit R5 zu hoch waehlt geht der Motor durch. Man sieht das er bei Belastung schneller dreht als ohne. Mit R2 stellt man die Grunddrehzahl ein, hier kann man ein Poti einsetzen. Die Bauteile um den OP sind allerdings an den Motor anzupassen.
Bitte melde dich an um einen Beitrag zu schreiben. Anmeldung ist kostenlos und dauert nur eine Minute.
Bestehender Account
Schon ein Account bei Google/GoogleMail? Keine Anmeldung erforderlich!
Mit Google-Account einloggen
Mit Google-Account einloggen
Noch kein Account? Hier anmelden.


