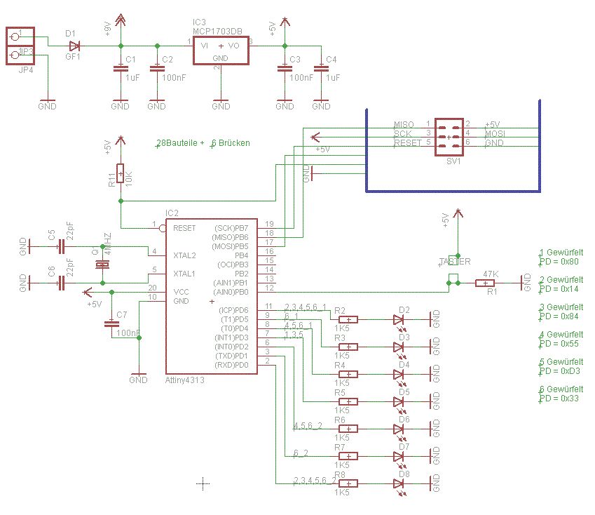
Hallo liebe uC-Gemeinde, Ich möchte mittels eines AVR-Dude welcher der Schaltung von Mikrocontrollerspielwiese.de nachempfunden ist und um 2 3,6V Z-Dioden erweitert wurde als AVR-Dude nutzen. Dazu habe ich mittels eines ISP-MKII 2 Atmega 8 mit der AVR-Dude-Software Programmiert und den Treiber installiert. Nun soll mit dieser Hardware ein Elektronischer Würfel programmiert werden. Doch dieser Antwortet mit RC=-1 laut AVRDUDE nicht. Es Scheint so, als ob ich damit überhauptnichts programmieren könnte, denn der Attiny13 der im Bild auf meinem Programmieradapter steckt, oder auch der jeweils andere Atmega8 lassen sich damit nicht Programmieren RC=-1. Die Sache läuft schon seit >2 Jahren ich könnte seitenweise schreiben.... und darf immer alle Fehler Ausmerzen, liefere es immer Funktionierend ab, bekomme es immer, ohne dass es auch nur 1 mal für den eigentlichen Zweck genutzt wurde mit Getauschten Controllern.... leider zurück... Diesmal habe ich wirklich keine Idee woran das Problem nun schon wieder hakt....
Das erste Bild kann gelöscht werden, hab das Un-skalierte hochgeladen. Grüße Matze
Matze schrieb: > liefere es immer Funktionierend > ab Na dann ist doch alles o.k. Frag, was derjenige danach gemacht hat, damit es nicht mehr funktioniert. Hellsehen können wir auch nicht.
Peter Dannegger schrieb: > Matze schrieb: >> liefere es immer Funktionierend >> ab > > Na dann ist doch alles o.k. > Frag, was derjenige danach gemacht hat, damit es nicht mehr > funktioniert. > Hellsehen können wir auch nicht. Mach ich ja, doch dann heißt es nur "Es funktioniert nicht, deshalb habe ich schonmal den Controller getauscht, wollte dann den neuen Programmieren und stellte fest dies geht nicht mehr, es könnte ja sein dass einem der Controller beim Ausbauen etwas passiert ist. Oder war etwa der Programmierstecker falsch aufgesteckt, deshalb habe ich nun die Kabel fest angelötet, und da gibts ja diesen Jumper mit dem man den Würfel vom Programmier versorgen könnte, ich habs sowohl mit, als auch ohne ihn Probiert, und den Anderen Jumper von dem ich nicht weiß zu was er gut ist, ich habe es mal mit und ohne ihn Probiert.........." oder so änlich Es tut mir leid es so zu sagen, aber es nerft... Habe langsam keinen Ahnung mehr wie ich ihm weiterhelfen kann. Es frustriert mich so sehr, habe > 5 Versionen dieses würfels gemacht, die grundlagen die mir von beginn an gegeben wurden hatten viele Bugs, alles baut auf grundsätzlich fehlerhaftem gerät auf, warum sollte ich umbedingt darauf aufbauen, warum verlässt man sich auf eine Mikrocontrollerspielwiese, warum müssen sämtliche vorgeben immer wieder geändert werden, warum musste die Steckerbelegung immer neu wieder belegt werden? Warum konnten sie niemals zufrieden sein? Warum muss der Programmierstecker immer wieder geändert werden? Warum mössen sie immer den 10Poligen haben, und im nächsten moment heißt es er ist zu groß und deshalb muss der 6Polige genommen werden. Ich seit Ingenieure, warum tut ihr mir dass an? Glaube es währe inzwischen am besten alles WegZuWerfen und nochmal bei 0 mit festen vorgaben ohne fehlerfahte Grundlagen und Geiz am falschen Fleck zu beginnen.
warum fragst du das hier das alles?
Bitte melde dich an um einen Beitrag zu schreiben. Anmeldung ist kostenlos und dauert nur eine Minute.
Bestehender Account
Schon ein Account bei Google/GoogleMail? Keine Anmeldung erforderlich!
Mit Google-Account einloggen
Mit Google-Account einloggen
Noch kein Account? Hier anmelden.





