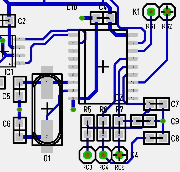
Hallo miteinander, ich habe eine selbst entworfene CAN-Platine mit einem Microchip MCP2515, die mit einem 4 MHz-Quarz und zwei 27pF-Kondensatoren bisher ohne Probleme lief. Für eine Taktrate von 500 kbit/s am CAN musste ich die Bestückung auf einen 16 MHz Quarz ändern (Schaltplan und Layout anbei). Nach der ersten Inbetriebnahme lief die Schaltung ein paar Sekunden und dann plötzlich garnicht mehr. Die Ursache war der Quarz, der nicht schwingte. Ich habe es dann mit 18pF und 22pF anstatt der 27pF versucht sowie einen anderen Quarz des gleichen Typs (16 MHz) und einen Quarz gleicher Frequenz, aber anderen Typs. Ich habe auch schon meine alten 16 MhZ THT-Quarze rausgekramt, aber keine Chance den Quarz bei 16 MHz zum schwingen zu bringen. Löte ich einen 4 MHz oder einen 10 MHz Quarz auf, läuft die Schaltung sofort wieder. Jetzt wollte ich mich wieder mit der Sache beschäftigen, schalte die Spannungsversogung ein und staunte nicht schlecht, als der 16 MHz Quarz plötzlich wieder einwandfrei schwingt. Das Ganze scheint mir etwas instabil. Hat vielleicht jemand einen Tipp für mich? Gruß, Alex.
AlexWAG schrieb: > Die Ursache war der Quarz, der nicht schwingte. Er schwang nicht, aber egal... > Layout anbei Geht der Quarzstrompfad so über die "allgemeine dicke Massefläche"? Das geht besser: http://www.lothar-miller.de/s9y/archives/17-Quarz.html > Ich habe es dann mit 18pF und 22pF anstatt der 27pF versucht Was passiert ganz ohne? Und was, wenn du zusätzlich einen 1MOhm (oder mehr) Widerstand parallel zum Quarz schaltest?
Ich kenne deinen Chip nicht, aber vielleicht gibt es - wie bei den ATMEL Chips - eine interne Einstellung die dem Quarz bzw seiner Frequenz angepasst werden muss? Stichwort Fuses ....
Lothar Miller schrieb: > Geht der Quarzstrompfad so über die "allgemeine dicke Massefläche"? Vielen Dank für die schnelle Antwort! Ja, ich habe in dem Bild die Massefläche ausgeblendet. Der freie Rest der Platine ist komplett mit einer Massefläche gefüllt. Ich habe wohl den Designfehler gemacht, der in der Appnote von TI auch gemacht wurde. Jetzt im Moment, schwingt der Quarz einwandfrei. Wenn ich die beiden Kondensatoren wegnehme, schwingt er immer noch. Auch bei 1 MOhm parallel schwingt der Quarz. @ Arduinoquäler: Danke, aber mit Fuses hat das nichts zu tun. Der MCP2515 wird nicht programmiert, sonder über die SPI-Schnittstelle angesprochen.
Hi, wie hast du gemessen, ob der Quarz schwingt? An Osc1/Osc2 zu messen ist nicht empfehlenswert da die Kapazität des Tastkopfes die Schwingung unterdrücken kann. Besser an CLKOUT messen da dieser Anschluss von der Oszillatorschaltung entkoppelt ist. Das Datenblatt empfiehlt je nach Quarz einen Serienwiderstand, damit der Quarz nicht überlastet wird. Eventuell ist der Quarz defekt. Funktioniert die Schaltung mit dem 16MHz Quarz immer noch in den ersten Sekunden oder gar nicht mehr? Das Datenblatt fordert außerdem einen "parallel cut crystal".
Stefan1234 schrieb: > da die Kapazität des Tastkopfes die Schwingung > unterdrücken kann Das war der entscheidende Tipp, vielen Dank! Tatsächlich ist plötzlich auf CLKOUT Ruhe, wenn ich mit der Tastspitze an OSC2 rangehe.
AlexWAG schrieb: > wenn ich mit der Tastspitze an OSC2 rangehe. Und wenn schon, dann dort auf jeden Fall mit 10:1 messen. Denn dann ist die parasitäre Kapazität des Tastkopfes um den Faktor 10 kleiner...
Bitte melde dich an um einen Beitrag zu schreiben. Anmeldung ist kostenlos und dauert nur eine Minute.
Bestehender Account
Schon ein Account bei Google/GoogleMail? Keine Anmeldung erforderlich!
Mit Google-Account einloggen
Mit Google-Account einloggen
Noch kein Account? Hier anmelden.

