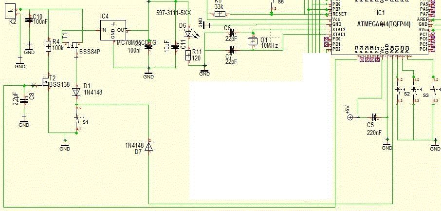
Hallo Community, ich hätte für ein Projekt gerne die Möglichkeit, einen Stand-By Mechanismus zu haben. Habe hierfür eine Schaltung gefunden, und auf mein Projekt umgebaut. Zunächst aber die Diode D7 vergessen. Ohne die Diode hat die Spannungsversorgung funktioniert (klar eigentlich) und auch die Taster haben ohne weiteres ihren Dienst gemacht. Doch nachdem ich die Diode eingebaut war, konnte man den Taster S1 nicht mehr verwenden. Warum kann das so sein? Ich habe es mir so vorgestellt. An K2 ist eine 9V Blockbatterie angeschlossen. Mit einem Klick auf den Taster S1 sollte dann der MOSFET BSS84 durchschalten und die Stromversorgung für den µC sollte funktionieren. Ausschalten sollte dann durch ein Signal von PD3 erfolgen. Stimmt meine Überlegung soweit oder habe ich mich wo verzettelt? Schönen Gruß ramsem2
Bist du sicher, daß du die Schaltung richtig abgemalt hast? - T2 hat keine vernünftige Funktion - liegt der Prozessorpin PC0 auf high? Pull-up intern, oder was? - T1 hängt irgendwie in der Luft
Ja, PC0 liegt auf high (5V) mit internem Pull-Up. Und ja, T1 ist nicht richtig gedreht, hat ja aber nichts mit meinem Problem zu tun. Sehe ich es falsch, dass bei angelegter Spannung an T2 dieser durchschaltet und dementsprechend T1 den Strom entzieht und dabei die Schaltung herunterfährt?
Marian S. schrieb: > Mit einem Klick auf den Taster S1 sollte dann der MOSFET > BSS84 durchschalten und die Stromversorgung für den µC sollte > funktionieren. > Ausschalten sollte dann durch ein Signal von PD3 erfolgen. Das kann mit dieser Schaltung nicht gehen: wie soll ein Signal von PD3 jemals den FET T1 abschalten können? Marian S. schrieb: > Habe hierfür eine Schaltung gefunden, und auf mein Projekt umgebaut. dann verrate uns noch, wie die Originalschaltung ausgesehen hat. Vielleicht können wir dir dann verraten, was du beim Abzeichnen falsch gemacht hast. Marian S. schrieb: > Sehe ich es falsch, dass bei angelegter Spannung an T2 dieser > durchschaltet und dementsprechend T1 den Strom entzieht und dabei die > Schaltung herunterfährt? Ja, das siehst du falsch. In Mawins Variante der Schaltung kann T2 dafür sorgen, dass T1 weiter leitet auch wenn S1 wieder geöffnet ist. In deiner Variante der Schaltung ist das Gate von T1 offen (undefiniert) sobald S1 geöffnet ist. Und bei dir kann T2 nur 100µA Strom von der Versorgung klauen, und das ist T1 dermaßen was von egal.
Warum schauhst du einfach nicht noch mal nach wo du sie abgezeichnet hast? So wie ich die Sache sehe muss die Diode D7 anders herum eingebaut sein, sie ist so verpolt. Meines Erachtens könnte D1 sogar ganz wegfallen.
Naja, nach kurzer Überlegung D1 wird wohl doch benötigt für einen Spannungsabfall. Aber wie gesagt D7 ist verpolt. So kann der Mikrocontroller nämlich nicht den MOSFET nach Masse ziehen.
So, danke nochmals allen die sich beteiligt haben, die Lösung von MaWin sollte passen. Aber D7 müsste so wie sie ist eigentlich schon passen. Ich probier das ganze bei nächster Gelgenheit aus und geb dann nochmals bescheid. MfG Marian
Bitte melde dich an um einen Beitrag zu schreiben. Anmeldung ist kostenlos und dauert nur eine Minute.
Bestehender Account
Schon ein Account bei Google/GoogleMail? Keine Anmeldung erforderlich!
Mit Google-Account einloggen
Mit Google-Account einloggen
Noch kein Account? Hier anmelden.

