Hi, ich hab jetzt schon bei einigen Labornetzteilen gesehen dass sie eine overvoltage protection haben. Mir stellt sich da die frage: das labornetzteil bestimmt doch die Spannung, wie sollte die da höher steigen? und wenn es um rücklauf spannung aus der schaltung geht: was kann das Netzteil dagegen tun? gruß, Marc
Marc S. schrieb: > und wenn es um rücklauf spannung aus der schaltung geht: was > kann das Netzteil dagegen tun? http://de.wikipedia.org/wiki/Klemmschaltung_%28Stromversorgung%29
Es gibt Regelschaltungen, da kann die Spannung beim Ein-/Ausschalten oder bei Ausfall einer Hilfsspannung oder bei Transienten hochlaufen. Die Schutzschaltung soll das verhindern.
Marc S. schrieb: > Hi, > ich hab jetzt schon bei einigen Labornetzteilen gesehen dass sie eine > overvoltage protection haben. Mir stellt sich da die frage: das > labornetzteil bestimmt doch die Spannung, wie sollte die da höher > steigen? Da gibt es diverse Möglichkeiten, hier mal einige typische: - der Längsregeltranssitor schlägt durch (ja, auch Transistoren können mal ausfallen). Damit steigt die Ausgangsspanung ziemlich unangenehm... - die Regelschaltung wird ausser Tritt gebracht bzw. hat einen Fehler - der Benutzer stellt (unabschtlich) eine zu hohe Spannung ein. - u.s.f. > und wenn es um rücklauf spannung aus der schaltung geht: was > kann das Netzteil dagegen tun? schau mal unter dem Suchwort "crowbar" dann weißt Du wie und was da geht. .-)
Andrew Taylor schrieb: > schau mal unter dem Suchwort "crowbar" dann weißt Du wie und was da > geht. .-) "Brechstangen" nimmt man eher bei Festspannungsnetzteilen. Bei Labornetzteilen müsste die Auslösespannung veränderbar sein. Wobei die Frage ist, wie man diese Auslösespannung ermitteln soll. Z.Z. fällt mir da nur ein Doppelpoti ein. Gruss Harald
Harald Wilhelms schrieb: > Andrew Taylor schrieb: > >> schau mal unter dem Suchwort "crowbar" dann weißt Du wie und was da >> geht. .-) > > "Brechstangen" nimmt man eher bei Festspannungsnetzteilen. Bevor Du hier weiter Halbwissen postest: Erfrische Dein Wissen. > Bei Labornetzteilen müsste die Auslösespannung veränderbar > sein. [ ] Du weißt das es crowbar schaltungen mit veränderbaren Auslösespannungen gibt. Und diese seit Jahrzehnten verbaut werden. Wenn nicht: Solltest Du HP LNG Manuals lesen > Wobei die Frage ist, wie man diese Auslösespannung > ermitteln soll. Z.Z. fällt mir da nur ein Doppelpoti ein. Man legt sie einfach fest. Millionen Labornetzgeräte sind so konzipiert. KEpco, HP/Agilent/Keysight, Gossen, Farnell, Trygon... Was Dir vorschwebt, ist eine "variabel mit der eingestellten Ausgangsspannung mitlaufende Auslösespannung". Auch das ist machbar, die Gerhard O. LNG Schaltung (siehe Forum, ist x mal zitiert) ist einfach darum erweiterbar. Ein zusätzlicher Doppel OPV genügt, das Poti bleibt wie es ist. Allerdings schützt sowas dann nicht vor "der Benutzer stellt aus Versehen eine zu hohe Spannung ein". Man(n) muß sich halt entscheiden. Eine absolute DAU Lösung gibt's bisher nicht. Aber letztlich wird die "Brechstange" eingesetzt. Alles andere wäre auch sinnfrei, da ein Totalversagen der Linearendstufe halt kaum anders begegnet werden kann. Nämlich binnen Millisekunden (typ. 100 us), und den Rest macht die Gerätesicherung.
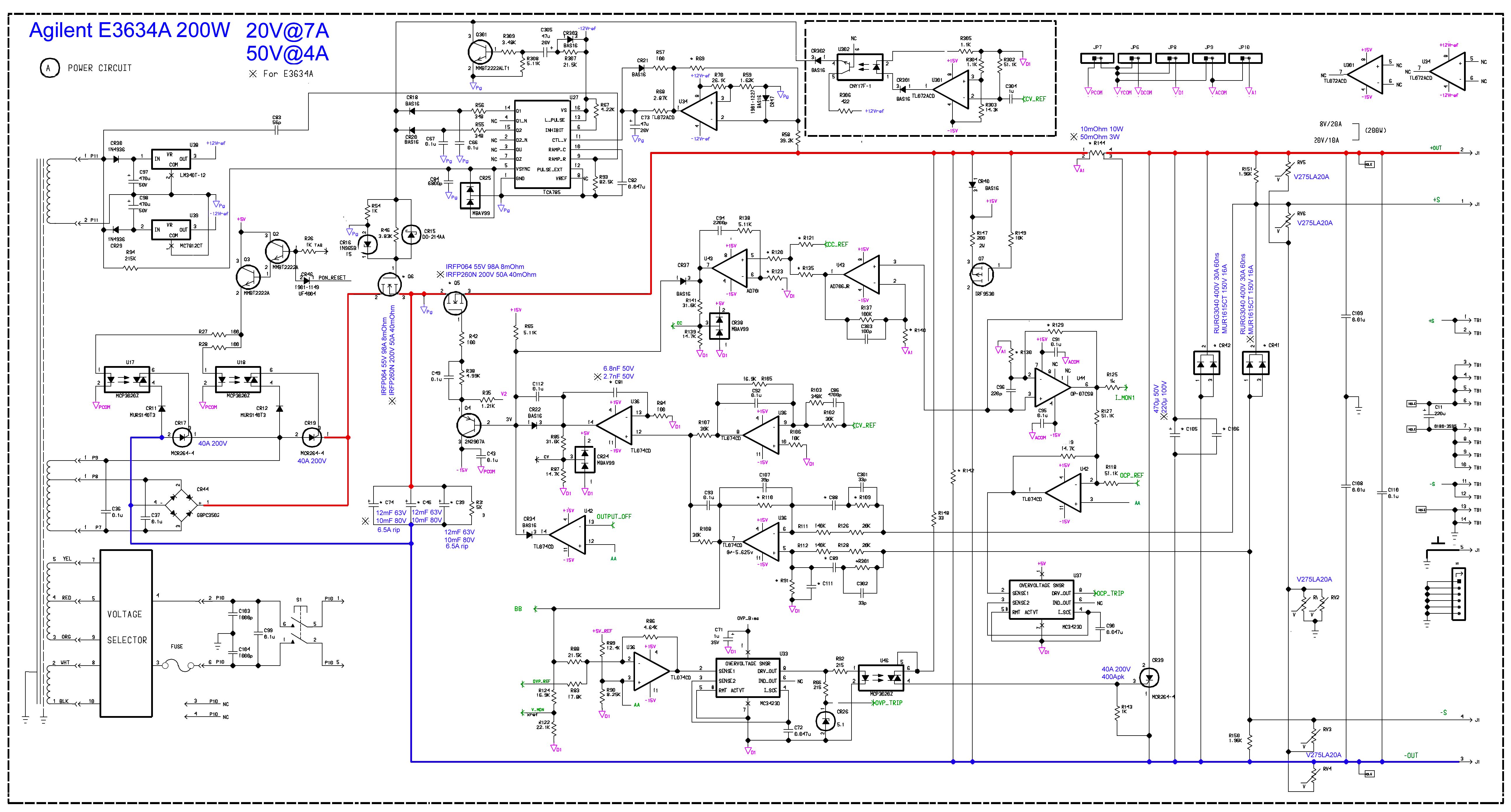
Hier ein Beispiel für eine Crowbar OVP, wie sie z.B. in einem Agilent E3634A LNG zur Anwendung kommt. Der Thyristor ist mit 400Apk spezifiziert. > wie man diese Auslösespannung ermitteln soll. Z.Z. fällt mir da nur ein > Doppelpoti ein. Die Potieeinstellerei ist doch sowas von vorgestrig.... heute nimmt man doch für sowas DACs und hat dann alle Vorteile einer µP gesteuerten Prozessführung.
Solange man den Poti zur Einstellung der Soll-Spannung nicht benutzt um die Rückkopplung zu verstellen (hat man früher gelegentlich gemacht, ist aber eher der schlechtere Weg), kann man die Spannung am Poti auch gleich für mehr als einen Zweck nutzen. Beim Überspannungsschutz gibt es 2 weitgehend unabhängige Arten: einmal den Crowbar und dann die Einschränkung für den Benutzer.
Harald Wilhelms schrieb: > "Brechstangen" nimmt man eher bei Festspannungsnetzteilen. > Bei Labornetzteilen müsste die Auslösespannung veränderbar > sein. Das macht STATRON z.B. beim Typ 3205/..07: Thyristor-Crowbar in einem Labornetzteil 0...30V mit Schmelzsicherung intern auf der Reglerplatine.
OVP, OCP lässt sich auch anders verstehen: Man kann manuell eine Limite konfigurieren, bis wohin die Spannung und/oder Strom hochgeregelt werden kann, auch wenn das Netzteil mehr könnte. So lassen sich "dumme" Bedienfehler reduzieren. Vor allem wenn man mit mehreren Kanälen/Netzteilen arbeitet ist schnell mal am falschen Regler gedreht das ganze Board geröstet... Wie jetzt genau OVP arbeitet, lässt sich dem Manual des NT entnehmen.
K.M. schrieb: > Die Potieeinstellerei ist doch sowas von vorgestrig.... > heute nimmt man doch für sowas DACs und hat dann alle Vorteile > einer µP gesteuerten Prozessführung. Eigentlich will man genau das nicht, auch nicht in automatischen Prüfständen. Man stellt die OVP manuell und fest ein (oft geht das nur mit einem Schraubenzieher, um versehentliches Verstellen zu vermeiden), und die schützt dann vor Programmierfehlern, Datenkorrumption und Gerätefehler. K.M. schrieb: > Der Thyristor ist mit 400Apk > spezifiziert. Wichtig ist auch das Schmelzintegral vom Thyristor oder Triac, was zur entsprechenden Absicherung passen muss.
Marc S. schrieb: > und wenn es um rücklauf spannung aus der schaltung geht: was > kann das Netzteil dagegen tun? Es gibt einige (wenige) NTs die haben Anstelle des sonst üblichen Längsreglers eine vollstandige Komplementär-Ausgangsstufe, können also auch als Stromsenke arbeiten und so (z.B. für einen Generator/Akku) als Aktive Last dienen. HP 6632A ist z.B. so eins.
Marian B. schrieb: > Eigentlich will man genau das nicht, auch nicht in automatischen > Prüfständen Ja nun, die Anforderungen sind Verschieden und nicht immer ist alles ellegant in einem Konzept vereinbar. Darum gibts ja auch so viele verschieden Modelle.
Marian B. schrieb: > Wichtig ist auch das Schmelzintegral vom Thyristor oder Triac, was zur > entsprechenden Absicherung passen muss. Was mich wundert, dass z.B. in obigen Schaltplan zwischen Siebkondenstator und Thyristor keine Sicherung sitzt, sondern nur über die Trafovorsicherung abgesichert wird. Warum?
Bitte melde dich an um einen Beitrag zu schreiben. Anmeldung ist kostenlos und dauert nur eine Minute.
Bestehender Account
Schon ein Account bei Google/GoogleMail? Keine Anmeldung erforderlich!
Mit Google-Account einloggen
Mit Google-Account einloggen
Noch kein Account? Hier anmelden.
