Forum: Mikrocontroller und Digitale Elektronik gepulste Abfragespannung - so ok?


von Alram L. (alram)


Angehängte Dateien:

Lesenswert?

Hallo,

Habe folgende Frage: Ich will mit einem µc Reedkontakte abfragen. Die 
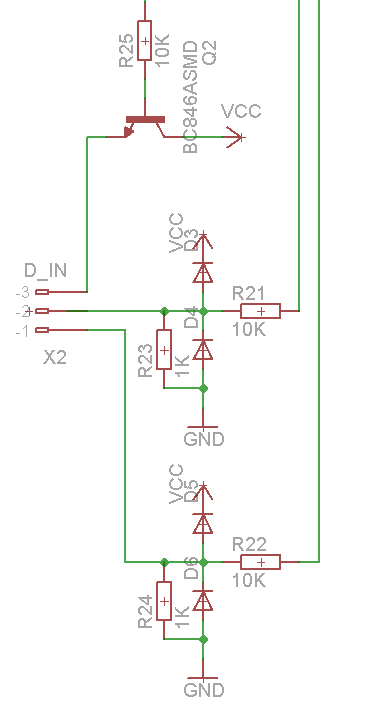
Abfragespannung sollte gepulst sein. Meine Teilschaltung sieht dafür wie 
im Anhang dargestellt aus.

Die gepulste Abfragespannung wird an X2-3 ausgegenen. Die beiden Reeds 
schliessen jeweils X2-3 mit X2-2 bzw. X2-3 mit X2-1 kurz. Die beiden 
Inputs sollten auch einigermaßen gegen (kurze) Überspannung/ESD 
geschützt sein (allerdings nicht gegen 230V).
R25 ist am µc ein digital out, der die Abfragespannung ein. bzw. 
ausschalten soll. Nach R21 und R22 gehts zu den digital in des µc.

Kann das so funktionieren oder hab ich da einen kompletten Denkfehler? 
Ich bin mir bspw. nicht sicher, ob ich auf der Emitterseite des 
Transistors noch einen hohen (1-10K) R gegen GND benötige. Nur für den 
Fall, dass wenn beide Reeds geöffnet sind der Ausgang X2-3 zuverlässig 
auf GND gezogen wird....

Danke für eure Hilfe!

vG Alram

von Thomas E. (picalic)


Lesenswert?

Hallo Alram,

ich würde die Dioden jeweils hinter den 10k-Widerstand (vom Stecker aus 
gesehen) schalten, damit eine evtl. Überspannung durch diesen Widerstand 
zu einem begrenzten Ableit-Strom durch die Dioden führt.

Der Sinn des Transistors ist mir nicht ganz klar - kann der µC am 
Ausgang nicht direkt genug Strom treiben?

von Alram L. (alram)


Angehängte Dateien:

Lesenswert?

Hallo Thomas,

Danke - habs einmal geändert. Neuer Plan im Anhang.

Thomas Elger schrieb:
> Der Sinn des Transistors ist mir nicht ganz klar - kann der µC am
> Ausgang nicht direkt genug Strom treiben?

Naja primär aus 2 Gründen:
- das ganze sollte mit bis zu 8 Eingängen funktionieren. Irgendwo wir 
dann wohl die Grenze des µc Pin erreicht sein.
- irgendwie leite ich nur ungern einen µc Pin direkt nach aussen ...

vG Alram

von Thomas E. (picalic)


Lesenswert?

Alram Lechner schrieb:
> Naja primär aus 2 Gründen:
> - das ganze sollte mit bis zu 8 Eingängen funktionieren. Irgendwo wir
> dann wohl die Grenze des µc Pin erreicht sein.
> - irgendwie leite ich nur ungern einen µc Pin direkt nach aussen ...

Ok, macht Sinn.

R26 kann vermutlich entfallen, ausser, Du hast vielleicht extern noch 
irgendwelche nenneswerten Kapazitäten, die ggf. entladen werden müssen. 
Naja, kannst ihn ja im Layout als Bestückungsoption drin lassen...

Bitte melde dich an um einen Beitrag zu schreiben. Anmeldung ist kostenlos und dauert nur eine Minute.
Bestehender Account
Schon ein Account bei Google/GoogleMail? Keine Anmeldung erforderlich!
Mit Google-Account einloggen
Noch kein Account? Hier anmelden.