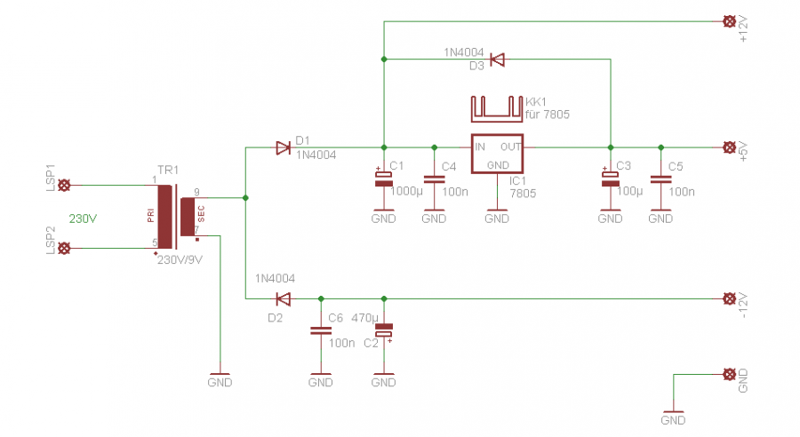
Hi, ich hab im Internet [1] die oben gezeigte Schaltung gefunden. Wenn ich das richtig verstehe, wird die Positive Halbwelle der Netzspannung für die +5V und +12V verwenden und die Negative halbwelle für die -12V, stimmt das soweit? Gibt es da eine bessere Möglichkeit um eine symmetrische Spannung aus einer Trafowicklung zu erzeugen? Eine einzelne Halbwelle scheint mir nicht sonderlich belastbar.. Gruß, Marc [1] http://avrs-at-leipzig.de/dokuwiki/_media/projekte/labornetzteil/stromversorgung.png?cache=&w=900&h=492
>ich hab im Internet [1] die oben gezeigte Schaltung gefunden. >Wenn ich das richtig verstehe, wird die Positive Halbwelle der >Netzspannung für die +5V und +12V verwenden und die Negative halbwelle >für die -12V, stimmt das soweit? Ja. >Gibt es da eine bessere Möglichkeit um eine symmetrische Spannung aus >einer Trafowicklung zu erzeugen? Nur eine Wicklung? Dann nimm obige Schaltung (bzw. das Prinzip obiger Schaltung). Viel anders wird's nicht einfacher gehen. >Eine einzelne Halbwelle scheint mir nicht sonderlich belastbar.. Die ist genau zur Hälfte einer Vollwelle belastbar (naja, durch die höhere Welligkeit werden evtl. die Verluste leicht höher)
Bitte beachte aber: Ungefähr (+/-)12V und gleich 5V. Kniebeugen unter Last vor allem bei (+/-)12V. Asymmetrische Verschiebung von +12V bei 5V Last.
Marc S. schrieb: > Gibt es da eine bessere Möglichkeit um eine symmetrische Spannung > [...] zu erzeugen? ein 12V-Steckernetzteil und ein Schaltregler, der daraus -12V macht...
Marc S. schrieb: > Wenn ich das richtig verstehe, wird die Positive Halbwelle der > Netzspannung für die +5V und +12V verwenden und die Negative halbwelle > für die -12V, stimmt das soweit? Eine solche Schaltung ist nur zulässig, wenn beide Halbwellen gleich belastet werden. Falls nicht, kann der Trafo überhitzen. > Gibt es da eine bessere Möglichkeit um eine symmetrische Spannung > aus einer Trafowicklung zu erzeugen? Man nimmt besser eine mittelangezapfte Sek-Wicklung.
Bitte melde dich an um einen Beitrag zu schreiben. Anmeldung ist kostenlos und dauert nur eine Minute.
Bestehender Account
Schon ein Account bei Google/GoogleMail? Keine Anmeldung erforderlich!
Mit Google-Account einloggen
Mit Google-Account einloggen
Noch kein Account? Hier anmelden.
