Hallo erstmal! Ich habe folgendes Problem: Ich habe einen Analogen Dimmer der 0 bis -10V am eingang erwartet. Die meisten gängigen DMX Demultiplexer geben aber leider 0 bis +10V aus. Vieleicht kennt ja jemand ne einfache möglichkeit die Spannung zu invertieren. Vieleicht sollte ich noch sagen das am dimmer der +Pol zu einem Pin zusammengefasst ist. Mfg der Gregor
Versuchs doch mal mit einem OP, der als invertierender Verstärker mit Verstärkungsfaktor 1 arbeitet.
Hast du ne positive und negative Spannungsversorgung ? Wenn ja, waehre ein OpAmp als invertierender Verstaerker eine Loesung. "Vieleicht sollte ich noch sagen das am dimmer der +Pol zu einem Pin zusammengefasst ist." Klingt logisch, vor allem, weil du nur eine Funktion nennst :)
Naja. Der dimmer hat ja auch eigentlich nur eine funktion. Dimmen Und das auf 6 Kanälen mit je 2KW. Der Dimmer ist von ADB schon nen altes gerät. Aber wir sind am wochenende Darauf gekommen das es günstiger ist die 2 Dimmer umzurüsten als neue zu kaufen. Ich hab zur zeit gerkeine Spannugnsversorgung am Gerät. Also nur die Netzspannung. Könnt ihr mir auch ein konkretes bauteil nennen das ich einsetzen kann? Mfg der Gregor
Wenn du Platz im Dimmer hast, dann bau dir ein kleines symetrisches Netzteil auf (1 Trafo, 1 Gleichrichter, 2 Elkos, 2 Spannungsregler, 2 Kerkos). Als Modul habe ich sowas noch nicht gesehen. Aber da der Dimmer ja gerne negative Regelspannungen sieht liegt der Verdacht nahe, dass er schon ein solches Netzteil enthaelt. Ich wuerde an deiner Stelle das Ding mal naeher untersuchen, +/- 12..15V waehre ideal.
Die spannung herzustellen wäre kein Problem. Mit 2 7812 und nen paar Kondensatoren geht das ja auch recht einfach. Nur mit OPs habe ich keine erfahrung bis jetzt... Mfg der Gregor
Also, du brauchst schon mal EINEN 7812 und EINEN 7912. Die OpAmp-Schaltung waehre extrem basic - schau mal ins OpAmp-Tutorial auf dieser Site.
OpAmp tutorial gelesen. Nen bissel schlauer! Ich brauche also einen Spannungsfolger. So schlau bin ich jetzt schonmal. Wie muss ich den denn dimensionieren wenn der nur invertieren soll aber nicht verstärken? Mfg der Gregor
Der Spannungsfolger invertiert nicht, wohl aber die Verstaerkergrundschaltung a). Wenn du jetzt beide Rs identisch waehlst (z.B. 10k) hast du einen Verstaerkungsfaktor = 1. Fertich.
Du brauchst keinen Spannungsfolger, sondern einen invertierenden OP mit der Verstärkung 1. Ich frage mich die ganze Zeit, wie dieser Dimmer angesteuert wird. Wenn es darum geht, einen Eingang mit einer negativen Spannung zu betreiben, dann ist das doch eigentlich ein Bezugsproblem: Wenn ich eine 1,5V-Batterie mit dem Plus-Pol an die Masse des Dimmers anschliesse, habe ich am Minuspol eine negative Spannung von 1,5 V. So könnte man es doch auch mit dem Dimmer machen, sofern die Massen getrennt sind. Man berichtige mich, wenn ich falsch lieben sollte.
des hört sich ja mal einfach an. Wenn alles so einfach wär gg Vielen dank The DaZ. bei weiteren fragen frag ich dann nochmal!
man braucht doch nur einen 0-10 V ausgang verkehrt anschliesen.....
@Lumpi genau, probiers mals aus. Aber Schutzbrille nicht vergessen.
Wo ist denn das Problem? Wie sieht die Ansteuerung des Dimmers denn aus? Mit dem Einsatz eines OP kann es genauso qualmen. Wenn man mit einem Netzteil (Trafo, Längsregler, Hühnerfutter) die Spannung erzeugt, dann kommt es nur darauf an, auf welchem Potential sich die Masse befindet. Man kann mit einem handelsüblichen Negativ-Festpannungsregler (7912) eine negative Spannung erzeugen, und die dann dem Dimmer zuführen. Laute Datenlatt des 78xx kann man einen solchen auch zur Erzeugung einer negativen Spannung benutze, indem die Anschlüsse vertauscht werden. Wenn nicht bekannt ist, wie die Eingangsschaltung des Dimmers aussieht, wird es schwierig, einen einfachen Weg zu gehen. Es kommt auf die Masse an...
Ja ja das Problrm mit der negativen Spannung. Für viele immer noch ein Buch mit 7 Siegel.. Ein gutes Zitat "Es kommt auf die Masse an..." SG Lumpi
Das ist, was ich meinte. Wenn die beteiligten Geraete Masse und Erde zusammenschalten (passiert oft) kann man nichtmehr potentialfrei arbeiten.
Deswegen wäre ja die Eingangsschaltung des Dimmers interessant. Für mich stellt sich sonst noch die Frage: Woher kommen die 0-10V? Also die anscheinend vorhandene Steuerspannung.
"Für mich stellt sich sonst noch die Frage: Woher kommen die 0-10V? Also die anscheinend vorhandene Steuerspannung." Steht doch im Eingangs-posting : DMX demultiplexer (siehe http://www.soundlight.de/produkte/wg18/wg18.htm#3006A)
Gregor, beim obigen link wird auch ein DMX Demultiplexer mit 0..-10V Ausgang angeboten ( 3012C-EP / 3012C-EPM ). Ist vielleicht interessant fuer dich ?
Blind... peinlich In irgendeinem anderem Thread habe ich die Leute irgendwann mal wieder aufs eigentliche Thema zurückgestossen.... Wenn ein solcher Multiplexer verwendet wird, dann braucht man sowieso ein Netzteil. Da kann man dem Ding auch gleich eind mit symmmetrischem Spannungsausgang spendieren, und dann die OP-Schaltung realisieren. Oder halt gleich den Multiplexer mit negativer Ausgangsspannung benutzen... schüttet sich mal seinen Grill-Inhalt übern Kopp
Ich versuch mal alle Fragen die zu dem dimmer aufgekommen sind zu beantworten. Der dimmer hat am eingang eine gemeinsame masse. Zu der schaltung kann ich nichts sagen. ist eine Platine mit je einem IC pro kanal. Dann gibts da noch eine Spannungsversorgung im dimmer. Mit 3 Trafos. zumindest vom aussehen her sind es Trafos.Aber damit hab ich mich nicht beschäftigt. Von dort aus kommt ein Transistor. Also ein bauteil am Kühlkörper montiert mit 3 anschlüssen. Danach wieder ein Dicker Trafo. Dann der ausgang mit Schuko Steckdosen. Die Spannungsversorgung erhällt der dimmer über einen CEE32 anschluss. Wir haben für den Dimmer leider keine unterlagen mehr und ADB schafft es irgendwie nicht mir die per email zuzusenden. Wir haben einfach ein Netzteil an den eingang angeschlossen und eine Lampe angeschlossen. Wir hatten es auch mal verpolt aber da ist nix kaputt gegangen. Zum glück. Sonst hätten wir noch 2 Baugleiche Dimmer. Ich wollt aus kostengründen den Demux von Digital enlightenment ( http://www.digital-enlightenment.de/demux.htm ) Bauen! Weil der von soundlight hat bestimmt auch Soundlight Preise. Ich hoff ma das alle Fragen erstmal beseitigt sind! Mfg der Gregpr
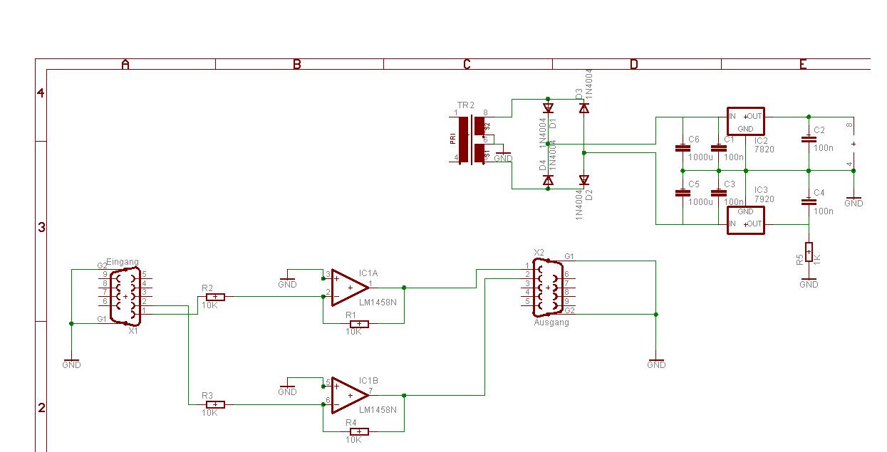
ich hab da mal was gemalt im eagle! Funzt das so? Oder was muss ich ändern? Vielen Dank euch allen!!! Mfg der Gregor
ne, so geht das nicht. Entweder einen Trafo mit Mittelanzapfung (der kommt dann auf Masse, 2x15V) oder 2 Einweggleichrichtungen. Ausserdem fehlen die Siebkondensatoren. Negativregler haben oft eine recht eigenwillige Eigenschaft: die brauchen eine Mindestlast, sonst regeln sie gar nicht, kommt aufs Fabrikat an. Je nach Stromaufnahme der OPs spinnen die schon mal. Sicherheitshalber 1k an den Ausgang.
oki. Hab die Spanungsversorgung noch geändert. Ist die jetzt richtig? Hab kein Netzteil gefunden das ne mittelanzapfung hat. Deswegen hab ich eins mit 2 Sekundärspulen genommen und die zusammengeschaltet! Es geht mir auch mehr um den teil mit den OP's. Abeiten die jetzt so das sie das Signal ins negative wandeln? Mfg der Gregor
Sollte so funktionieren, bis auf die Tatsache, dass du die OpAmps mit +- 20V betreibst, das ist zuviel. Nimm +- 12 oder 15V, und anstatt des LM1458 geht auch ein TL071/72/74 fuer den Fall, dass der LM1458 teurer oder schwerer zu beschaffen ist.
naja, die negative Versorgung des OP (Pin4) muss schon an die neg. Betriebsspannung, sonst macht das alles keinen Sinn :-)
Und noch ne neue version! Das echt das schnellste forum von Welt. Wenn das so gehen sollte werd ich mich mal auf den weg zur apotheke machen. Also zum elektronik lädchen... Oder ne großbestellung bei conrad oder reichelt. Der LM1458 ist übrigens bei conrad 10ct günstiger als bei reichelt!!! Fast schon ein wunder.
crazy horse? So in etwa? gg hab mich selber schon gewundert wofür ich dann da noch nen bauteil mehr rein bauen soll. Ich hoff ma das ich so langsam der lösung näher komme.
Eins noch : willst du GND wirklich nur ueber das Steckergehaeuse verbinden ? Ich wusste garnicht, dass SubD Stecker dafuer ueberhaupt einen Anschluss haben und haette eher nen Pin spendiert.
nee ham se nicht. hab ich auch gerade gemerkt. Ich werd nen pin dafür nehmen. brauche ja eh nurnoch 2e um dann 6 OP's anschließen zu können. Ich werd in den nächsten tagen mal den ganzen krams bestellen und dann basteln. Meld mich dann wenns läuft!!! Mfg der Gregor
Hallo! Ich bins wieder! Das mit den OP's Funzt soweit. Jetzt haben wir nen anderes Problem. Und zwar ist der dimmer doch Stromgesteuert. Leider. Naja. ADB hat da nunmal nen anderes Steuerformat. Jetzt hab ich nur das Prolem das ich die 10V Umwandeln muss in einen Strom. Oder wie auch immer... Bei 370uA liegt die aussteuerung bei 100%. Das wissen wir jetzt. Ich hoffe mal das wir das Problem mit eurer Hilfe hier wieder in den griff bekommen. Vielen Dank schonmal an alle hier!
Kannst du sagen, ob du eine regelbare Stromquelle oder -last brauchst ?
Die Stromquelle sollte regelbar sein. Und zwar mit den 0 bis 10V vom Demultiplexer. Hinten raus sollte dann der Steuerstrom kommen... Mfg der Gregor
Hmm. Naja. Also schon ein wenig. Nur so ganz steig ich da nicht durch. Muss ich also anstatt des wiederstands am ausgang den Dimmer anschließen. Und wie muss ich die widerstände bemessen? Mfg der Gregor
Die Antwort auf deine erste Frage ist ja. Jetzt muss man allerdings aufpassen, denn wenn ein Pol der Last (Dimmer) auf GND liegt, dann darf man nicht mehr so einfach die Massekontakte miteinander verbinden (siehe die Masse-Potential-Diskussion am Anfang).
@crazy horse Kommt es nur mir so vor, als waehren die beiden OpAmp Eingaenge im obigen Schaltplan vertauscht worden ?
na toll! Der dimmer hat aber nun nur einen Massekontakt. Was muss ich denn noch dazu schalten um die masse wieder zusammen legen zu können? Mfg der Gregor
Öhm. Die sollen doch invertierend arbeiten die OP'amps. deswegen sind die vertauscht.
Statt des OP77 sollte der TL074 auch funktionieren und eine +/- 12V Versorgung ist auch ok. Wichtig ist allerdings der Praezisionswiderstand R6 mit 0,1% Toleranz.
Ach ja, und die beiden Endstufen Transistoren koennen auch billige Standardtypen sein (z.B. BC546 fuer den NPN und BC547 fuer den PNP). Der OpAmp buegelt die Kennlinien ohnehin aus.
Ich denke, fuer R6 reicht in deinem Fall ein 1% Metallfilmwiderstand (27k). Du hast ja keine Anforderungen an Praezision sondern eher an Temperatur-Stabilitaet und da reicht der Metallfilmwiderstand. Wenns doch praezis sein muss koennte man laternativ einen 22k 1% Widerstand mit nem 10k Spindel-Trimmer in Reihe schalten und am Trimmer den kram abgleichen, dass bei 10V Vin genau 370uA am Ausgang anliegen.
Ich glaub mit dem Spindeltrimmer ist die bessere idee. Dann kann ich einfach am Dimmer messen wann genau 220 bzw 230 Volt anliegen. Oder wann sich der Maximalpunkt nicht mehr verändert. Garnicht mehr so einfach die schaltung!!! Trotzdem werd ich das schon schaffen. Nur blöd das ich zur zeit nicht zu hause bin sondern mit der Firma in Ilmenau... Naja Mfg der Gregor
Ich hab mir mal die DMX Schaltung angesehen. Ich glaube, man kann das alles viel einfacher stricken. Wenn man den DA-Wandler mit Vdd an GND und mit Vss an -10V anschliesst, kann man den Ausgang zwischen -10V..0V regeln. Diesen Ausgang wuerde ich mal ueber einen 27k Widerstand direkt an den Dimmer anschliessen, zur Not mit nem Trimmer den richtigen Wert ermitteln. Die Software muesste dann aber ein bischen angepasst werden, damit der DAC invertiert arbeitet. Das koennten dir den Umweg ueber OpAmps + Transisitoren sparen.
Aeh, ich meinte Vss an -15V, REFH und Vdd an GND und REFL an -10V.
Vdd muss doch an eine positive Versorgung gehaengt werden, +5V waehre ok, +15V ginge aber auch.
Welche Demultiplexer steuerung hast du dir denn angesehen??? Ich hätte da nämlich verschiedene. Zum einen von digital enlightenment und von dmx4all... Die verwenden verschiedene wandler. Ich würd lieber die von DMX4all nehmen weil die günstiger ist. Der A/D wandler ist enorm teuer bei digital enlightenment. Mfg der Gregor
Den in deinem eingangs beschriebenen link von digitial enlightment. Hattest du noch andere erwogen ? Wenn ja, hast du mal nen link ?
Die einfache Variante eruebrigt sich allerdings falls du den DMX Multiplexer nicht selbst baust sondern fertige Module oder Bausaetze benutzen willst.
Vielleicht ist die Sache doch viel einfacher. Man kann davon ausgehen, dass der Dimmereingang einen konstanten ohmschen Eingangswiderstand hat. Wenn man weiss, wie hoch der ist, kann man ausrechnen, wie hoch ein Vorwiderstand sein muss, damit bei 10V genau 370uA fliessen. Soll heissen : die OpAmp-Inverterschaltung mit einem geeigneten Reihenwiderstand an den Dimmer-Eingang anschliessen sollte funktionieren. Ich wuerde mal mit nem Trimm-Poti experimentieren wenn der Dimmer-Eingangswiderstand nicht ermittelt werden kann.
Werd ich mal machen... Also von www.dmx4all.de wollen wir warscheinlich den demultiplexer kaufen. weil der günstiger ist als der von digital enlightenment. Den widerstand in reihe werd ich mal ausprobieren... Am besten nehm ich gleich nen Spindeltrimmer. wegen der genauigkeit. Dann bestell ich mal den Demux von DMX4all! Mal sehen ob ich den noch finde auf der Homepage. Unter Demulitplexer findet man nämlich nur nen switchpack bei denen. Auch komisch! Mfg der Gregor
Was ich da beim low-cost DMX4All Demultiplexer gelesen habe besagt aber, dass der am Ausgang 0..5V bringt, oder welchen meinst exakt ?
ich meinte den http://www.dmx4all.de/shop/details.php?id=41&kategorie=2&main_kat=3&start=0&nr= bei dem sollt ich erstma überlegen. der kostet ja 70! ich geh ma davon aus das der 0-10V ausgibt. Ich mach jetzt erstma mittag. Was essen gehn. Pizza oder so.
Jo, der wuerde funktionieren. Billiger gehts nur wenn man es selbst bauen kann.
Man koennte z.B. das MiniDMX Projekt (http://s101188989.alturo-host.de/mathias/elektronic/minidmx/minidmx.htm) als Ausgangsbasis benutzen fuer die DMX Dekodierung und an den AVR z.B. eine TDA8444 in geeigneter Weise ankoppeln, sodass dieser ein Signal zwischen 0..-10V produziert. Der ist zwar nur ein 6bit DA-Wandler, aber fuer Beleuchtungzswecke sollte das wohl ausreichend sein.
Naja. Dann muss der aber auch ne neue firmware bekommen. Ich hab das miniDmx dings schon fertig zu hause liegen. Und es funzt auch. Aber das ist ja ein sender kein empfänger. also besser sind schon die vollen 8 bit. aber zur not würden dann auch 6 bit reichen. Warscheinlich ist der dimmer eh so ungenau das das egal ist. Nur sollte man beim dimmen nicht die einzelnen steps sehen. auch wenn das dimmen mal etwas länger dauert...
Ich kann mir nicht vorstellen, dass das menschliche Auge 64 Helligkeitstufen wahrnimmt, zumal wen es nicht direkt die Lichtquelle sondern eine Reflektion zu sehen bekommt. Hab auch gerade gesehen, dass miniDMX ein Sender ist. Hab noch nen andren link gefunden. Ein DMX-Dimmer auf AVR Basis: http://www.theaterzentrum.at/technix/development/dimmer/ Da koennte man zumindest den DMX-Protokoll-code abkupfern (nicht woertlich, aber semantisch). Die DA-Wandler Ansteuerung muss man sich halt noch selbst schreiben, aber das ist dann eher peanuts.
Für dich sind das peanuts. Also die 64 stufen nimmt das auge wahr. zumindest wenn man lansam dimmt oder LED's ansteuert. ggg Für mich eher nicht. So die erfahrung mit avr code basteln hab ich nicht. Wenn du lust hast kannste ja helfen dabei. werd das dann auch auf ne HP stellen und allen zufänglich machen.
Wuerde ich gerne machen, muss aber vorher noch drei andere Projekte zu Ende bringen um den Basteltisch wieder frei zu kriegen. Ein Problem dabei waehre, dass ich keinen DMX-Sender zum Testen und debuggen habe und so nur beim Schreiben des codes behilflich sein koennte - die Hauptlast bliebe dann an dir haengen.
Alternativ koennte man den TLC7226 von TI benutzen. Das ist ein 8-Kanal 8-Bit DAC der hier eingesetzt werden koennte. Allerdings kriegt man den nicht so einfach beim Krauter um die Ecke. Aber TI rueckt bestimmt 2 Samples raus, wenn man lieb "bitte bitte" sagt.
ich würde das nicht gerade last nennen. Macht mir ja auch spaß. Ich hab inzwischen 3 verschiedene DMX sender zur verfügung. ein USB ein Paralelport und ein rs232 Dongle. Nebenbei bastel ich auch an einer softare dafür. Wann denkst du denn wären deine Projekte von tisch? Weil wir das spätenstens im märz bräuchten die steuerung. Ich kann ja schonmal nen schaltplan entwerfen dafür. Mit hat TI noch nie samples rausgerückt. Leider. Hätte ich einiges an geld spaaren können..
Ich denke, dass ich Ende Januar mit meinem Zeug fertig bin, ab dann kann ich an der Software mitmachen. Bis dahin koennen wir ja schonmal die hardware auskaspern. Wenn du bei TI nix kriegst, kannst du immernoch versuchen, Maxim einen MAX528 aus den Rippen zu leiern. Aber eigentlich geht jeder andere DA-Wandler auch, man muss dann halt mit OpAmps das Signal von z.B. 0..5V auf 0..-10V umpolen und verstaerken. Als uC schlage ich den ATTiny2313 vor, der hat ne serielle Schnittstelle. Statt das Forum hier mit Entwuerfen zu fluten, sollten wir emails austauschen. Meine Adresse ist "thedaz at freenet dot de".
Bitte melde dich an um einen Beitrag zu schreiben. Anmeldung ist kostenlos und dauert nur eine Minute.
Bestehender Account
Schon ein Account bei Google/GoogleMail? Keine Anmeldung erforderlich!
Mit Google-Account einloggen
Mit Google-Account einloggen
Noch kein Account? Hier anmelden.



