Hallo zusammen. Ich würde gerne eine Li-Ion Zelle von ihrer Elektronik abschalten ohne viel energie zu verbrauchen. Genau gesagt soll ein Avr über seinen Adc die Akkuspannung überwachen und sich selbst incl der Resthardware abschalten. Mein Problem dabei wenn ich über einen Transistor schalte gerät dieser wenn der avr aus ist in einen undefinierten zustand und schaltet sich selber wieder ein. Das ist irgendwie keine gute Lösung. Welches Bauteil ist dafür geeignet? Möglichst ohne selbser viel Energie zu verbrauchen. Schaltleistung liegt so um maximal 100mA. Lg
Ich habe das so gelöst. Funktioniert wegen den Schutzdioden meines uC aber nicht so ganz richtig. Siehe: Beitrag "Re: uC Ausgeschaltet - Pin zieht auf GND" Vielleicht hilft es ja weiter.
0815 schrieb: > Genau gesagt soll ein Avr über seinen Adc die Akkuspannung überwachen > und sich selbst incl der Resthardware abschalten. Trick: Der AVR kann sich schon selber abschalten, sh. div. Sleep-Modi. Dein Schalter/FET muss also nur den Rest der Schaltung abtrennen, und kann dafür ganz einfach vom AVR angesteuert werden. Ein gewisser Rest-Leckstrom verbleibt, aber wenn deine Schaltung bis zu 100mA ziehen können soll, wird der Akku ja nicht grad ein 10mAh-Uhren-Modell sein.
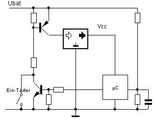
Ich habe das mit 2 Transistoren und Ein-Taster gemacht. Der Taster schaltet ein und der µC macht über einen Port die Selbsthaltung. Es fließt nach Abschaltung kaum Strom. Der Spg-Teiler für die Spg-Messung kann man mit Stütz-C sehr hochohmig machen.
Holger Krähenbühl schrieb: > Ich habe das so gelöst. Funktioniert wegen den Schutzdioden meines uC > aber nicht so ganz richtig. @ Holger Dein Ansatz ist so verkehrt nicht. Bei dir scheint es eher dran zu liegen, daß es noch einen zweiten Strompfad über die hier nicht sichtbare separate zusatzbeshaltung gibt. Es muß nicht der µC vom Akku getrennt werden, sondern alle Verbraucher müssen abgekoppelt werden. @ 0815 Für diese Zwecke gibt es eigene ICs die in die Akkus eingebaut werden, bzw in deren Gehäuse mit dem eigentlichen Akku zusammen. Ob es das ist was Du suchst, hängt von deinen Anforderungen ab. Wie gut soll der Akku geschützt werden? Soll das Gerät auch ohne zusätzlichen manuellen "echten" Schalter über Monate in der Schublade überlebe können? Oder geht es nur darum den Akku im Betrieb und von da an bis zum zeitnahen Aufladen zu schützen? Oder soll es irgendetwas zwischen diesen Extremen sein?
Holger Krähenbühl schrieb: > Funktioniert wegen den Schutzdioden meines uC > aber nicht so ganz richtig Es ist aber doch klar, dass jede Spg auf einem Port-Pin die Vcc über die Schutzdioden hochzieht. Ab irgendwo über 1V ist der µC darüber voll eingeschaltet. Bei meinem Vorschlag passiert das nicht, da der µC nicht aktiv ausschaltet, sondern nur einschaltet. Die Idee kommt übrigens von dem AVR-Transistortester.
Bitte melde dich an um einen Beitrag zu schreiben. Anmeldung ist kostenlos und dauert nur eine Minute.
Bestehender Account
Schon ein Account bei Google/GoogleMail? Keine Anmeldung erforderlich!
Mit Google-Account einloggen
Mit Google-Account einloggen
Noch kein Account? Hier anmelden.

