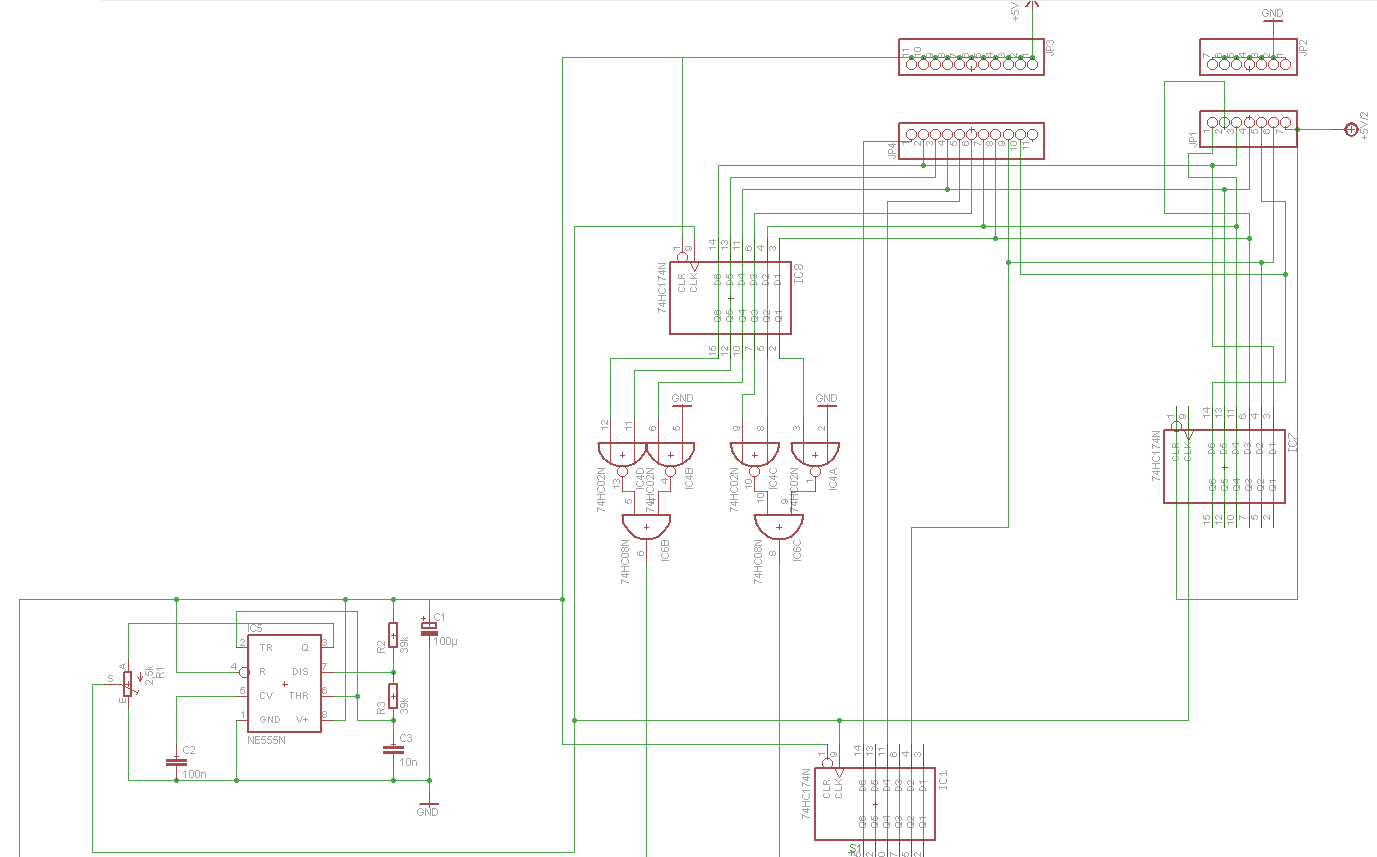
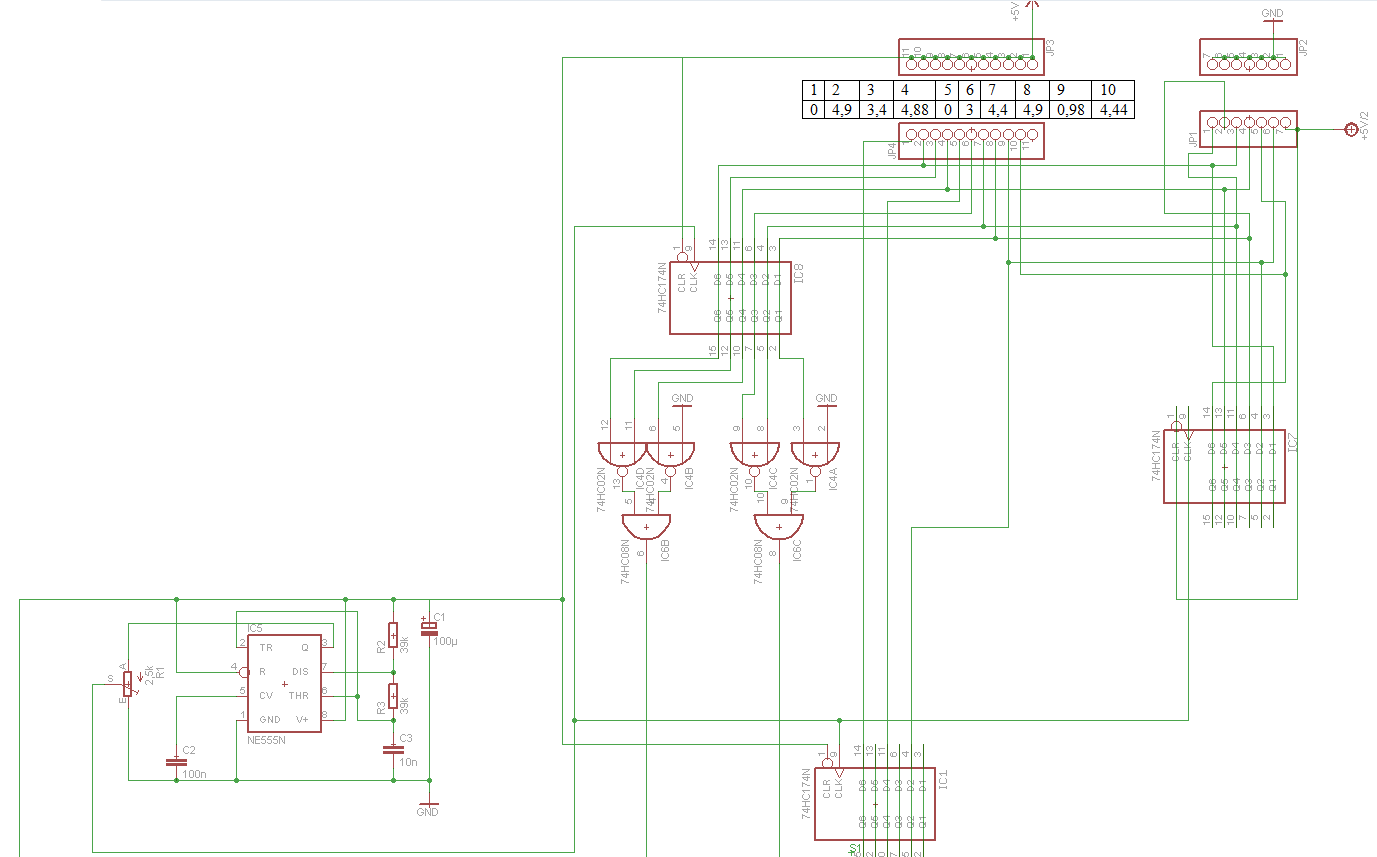
Hallo, ich habe mir eine "kleine" Schaltung ausgedacht, die Logisch Ausgänge schalten soll, je nach Eingang. Die Bauteile hatte ich Zuhause und sind somit nicht ganz Optimal gewählt sollte so aber funktionieren. (die Schaltung wurde ein bisschen chaotisch, da ich Layout bedingt ein paar Eingänge tauschen musste) Ich dachte mir das so: Eingang 1-10 wird durch Endschalter gebrückt und das D-FF schließt sich kurz (Eingang auf Ausgang)und hält somit das Signal, bis die Spannungsquelle 1 (5-5,4V) getrennt wird. die Logik hinter den FF wertet die Signale aus und schaltet je nach Bedingung die Relais. Das/Die Probleme: Der Taktgeber funktioniert nicht. Gefundene Fehler bis jetzt Poti falsch herum eingezeichnet => umgedreht trotzdem keine Funktion. Selbsthaltung funktioniert, wenn ich manuell zwischen dem Spannungsteiler auf Ausgang brücke. => zu wenig Ausgangsspannung? Muss ich noch eine Transe dazwischen frickeln? Bild 2: Gemessene Spannungen gegen GND bei Einschalten der Spannung. Theoretisch sollten überall 0V anliegen. Woher kommen die verschiedenen Spannungen? IC beim Löten zerstört? (hatte leider keine Sockel mehr) Ich hoffe ihr könnt mir ein paar Tipps geben. Da ich noch kein Oszi habe, hab ich bei der Fehlersuche ein paar Probleme. Hans
Die Schaltpläne können nicht dein Ernst sein. Wo sind die richtigen?
das ist der richtige Schaltplan. Anfangs war das übersichtlich, nur dann kamen ein paar mehr Bedingungen dazu und so wurde das "etwas" unübersichtlich. Bin da auch kein Profi drin, sondern eher noch am Anfang.......
Freilaufdiode über den Relais fehlt, resp. ist am falschen Ort.
Ist eine Zenerdiode, dem hier nachempfunden. http://images.vogel.de/vogelonline/bdb/624500/624525/26.jpg
Hans schrieb: > Ist eine Zenerdiode, dem hier nachempfunden. Das kann man halt kaum lesen, weil zu klein. Hans schrieb: > Ich hoffe ihr könnt mir ein paar Tipps geben. 1. Einen lesbaren Schaltplan erstellen. 2. Schaltung schrittweise aufbauen und schrittweise überprüfen der einzelnen Funktionsgruppen. 3. Für eine saubere Speisung sorgen. 4. An jedem IC einen Abblockkondensator 10-100nF nahe an den Speisungspin vorsehen. 5. Keine offenen Eingange an den ICs. Bei deinen "Endschalter-Eingänge" Pull-Down (oder Pull-UP) Widerstände vorsehen. 6. Das Poti auf den Clock-Eingang der ICs macht keinen Sinn. Da soll die ganze Spannung 0V oder 5V anliegen und kein Zwischenpegel. Das wars mal aufs erste. Beginne mal mit dem Schritt 1, damit dir weitergeholfen werden kann.
Bitte melde dich an um einen Beitrag zu schreiben. Anmeldung ist kostenlos und dauert nur eine Minute.
Bestehender Account
Schon ein Account bei Google/GoogleMail? Keine Anmeldung erforderlich!
Mit Google-Account einloggen
Mit Google-Account einloggen
Noch kein Account? Hier anmelden.



