Ich möchte eine Schaltung entwerfen die einen 2.5mm Steckeranschluss hat um ein Standart Steckernetzteil mit 12V anstecken zu können. Nun geht es um den Verpolungsschutz, ich kenne den Verpolungsschutz mit der einzelnen Diode, das funktioniert ja auch zuverlässig, jedoch hätte ich gern eine Deluxe-Variante, bei der es egal ist wie das Netzteil gepolt ist, so kann jeder ein beliebiges 12V Steckernetzteil kaufen. Nun hab ich daran gedacht einen Gleichrichter zu verbauen, funktioniert der auch mit Gleichspannung als Eingang? Und fällt an einem Gleichrichter viel Spannung ab? An einer Diode fallen ja so 0.7 bis 1 V ab, sollten es bei einem Gleichrichter mehr sein, wäre das ein Problem für mich, dann müsste ich auf ein anderes Netzteil umsteigen, was ungünstig ist, da 12V das weit verbreiteste ist.
Geht mit Gleichspannung, aber es fallen ca. 1,4V ab. ( 2x Diode )
Stichwort Grätz-Brücke könnTE helfen. Aber es fällt Spannung an 2 Dioden ab. Weiterhin wäre unbedingt zu klären was mit der Masseleitung ist!!!
Schau ins Datenblatt. Beachte auch, dass durch den Spannungsfall Abwärme entsteht. Je nach Strom nicht unerheblich. Auch dazu das Datenblatt konsultieren.
Du könntest auch bei richtiger Polung ein Relais schalten lassen, dann hast du überhaupt keinen Spannungsabfall. Lohnt sich, wenn die Diode mehr Leistung verbraten würde als die Spule des Relais.
Besser ist eine Suppressordiode in Verbindung mit einer Polyfuse. Schützt gleichzeitig gegen Verpolung, Überspannung und Überstrom.
Malignes Melanom schrieb: > Besser ist eine Suppressordiode in Verbindung mit einer Polyfuse. > Schützt gleichzeitig gegen Verpolung, Überspannung und Überstrom. Löst aber leider noch nicht das Problem mit den unterschidlichen Steckerbelegungen...
Johnny SGT schrieb: > Löst aber leider noch nicht das Problem mit den unterschidlichen > Steckerbelegungen... Wie wäre es mit einem Schalter zum Umpolen?
Wie wärs mit einer Brücke aus Schottky-Dioden? Der Spannungsverlust würde sich in etwa halbieren.
Servus, man kann die Brücke auch aus 4 MOSFETs (je 2xP und 2xN) aufbauen, damit kann man den Spannungsabfall fast völlig eliminieren! Bei 12V geht das noch problemlos. Aber Achtung! Eine "klassische" Siebung der gleichgerichteten Wechselspannung über einen Elko hinter dem Gleichrichter funktioniert hier nicht! Als Verpolschutz bzw. zum Anstecken von DC-Netzteilen mit beliebiger Polarität funktioniert es aber.
Thomas Elger schrieb: > Servus, > > man kann die Brücke auch aus 4 MOSFETs (je 2xP und 2xN) aufbauen, damit > kann man den Spannungsabfall fast völlig eliminieren! Bei 12V geht das > noch problemlos. > > Aber Achtung! Eine "klassische" Siebung der gleichgerichteten > Wechselspannung über einen Elko hinter dem Gleichrichter funktioniert > hier nicht! Als Verpolschutz bzw. zum Anstecken von DC-Netzteilen mit > beliebiger Polarität funktioniert es aber. Oh, das währe super ohne Spannungsabfall. Ja, ich brauche keine Siebung, da es mir rein um die Verpolungs-Egalität :D geht... Währe sowas hier geignet? Ist relativ günstig und Platzsparend ... http://www.farnell.com/datasheets/1915929.pdf
Thomas Elger schrieb: > Aber Achtung! Eine "klassische" Siebung der gleichgerichteten > Wechselspannung über einen Elko hinter dem Gleichrichter funktioniert > hier nicht! Warum funktioniert das da nicht?
> Wie wärs mit einer Brücke aus Schottky-Dioden? > Der Spannungsverlust würde sich in etwa halbieren. Nein, das klappt so nicht. Alle mir bekannten größeren Shottky Dioden haben annähernd die gleiche Spannung, wie normale Silizium Dioden. Nur um ein willkürliches Beispiel zu nennen: http://www.reichelt.de/?ARTICLE=41965&PROVID=2788&wt_mc=amc141526782519998&&gclid=CIT-9PiD2sUCFerjwgodqCAA6A
Stefan Us schrieb: > Nein, das klappt so nicht. Alle mir bekannten größeren Shottky Dioden > haben annähernd die gleiche Spannung, wie normale Silizium Dioden. es gibt ja auch noch die dir unbekannten: http://www.mouser.com/ds/2/115/SBR10U45SP5-465053.pdf
Johnny SGT schrieb: > Währe sowas hier geignet? > > Ist relativ günstig und Platzsparend ... > > http://www.farnell.com/datasheets/1915929.pdf Soweit ich das nach einem kurzen Blick ins Datenblatt sagen kann, müsste der gehen. Garantien gebe ich aber keine! ;) @Fritz: Das Problem ist, daß, im Gegensatz zu Dioden, die MOSFETs im eingeschalteten Zustand in beide Richtungen leiten. Wenn sich also die (Sinus-)Wechselspannung nach dem Spitzenwert, auf den sich der Elko dann ja auch aufgeladen hat, wieder der 0V-Linie nähert, fließt der Strom aus dem Elko wieder in die Quelle zurück. In der Praxis wird er wohl dann explodieren, weil es den hohen Ripple-Strom nicht verträgt. Abgesehen davon ist diese "Glättung" praktisch wirkungslos, was die Ausgangsspannung betrifft.
Gibt es diese Geschichte mit den vier MOSFETs eigentlich als integriertes Bauteil? Wäre praktisch.
Heiner schrieb: > Gibt es diese Geschichte mit den vier MOSFETs eigentlich als > integriertes Bauteil? Wäre praktisch. Danach hab ich ausch schon gesucht, habe das gefunden http://www.farnell.com/datasheets/1704692.pdf werde mal bei der nächsten bestellung eins ordern, und schauen was es kann
Wie ist das denn mit einer Low-Drop Leistungsdiode. Spannungsabfall: 10A – 0,5V 3A – 0,2V < 0,3A – 0,1V Das ganze natürlich mal 4 zu einer Brücke. Ich habe es noch nicht ausprobiert, aber interessant wäre es ja. PS: Ich dachte erst an einen 4fach-OP, aber das geht leider nicht :-(
Thomas B. schrieb: > Das ganze natürlich mal 4 zu einer Brücke. Naja, ich finde es ein bisschen zu aufwändig, zumal es für die Applikation des Themenstarters nicht notwendig ist. Wenn man einen "echten" Gleichrichter ersetzen will, wäre vielleicht die einfache Brückenschaltung aus 4 MOSFETs und eine nachgeschaltete (Lowdrop-)Diode eine Alternative. Diese "ideale" Diode wird dann nur 1x benötigt. Es gibt auch entsprechende ICs dafür, z.B. LTC4357 (externer FET) oder LTC4358 (interner FET für <= 5A).
Thomas Elger schrieb: > Diese "ideale" Diode wird dann nur 1x > benötigt. > Es gibt auch entsprechende ICs dafür, z.B. LTC4357 (externer FET) oder > LTC4358 (interner FET für <= 5A). Da würde ich statt dessen mal über den LT4320 http://www.linear.com/product/LT4320 nachdenken. Das ist ein Controller für eine MOSFET-Brücke "Ideal Diode Bridge Controller". Preislich ist der allerdings mehr als doppelt so teuer wie ein LTC4357.
Hi, @Thomas B. erkäre mal wie die Schaltung bei Gleichspanung funtionieren soll. Grüße
Peter II schrieb: > Stefan Us schrieb: >> Nein, das klappt so nicht. Alle mir bekannten größeren Shottky Dioden >> haben annähernd die gleiche Spannung, wie normale Silizium Dioden. > > es gibt ja auch noch die dir unbekannten: > > http://www.mouser.com/ds/2/115/SBR10U45SP5-465053.pdf Die andern haben wahrscheinlich nur deshalb eine höhere Spannung als diese hier, weil die andern einen verhältnismässig zum grossen Drain-Strom zu hohen Bahnwiderstand aufweisen. Die Schottky-Physik ist ja bei beiden Exemplaren gleich, oder? Gruss Thomas
Stefan Us schrieb: >> Wie wärs mit einer Brücke aus Schottky-Dioden? >> Der Spannungsverlust würde sich in etwa halbieren. > > Nein, das klappt so nicht. Alle mir bekannten größeren Shottky Dioden > haben annähernd die gleiche Spannung, wie normale Silizium Dioden. > > Nur um ein willkürliches Beispiel zu nennen: > > http://www.reichelt.de/?ARTICLE=41965&PROVID=2788&wt_mc=amc141526782519998&&gclid=CIT-9PiD2sUCFerjwgodqCAA6A Die Beispiel-Schottky-Diode hat bei 1A und 25° etwa 0,46V Spannungsabfall und 0,7V bei 10A . Zeig mir mal eine "normale Silizium Diode", die bei 10A nur 0,7 V Spannungsabfall hat. Und wenn die Schottky-Diode warm wird, sinkt der Spannungsabfall noch weit mehr als bei einer normalen Silizium Diode.
Potibrutzler schrieb: > erkäre mal wie die Schaltung bei Gleichspanung funtionieren soll. Du hast Recht, diese Pseudodiode ist wirklich nur für Wechselspannung geeignet. In der positiven Halbwelle speichert C1 die Betriebsspannung für IC1. 1:0 für dich, und sorry. Ich hatte die Schaltung gerade zufällig auf dem Rechner. Ist aber trotzdem eine nette Sache, wenn man den alten BUZ10 durch was modernes ersetzt, bekommt man bestimmt noch bessere Ergebnisse.
Jobst Quis schrieb: > Und wenn die Schottky-Diode warm wird, sinkt der Spannungsabfall noch > weit mehr als bei einer normalen Silizium Diode. Warum? Ist der der TK denn grösser als die typischen -2K/W ? Gruss Thomas
Thomas Schaerer schrieb: > Die andern haben wahrscheinlich nur deshalb eine höhere Spannung als > diese hier, weil die andern einen verhältnismässig zum grossen > Drain-Strom zu hohen Bahnwiderstand aufweisen. > > Die Schottky-Physik ist ja bei beiden Exemplaren gleich, oder? Ich habe mir jetzt nicht die Datenblätter angesehen, aber allgemein gilt: Je höher die Sperrspannung einer Diode, desto höher ist auch die Durchlassspannung (allerdings zum Glück nicht proportional). Das gilt sowohl für Silizium- als auch für Schottky-Dioden. Bei Schottkydioden gibts noch zusätzlich das Problem, das die Sperrverluste teilweise höher als die Durchlassverluste sind. Gruss Harald
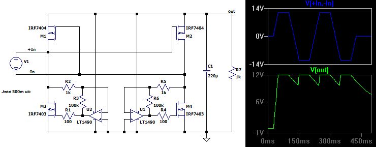
Hi, wenn schon ein Aktiver Gleichrichter, dann so. Man braucht nur 2 Gleichrichterfunktionen, da immer zwei Fets in Reihe an sind. Der Aufwand ist aber für den TO nicht notwendig. Grüße
Thomas Schaerer schrieb: > Jobst Quis schrieb: > >> Und wenn die Schottky-Diode warm wird, sinkt der Spannungsabfall noch >> weit mehr als bei einer normalen Silizium Diode. > > Warum? Ist der der TK denn grösser als die typischen -2K/W ? > > Gruss > Thomas In mVolt mag das gleich sein, aber von 0,4V auf 0,3V ist es eine Verbesserung um ein Viertel, von 0,8 auf 0,7 nur um ein Achtel.
Jobst Quis schrieb: > Thomas Schaerer schrieb: >> Jobst Quis schrieb: >> >>> Und wenn die Schottky-Diode warm wird, sinkt der Spannungsabfall noch >>> weit mehr als bei einer normalen Silizium Diode. >> >> Warum? Ist der der TK denn grösser als die typischen -2K/W ? >> >> Gruss >> Thomas > > In mVolt mag das gleich sein, aber von 0,4V auf 0,3V ist es eine > Verbesserung um ein Viertel, von 0,8 auf 0,7 nur um ein Achtel. Schottky-Dioden haben ca -1.2 mV/K Quelle: Zetex/Diodes Inc. DN4
Marian B. schrieb: > Schottky-Dioden haben ca -1.2 mV/K > > Quelle: Zetex/Diodes Inc. DN4 Danke für den Hinweis. Gruss Thomas
In einem Bikeforum hatte ich mal das Layout für eine Platine gesehen auf der lediglich zwei SO8 dual-mosfet-SMDs platziert werden mussten. Die war kaum 3x2cm groß
Bitte melde dich an um einen Beitrag zu schreiben. Anmeldung ist kostenlos und dauert nur eine Minute.
Bestehender Account
Schon ein Account bei Google/GoogleMail? Keine Anmeldung erforderlich!
Mit Google-Account einloggen
Mit Google-Account einloggen
Noch kein Account? Hier anmelden.



