Hallo, ich muss iout bestimmen. Jedoch habe ich in der Aufgabe 2 irgendwo einen Fehler in meinen Berechnungen. Kann mir jemand sagen wo ich mich verrechnet habe ? Die Aufgabe und meinen Rechenweg befindet sich im Anhang Schonmal vielen Dank
In der zweiten Zeile wird Uth^2 aus der Wurzel herausgezogen (Multiplikation), bei dir ist daraus eine Addition geworden.
Ich verstehe nichts von diesem Niveau der Matehmatik. Aber ich würde die Aufgabe so lösen: Die Spannung an R1 = Spannung an D1, also Uz. Demnach ist der Ausgangsstrom Iout = Uz / R1 R2 muss so ausgelegt werden, dass die Zenerdiode im Arbeitspunkt betrieben wird. Das ist meist bei 5mA der Fall (sollte man anhand des Datenlattes prüfen) R2 = (Vdd - Uz)/5mA Teil 2 der Aufgabe überfordert mich.
@ Alexander Liebhold hast Recht, allerdings muss da leider noch ein kleiner Fehler sein, da ich das ganze immer noch nicht problemlos nach iout auflösen kann. @Stefan Us das ist soweit nachvollziehbar, allerdings möchte ich das Ganze dennoch mathematisch lösen
Das ist nur im Formeleditor verändert worden. Die Rechnung stimmt bis dahin auch soweit. Deswegen war auch das + vor dem uth richtig.
Du hast die erste Zeile falsch abgeschrieben. Statt demm Bruchstrich sollte ein Minus stehen. Interessantereise stimmt die zweite Zeile trotzdem, ebenso die dritte, die vierte und die fünfte. In der sechsten und siebten Zeile muss Vos addiert statt subrahiert werden. Dann stimmt's. Allerdings ist das keine transzendente Gleichung, weswegen die gestellte Aufgabe nicht lösbar ist ;-) Edit: Zu spät abgeschickt. Der zweite Fehler kam wohl ebenfalls vom Formeleditor. Was ist das für einer? Ich würde ihn wegschmeißen.
Yalu X. schrieb: > In der sechsten und siebten Zeile muss Vos addiert statt subrahiert > werden. Sicher? Meiner Meinung nach stimmt es so, wie es jetzt im letzten Post ist.
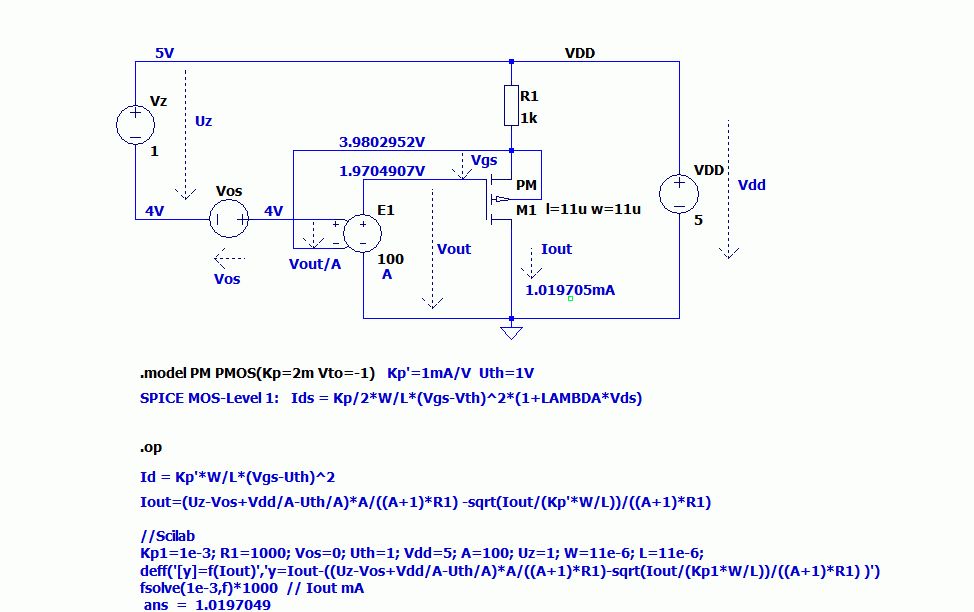
Hallo, hier mal meine Lösung plus Überprüfung mit LTspice. LTspice gibt es hier: http://ltspice.linear-tech.com/software/LTspiceIV.exe Vout + Vgs +Iout*R1 - Vdd = 0 (1) Uz -Vos + Vout/A -Iout*R1 = 0 (2) Aus (1) Vout = Vdd - Vgs -Iout*R1 (3) In (2) einsetzen Uz - Vos + (Vdd-Vgs -Iout*R1)/A -Iout*R1 = 0 (4) Id = Kp'*W/L * (Vgs-Uth)^2 (5) Vgs = Id/(Kp'*W/L) + Uth (6) 6 in 4 einsetzen Iout = (Uz-Vos+Vdd/A-Uth/A)*A/((A+1)*R1) -sqrt(Iout/(Kp'*W/L))/((A+1)*R1) Iout - ((Uz-Vos+Vdd/A-Uth/A)*A/((A+1)*R1) -sqrt(Iout/(Kp'*W/L))/((A+1)*R1)) = 0 Eigentlich könnte man da eine quadratische Gleichung daraus machen und diese direkt lösen. Falls jemand das mit Scilab berechnen will: //Scilab Kp1=1e-3; R1=1000; Vos=0; Uth=1; Vdd=5; A=100; Uz=1; W=11e-6; L=11e-6; deff('[y]=f(Iout)','y=Iout-((Uz-Vos+Vdd/A-Uth/A)*A/((A+1)*R1)-sqrt(Iout/ (Kp1*W/L))/((A+1)*R1) )') fsolve(1e-3,f)*1000 // Iout mA ans = 1.0197049
Zonk 123456 schrieb: > Vielen Dank für die schnelle und ausführliche Antwort Hallo Zonk, du könntest ja die quadratische Gleichung noch lösen. Iout - (Uz-Vos+Vdd/A-Uth/A)*A/((A+1)*R1) -sqrt(Iout/(Kp'*W/L))/((A+1)*R1) = 0 a = (Uz-Vos+Vdd/A-Uth/A)*A/((A+1)*R1) b = sqrt(1/(Kp'*W/L))/((A+1)*R1) Iout - a -sqrt(Iout)*b = 0 Iout^2 -2*a*Iout +a^2 = Iout*b^2 Iout^2 -Iout*(2*a+b^2) +a^2 = 0 Iout1 = a+b^2/2 -sqrt((a+b^2/2)^2-a^2) -------------------------------------- Mit Scilab -->Kp1=1e-3; R1=1000; Vos=0; Uth=1; Vdd=5; A=100; Uz=1; W=11e-6; L=11e-6; -->a = (Uz-Vos+Vdd/A-Uth/A)*A/((A+1)*R1) a = 0.0010297 -->b = sqrt(1/(Kp'*W/L))/((A+1)*R1) b = 0.0003131 --> Iout1 = a+b^2/2 -sqrt((a+b^2/2)^2-a^2) Iout1 = 0.0010197 Daß man hier -sqrt() und nicht +sqrt() nimmt weiß ich nur, weil ich die Lösung aus der vorherigen Berechnung mit LTspice kannte.
Bitte melde dich an um einen Beitrag zu schreiben. Anmeldung ist kostenlos und dauert nur eine Minute.
Bestehender Account
Schon ein Account bei Google/GoogleMail? Keine Anmeldung erforderlich!
Mit Google-Account einloggen
Mit Google-Account einloggen
Noch kein Account? Hier anmelden.




