Hey, Habe mich ein bisschen hingesetzt und mal einen ersten Entwurf erstellt. Möchte dass der Attiny13 die Temperatur auswertet und bei einer Änderung von ca. 10°C, nach erreichen der Ursprungstemperatur, den Servo anschaltet, einmal um 90° nach Links und dann wieder zurück stellt. Der Servo bekommt eine eigene Spannungsquelle. Nun die Frage.. Ist das mit meinem Schaltplan so machbar ? Entschuldigt ich bin noch nicht ganz so in der Materie! Gruß, Gigi
Hmm, wie willst Du denn die Temperatur messen ? Im Tiny25/45/85 ist ein Temperatursensor drin und bei 10° dürfte das auch gehen. Servos werden idR via PWM gesteuert und halten die Position dann. Freidlaufdiode sehe ich auch keine und welcher Servo das ist und wo ist der 100nF Kondensator direkt am Tiny usw. usf. ?
Hey, Danke Dir für die schnelle Antwort. Hast recht, den Cap hab ich vergessen, ist schon ne Weile her :D Danke dafür. Die Temperatur möchte ich mti dem KTY81 messen, da die Platine ca. 50 cm vom Messort entfernt ist. Das darum der 5k Widerstand für 1mA Strom. An PB2 möchte ich den Spannungsabfall dann messen. Der Transistor am Servo soll mir ermöglichen den Servo nur laufen zu lassen, wenn benötigt, damit die Batterie geschont wird. PB3 soll dann das Signal liefern.
Moin Moin, Habe die Schaltung mal ein wenig bearbeitet.
Schade, ich würde mich echt über ein wenig Hilfe freuen.
Jetzt haste deinen Reset kaputt gemacht. PS: Du hast es aber eilig....
.. außerdem schließt Du die Versorgungsspannung Vcc mit T2 über die Basis von T1 kurz.
Danke Euch! Der Elko hat keinen Wert weil ich mir nicht sicher bin ob er überhaupt sein muss und wenn ja wie ich den Dimensioniere. T2... gut T2 bekommt noch einen R. war spät gestern ^^. C3 also doch 100nf.. Check! Der Reset ? Hatte gehört dass sich das so gehöre mit dem Kondnsator, zwecks Power on Reset. Gruß, Gigi
Marcel B. schrieb: > Der Reset ? > Hatte gehört dass sich das so gehöre mit dem Kondnsator, zwecks > Power on Reset. Nein. "Power on Reset" macht der µC ganz alleine. Beim Kondensator geht es darum, den Reset-Eingang störfester zu machen. Dazu gehört der Kondensator zwischen Pin 1 und GND. Allerdings darf er auch nicht zu groß sein, sonst kann der Programer Probleme machen (falls Du ihn "In Circuit" anschließt). 100n ist vielleicht schon etwas viel!? Gruß Dietrich
Marcel B. schrieb: > Der Reset ? > Hatte gehört dass sich das so gehöre mit dem Kondnsator, zwecks > Power on Reset. Klar kann man da einen Konni einbauen, aber nicht so.... Vorher war Reset fein über den Widerstand an 5V geklemmt. Jetzt hat Reset weder Verbindung zu GND noch zu 5V. Schwebt da rum. Du hast einen Zufallsgenerator gebaut.
Dietrich L. schrieb: > 100n ist vielleicht schon etwas viel!? Das passt schon. Schaden tut der Kondensator beim Debuggen, wenn über den Reset-Pin Daten laufen. Beim Programmieren wird der Pin nur auf GND gezogen. Mit 100nF darf der Programmer keine Probleme haben. mfg.
Danke schonmal für die Erklärung. Wie schalte ich den Kondensator denn am besten ? Wie Dimensioniere ich den Elko ? Und vorallem, wie rechne ich den Basiswiderstand des Transistors aus ? Habe im Datenblatt 3x HFE stehen o.0 Wenn ich das richtig gesehen habe, hab ich nen Drop von 1V von B->E. Dass heisst ich rechne mit den verblieben 4V, dass ich auf einen Strom von xxA komme ? Ich kann keine Angabe zum benötigten Schaltstrom finden o0 Ulrich F. schrieb: > Du hast einen Zufallsgenerator gebaut. Genau DAS wollte ich verhindern, darum ja vorher auch an +5V :D Gruß, Gigi
kalterhase schrieb: > Hmm, > wie willst Du denn die Temperatur messen ? > Im Tiny25/45/85 ist ein Temperatursensor drin und bei 10° dürfte das > auch gehen. > Servos werden idR via PWM gesteuert und halten die Position dann. > Freidlaufdiode sehe ich auch keine und welcher Servo das ist und wo ist > der 100nF Kondensator direkt am Tiny usw. usf. ? Da in der Aufgabenstellung keine genaue Temperaturmessung notwendig ist (10°C) könnte man die Temperaturänderung auch über den Drift der beiden Oszillatoren(Watchdog und RC) ermitteln. Temperaturmessung mit dem ATtiny13a ohne externen Sensor. https://www.youtube.com/watch?v=NppARTy1Ga8 Falls das mal einer brauch, hier gibts den Code dazu: https://hackaday.io/project/5534-avr-temperature-measurement-without-a-sensor Gruß Thomas
Hey Thomas, danke für den Link. Allerdings ist der Messpunkt baubedingt etwa 50 cm von der Platine entfernt ;) Gruß Gigi
Hallo Marcel Was soll denn eigentlich der C4 da an der Stelle bewirken ? Im Datenblatt des Spannungsreglers ist das anders dargestellt. (siehe Bild) C3 100nF C2 zwischen 10nF und 47nF (wenn ueberhaupt noetig) Und vor allem vom Resetpin des AVR gegen GND. Und wenn Du Deine beiden Transistoren gegen einen IRLZ34N austauschst, kommst Du mit einem Transistor hin. Was natuerlich die Frage aufwirft, wieso Du die Masse vom Servo ueberhaupt schaltest. (Der ist dann kraftlos und haelt seine Position nicht) Gruss Asko.
Hey Asko, danke, für die Abbildung. Der Reset muss gegen Vcc, weil ein Low Signal den Reset auslöst. Der Servo soll eine Art Schalter betätigen, danach ist es egal ob er kraftlos ist. Die Schaltung dient dazu den Servo auszuschalten, damit Energie gespart wird. Ich weiß nicht genau, ich steige gerade wieder neu ein, aber ich habe in Erinnerung dass man Motoren, etc. besser gegen Masse schaltet. Warum weiß ich nichtmehr.. :/ Gruß, Gigi
Marcel B. schrieb: > Ich weiß nicht genau, ich steige gerade wieder neu ein, > aber ich habe in Erinnerung dass man Motoren, etc. besser gegen > Masse schaltet. > Warum weiß ich nichtmehr.. :/ Weils einfacher ist. Allerdings: Ein Servo, das nicht (mechanisch) arbeiten muss, braucht sehr wenig Strom. Da rennt dann praktisch nur die Elektronik. D.h. hier würde ich mal ausmessen, wieviele mA das sind und ob sich das mit deinem Energiebudget ausgeht, wenn du das Servo einfach ständig unter Strom lässt. > Der Reset muss gegen Vcc, weil ein Low Signal den Reset auslöst. Er hat auch vom C2 gesprochen. C2 geht vom Resetpin nach GND und nicht so wie in deiner letzten Zeichnung vom Widerstand nach Vcc.
Hallo Karl Heinz, Danke auch Dir! Ich werds mal durchmessen, würde ne menge ersparen. Sollte ich dem Servo noch ne Freilaufdiode spendieren ? Ich meine er hat zwar ne getrennte Versorgung, aber GND ist ja gemeinsam mit der Platine.
Marcel B. schrieb: > Hallo Karl Heinz, > Danke auch Dir! > > Ich werds mal durchmessen, würde ne menge ersparen. > > Sollte ich dem Servo noch ne Freilaufdiode spendieren ? Ist nicht notwendig. Ein Servo enthält schon die Elektronik zur Ansteuerung des Motors. D.h. der Servohersteller hat bereits dafür Sorge getragen, dass ihm der Motor nicht seine Elektronik zerschiesst.
Super, Danke! Dann kann ich mich ja ans Steckbrett begeben!
Marcel B. schrieb: > aber ich habe in Erinnerung dass man Motoren, etc. besser gegen > Masse schaltet. Liegt ganz dran.... Sowohl dem Verbraucher, als auch der Stromquelle ist das egal. Im Auto werden Verbraucher meist per High Side Switch aktiviert. Alleine schon weil man sich viele Masseleitungen sparen kann. Die Verbraucher stecken mit einem Bein auf der Karosserie. Auch liegt keine Spannung auf den Kabeln für den Verbraucher, wenn er abgeschaltet ist. Das verhindert etwas die Korrosion. Und senkt die Wahrscheinlichkeit für Kurzschlüsse. Halbleiter Low Side Switches sind billiger/besser Vergleiche mal PNP und NPN Transistoren. Ebenso N und P-Kanal FET In deinem Fall: Da die Datenleitung sich auf GND bezieht, solltest du den Dingern nicht den GND nehmen. Mein Tipp: Verwende einen HighSideSwitch aus der BTS Reihe z.B. den BTS441T (oder einen seiner vielen Brüder)
> Das darum der 5k Widerstand für 1mA Strom. 5V / 5k Ohm = 1mA. Aber du hast dabei nicht berücksichtigt, dass der Temperaturfühler selbst auch einen gewissen Innenwiderstand hat. > Die Schaltung dient dazu den Servo auszuschalten, damit Energie gespart wird. Dafür sorgt schon die Elektronik im Servo, wenn du kein PWM Signal an ihn sendest. Es geht doch um handelsübliche Modellbau-Servos, oder nicht? > Sollte ich dem Servo noch ne Freilaufdiode spendieren? Nein, das würde ihm unter Umständen sogar schaden. Eher hilfreich ist ein Elko mit 470-1000µF.
Ulrich F. schrieb: > In deinem Fall: > Da die Datenleitung sich auf GND bezieht, solltest du den Dingern nicht > den GND nehmen. Die Datenleitung des µC muss vor dem Abschalten aber sowieso auf den richtigen Pegel (oder gleich hochohmig) geschaltet werden, damit es keine Rückspeisung oder Kurzschluss gibt. Da ist es im Prinzip egal, ob der GND oder Vcc abgeschaltet wird. Allerdings irgendwie "schöner" ist es schon, wenn GND erhalten bleibt... Gruß Dietrich
Stefan Us schrieb: > Dafür sorgt schon die Elektronik im Servo, wenn du kein PWM Signal an > ihn sendest. Es geht doch um handelsübliche Modellbau-Servos, oder > nicht? Ja, ganz normaler Kyosho Perfex. Stefan Us schrieb: > Nein, das würde ihm unter Umständen sogar schaden. Eher hilfreich ist > ein Elko mit 470-1000µF. Warum genau ? Was bewirkt er und wie schalte ich Ihn ? Dietrich L. schrieb: > Die Datenleitung des µC muss vor dem Abschalten aber sowieso auf den > richtigen Pegel (oder gleich hochohmig) geschaltet werden, damit es > keine Rückspeisung oder Kurzschluss gibt. > Da ist es im Prinzip egal, ob der GND oder Vcc abgeschaltet wird. > Allerdings irgendwie "schöner" ist es schon, wenn GND erhalten bleibt... Wie genau muss ich das verstehen ? Was genau geht denn da vor dass ich den Pegel beachten muss ? Danke nochmal! Gruß, Gigi
Dietrich L. schrieb: > Allerdings irgendwie "schöner" ist es schon, wenn GND erhalten bleibt... Ich kenne die Innenschaltung der Servos nicht.... Aber aus dem Bauch heraus: Wenn die Servos an 7V hängen, und GND abgeklemmt sind, dann werden alle 3 Pins die 7V annehmen(wollen). Und 7V am AVR, ich glaube, das wollen wir nicht.
Ulrich F. schrieb: > Ich kenne die Innenschaltung der Servos nicht.... > > Aber aus dem Bauch heraus: > Wenn die Servos an 7V hängen, und GND abgeklemmt sind, dann werden alle > 3 Pins die 7V annehmen(wollen). > > Und 7V am AVR, ich glaube, das wollen wir nicht. Ja, da hast Du recht. Ich habe mich täuschen lassen, weil das Servo an "Vcc" hängt. Nur dummerweise hat Marcel B. die Eingangsspannung des Reglers "Vcc" genannt, und das ist nicht "Vcc" des µC... Also doch "+" des Servo schalten! Aber dennoch muss vor dem Abschalten der µC-Pin den richtigen Pegel haben - in dem Fall "GND" oder hochohmig (Tri-State). Gruß Dietrich
>> Nein, das würde ihm unter Umständen sogar schaden. Eher hilfreich ist >> ein Elko mit 470-1000µF. >Warum genau ? Was bewirkt er und wie schalte ich Ihn ? Erstmal: Warum ich keine Diode in Reihe zur Stromversorgung der Servos schalten würde: Wenn der Motor von außen angetrieben wird, bzw. von der Massenträgheit des Motors und Getriebes, wirkt er wie ein Generator. Die Energie muss irgendwohin abgeleitet werden. Die Freilaufdioden in der Motorsteuerung leiten diese Energie an die Stromversorgung (dien Batterie) ab. Eine Diode in der Leitung würde das verhindern. Dann kann (rein theoretisch) die Spannung zu hoch werden und der Elektronik schaden. Der Kondensator kann die Energie schneller aufnehmen, als die Batterie, denn er hat einen geringeren Innenwiderstand. Er hilft also auch, eine Spannungsüberhöhung zu vermeiden. Außerdem nehmen die Motoren beim Anlaufen kurzzeitig viel Strom auf. Damit die Versorgungsspannung dann aufgrund von Leitungswiderständen und Batterie-Innenwiderstand nicht allzu sehr einsackt, empfehle ich den Kondensator.
Okay, Danke für die Erläuterungen und Entschuldigung - Ich vergaß wirklich einzuzeichnen dass die Stromversorgungen nur die Masse gemeinsam haben und nicht die Spannung. Ich bin mir noch nicht sicher wie viel Spannung ich dem Servo gebe, denke mal so 4,8 das ist ja das Minimum. Ich muss nur 800g "bewegen". Also wie schalte ich den Kondensator ? Gruß, Gigi
Marcel B. schrieb: > Also wie schalte ich den Kondensator ? Du meinst den vorgeschlagenen Elko? Von + nach - Seine Aufgabe ist es, Schweinereien auf der Versorgungsspannung auszugleichen. Diesen Kondensator kann man wie einen kleinen Akku auffassen. Dadurch dass er so klein ist, reagiert er auch viel schneller. Braucht das Servo kurzzeitig viel Strom, soviel Strom dass der Hauptakku mit dem liefern nicht nachkommt und die Spannung einzubrechen droht, dann hilft der Elko aus. Da er klein ist, kann er kurzfristig die Spannung stabil halten, in dem er aus seiner gespeicherten Ladung aushilft. Diesen Elko kannst du dir also wie einen kleinen schnellen Akku, parallel zum Hauptakku vorstellen. Umgangssprachlich gesagt.
Möglichst nahe an die VCC und GND Anschlüsse der Servos. Also direkt neben deine Stiftleiste. Meine Servos arbeiten alle auch mit 4V - ihre Nennspannung ist 6V. Versorge sie aber nicht mit der geregelten Spannung des Mikrocontrollers, sonst bekommst du womöglich andere Probleme.
Danke Euch nochmal! Klappt momentan alles so wie geplant. Allerdings ist _delay_ms(100) eher eine Sekunde als 0,1. Aber da mach ich mich nochmal schlau. F_CPU ist jedenfalls definiert. Vielleicht liegts daran, dass ich im Attiny die Spannung auf 5V gestellt habe und ihn momentan nur mit 3,7 Volt betreibe. Gruß, Marcel
> F_CPU ist jedenfalls definiert
Wissen auch die Fuses von deiner Einstellung?
Ne doch ned, habe jetzt nochmal alles gecheckt, Fuse Gesetzt, Clockgenerator auf 3,686 MHz gesetzt, Versorgungsspannung richtig eingestellt und trotzdem dauern 100ms circa eine Sekunde o.0.
> Clockgenerator auf 3,686 MHz gesetzt Was genau meinst du damit? Ich frage nach, weil AVR Mikrocontroller diese Taktfrequenz nicht generieren können (außer mit entsprechendem Quarz).
> Clockgenerator
Wie hast du den denn gebaut (Schaltplan)?
Oh man.. gebaut garnicht, steht im Atmel Studio als Schieberegler o0! War meines Wissens nach die Standardeinstellung. Oder wird der Regler im Programmierfenster durch die F_CPU definiert ? Ich glaube langsam ich hab zu ziemlich ALLES über µC vergessen :/
> steht im Atmel Studio als Schieberegler o0!
Du meinst warscheinlich den Takt mit dem der µC sein Flash beschrieben
bekommt.
Der takt des µCs wird mit den Fuse Bits eingestellt bzw. ob interner
ungenauer RC oszillator benutzt werden soll. Ab Werk sind da
normalerweise 8MHz eingestellt und CLKDIV gestzt(also 8MHz/8=1MHz).
Wenn man in den Fuse Bits was falsches einstellt kann man sich
aussperren.
Der takt den man bei F_CPU angibt stellt nichts ein sondern informiert
nur die Software was DU in den Fuse Bits eingestellt hast.
Oh man -.- Ich sehe grad.. Das sind die "BOARD(!!!!) Settings.. nicht die Controller Settings.. DANKE!
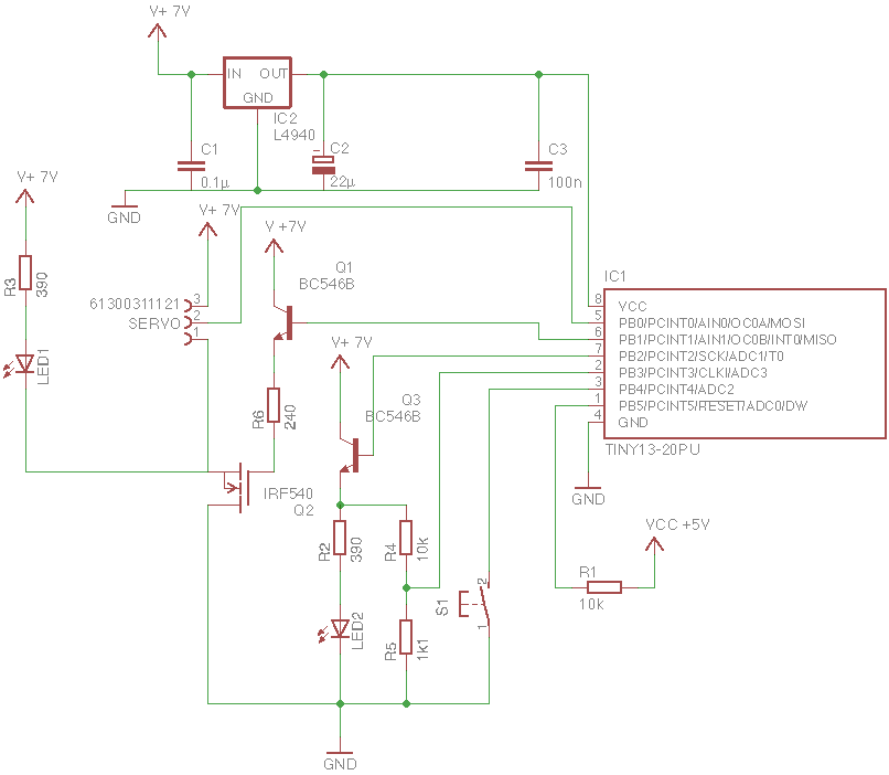
Hallo zusammen, um nicht nochmal einen Thread mit fast dem gleichen Thema aufzumachen, habe ich den hier mal ausgegraben. Einiges hat sich geändert und zwar geht es nicht mehr um die Temperatur, sondern nur noch um den Taster als "Fühler". Jetzt habe ich die Schaltung mal neu aufgebaut und nehme doch die Darlington Schaltung um den Servo abzuschalten, denn ich habe nur 2 18650er Zellen zur Stromversorgung. Darum hat für mich das Stromsparen äusserste Priorität. Habe schon daran gedacht, VCC kleinstmöglich zu halten und die LED über einen weiteren Transistor zu schalten, ich weiss aber nicht ob das so viel einsparen würde. Jetzt tut sich dort aber schon das neue Problem auf, nämlich die Tiefentladung der Akkus zu verhindern. Gibt es eine Möglichkeit, den Tiny über den ADC 2 "messen" zu lassen ? Was muss ich bei der Schaltung dann beachten ? Habe den Schaltplan in der jetzigen Ansicht mal angehängt. Allgemein zum Tiny noch ne Frage, High am Pin heisst immer nahezu VCC, oder ? Muss ja die (noch) fehlenden Basiswiderstände irgendwie dimensionieren. Dass R3 zu klein ist, weiss ich übrigens, grins. Gruss, Marcel.
Du solltest nicht die GND Leitung zum Servo unterbrechen, während das Steuersignal auf einer geringeren Spannung als dessen VCC (7V) hat. Da werden Ströme fließen wo keine hingehören.
Stefan U. schrieb: > Du solltest nicht die GND Leitung zum Servo unterbrechen, während das > Steuersignal auf einer geringeren Spannung als dessen VCC (7V) hat. Da > werden Ströme fließen wo keine hingehören. Das ist ja softwareseitig, dann realisierbar. Servo schalten, Signal geben Servo trennen. Oder wie würdest Du das vorschlagen ?
Nein, dein Signal hat maximal 5V. Der Servo aber 7V. Es wird ein Strom fließen von 7V nach 5V.
Q1 ist unnötig, du kannst den MOSFET direkt an den µC anschließen. Oder über einen 100 Ohm Widerstand, wenn du es ganz korrekt machen willst.
Marcel B. schrieb: > KS.png Nimm aber bitte nicht wirklich den IRF540. Die alte Kiste schaltet bei 5V nicht besonders weit durch. Ein IRLZ34 oder IRLZ44 tuts da wesentlich besser.
Marcel B. schrieb: > Hallo zusammen, > um nicht nochmal einen Thread mit fast dem gleichen Thema aufzumachen, > habe ich den hier mal ausgegraben. > Einiges hat sich geändert und zwar geht es nicht mehr um die Temperatur, > sondern nur noch um den Taster als "Fühler". Oh je, wo fängt man denn da an? Also als erstes schau dir mal an wie man simpelst NPN-Transistoren und N-Kanal-Transistoren ansteuert. Das sind schon mal zwei ganz schön böse Schnitzer, die du da drin hast. Und eine Darlingtonschaltung ist das auch nicht. Aufgrund deines Schaltplans vermute ich jetzt auch noch zusätzlich, dass du wohl auch den Servo falsch ansteuern wirst/willst. Schau dir auch das nochmal genauer an, also wie man Servos ansteuert. Marcel B. schrieb: > Gibt es eine Möglichkeit, den Tiny über den ADC 2 "messen" zu lassen ? > Was muss ich bei der Schaltung dann beachten ? Natürlich kannst du über ADC2 die Akkuspannung messen. Einfach mittels Spannungsteiler die Akkuspannung so auf den Eingang des Tiny bringen, dass sie in jedem Fall kleiner oder gleich der Referenzspannung ist. Dann kannst du früh genug erkennen wenn der Akku schlapp macht. Marcel B. schrieb: > Allgemein zum Tiny noch ne Frage, High am Pin heisst immer nahezu VCC, > oder ? Ja, das ist richtig. Aber achte auch noch darauf, dass jeder Pin nur einen maximalen Strom liefern darf und auch der Strom begrenzt ist, der gesamt vom Tiny angefordert wird. Genaue Angaben dazu findest du im Datenblatt des Tiny.
Danke für deine ausführliche Antwort. Aber wo ist da das Problem ? NPN die Last nach Masse und PNP nach +. So habe ich das in Erinnerung. Was soll denn an der Darlington falsch sein ? Meinst du den fehlenden Collectorwiderstand ?
Habe jetzt den Spannungsteiler hinzugefügt den schalte ich jetzt mit der LED gemiensam damit ich maximal Energie spare, denn diese blinkt nur intervallmässig. Wäre das so mach und messbar ? So müsste die ganze Schaltung doch schon recht Energiesparend sein, oder ? Fallen Euch da noch Fehler auf ? Danke schonmal, Marcel.
Da hängt immer noch der Servo ohne GND an 7V während das Signal vom AVR höchstens 5V hat. Es wird ein Strom von 7V aus dem Eingang des Servos heraus nach 5V fließen. Q1 ist immer noch überflüssig. Bei Q2 sind Source und Drain vertauscht. Beim Servo ist die Pinbelegung falsch. In die Mitte gehört der Plus-Pol von der Stromversorgung.
Das ist momentan so im Einsatz, zumindest der Servoteil. Ich kann dort keine Nachteiligen Stromflüsse bemerken. Der Servo hat ja seine Eigene Steuerelektronik und die Leitung zum µC ist ja immerhin nur die Datenleitung.
Dann hast du mit diesem einen Servo Glück. Glaube es mir. Der Servo nimmt nur dann sicher keinen Strom auf, wenn alle seine Anschlüsse auf gleichem Potential liegen, was hier jedoch nicht der Fall ist. Q3 ist überflüssig, du kannst die LED direkt an den Ausgang des µC anschließen. Den Spannungsteiler zur Messung der Batteriespannung schließt du besser direkt an 7V an, machst ihn aber hochohmiger und stabilisierst ihn mit einem Kondensator.
1 | 1MΩ 220k |
2 | 7V o----[===]---+---[===]---| |
3 | | |
4 | | 100nF |
5 | +---||------| |
6 | | |
7 | o |
8 | ADC Eingang |
Jetzt misst du die Spannung nicht mehr fortlaufend sondern zum Beispiel 1x pro Sekunde. Wenn du zu schnell hintereinander misst, würde an dem 1MΩ Widerstand zunehmend Spannung abfallen. Aber bei 1x pro Sekunde fällt das nicht auf.
Danke Dir! Aaaaber... Dann habe ich ja einen andauernden Leckstrom, oder nicht ? Das wollte ich verhindern indem ich den Teiler nur zur Messung anschalte.
> Dann habe ich ja einen andauernden Leckstrom, oder nicht ? Den hast du sowieso wegen dem Spannungsregler und dem Mikrocontroller.Da macht das bisschen durch den 1MΩ Widerstand keinen nennenswerten Unterschied. > Das wollte ich verhindern indem ich den Teiler nur zur > Messung anschalte. Das ist mir schon klar. Nur wirst du so nicht mehr die Batteriespannung messen, sondern die Ausgangsspannung des AVR (die immer annähernd 5V ist) minus Verlustspannung durch den Transistor. Die Batteriespannung kommt an deinem Spannungsteiler niemals an.
Stefan U. schrieb: > Das ist mir schon klar. Nur wirst du so nicht mehr die Batteriespannung > messen, sondern die Ausgangsspannung des AVR (die immer annähernd 5V > ist) minus Verlustspannung durch den Transistor. Die Batteriespannung > kommt an deinem Spannungsteiler niemals an. Wieso denn das ? Wo ist denn da mein Denkfehler ?
> Der Servo nimmt nur dann sicher keinen Strom auf, wenn alle seine > Anschlüsse auf gleichem Potential liegen, was hier jedoch nicht der > Fall ist. Ergänzung dazu: Aus Sich des Servos liegt in ausgeschaltetem Zustand -2V oder -7V an seinem Eingang an. Das ist mit Sicherheit nicht vorgesehen. Bei den allermeisten Mikrochips sind höchstens -0,5V erlaubt. Mag sein, dass deiser eine Servo damit klar kommt, aber verlasse dich nicht drauf. Man unterbricht in solchen Fällen den Plus-Pol der Stromversorgung, niemals den GND Anschluss. GND unterbricht man nur bei Sachen, die nur zwei Anschlüsse haben (Relais, Glühbirnen, Leuchtdioden, etc), aber keinesfalls bei Teilen, die irgendwelche Signal-Eingänge oder Signal-Ausgänge haben.
> Wo ist denn da mein Denkfehler ? Am Emitter eines Transistors kommen immer 0,7V weniger raus, als an der Basis anliegen. Siehe http://www.elektronik-kompendium.de/sites/slt/0204133.htm An der Basis liegen höchsten 5V an, weil der Mikrocontroller niemals mehr liefern kann, da er ja mit 5V versorgt wird.
Stefan U. schrieb: >> Wo ist denn da mein Denkfehler ? > > Am Emitter eines Transistors kommen immer 0,7V weniger raus, als an der > Basis anliegen. Siehe > http://www.elektronik-kompendium.de/sites/slt/0204133.htm > > An der Basis liegen höchsten 5V an, weil der Mikrocontroller niemals > mehr liefern kann, da er ja mit 5V versorgt wird. DANKE! Aber dann muss ich mir sicher über die Stromversorgung der Schaltung Gedanken machen, denn ich habe ja wie gesagt 2 18650er in Reihe angedacht. Habe 2600 mAh nur zur Verfügung und wollte nicht jeden Tag laden. Und jetzt stellt sich noch die Frage wie ich dann die 7 Volt an den Servo bekomme, wenn ich den so schalte, wie du vorgeschlagen hast. http://www.elektronik-kompendium.de/sites/slt/0208031.htm Laut dieser Seite habe ich den Transistor als Schalter benutzt und dürfte auch die 7 V bekommen.
Pnp Transistor mit Npn kombinieren. Beide in Emitterschaltung. Siehe Artikelsammlung, da gibt es eine Erklärung zu dieser Transistor-Grundschaltung.
> http://www.elektronik-kompendium.de/sites/slt/0208031.htm > > Laut dieser Seite habe ich den Transistor als Schalter benutzt und > dürfte auch die 7 V bekommen. Hast du nicht. Ich habe Dir den link zur Erklärung deiner KOLLEKTORSCHALTUNG schon gegeben. Du verwechselst es mit der EMITTERSCHALTUNG, die richtig wäre, aber wegen der beiden Versorgungsspannungen nicht ganz so simpel geht.
Oh man, da hast du was losgetreten... Jetzt habe ich den Emitter direkt auf Masse gschaltet. Das sollte nun so funktionieren, oder ? Wie schalte ich denn generell Spannungen > U_b ? Lg, Marcel
Marcel B. schrieb: > Wie schalte ich denn generell Spannungen > U_b ? Hab dir gar ne Email dazu geschickt ;) Stefan U. schrieb: > Man unterbricht in solchen Fällen den Plus-Pol der Stromversorgung, > niemals den GND Anschluss. GND unterbricht man nur bei Sachen, die nur > zwei Anschlüsse haben (Relais, Glühbirnen, Leuchtdioden, etc), aber > keinesfalls bei Teilen, die irgendwelche Signal-Eingänge oder > Signal-Ausgänge haben. Ist so nicht ganz richtig. Man muss halt schaun wann man GND wegschaltet. Klar, den Steuereingang des Servos sollte man nicht beaufschlagen wenn man ihm GND genommen hat. Es sollte ihn aber auch wenig bis gar nicht interessieren wenn man den Steuereingang dennoch beaufschlagt. Einen Servo, den das interessiert, sollte man sofort in die Tonne kloppen.
Stefan U. schrieb: > Q1 ist immer noch überflüssig. Es ist sogar noch schlimmer: diese Schaltung hat einen erheblichen Mangel, denn der FET wird mit dem Reststrom von Q1 immer angesteuert. Wenn Marcel auf den Q1 nun partout nicht verzichten will (aus welchen Gründen auch immer), braucht er mindestens noch einen Ableitwiderstand vom Gate nach GND. Also noch in Grund, Q1 weg zu lassen und mit dem µC-Port direkt auf das Gate des MOSFET zu gehen.
M. K. schrieb: > Es sollte ihn aber auch wenig bis gar nicht interessieren wenn man den > Steuereingang dennoch beaufschlagt. Einen Servo, den das interessiert, > sollte man sofort in die Tonne kloppen. Na na, konventionelle Servos mit bipolaren IC vertragen eventuell negative Spannung bis -5V, aber moderne mit digitalem CMOS werden schon ab -0.7V Strom fliessen lassen. Die sind deswegen nicht schlecht, sondern die Schaltung, GND wegzuschalten während Impulseingang noch angeschlissen ist, ist Murks.
Leider ist es im Modellbau bereich üblich, KEINE Datenblätter zur Verfügung zu stellen, wie wir das von Halbleitern gewohnt sind. Da könnte man dann schön nachlesen, ob der Servo negative Eingangsspannungen mag und wie viel Strom dabei fließt.
MaWin schrieb: > Die sind deswegen nicht schlecht, sondern die Schaltung, GND > wegzuschalten während Impulseingang noch angeschlissen ist, ist Murks. Es wäre aber auch Murks, den Impulseingang anzusteuern während man den Plus weggeschaltet hat. ;)
Danke euch für die ganzen Antworten, also Q1 weg. Das ist garnicht der Wille, sondern ich habe es schlicht überlesen, bei den ganzen Fehlern. Der Servo geht gegen GND zu schalten, wie in der Vorgängerversion bereis erwiesen. Er tut ja immer noch seinen Dienst. Das Ergebnis habe ich angehängt. LG, Marcel
Bitte melde dich an um einen Beitrag zu schreiben. Anmeldung ist kostenlos und dauert nur eine Minute.
Bestehender Account
Schon ein Account bei Google/GoogleMail? Keine Anmeldung erforderlich!
Mit Google-Account einloggen
Mit Google-Account einloggen
Noch kein Account? Hier anmelden.





