Hi, ich hab ein Problem mit meiner Schaltung, die RS232 USB Schnittstelle wird nur im kleinsten aller Fälle erkannt. (1x von 100 oder so) Ansonsten verhält sich die Schaltung genauso als wäre kein Controller im Board. Der Tiny2313 ist richtig gefused und hat einen 12Mhz Quartz drauf. Als Firmwäre verwende ich die CDC2313.hex (12Mhz Version) Stromversorgung läuft über USB. (Jumper gesetzt) http://www.recursion.jp/avrcdc/cdc-232.html Die LED hab ich nicht verbaut, hab ja 5V. EDIT: Mit 3,3V Spannungsversorgung tut sich auch nix. (Rote LED drin) D- und D+ sollen ja maximal 3,6V haben? da hab ich also schon mal Mist gebaut. Ich besorg mal 2 Zenerdioden.. Ich komm einfach nicht drauf warum es nicht klappen mag. Das Kabel hab ich mir schon doppelt gefertigt und ist richtig verkabelt. Beide sind durchgängig und haben keine Wackler. Hab mit den Multimeter schon mehrmals alle Leitungen auf Durchgang geprüft. Und Kurzschlüsse.. kann da nichts finden. Auch ein Test an einen zweiten PC führte nur zum ergebniss vom Bild "nix.jpg" Für jegliche Tipps bin ich sehr Dankbar. Grüsse Matthias
Matthias, Der USB-Pegel ist auf 3,3V festgelegt ! aber der atMega liefert 5V. R5 ist dann auch 2,2kΩ und es fehlen 3,3V ZD nach den Widerständen: R3, R4. Da hast Du die Webseite nicht richtig studiert: # https://www.obdev.at/products/vusb/projects.html # http://www.harbaum.org/till/i2c_tiny_usb/schematic.gif
Danke ich habs grad auch bemerkt. Mit 3,3V gehts dennoch nicht (Rote LED drin) Kommt entweder OHCI Device found und dann wird nichts mehr erkannt (Kein ttyACM*) Oder eben das selbe wie auf nix.jpg. Ich ändere mal was nötig ist ab für 5V.
Matthias W. schrieb: > Mit 3,3V gehts dennoch nicht (Rote LED drin) Wo drin? So wie im verlinkten Plan? Dann nützt sie nichts, weil die 5V-Versorgung ja über den 7805 kommt. Du musst die VERSORGUNGSspanung des 2313 auf 3,3V reduzieren.... Matthias W. schrieb: > ein Problem mit meiner Schaltung Hat die Masern? Oder warum sind da so viele Punkte? > Ich ändere mal was nötig ist ab für 5V. Die Hauptänderung ist, dass dieser CDC232-Teil mit 3V versorgt werden muss. Das wird in der Original-Schlatung aus der USB-Spannung über die rote LED gemacht. Du musst also die Vcc-Leitung links unten auftrennen und dort die LED einschleifen...
> Mit 3,3V gehts dennoch nicht (Rote LED drin) Wo drin? So wie im verlinkten Plan? Dann nützt sie nichts, weil die 5V-Versorgung ja über den 7805 kommt. Du musst die VERSORGUNGSspanung des 2313 auf 3,3V reduzieren.. Hab die LED einfach kurzerhand dorthin gesetzt wo der Jumper sitzt. Strom kommt momentan aus dem USB Port ;) Der 7805 ist in dem Fall nicht mit Strom zu versorgen. Die Rote LED droppt die Spannung auf etwa 3,3V.
Hallo Matthias, hast du Dir auch die Zugriffsrechte auf dieses Device über einen Eintrag unter /dev/udev/rules.d/ gesichert ?
So mit Roter LED (3,3V) läuft die Schaltung nun, aber mit 2,2kOhm statt 1,5kOhm. Kann ich die zwei Zenerdioden ggf. auch durch LEDs ersetzen ? hab nämlich keine da :/
Geht doch wieder nicht, Komisch.. es lief jetzt 5x nacheinander und sense.. :O EDIT: Scheint so als läuft der Controller nicht immer. Auf ein neues..
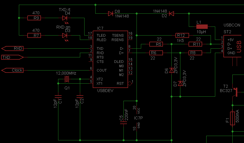
Hallo Matthias, im Anhang die Schaltung meines CDC-232. Der Chip ist ein Tiny2313, aber die Firmware darin ist meinen Bedürfnissen angepaßt. Trotzdem kann dir die Beschaltung vermutlich hilfreich sein. Orientiere dich nicht an der Beschriftung, sondern an den Pinnummern. Die oberste Leitung ist +5V, die Unterste ist GND. Der Tiny bekommt die 5V über Diode, also ca. 4,3V. Die Zenerdioden haben in beiden Richtungen Vorwiderstände. Die Versorgung aus USB wird über eine Drossel zugeführt. Der Tiny ist auf Taktausgabe programmiert. Dieser Takt wird als Arbeitstakt zum µC geführt, dadurch läuft die Datenübertragung taktsynchron und kann sehr schnell sein. Ein Bild der Schaltung ist im Beitrag "Beitrag "Keil ISD51-Debugger über VUSB"; zu sehen. Bei mir funktioniert es unter Win7-32 einwandfrei. Ich hoffe es hilft dir weiter. Gruß. Tom
Ich änder jetzt den Spannungsteil auf 3,3V ab.. wenn ichs Recht überlege haben die meisten Geräte die dann dran hängen ebenfalls 3,3V ;) SPI Display, I2C... Danke Tom, ich sehs mir mal an. Uwe: mit den Rules hats nix zutun, wenns geht gehts ja :) Nur sobald man absteckt und wieder an... :O
Hallo Tom Amann, das ist ein komischer Schaltplan ! Die 68R Widerstände begrenzen normalerweise den Strom durch die 3,3V ZD. Also: I = (5V -3,3V) /68Ω = 25mA Mit deinen R5,R6 = 22Ω sind das satte 45,5mA, das liefert der attiny nicht und die Spannung bricht ein! Tom Amann schrieb: > Hallo Matthias, > > im Anhang die Schaltung meines CDC-232. Der Chip ist ein Tiny2313, aber > die Firmware darin ist meinen Bedürfnissen angepaßt. Trotzdem kann dir > die Beschaltung vermutlich hilfreich sein. > > Orientiere dich nicht an der Beschriftung, sondern an den Pinnummern. > Die oberste Leitung ist +5V, die Unterste ist GND. Der Tiny bekommt die > 5V über Diode, also ca. 4,3V. Die Zenerdioden haben in beiden Richtungen > Vorwiderstände. Die Versorgung aus USB wird über eine Drossel zugeführt. > > Der Tiny ist auf Taktausgabe programmiert. Dieser Takt wird als > Arbeitstakt zum µC geführt, dadurch läuft die Datenübertragung > taktsynchron und kann sehr schnell sein. > > Ein Bild der Schaltung ist im Beitrag > "Beitrag "Keil ISD51-Debugger über VUSB"; zu sehen. Bei mir > funktioniert es unter Win7-32 einwandfrei. > > Ich hoffe es hilft dir weiter. Gruß. Tom
Hallo Uwe, für eine statische Betrachtung der Bedingungen gebe ich dir schon recht, aber die USB-Schnittstelle arbeitet nicht statisch. Wenn kein Datentransfer stattfindet, sind die USB-Pins am Tiny als Eingang geschaltet und damit hochohmig. Wenn der Datentransfer vom PC zum Tiny gerichtet ist, sind sie auch Eingänge. Nur wenn der Datentransfer vom Tiny zum PC gerichtet ist und zudem die Tiny-Pins Highpegel ausgeben, können die 45mA für kurze Zeit fließen. Bei einer Übertragungsgeschwindigkeit von 1,5MBit/s (LowSpeed-USB) ist das eine Bitzeit von 0,67µs, bei acht aufeinanderfolgenden Highbit sind das maximal 5,3µs in denen dieser Strom fließt. Das macht der Tiny problemlos mit. Ich denke eher, daß es mit hochohmigeren Widerständen Probleme geben kann, da sie in der kurzen Bitzeit, durch das umladen der Bauteil- und Leitungskapazitäten, evtl. zu wenig Spannungshub ermöglichen? Gruß. Tom
Ich hab meine Spannungsversorgung angepasst, damit sollte es nun passen. Der Controller in der alten Schaltung läuft aber es kommt keine korrekte Kommunikation zu stande. Mehr weiss ich später :)
Es funktioniert nun mit dem neuen Layout :) Und nebenbei hab ich noch sämtliche Drahtbrücken eleminiert. Besten Dank!
Bitte melde dich an um einen Beitrag zu schreiben. Anmeldung ist kostenlos und dauert nur eine Minute.
Bestehender Account
Schon ein Account bei Google/GoogleMail? Keine Anmeldung erforderlich!
Mit Google-Account einloggen
Mit Google-Account einloggen
Noch kein Account? Hier anmelden.











