Hallo, ich will in meinem Auto 2x Strom messen (100A) dafür verwende ich einen 100A/60mV Shunt. bis jetzt habe ich dazu Zeigerinstrumente genommen, das geht einfach aber ich hätte doch gerne ein LCD Display. Mein Problem ist jetzt wie kann ich diese Spannung messen? Eine OPV Schaltung um die Spannung auf 2,56V zu bringen hab ich schon. Das Problem wird jetzt sein das die beiden Shunts in der Plus Leitung liegen, ich hab also einen Potentialunterschied. Die Einzige Lösung auf die ich bis jetzt komme ist das ich meine gesamte Schaltung über einen DC/DC Wandler Potentialfrei mache und dann das messe. Das geht aber nicht da ich auch noch die Bordspannung messen will und ein paar Bordnetzleitungen anzapfen sollte. Wie kann ich das machen? Es sollte recht einfach sein, da ich leider auf Lochraster aufbaue... mfg Stephan Martin
Googel mal nach Differenzverstärker. Sollte genau für dein Problem passen.
Hi, einige Atmel µC (z.B. Mega16) haben differential adc's.
Danke Frank, das ist wirklich genau das was ich suche! kannst Du mir auch einen OPV empfehlen für das? Den Mega16 verwende ich, der hätte sogar genau 2 solcher differential Eingänge. Das wäre sicher auch ein Weg, hat ja sogar intern 10x oder 200x. Aber das verbraucht dann insgesamt 4 ADW und wäre nicht mehr erweiterbar. Super Forum hier, so schnell einwandfreie Hilfe bekommt man nicht überall :) mfg Stephan Martin
Habe genau die Schaltung (von Staphan Martin) mit nem LM 324 (speziell für Steuerung und Regelung) aufgebaut und eigentlich keine schlechten Erfahrungen gemacht. Es sei vielleicht angemerkt, dass sie in der Form nicht soooo genau ist, da gibt es dann eine "Erweiterung". Musst mal nach Differenzenverstärker + OP googeln, dann findet ma se. Der LM324 ist "allerdings" ein 4fach OP. Hättest also noch 2 frei. Sebastian
Falls Du auch noch in die Nähe von 0A kommen willst, muss es ein rail-to-rail OP sein (z.B. LMV422 oder OPA2340). Falls Dich nur interessiert, ob es nun 100A oder 80A sind, tuts eigentlich ein beliebiger "Wald-und-Wiesen" OP. Allzuhohe Frequenzen wirst nicht messen wollen, oder?
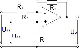
wenn ich eine Genauigkeit von +-5A habe bin ich zufrieden. Die aktuellen Zeigerinstrumente Pendeln nur herum, schlimmer kanns nicht sein. als Anhang sollte der Genaue sein, oder? diese Schaltung ist mir zu Aufwändig für das was ich brauche. mit den 2 freien kann ich die Bordspannung messen! mfg Stephan Martin
interesant wäre ein 0A Messung schon, da das zeigt ob die Verstärker defekt sind (zu hoher Standbystrom) was macht ein LM324 wenn 0A sind? wenn dort nur 1-2A Fehler angezeigt werden ist das egal. der Strom schwankt mmaximal im 80Hz tackt, ist also langsam. mfg Stephan Martin
Hab ich nicht bedacht gahabt. Ich betreibe den LM 234 mit einer symmetrischen Spannungsversorgung, also +/-14V. Das ding geht zwar auch mit einer assymetrischen (also 0V, 12V), dann ist der minimale Ausgangswert aber nicht 0V sondern 0,7 oder so. Weiss es nicht genau.(Datenblatt) Resultat wäre natürlich, dass du, obwohl kein Strom fließt (0A) deine Anzeige trotzdem einen strom anzeigt. Wenn du bei 0A auch 0A angezeigt krigen willst bruachst du wie das Frank schon geschrieben hat einen rail-to-rail Op. Der Fehler an sich (oberhalt der eben beschriebenen bereiche) sollte sich eigentlich in Grenzen halten. Solltest halt möglichst genaue Widerstände nehmen, also 1% Toleranz oder so. Genau die Schaltung die du oben hast hab ich gemeint, ist aber eigentlich nur für Audio oder so nötig. Das geht mit dem LM 324 eh nicht ;-) Was ich gern noch angemerkt hätte: Was hast du eigentlich als Last? Hab in meiner Schaltung an einem 50 HZ rechtecksignal nen Motor (500mA) laufen. Durch die Induktivität krig ich aber alles andere als nen Rechteck beim Strom verstärkt. Die Tatsache dass es nen Motor is und nicht nur ne Spule tut ihr übriges. Hab dann am Ende nen RC-Tiefpass dahinter bauen müssen um des Signal irgendwie verarbeiten zu können. Mein Shunt hatt übrigens 0,18 Ohm, der eine OP ne verstärkung von ca 1:30, der andere eine von 1:100. Sebastian
hab jetzt mal den LMC6484 rausgesucht. Wenn ich den mit 12V Betreibe (Bordspannung) und dann an den Eingängen einmal auch 12V und einmal 11,94V habe kann der das Messen? oder benötige ich eine höhere Versorgungsspannung? Last ist meine Musikanlage (1.28kW RMS, 2.0kW Puls), die Spannung wird durch einen 1F Kondensator geglättet und jeder Verstärker hat selbst auch nochmals große Kondensatorbänke. Der Stromverbrauch ist dank der großen Pufferung zwar "Pulsierend" aber schön geglättet. mfg Stephan Martin
Das Datenblatt (gibts z.B. bei Reichelt) hilft da weiter. Sollte kein Problem sein mit 12V Versorgung noch nen 12V Signal zu verarbeiten. Sollte es doch überhaupt nicht gehen kannst du ja in die Leitung die von deinem Shunt kommt noch nen Spannungsteiler nach Massen einbauen. Natürlich in beiden Leitungen. Tut allerdings der Genauigkeit deiner Messung nicht allzugut. Mal ne dumme Frage: Welchen Strom willst du messen? Doch den von der Autobatterie zum Verstärker, oder? Wieso solltest du da ne Frequenz von max. 80Hz haben? Da is (im auto denk ich doch) doch hoffentlich Gleichstrom! Stört allerdings nicht. (eher im Gegenteil) Sebastian
laut Datenblatt hab ich dann nur etwas mehr Rauschen wenn ich nahe der UB bin. Nur wenn mehr als 300mV über UB liege gibts ein Problem. Ja den (Gleich-)Strom zu den Verstärkern. Der Strom Pulsiert mit maximal 80Hz, da die Subwoofer nur bis 80Hz funktionieren. Die Verstärker ziehen im Takt der Musik die große Leistung und die Tonfrequenz liegt dann als "modulation" noch darüber. mfg Stephan Martin
Im Prinzip sollte das hingehen. Um den A/D-Wandler auch auszunutzen, sollten die 60mV auf Uref (normalerweise Vcc) verstärkt werden. Verstärkung dabei nicht übermäßig hoch wählen (<100), lieber zweistufig aufbauen, wobei die zweite Stufe ja nur noch ein ganz normaler Verstärker ist. Allerdings frage ich mich, wo der Vorteil der 2. Schaltung liegt...
Du fragst mich sachen. Is glaub ich bissle hochohmiger und halt genauer. Weiss es aber nicht sicher. Glaub für Mikrofonverstärker soll die zu brauchen sein. Hab mich nie näher mit beschäftigt, weil die erste für meine Zwecke voll reicht. Sebastian
Stimmt, hochohmiger ist die schon, aber wenns nur darum geht, nehme man doch einfach zwei Spannungsfolger und dann den Differenzverstärker. Spart Widerstände und bringt damit mögliche Genauigkeit.
ich werde das ganze mit 2 OPVs (2x LMC6482) bauen. Den ersten als Differenzverstärker und den zweiten als nicht invertierenden Verstärker (x33,333). Der erste wird mit 12V versorgt und bringt die 60mV raus. Der zweite bekommt nur 5V und verstärkt diese auf 200mV. Damit sind bei 100A 2V am ADW, was sich ohne großen rechenaufwand anzeigen lässt. Das mit den 2 verschiedenen Ubs mache ich weil ich sonst Angst habe 12V an den ATmega16 zu bekommen sollte am Differenzverstärker ein Problem auftreten (zb Kabelbruch in der Leitung vom Shunt) mfg Stephan Martin
Bitte melde dich an um einen Beitrag zu schreiben. Anmeldung ist kostenlos und dauert nur eine Minute.
Bestehender Account
Schon ein Account bei Google/GoogleMail? Keine Anmeldung erforderlich!
Mit Google-Account einloggen
Mit Google-Account einloggen
Noch kein Account? Hier anmelden.

