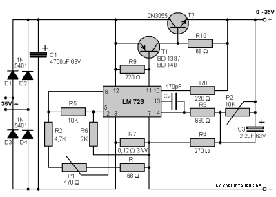
Hallo zusammen, da dies hier mein erster thread ist bin ich noch ein wenig unerfahren also entschuldige ich mich schon einmal für die eventuell folgenden Fehler aber naja der Grund warum ich hier schreibe liegt wie auf dem Bildern zusehen hier vor mir auf dem Schreibtisch. Ein Netzteil mit dem Spannungsregler LM723 funktioniert hat das ganze auch schon vor einiger Zeit relativ gut doch nach einer zu hohen Spannung von ca 60V und einem Kurzschluss am Output hab ich massive Probleme. Als Spannungsversorgung habe ich ein Labornetzgerät das ich auf 30V eingestellt habe und einen maximalen Stromfluss von 2A bietet. Wenn ich die Schaltung dann anschließe und der Poti P2 der die Spannung regelt auf 10K einstelle bekomme ich hinten auch die 30V herraus. Möchte ich aber nun die Spannung herunter regelen tut sich lange zeit nicht erst ab der hälfte des Trimmbereiches fängt die Spannung dann an zu Fallen allerdings nur auf ca 21 Volt. Ein weiteres Problem welches dann auftritt ist das der Widerstand R4 mit 270 Ohm sehr Heiß wird. Ich habe schon T1,T2 und den LM723 gewechselt. Hat jmd eine Idee. Schon einmal Dankeschön
Markus S schrieb: > Ein weiteres Problem welches dann > auftritt ist das der Widerstand R4 mit 270 Ohm sehr Heiß wird. Ich weiß nicht, ob ich mich verguckt habe, aber der Widerstand R4 müßte am Anschluß 7 des 723 hängen. Der Anschluß 7 sieht mir aber unbeschaltet aus, so daß R4 scheinbar irgendwo anders dranhängt. mfG Paul
Markus S schrieb: > doch nach einer zu hohen > Spannung von ca 60V und einem Kurzschluss am Output hab ich massive > Probleme. 60V * 2A = 120W. Da verreckt der 2N3055 nach einigen hundert µs. > Als Spannungsversorgung habe ich ein Labornetzgerät das ich auf 30V > eingestellt habe und einen maximalen Stromfluss von 2A bietet. 60W macht er bei diesem Kühlkörper auch nicht arg lang.
Markus S schrieb: > Ein weiteres Problem welches dann > auftritt ist das der Widerstand R4 mit 270 Ohm sehr Heiß wir Bei 30V am Ausgang und P2 in der Nähe des unteren Endes fliessen durch P2+R4 50-100mA. P2 ist dann recht wahrscheinlich tot und R4 glüht.
@Paul also den Widerstand hab ich überprüft da stimmt alles @ A. K. (prx) > 60V * 2A = 120W. Da verreckt der 2N3055 nach einigen hundert µs. Die 60V verwende ich nicht mehr nur noch 30Volt
Markus S schrieb: > Die 60V verwende ich nicht mehr nur noch 30Volt Ergibt 60W bei Kurzschluss oder niedrige Spannung und 2A. Dafür brauchst du einen Kühlkörper von unter 1K/W.
A. K. schrieb: > Markus S schrieb: > > Bei 30V am Ausgang und P2 in der Nähe des unteren Endes fliessen durch > P2+R4 50-100mA. P2 ist dann recht wahrscheinlich tot und R4 glüht. Aber am Anfang hat die Schaltung einwandfrei funktioniert...
A. K. schrieb: > Markus S schrieb: > Ergibt 60W bei Kurzschluss oder niedrige Spannung und 2A. Dafür brauchst > du einen Kühlkörper von unter 1K/W. Naja der Kühlkörper ist ja gerade nicht das Hauptproblem sondern das die Schaltung gar nicht mehr funktioniert
Überprüfe mal die Transistoren T1 und T2. Es könnte sein das T2 zum Teil durchlegiert ist, nicht ganz sperrt. Hierdurch könnte infolge auch T1 beschädigt worden sein.
Markus S schrieb: > Aber am Anfang hat die Schaltung einwandfrei funktioniert... Sicher. Normalerweise tritt der Fall nicht auf. Aber wenn T2 stirbt und P2 dann niedrig eingestellt wird, dann stirbt auch P2.
Andi_73 schrieb: > Überprüfe mal die Transistoren T1 und T2. > Es könnte sein das T2 zum Teil durchlegiert ist, nicht ganz sperrt. > Hierdurch könnte infolge auch T1 beschädigt worden sein. Habe wie schon erwähnt T1 und T2 gewechselt. A. K. schrieb: > Sicher. Normalerweise tritt der Fall nicht auf. Aber wenn T2 stirbt und > P2 dann niedrig eingestellt wird, dann stirbt auch P2. P2 hab ich gerade durchgemessen und funktioniert noch einwandfrei
Markus S schrieb: > A. K. schrieb: >> Markus S schrieb: > >> >> Bei 30V am Ausgang und P2 in der Nähe des unteren Endes fliessen durch >> P2+R4 50-100mA. P2 ist dann recht wahrscheinlich tot und R4 glüht. > > Aber am Anfang hat die Schaltung einwandfrei funktioniert... Einfach mal das Datenblatt des 2N3055 und die Ptot und die SOA Kurven ansehen. Dann weißt Du warum es nur am Anfang funktioniert hat.
Markus S schrieb: > Habe wie schon erwähnt T1 und T2 gewechselt. Vieles kommt dann nicht mehr infrage. Überprüfe mal R9 und R10, ob die OK sind. Wenn OK, mal den LM723 auswechseln. Messe mal die Spannungsverhältnisse an T1 und T2, speziell die Spannung Basis - Emitter und berichte.
Markus S schrieb: > P2 hab ich gerade durchgemessen und funktioniert noch einwandfrei Bei funktionierender Schaltung haben die Pins 4 und 5 die gleiche Spannung, nämlich Vref(Pin6)/6. Das kann hier nicht der Fall sein, denn R4 wird genau dann heiss, wenn die Spannung an Pin 4 wesentlich höher ist als geplant.
Andrew Taylor schrieb: > Markus S schrieb: >> A. K. schrieb: >>> Markus S schrieb: >> >>> >>> Bei 30V am Ausgang und P2 in der Nähe des unteren Endes fliessen durch >>> P2+R4 50-100mA. P2 ist dann recht wahrscheinlich tot und R4 glüht. >> >> Aber am Anfang hat die Schaltung einwandfrei funktioniert... > > Einfach mal das Datenblatt des 2N3055 und die Ptot und die SOA Kurven > ansehen. > Dann weißt Du warum es nur am Anfang funktioniert hat. Ich weiß nicht ob ich gerade auf dem Schlauch stehe aber ich hab alle Komponente durchgeprüft Widerstände, Elko und die Transistoren und Spannungsregler hab ich neue rein gemacht. Am Ausgang hatte ich nur ein Messgerät dran um die Spannung zu messen also ist theoretisch kein Strom geflossen?
Markus S schrieb: > Ich weiß nicht ob ich gerade auf dem Schlauch stehe aber ich hab alle > Komponente durchgeprüft Widerstände, Elko und die Transistoren und > Spannungsregler hab ich neue rein gemacht. Geh der Einfachheit mal davon aus, dass nach dem Ereignis mit 60V und Kurzschluss bis auf hochohmige Widerstände und entsprechend ausgelegte Kondensatoren alle Komponenten im Eimer waren. Und um das Verfahren abzukürzen: Miss an allen Punkten der Schaltung die Spannung und stell die Liste hier rein.
Markus S schrieb: > aber ich hab alle > Komponente durchgeprüft Widerstände, Elko und die Transistoren und > Spannungsregler hab ich neue rein gemacht Wenn das alles geprüft ist und es zuvor funktioniert hat kann es nur noch an den Lötstellen liegen. Bitte prüfe nochmals nach, schonmal hängt auch ein Lötzinnrest zwischen den Leiterbahnen fest. Ansonsten hilft es nur die Spannungsverhältnisse wie oben schon beschrieben zu messen. Ist der ausgewechselte LM723 fabrikneu oder gebraucht ? Weil der auf dem Foto ist von 1988.
A. K. schrieb: > Geh der Einfachheit mal davon aus, dass nach dem Ereignis mit 60V und > Kurzschluss bis auf hochohmige Widerstände und entsprechend ausgelegte > Kondensatoren alle Komponenten im Eimer waren Das habe ich ja auch gemacht allerdings Funktioniert die Schaltung immer noch nicht
A. K. schrieb: > Markus S schrieb: >> Ich weiß nicht ob ich gerade auf dem Schlauch stehe aber ich hab alle >> Komponente durchgeprüft Widerstände, Elko und die Transistoren und >> Spannungsregler hab ich neue rein gemacht. > > Geh der Einfachheit mal davon aus, dass nach dem Ereignis mit 60V und > Kurzschluss bis auf hochohmige Widerstände und entsprechend ausgelegte > Kondensatoren alle Komponenten im Eimer waren. Insbesondere, da das Datenblatt des LM 723 diesen nicht für 60V freigibt. Da schreibt TI z.B. 40V max, 50V peak. Aber ich denke, alles ist nun zu dem Aufbau gesagt. Alle Teile tauschen, und dann nochmals testen.
Andi_73 schrieb: > Wenn das alles geprüft ist und es zuvor funktioniert hat kann > es nur noch an den Lötstellen liegen. Ja stimmt die Lötstellen werde ich noch einmal durchgehen > Bitte prüfe nochmals nach, > schonmal hängt auch ein Lötzinnrest zwischen den Leiterbahnen fest. Da hab ich aber mit der Lupe festgestellt das es hier nirgends zu Berührungen kommt > > Ansonsten hilft es nur die Spannungsverhältnisse wie oben schon > beschrieben zu messen. Was ist genau gemeint mit den Spannungsverhälnisse > > Ist der ausgewechselte LM723 fabrikneu oder gebraucht ? > Weil der auf dem Foto ist von 1988. Also meines Wissens ist der neu hab es aber auch schon mit mehreren probiert waren wenn dann aber alle von diesem Baujahr
Wdh: Miss an allen Punkten der Schaltung die Spannung und stell die Liste hier rein.
Das Baujahr ist auch, obwohl alt, kein Problem. Die LM723 funktionieren zuverlässig wenn die Parameter des Datenblatt eingehalten werden. Markus S schrieb: > Was ist genau gemeint mit den Spannungsverhälnisse Die Spannungen z.b. am IC bezogen auf GND. messen. GND. wäre hier Pin7 vom LM723.
hmmm, ich vermute mal das Ding wird schön schwingen. Gibt es ein Oszi um das mal zu prüfen? Der Aufbau ist zwar schön ... übersichtlich, aber wenig funktionell oder praxisgerecht. Da kann es schon passieren, dass mit der alten Bestückung alles gut ging aber nun mit anderen Bauteiltoleranzen der schmale Grat zur Instabilität überschritten wurde.
hier die geliche Schaltung mit Erklärung ftp://men39server.men39.wien.funkfeuer.at/Schule/Bauteile/Bauteile_2/Spa nnungsregler/LM723/Die%20Elektronik%20Hobby%20-%20Bastelecke.htm
Markus S schrieb: > Als Spannungsversorgung habe ich ein Labornetzgerät das ich auf 30V > eingestellt habe und einen maximalen Stromfluss von 2A bietet. > Wenn ich die Schaltung dann anschließe und der Poti P2 der die Spannung > regelt auf 10K einstelle bekomme ich hinten auch die 30V herraus. Kann nicht sein. Due Schaltung braucht auch ein paar Volt für sich. Markus S schrieb: > Ich habe schon T1,T2 und den LM723 gewechselt. Du solltest auch Widerstände messen, nicht nur R4.
G. H. schrieb: > hmmm, ich vermute mal das Ding wird schön schwingen. Gibt es ein Oszi um > das mal zu prüfen? > > Der Aufbau ist zwar schön ... übersichtlich, aber wenig funktionell oder > praxisgerecht. Da kann es schon passieren, dass mit der alten Bestückung > alles gut ging aber nun mit anderen Bauteiltoleranzen der schmale Grat > zur Instabilität überschritten wurde. Ganz genau, das halte ich auch für das Problem. der TO sollte mal sein Multimeter in einen Wechselspannungsmeßbereich schalten und das Teil über einen 0,1µ Kondensator mit dem Ausgang verbinden, ich wette das da Schmackes drauf ist... Gruß, Holm
Überprüfung der Anschlüsse von T1 dringend geraten, beim Vertauschen tauchen genau diese Probleme auf.
@karadur: Beitrag ist eindeutig als mögliche Lösung zuzuordnen. Auch nach 3 Jahren noch. Und damit völlig "regelkonform" (und "gut"). Bitte denke an den Grund, wieso überhaupt sämtliche Threads gespeichert und via Suche erreichbar sind. Alles bestens hier.
Das nehme ich doch zum Anlaß nochwas hinterher zu schieben: Ein 470 Ohm Widerstand vom IC zur Basis der Regeltransistoren ist wohltuend für die Sicherheit der Schaltung, er verhindert die Überlastung des internen Regeltransistors und bremst Schwingungen etwas ein. Dies hier ist das einzige Forum das ich kenne in dem sich überhaupt über die Verlängerung älterer Threads aufgeregt und diese ggf. abgwürgt wird. Der Vorteil dieser Verfahrensweise will und will mir nicht klar werden, auch nach Jahren nicht. Gruß, Holm
Da gibt es noch weitere Elektronik...-Foren, wo mancher wie ein HP-Männchen richtig abhebt, wenn "Leichen" ausgegraben werden. Mir pers. haben diese "uralten" Threads schon so manchen mehr wie nützlichen Tipp gegeben!!! MfG Eppelein PS: Irgendwo steht hier, daß man, bevor man ein neues Thema eröffnet, erst die Suchmaschine anzuwerfen hat .......
Ich wäre da gleich fertig (mal ganz blauäugig gesehen): Zusätzlich zum roten Hinweis über dem Antwortfeld würde ich anstreben, daß beim Öffnen der Seite auch unter der Threadüberschrift ein deutl. Hinweis steht - am besten noch gleichzeitig als Link zum "verspäteten Wiedereröffnungsbeitrag" ausgeführt (...bei dem von mir aus auch noch vor dem Betreff ein roter Hinweis "> 1/2 Jahr - ..." beigefügt werden könnte). Somit gäbe es sogar in den "Kritik evtl. berechtigt"-Fällen keinerlei Grund/-lage mehr (*), irgendwelche Ausfälligkeiten zu platzieren. Und allgemein wäre obiges wohl praktisch, für jene Threads. ((*): Notfalls müßte man die hartnäckigen Kritiker noch durch konsequentes Löschen ihrer "Beiträge" vom Schweigen überzeugen, in dem Falle.) Allerdings habe ich keine Ahnung von den Möglichkeiten der Forensoftware - da mag es also Realisierungsprobleme geben.
@hv: Du ....währst also gleich fertig. Mit was ..und kannst Du mal Dein Crypto-Zeuchs nach verständlich übersetzen und begründen warum Du fertig währst? Gruß, Holm
Eppelein V. schrieb: > ... wie ein HP-Männchen richtig abhebt ... Ich wusste gar nicht dass die bei HP auch ein Männchen hatten. ;-))
Holm T. schrieb: > Mit was (...) Siehste, wieder was gelernt. Und ich hatte gedacht, bei meinen Ausführungen fehlte "als was", mit der Antwort "ich als Chef (hier)". Klarerweise völlig falsch, und vor allem völlig nutzlos verglichen mit Deinen wenigstens erheiternden Stellungnahmen. Es ist wie mit D - alles bleibt, wie's ist, da halt ich besser wieder die unnütze Klappe. Gut Holz, wünscht Hans Vanuranos.
Bitte melde dich an um einen Beitrag zu schreiben. Anmeldung ist kostenlos und dauert nur eine Minute.
Bestehender Account
Schon ein Account bei Google/GoogleMail? Keine Anmeldung erforderlich!
Mit Google-Account einloggen
Mit Google-Account einloggen
Noch kein Account? Hier anmelden.


