Guten Tag, Ich habe hier eine Schaltung mit dem 4017, damit steuere ich einen Oscillator an (LTC1799), paralell läuft ein Lauflicht (je Zähler eine LED) Im Grunde ist die Schaltung ein Lauflicht wie zuhauf im Netz zu finden. Beim HCF4017 ist mir an den Ausgängen immer die Spannung ein wenig eingebrochen, darum habe ich den 74HC4017 rausgesucht und den HFC ersetzt, da der 74HC belastbarer ist. Leider läuft nun der Zähler nicht mehr wie er soll. Ich habe verschiedene Taksignale, die ich hin und her schalten möchte. 1. NE555 (damit klappt es gut) 2. NE555 - Transistorschalter - Optokoppler PC817 (das kommt aus einem anderem Gerät mit 2m abgeschirmtem Kabel) Schaltung & Signale sind 5V beim erstem Signal funktioniert alles prima. Auch kein Spannungseinbruch mehr. beim zweitem macht der 74HC4017 was er will. Mit dem HCF4017 hatte, bis auf den Spannungsabfall, alles funktioniert. Kann es sein das mein 2. Signal osziliert und der 74HC empfindlicher ist. Wenn ja, wie kann ich diese Oszillation eliminieren. Habe leider kein Oszilloskop hier. Woran kann es noch liegen? Vielen Dank Jan
Jan B. schrieb: > Woran kann es noch liegen? Der 74HC4017 ist halt ganz anders als der HCF4017. Die 74HC sind halt alle mit der 74HC Technik hergestellt, die nur von 2-6V arbeitet, aber dafür knackigere Ausgänge hat. Man kann nicht einfach einen gegen den anderen ersetzen. Man könnte HCF4017 gegen CD4017 ersetzen, gewinnt aber nichts. > 2. NE555 - Transistorschalter - Optokoppler PC817 (das kommt aus einem > anderem Gerät mit 2m abgeschirmtem Kabel) Wie hast du denn den Optokoppler angeschlossen ? +5V | 1k | +-- CLK ? | |< |E GND
Hi MaWin, ehrlich gesagt hab ich beim koppler einfach +5V rein CLK auf der anderen Seite wieder raus. kommt also als CLK pi mal daumen 5V raus Quasie wie ein Relais hat für meine Anwendung bislang ausreichend funktioniert. ich weiss das das eigentlich nicht so geht, aber hat funktioniert. lg
Jan B. schrieb: > ehrlich gesagt hab ich beim koppler einfach > > > +5V rein Damit brennt der normalerweise durch.
bislang läuft alles prima mit dem koppler. wahrscheinlich weil im weiterem verlauf immer irgendwo ein widerstand auf GND geht. Also so:
1 | +5V |
2 | | |
3 | | |
4 | |K |
5 | |< |
6 | |E |
7 | | |
8 | |--- OUT |
9 | R |
10 | | |
11 | |
12 | GND |
so oder so bekomme ich ein Signal was als Takt bislang getaugt hat. Warum denn jetz beim 74HC nicht? Die Beschaltung ist doch eigentlich identisch bei 5V
Jan B. schrieb: > hat für meine Anwendung bislang ausreichend funktioniert. > ich weiss das das eigentlich nicht so geht, aber hat funktioniert. Na ja, dann weisst du doch schon, wo dein Fehler liegt. So geht es eben doch nicht. Oder nur Montags, bei Sonnenschein. Jan B. schrieb: > wahrscheinlich weil im > weiterem verlauf immer irgendwo ein widerstand auf GND geht. > Also so: > > +5V > | > | > |K > |< > |E > | > |--- OUT > R > | > > GND Das wäre ok (ist ja bloss umgedreht zu meinem).
und so ist es auch im vorliegendem Fall mit dem R auf GND hab auch schon verschiedene ausprobiert. von 1M - 100 Ohm zwar immer unterschiedlich die Fehler, aber alles nicht richtig. +5V | | |K |< |E | |--- Takteingang 4017 R | GND
Am Takteingang liegt es also nicht, 10k wären übrigens passend, dann am Taktsignal selber. Zu gestört ?
So anbei mal die Schaltung etwas versimpelt. Eigentlich alles klar. mit dem HCF funzt es mit dem 74HC nicht. kommt das signal aus einem NE555 oder einem vorgeschaltetem HCF4017 funzt es ohne Probleme MaWin schrieb: > dann am Taktsignal selber. Zu gestört ? was meinst du damit? Digitalo schrieb: > Könnte eine HCT helfen? was ist das? danke
Jan B. schrieb: > Kann es sein das mein 2. Signal osziliert und der 74HC empfindlicher > ist. > Wenn ja, wie kann ich diese Oszillation eliminieren. der Optokopplerausgang wird wohl nicht oszillieren, aber er hat wahrscheinlich langsame Anstiegs- und vor allem Abfallzeiten. Dem HCF ist das egal: er hat Schmitt-Trigger an den Eingängen, als maximal erlaubte Anstiegs/Abfallzeit ist im Datenblatt "unlimited" angegeben. Der (schnellere) HC hat diese Schmitt-Trigger nicht. Bei ihm das die Anstiegs/Abfallzeit maximal ~500ns betragen, und da ist dein Optokoppler-Ausgang möglicherweise zu langsam. Dadurch kann der HC mehrfach getaktet werden, so du nur eine einzelne Flanke möchtest. Wenn du den Emitter-Widerstand am Optokoppler niederohmiger machst, wird er tendenziell schneller. Aber um zu beurteilen, ob das mit der Schaltung insgesamt was wird, müsste man sie mal insgesamt im Überblick sehen (und nicht immer nur einzelne, unzusammenhängende Fetzchen davon)
Ach, schau an. Jetzt habe ich irgendwo im Text sogar den Typ des Optokopplers gefunden. Der PC817 hat Schaltzeiten von mehreren µs (mit Kabel am Ausgang und hochohmigen Widerstand kann es noch viel länger sein). Der HC4017 will am Eingang Schaltzeiten von maximal 500ns sehen. Das passt nicht zusammen. Entweder einen Schmitt-Trigger zwischenschalten, oder dem HCF eine Treiberstufe nachschalten, oder die ganze Sache anders bauen.
Hallo Achim, das scheint Sinn zu machen. Mit dem niederohmigen Emitterwiderstand hatte ich schon ausprobiert. Wurd ein wenig besser aber nicht gut. Dann werd ich das mal mit dem Schmidt trigger probieren. besten Dank
mal anders gefragt gibt es denn einen 4017 der einen schmitt trigger eingebaut hat und um die 20mA abgibt ohne treiberstufe? danke
Jan B. schrieb: > gibt es denn einen 4017 der einen schmitt trigger eingebaut hat und um > die 20mA abgibt ohne treiberstufe? Ohne Treiber nicht, aber ein einzelner Transistor ist ja nun wirklich kein besonders hoher Aufwand. CMOS aus der 4000er Serie sind für Anfänger einfach besser geeignet als 74er Bausteine.
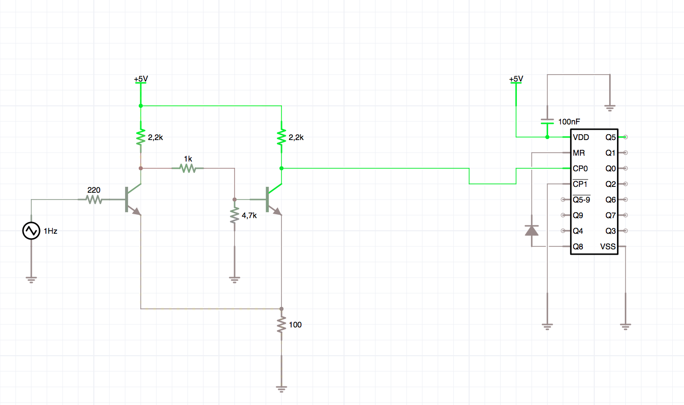
Jan B. schrieb: > So anbei mal die Schaltung etwas versimpelt Wenn eine Leuchtdiode mit 150 Ohm den Clock-Eingang nach Masse zieht, wird ihn ein Phototransistor eines Optokopplers kaum nach +5V bringen können. Dann fehlen 100nF zwischen VCC und GND, und warum ClockEnable bei dir CP1 heisst ist auch unklar.
Tach, ich hab das jetzt mit dem Schmitt Trigger ausprobiert. Anbei zwei Schaltungen, die "relativ" stabil laufen, aber nicht 100%. In unregelmässsigen abständen taucht ein Fehler auf. Mal nach 10, mal nach 20 durchläufen. Wenn ich direkt aus dem NE555 komme also ohne Transistor gibts auch Fehler. Die LED hab ich auch mal entfernt. Macht aber keinen Unterschied. Nun müsste das Signal doch wirklich AN oder AUS sein. (die 1Hz Sinus Quelle steht für das Signal aus dem Optokoppler) MaWin schrieb: > Wenn eine Leuchtdiode mit 150 Ohm den Clock-Eingang nach Masse zieht, > wird ihn ein Phototransistor eines Optokopplers kaum nach +5V bringen > können. > > Dann fehlen 100nF zwischen VCC und GND, und warum ClockEnable bei dir > CP1 heisst ist auch unklar. Am Clock kommen mit LED ca 3,7V an, die zum schalten wohl reichen sollten. Warum das CP1 heisst muss man die Leute von diesem Schaltsimulator fragen, welche ohne Zweifel kaum professionellen Ansprüchen gerecht wird. Nennt sich "ICircuit" Noch Ideen dazu? besten Dank
Jan B. schrieb: > ich hab das jetzt mit dem Schmitt Trigger ausprobiert. > Anbei zwei Schaltungen, die "relativ" stabil laufen, aber nicht 100%. Kannst du mir bitte auch erklären, wo in der Schaltung ohne NE555 der Schmitt-Trigger zu sehen ist? Ich seh nur zwei Transistorstufen ohne Mittkopplung. Jan B. schrieb: > (die 1Hz Sinus Quelle steht für das Signal aus dem Optokoppler) da muss aber auch erst mal draufkommen
Hi Achim da haste recht. schau mal Grafik anbei. Tu mich grad ein wenig schwer mit der dimensionierung. Ich krieg keine 0V hinten raus, was ja auch nicht gehen kann mit dem 100 Ohm Widerstand. Deswegen hab ich die beiden Transistorstufen ausprobiert. So wie in der Grafik funzt es nich
so wird das auch nix, egal wie du es dimensionierst. Wo hast du diese Schaltung eines angeblichen Schmitt-Triggers her? Ich hab übrigens immer noch keinen nachvollziehbaren Schaltplan von dir gesehen, sondern nur unzusammenhängende Schaltplanfetzen. Ich muss z.B. auch jetzt wieder raten, wie genau du den Optokoppler an den Eingang schaltest. Geht der Emitter des Fototransistors direkt auf den Eingang? Ist parallel dazu noch ein anderer Emitterwiderstand? So macht es keinen Spaß, deinen Fehler zu finden. Was den Schmitt-Trigger angeht: lass das die Profis machen. Kauf dir ein Logikgatter mit funktionierenden Schmitt-Trigger-Eingängen (z.B. 74HC132) für < 50Cent und setze das zwischen Optokoppler und HC4017. Wenn das zu einer unerwünschten Signalinvertierung führt: nimm ein zweites Gatter des selben ICs, um das Signal nochmal zu invertieren.
Achim S. schrieb: > Wo hast du diese Schaltung eines angeblichen Schmitt-Triggers her? Altbekannt. z.B. hier findet man die: https://de.wikipedia.org/wiki/Schmitt-Trigger @TO: Dein MR liegt bei Q8 = L auf einer Wackelposition H oder L, nichts, was ihm einen eindeutigen Pegel gibt. Floating ... macht, was er will ... Entweder Widerstand gegen Masse oder Diode durch Draht ersetzen. Gruß Jobst
Hallo Achim, besten Dank für deine Zeit. Anbei nochmal zwei Grafiken. In dem Programm hier hab ich keine Optokoppler, deswegen hier LED & Transistor genommen. Bzw. in dem einem Bild nur Transistor mit PC817 beschriftet. Was das ganze soll ist? Es gibt einen Kasten. Da läuft ein Sequenzer durch und schaltet diverse Optos. Nun soll das Taktsignal aus Kasten 1 in den neuen Kasten und dort einen Sequenzer syncron steuern. (Und auch noch ein paar andere Signale, z.B. Reset) Aus dem neuen Kasten gehen also die 5V durch ein langes Kabel zum Opto - da wird geschaltet - und das Signal kommt wieder raus und fliesst zurück in den neuen Kasten und wird da verarbeitet. Hoffe ich hab das halbwegs verständlich formuliert. Leider hab ich, als ich den ersten Kasten gebaut hab die Optos nicht als Kollektorschaltung aufgebaut. hoffe ich hab das verständlich geschrieben. Danke Dir
Hallo Jobst, hab den Widerstand versäumt einzuzeichnen. am MR liegt ein 10K gegen GND danke
Was ist das für ein Transistor? BD249? Oder warum knüppelst Du den so? Normalerweise würde ich die Widerstandswerte Faktor 10 nach oben schieben, den BE-Widerstand auf 560Ω. Den 10k am Kollektor würde ich auch entfernen. Für sporadische Ausfälle (ausser der T wird warm) sehe ich aber sonst keine Ursache. Foto vom Aufbau!? Jan B. schrieb: > hab den Widerstand versäumt einzuzeichnen. am MR liegt ein 10K gegen GND Naja, Deine Doku sollte schon stimmen, sonst verlierst Du den Überblick. Gruß Jobst
ok, danke für die Beschreibung des Gesamtpakets, jetzt denke ich verstanden zu haben, was du machst. Für den HC musst du das Signal besser konditionieren als bisher. Am einfachsten ist, du nimmst eine der Varianten, die "fast" geht (saubere Pegel, aber zu langsame Flanke) und schaltest ein Logik-Gatter mit Schmitt-Trigger Eingang hinter deine bisherige Auswertung und vor den HC4107. Der oben erwähnte 74HC132 wäre eine Möglichkeit. Wenn du beide Eingänge des NAND parallel treibst, wirkt er als Inverter. Wenn du das invertierte Signal nochmal über einen zweiten Inverter schickst, hat es wieder die Polarität, die du brauchst. Vergiss nicht dem HC132 einen Pufferkondensator zu spendieren und die nicht benutzten Gates auf einen definierten Zustand einzustellen. Dann liegt zwar ein eine ganze Signalaufbereitungskrams in der Signalkette, aber da du es bis auf das Schmitt-Trigger-Gatter eh schon so aufgebaut hast, ist es für den Umbau ok. Wenn du das ganze irgendwann mal neu aufbauen willst, sollte es auch weniger kompliziert gehen.
Hallo Jobst danke für den Tip mit den Widerständen. das hat wieder ein wenig geholfen. Ich glaube jetz läuft es fehlerfrei. Transistor ist BC547 A Ohne Transistor scheint das ganze stabil zu laufen. Leider invertiert. Müsste ich noch ein NE555 hinter hängen. Wird wohl das beste sein wenn ich morgen zu conrad laufe und mir ein paar Schmitt trigger im IC kaufe. Denke das Foto kann ich blos zur Belustigung zeigen. Dann habt ihr den gleichen Spass wie ich. besten dank und schönen Abned
Jan B. schrieb: > danke für den Tip mit den Widerständen. > das hat wieder ein wenig geholfen. Ich glaube jetz läuft es fehlerfrei. Dabei hast Du nichtmal alle meine Hinweise befolgt ... vor allem den wichtigsten nicht ... Die beiden Widerstände vor dem Transistor sollten sich bei 5V etwa 4:1 verhalten. > Transistor ist BC547 A An sowas dachte ich schon ... > Ohne Transistor scheint das ganze stabil zu laufen. Leider invertiert. > Müsste ich noch ein NE555 hinter hängen. Hmmm, warum invertierst Du nicht das Eingangssignal? OK an Masse und 10k an +5V? > Denke das Foto kann ich blos zur Belustigung zeigen. Dann habt ihr den > gleichen Spass wie ich. Naja, ich dachte eigentlich an etwas mehr Details. Deine O-Saft-Flasche, Keyboard, Schraubendreher interessiert nicht. Gruß Jobst
So guten Tag, der geringste Weg des Widerstandes war nun der Weg zu Conrad und hab dort fertige SChmitt triggers gekauft, für 19 cent. Toll dafür der ganze Heckmeck. 74HC132 Den Emitterwiderstand des Optos musste ich noch auf 1K reduzieren. Aber jetz klappts. @Jobst. Danke für die Tips am Ende. Das hatte dann auch funktioniert. Die fertigen sind aber weniger Aufbau. Vielen Dank euch allen !
Jetzt weisst, du, warum man immer ein paar Schmitt-trigger vorrätig haben sollte.
Jan B. schrieb: > Leider invertiert. > Müsste ich noch ein NE555 hinter hängen. Fällt mir im übrigen noch dazu ein: Der 4017 hat auch noch einen invertierten Eingang ... Gruß Jobst
Den NE555 kann man auch als Schnidt trigger nutzen. Der Ne555 verursacht aber recht heftige Störungen auf der Versorgung der Braucht also unbedingt einen extra Kondensator an der Versorgung.
Stefan U. schrieb: > Jetzt weisst, du, warum man immer ein paar Schmitt-trigger > vorrätig > haben sollte. Man kann sich aber aus normalen Gattern Schmitt-Trigger zaubern, indem man ihm noch zwei Widerstände zu fügt, Schaltung etwa so wie am invertierenden OP die beiden Verstärkung bestimmenden Widerstände. Über die Werte läßt sich sogar die Hysterese einstellen. So gibt es für viele Dinge noch einen Trick, um nicht immer Spezialteile vorhalten zu müssen. Für einen Testaufbau reicht das oft, ersetzen kann man später im Prototyp dann.
Jan B. schrieb: > Den Emitterwiderstand des Optos musste ich noch auf 1K reduzieren. Aber > jetz klappts. Auch der ist noch hoch. Bei 4mA und der langen Leitung ist die Störsicherheit nicht hoch. Nimm 240 Ohm, da hast du 16mA, das verträgt dein Optokoppler noch.
Bitte melde dich an um einen Beitrag zu schreiben. Anmeldung ist kostenlos und dauert nur eine Minute.
Bestehender Account
Schon ein Account bei Google/GoogleMail? Keine Anmeldung erforderlich!
Mit Google-Account einloggen
Mit Google-Account einloggen
Noch kein Account? Hier anmelden.







