Hallo, wir haben im Rahmen eines Uni Projekts eine Applikation wo wir eine sehr starke Laserdiode benötigen um ein biologisches Signal auszuwerten. (Streuung innerhalb einer gezüchteten Zelle) Das Problem ist nun, dass wir eine Leistung von mehr als 100 mW gepulst zwischen 600 und 800 nm brauchen. Bisher hatten wir eine IR Laserdiode mit 2 W, aber die soll durch eine kleinere ersetzt werden. Die 2W Diode haben wir mit einem Konstantstromregler mit einem LM317 und den entsprechenden Widerständen gebaut. Nun haben wir eine starke Diode aus einem alten DVD Brenner, nur wissen wir nicht so recht sie anzusteuern, dummerweise besutzen wir nur eine, wollen also auch nicht dass sie zerstört wird. Hat jemand eine einfache Treiberschaltung dafür? Bitte ohne Treiber-ICs! Geht ein LM317? Danke, #Markus
http://www.laserfreak.net/forum/viewtopic.php?t=37161 http://www.laserfreak.net/forum/viewtopic.php?t=38022 Da ist auch so ein Minimalst Treiber. es lohnt sich, die threads durchzulesen. Ich helfe dir auch gern.
das PDF ist noch Under Construction. Aber es gibt einen guten überblick. (Das ist meine Meinung als Autor des PDFs)
Woha, nettes pdf! Erst dachte ich Du willst mich verarschen wegen den 100mW, aber offenbar ist das ja todernst. Danke an euch beide! Ich probier es aus und schreibe was geht, wenn dann überhaupt noch was geht ;-) Markus
Warum kein Treiber-IC? Die Dinger gibt es für 4.40 (300mW) und machen das Leben (auch der Diode) einiges einfacher. Ein kleiner Laserdiodentreiber ist das iC-WKN. Mit dem habe ich noch keine schlechten Erfahrungen.
Ups, Link vergessen;) http://www.roithner-laser.com/All_Datasheets/Drivers%20for%20Laserdiodes/LD-Driver%20ICs/wkn_b1ds.pdf
Hmm, naja, nettes pdf, interessante Antwort auf die Frage Transientenunterdrückung... Aber bei Schuricht wollen wir uns keinen Account anlegen deswegen. Irgendeine günstige andere Quelle? Markus
mhh, dachte das Ding bekommt man einfacher. Anstatt LM317 (Strom konstant) würde ich einen kleinen DC-DC: http://pdfserv.maxim-ic.com/en/ds/MAX1763.pdf nehmen. Ein Treiber dazu: http://www.web-ee.com/Schematics/WhiteLEDDriver/HPWLEDD.htm. So hast du besseren Einfluss auf die Ausgangsleistung der Diode.
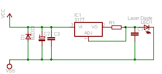
Also ich hab mal provisorisch die angehängte Schaltung entworfen. Die Z Diode soll gegen Spannungsspitzen schützen, die beiden Cs die ganz fixen Anteile abmildern (Tiefpass mit dem Innerwiederstand der Spannungsquelle). Ich würde mal denken ein 50 nF Keramik und 10 uF Elko dürften gehen. Zener entsprechend der Betriebsspannung. (6 V Batterie). Ein Widerstand zum Stromregeln und ein kleiner Cap an der Diode gegen böse Spitzen aus dem 317. Ich bitte um Kommentar. Markus
Ein ähnlicher Schaltplan war auch im Laserfreak-forum. LDs sind zwar sehr empfindlich, aber auch keine rohen Taubeneier. Wie gesagt, ich habe sie mit einem Labornetzteil betrieben. (Details siehe PDF. Außerdem werden die LDs ja CW bei ca 150mA betrieben und im "Brennerbetrieb" bei einem wesentlich höheren Strom und etwa 240mW....
wenn die Z-Spannung höher als die Betriebsspannung ist, geht das. Sie soll nur dann, wenn die Spannung ansteigt, die Spannung kurzschließen. wenn man mit der Diode eine stabilisierte Spannung haben will, muss man einen Vorwiderstand verwenden...
Öhöm, Vorwiderstand wäre doch voll Mist, dann fällt doch daran der Spannungsspike ab und die ganze Schaltung ist sinnlos Markus
Drossel und Kondensator: Wie wäre es mit einer Drossel am Eingang? Noch vor dem Kondensator, das dürfte doch auch die Spikes abblocken. Ich mach mir da nur Sorgen von wegen Schwingkreis etc. Gerade beim Einschalten... Markus
Mich machen die 1.5A im Datenblatt des LM317 skeptisch, aber eventuell habe ich dort auch was überlesen. Bei 2W IR-Emittern sind solche Ströme im 'grünen' Bereich. Nimm auf jedenfall einen kleinen Vorwiderstand um den Diodenstrom kontrollieren zu können (der Strom killt Laserdioden und/aber/auch 'jedes Elektrönchen eine Photönchen;)' bzw ca 40%). Mit einer Konstantstromquelle wirst du jedenfalls (ohne weiteres) keine Leistung einstellen können. Du benötigst eine Konstantspannungsquelle in der du Strom stellen kannst.
So wie ich das sehe ist der R nach dem 317 ein Vorwiderstand. Und wenn man den verändert gibts auch unterschiedliche Ströme. Uns reicht aber ein fest eingestellter Strom. Markus
bin nur beim mitlesen drüber gestoplert Zitat So wie ich das sehe ist der R nach dem 317 ein Vorwiderstand. Und wenn man den verändert gibts auch unterschiedliche Ströme. Uns reicht aber ein fest eingestellter Strom. Markus /Zitat Verstehe ich den Satz falsch? Dann lass Ihn eben unverändert, den Widerstand. Er regelt zusammen mit dem LM 317 einen konstanten Strom ein. Ob diese Schaltung für ein LaserDiode auf Dauer funktioniert? Die Z-Diode im Eingang ist meines Erachtens für diesen Zweck viel zu langsam. Wozu gibt es spezielle Treiber für die Dinger? Warum ist im DVD Brenner kein LM317? ich dachte, die Zeiten sind (glücklicherweise?) vorbei, wo wir 2x5.1V Z-Dioden in Riehe schalten mussten, weil es keine 10Volt Z-Dioden gab. Also warum etwas mit nem LM317 nachbauen, wenn es spezielle ICs für den Einsatzzweck gibt? Viele Grüße Axel
@AxelR es ging warscheinlich darum, das man das ganze möglichst schnell mit vorhandenem (bastelbedarf) aufbauen kann. ist z.b. bei mir in der firma auch so gang und gebe, das eine erstes muster auch aus walt-und-wiesen bauteilen aufgebaut wird. diese werden dann später, nach ersten test durch z.b. kleinere, kompacktere, sparsamere, strapazierbarere... ausgetauscht/ergänzt.
na, da habe ich wohl wieder nicht alles gelesen... sorry machen wir natürlich genauso. Was nützen die geilsten Teile, wenn man max. 2Sampels bekommt, und dann gleich 1000Stück kaufen muss.
eben... mal ganz davon abgesehen, das man nicht immer samples bekommen kann, oder die bauteile schwer auftreibbar/abgekündigt/vorabversionen sind.
sagt mal mit so nem disco laser teil könnte man doch wenn man den dvd laser reinbaut gut was an der leuchtweite machen, oder? :-)) http://pdf.conrad.de/_pdf/ZO/lo/ZO_0146.pdf
Nein, das mit dem Disco Laser ist eine schlechte Idee. Warum? Zu gefährlich! Wenn man mehr Leuchtkraft will kann man ja auch einen grünen Laser verwenden, der wird heller wahrgenommen. Also ich sehe nicht warum die Z Dioden zu langsam sind, genau das macht man doch auch in fertigen Laserdiodentreibern, oder? Der Grund warum kein supertoller Chip: 1. schwierig zu beschaffen 2. für die Idioten im Labor uU schwer verständlich 3. zuviel Aufwand für ein kleines Experiment. Wenn es mit dem 317 geht, warum nicht? Einen kaputten Brenner gibts an der Uni immer wieder und dann kann ich immer noch einen Treiber nehmen. Der Kommentar mit dem "warum ist im DVD Brenner keiner drin" erübrigt sich aufgrund gewisser polemischer Elemente von selbst. Markus
Hallo. ich hab mich noch nicht mit laser beschäftigt....nun hab ich das PDF Laserdiode6 glesen und mein interesse ist geweckt. nun wollt ich mal fragen, ob man sich mit so einem laser aus nem DVD laufwerk ne laser show basteln kann. die Leistung der Diode kann man ja drosseln, fals sie zu hoch ist.
NEIN für einen Lissajous-Effekt sind 100mW definitiv zu viel. Eine Lasershow über 5mW muss ANGEMELDET und GENEHMIGT werden. Ausserdem brauchst du dann eine Strahlüberwachung, damit kein Stehender Strahl ins Publikum schießen kann. zum Thema sicherheit: www.lasersafe.de
Zitat: ich hab mich noch nicht mit laser beschäftigt... DANN ERST RECHT NICHT! Diese Leistungen sind E X T R E M gefährlich für das Auge!!
Hi, ich habe von meinen russischen Freunden einen Super-starken laser bekommen mit den man Bierdosen schmelzen kann - damit könnte ich doch bestimmt eine tolle Lasershow machen oder?
@Lupin: damit man Metall schmelzen kann, braucht man mehrere 10 Watt... sowas bekommt mannihct mal eben...... der sit vom LKW gefallen, oder? -------------Beenden des OffTopic-Gesülze--------------------- es ging um eine Treiberschaltung.
ok, dann hat sich das mit der Lasershow erledigt.... aber ich kanns immer noch nicht glauben, dass solch gefährliche teile in DVD laufwerken verbaut sind....sind da nicht immer Aufkleber mit laserklasse 1 drauf ?
Wenn der Aufkleber an der Aussenseite angebracht ist, ist Klasse 1 richtig, weil der Brenner zwar Laserstrahlung erzeugt, sie aber nicht herauskommt oder Beamtengerecht: die Austretende Leistung (0mW) eben der Klasse 1 Entspricht. Wenn unter dem Deckel noch ein Aufkleber wäre, musste Klasse 3b auf ihm stehen. Bei einem Praktikum bei einem Siemens-Werk sah ich eine Laserbeschriftungsanlage sie Lief mit 2mm/Sec beschrifungsgeschwindigkeit (man konnte hinter einem IR Filter zusehen) Auch sie war als Klasse 1 Gerät Beschildert, weil im geschlossenen Zustand keine Stahlung austritt.
Naja, wenn Du die 100 mW Diode für richtig geföhrlich hälst dann denke mal daran was in einer Mikrowelle oder einem Röhrenmonitor so an Potential für üble Sachen steckt... 3N
> Naja, wenn Du die 100 mW Diode für richtig geföhrlich hälst dann > denke mal daran was in einer Mikrowelle oder einem Röhrenmonitor > so an Potential für üble Sachen steckt... man Kollimation man Zulassungsbestimmungen für E-Geräte
@ 3 Newton: guck mal rein.... dann weißt du was ich meine.... warum sind in Pointren keine 100mW-LDs drinn?? Die würde man doch viel besser sehen......
Ja, ich weiss das ja selbst, aber mit 700 W Mikrowellenstrahl und einigen KV in Monitoren lässt sich garantiert schlimmeres anstellen. Von der Steckdose will ich gar nicht reden. Die Sachen sind potentiell tödlich, eine 100 mW Diode ist es nicht. Besteht darüber Einigkeit?
Ohja, aber das haben wir doch mittlerweile geklärt. Alle n00bs die es nicht wissen bitte "Hier!" schreien. 3N
Laserklasse 3B: Zitat: Laser der Klasse 3B sind typischerweise Dauerstrichlaser bis 500mW Leistung. Die Grenze zu Klasse 4 ist etwas willkürlich. Laser der Klasse 3B sind gefährlich. Bei Eintritt des Laserstrahls ins Auge tritt eine Schädigung auf. Streulicht ist unter gewissen Bedingungen (Abstand >15cm, Dauer <10s) ungefährlich. Augenschutz ist erforderlich. Zitat Ende. WEnn ihr soeine LD für ein ungefährliches Spielzeug haltet, bitte. jetzt wo du noch sehenkannst, kannst du dir ja schon mal einen Blindenhund aussuchen....
Leute Leute, ist das eigentlich normal dass sobald einer das magische Wort Laser erwähnt aus allen Löchern die Hobbysicherheitsexperten rauskommen und immer wieder die gleichen Stories erzählen? Kinder, das suckt gewaltig. Wenn er schreibt er will einen 1 W Laser durch einen 100 mW Laser ersetzen und er macht das im Labor wird er hoffentlich wissen was er tut, wenn nicht hat er halt Pech. Aber die die am lautesten schreien können vermutlich selbst nichts sehen oder zumindest nicht lesen, denn keiner hat behauptet das der Laser ungefährlich sei. Allen die davon ausgegangen sind wurde das Gegenteil bewiesen und gut ist. Aber es ist nunmal auch so dass man mit mehreren hundert Volt wesentlich schlimmere Sachen machen :::kann::: als mit einer Laserdiode von 100mW. So und nun ist Schluss und die ganzen Kinder gehen bitte wieder zu den LED Baukästen mit Leistungen nicht über 0.00000032 mW. Die sind harmlos. 3N Leute man!
@3 Newton: Bist du jetzt nicht etwas ungerecht??? Die Sicherheitsdiskussion kam erst auf, als unbedarfte Zweitfrager (die mit der ursprünglichen Frage garnix zu tun haben) den Laser als Spielzeug (Disco, Lasershow) interessant fanden. Daher sind die Sicherheitshinweise mehr als berechtigt. ...
muss mich jetzt auch nochmal outen, erzeugen die LDs aus DVD Brennern denn sichtbare Strahlung? Bin bis jetzt immer von IR ausgegangen. Die könnte man dann für Lasershows ja ohnehin vergessen. Gruß Oliver
Und wie sieht es eigentlich mit den LDs aus CDRW-Brennern aus? In welchem Leistungsbereich und Wellenlängenbereich liegen die? (bin zu faul zum Googeln...) ...
Ohhh, danke... Ich hatte schon mit Schimpfe (wegen meiner Faulheit) gerechnet... ;-) ...
Also ein paar olle CDROM-Laufwerke hätte ich noch herumliegen (keine Brenner). Laut deinem PDF haben die 780nm, also unsichtbares IR. Damit sind sie für mich nicht weiter interessant, also lasse ich sie da, wo sie sind... Trotzdem besten Dank für die Info... ...
hmmm, und jetzt warten wir alle gespannt auf die ersten blue-ray brenner , defekt bei e* :-) dann gibts günstig die blaue erleuchtung...
So hier die Ergebnisse: Die Diode läuft bis jetzt wunderbar. Die Helligkeit des unfokussierten Strahls entspricht in etwa der einer superhellen roten Leuchtdiode. Die Schaltung ist ganz billig: einfach ein mehrere uF Elko und ein kleiner Cap vor dem LM317 (siehe Schaltung oben) gegen Gnd. Davor noch ein 6 Ohm Widerstand. Der dadurch entstehende Tiefpass unterdrückt sogar die heftigen Störungen die entstehen, wenn ich das Netzteil an und aus schalte. Z Diode ist rausgeflogen, brauchen wir nicht und auch sonst nichts weiter notwendig. 100 mA scheint die Diode auf Dauer (1 h) gut zu verkraften. Viele Grüße und nochmal danke für die Hilfe, Markus
Und nun kommt auch schon die nächste Frage: Laserdioden sind teuer und empfindlich. zudem instabil. Gibt es nicht irgendeine Methode LEDs genauso zu kollimieren? Hat das jemand schon mal gemacht. Das würde unseren Experimenten sehr helfen, weil andere Wellenlängen und billig. Markus
Markus ... denk mal nach: was ist der Unterschied zwischen normalem und Laserlicht? Darin liegt Deine Antwort.
Hallo Markus Hier noch etwas Versicherungs-Rechtliches. >> Personal, das mit Lasern der Klassen 3B oder 4 arbeitet ist jährlich zu unterweisen. Laser der Klassen 3B und 4 dürfen nur an befugte Personen verkauft werden, bei Lasern der Klasse 3A ist die Kenntnis der entsprechenden Bestimmungen und Vorschriften Voraussetzung. << Quelle: http://www.hardware-bastelkiste.de/index.html?laserclass.html Wurdest du offiziell unterwiesen? Wenn nicht, dann sollte das so schnell wie möglich nachgeholt werden. Des weiterem müssen entsprechende Warnschilder angebracht werden. Die für das Labor zuständige Person kann ansonsten bei einem Unfall mit einigen Problemen rechnen. Die Unfallversicherung wird wohl auch nicht zahlen. LASER-Dioden sind so empfindlich, da durch einen sehr kurzen Impuls mit überhörter optischer Leistung die Spiegelflächen zerstört werden können. Eine ESD-Entladung reicht dafür schon, von der du noch gar nichts merkst. Die aktuelle Leistung der LD kann man nur in gewissen Grenzen beeinflussen. Unter der LASER-Schelle ist es nur eine schlechte LED und über der maximalen Leistung war es mal eine LD (siehe oben). Die Strom-(optische Leistungs)-Kennlinie ist auch sehr stark von der Temperatur abhängig. Bei niedriger Temperatur ist die optische Leistung größer als bei höherer Temperatur. (Gleicher LD-Strom vorausgesetzt) Aus diesem Grund regelt man die LD-Leistung auch meist mit einer Monitordiode. Warum eine LED keine LASER-Diode ist: http://forum.electronicwerkstatt.de/phpBB/viewtopic.php?topic=46070&forum=47&start=0&pid2=272021&zeige=led#id272021 MfG Holger
gähn Na danke. Da sagst Du mir ja ganz neue Dinge. Von den 10 W Lasern erzähl ich erst gar nicht sonst stirbst Du gleich an einem Herzkasper. Fällt eigentlich keinem was anders zu Lasern ein als "gefährlich" und "empfindlich"??? So und ich denke die Antwort liegt nicht in den Eigenschaften von Lasern! Das Licht aus einer Laserdiode ist nämlich keinesfalls parallel, sondern geht von einem Punkt aus. Sehr ähnlich zu einer LED. Ist in gewissem Sinne bei kleinen Strömen ja auch eine. Und unseren Zellen ist es egtl. egal ob das Licht kohärent ist oder nicht. Grüße, Markus
>>> So und ich denke die Antwort liegt nicht in den Eigenschaften von
Lasern!
Aber "_Auch_"
du hast ja nicht geschrieben, dass du die LD kollimieren willst... Wenn
du nicht aus nächster Nähe (< 1m) minutenlang reinsiehsts wirst du
vermutlich keine bleibenden schäden Davontragen. (keine Gewähr)
Wie siehts jetzt eigentlich mit dem Treiber und der Diode aus?
Funktioniert es schon???
Hi, ja geht. Mit der obigen Treiberschaltung mit einem Tiefpass mit 5 Ohm Widerstand davor und ohne Z Diode. Hält so ziemlich alles ab was vom Netzteil kommt. Is auch schön stabil der Output. Reinsehen wird da gar keiner, die Diode ist so verbaut das im Betrieb eigentlich kein Licht nach außen dringt und der einzige der reinsieht ist ein hochleistungs CMOS Sensor. (Micam Ultima) --o doofe Kamera aus Japan ;-) Markus
Aber nochmal, kann man eine LED, von mir aus auch mit begschliffener Plexiglaskuppe parrallel kollimieren? Sonst bringt das am Mikroskop nichts, da geht viel zu viel Licht sinnlos verloren. Markus
Faustregel: je kleiner der Lichtaussendende Punkt ist, desto niedriger ist die Divergenz. Ein LED Chip ist im Verhältniss gesehen riesig.
Laserlicht ist prinzipiel koherent, und deshalb parallel...... @Richard Die Faustregel ist ein "Schamrrn". Zb Beugungseffekte (gilt das Gegenteil) Nur weil ein Lichtpunkt auf der Wand klein ist, darf man solch Allgemeinaussagen nicht tätigen. Es gibt auch 10 cm große "Lichtquellen" die paralleles "auswerfen". @Markus Daebel Was brauchts du nun. Schmalbandiges Spektrum? Hohe Leistungsdichte? Paralleles Licht? Geht fast nur mit einem Laser. Was machts du mit dem Licht? In der Physik: Starke Lichtquelle mit wetem Spektrum, kleine Blende, Sammellinse (alles Licht, welches durch den Brennpunkt richtung Linse geht, wird parallel), Monochromator, und du hast paralleles Licht einer Frabe. Aber du wirst nie die Leistung auf so kleiner Flächer erreichen wie mit einem Laser. Deshalb mag ihn der Wissenschaftler auch so gerne :). Lg Bernhard
Naja, also was ich brauche ist eine Lichtquelle von mehreren mW die einen parallelen Strahl von ca. 0.5 cm Durchmesser aussendet. Die Laserdiode läuft übrigens immer noch und stabil dazu. Markus
Also billig fällt mir nichts anderes ein als eine Läserdiode. Es gibt für diese Zwecke eigene fabrikate. Du könntest bei dir auf der Uni einen Physiker suchen, der sich dann dein Problem genau ansieht. Denn so ist wenig zu sagen. Und es funktionert.... http://www.roithner-laser.com/All_Datasheets/Pricelists/pricelist-c-060125.pdf Lasermikroskopie http://www.pro-physik.de/Phy/pdfs/ISSART22195DE.PDF Spektroskopie ist leider nicht mein Hauptanwendungsgebiet.......
Bitte melde dich an um einen Beitrag zu schreiben. Anmeldung ist kostenlos und dauert nur eine Minute.
Bestehender Account
Schon ein Account bei Google/GoogleMail? Keine Anmeldung erforderlich!
Mit Google-Account einloggen
Mit Google-Account einloggen
Noch kein Account? Hier anmelden.
