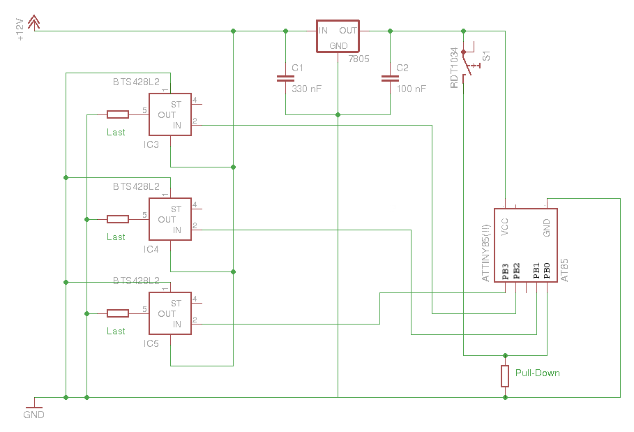
Moin zusammen, nachdem ihr mir hier: Beitrag "µC - 5V zum Schalten von 12V bis max. 500mA" ... schon etwas geholfen habt, stehe ich als "Nicht-Elektroniker" jetzt wieder vor ein paar Fragen. Die Programmierung hat auf einem Digispark sehr gut funktioniert: https://www.youtube.com/watch?v=uXRPARqqMto Jetzt wollte ich das ganze "verbessern", und auf eine Leiterplatte bringen. Leider ohne Erfolg. Die LEDs machen "verrückte", nicht nachvollziehbare Blinkzeichen und es scheint nach kurzer Zeit "zu riechen .... :-/ Die Schaltung sieht ungefähr so aus, wie im Anhang. Da Eagle keinen BTS452 und 85er kennt, musste ich den BTS428 und 45er nehmen. Sollte am Grundsätzlichen nichts ändern. Laut Datenblatt hat der 452er am Pegeleingang einen internen Eingangswiderstand in Höhe von min. 1,5k Ohm, was den Strom am 85er Output niedrig halten sollte. Jetzt stellen sich für mich "nur" zwei Fragen: 1. "Darf" ich mit dem Taster direkt auf einen Eingang am 85er gehen, oder benötige ich dafür einen Vorwiderstand? 2. Muss der Last-Stromkreis komplett vom Controller-Stromkreis getrennt werden. Aktuell läuft alles über eine Masse. Programmiert habe ich den 85er mit einem Arduino Nano, analog dieser Anleitung: http://www.frag-duino.de/index.php/maker-faq/37-atmel-attiny-85-mit-arduino-arduinoisp-flashen-und-programmieren Danke und Gruß der "Stevie" EDIT: Irgendwie aus Versehen den Schaltplan zweimal hochgeladen .... :-/
Du schreibst vom Tiny85, hast da aber einen µC im Schaltbild, der (PDIP/SOIC/TSSOP) eine andere Pinbelegung hat. Beim Tiny85 ist Pin 4 = GND und Pin 8 = Vcc (+5 V). Den BTS452 kenne ich leider nicht. Die Versorgungsspannung darf man an einen Eingang legen. Allerdings ist Pull-Down recht ungewöhnlich: Einfacher ist es, den internen Pull-Up zu nutzen und gegen Masse zu schalten.
Stefan N. schrieb: > Da Eagle keinen BTS452 und 85er kennt, musste ich den BTS428 und 45er > nehmen. Wenn Eagle etwas nicht kennt kann man es ihm beibringen. Entweder die passende Lib über Google finden oder selber zeichnen, ist garnicht so schwer. Aber einfach irgendein Bauteil nehmen weil es von gleichen Hersteller ist und die gleiche Anzahl an Beinen hat hilft wenig wenn man dazu Fragen stellt.
Da fehlt eine Handvoll Kondensatoren. Ohne diese, kann es lustige Erscheinungen geben.
... okay. Ich fasse mal zusammen: 1. Internen Pull-Up verwenden und auf Masse schalten. Wie wird der verwendet? Muss ich das im Sketch programmieren? 2. Eine "Handvoll" Kondensatoren. Reichen die am 7805? Oder brauch ich noch mehr? Sonst, vielen Dank für die Tipps. Ich habe mir vor zwei Tagen Eagle installiert. Ich arbeite mich langsam ein. Ich habe den Schaltplan schon mal bzgl. des 85er angepasst. Danke und Gruß der "Stevie"
Zu 1: Wenn du mit einem Auto fahren möchtest, ja, dann musst du auch einsteigen. Bzw. den internen Pullup aktivieren Zu 2: Ein bisschen mehr F am Regler kann schon nötig sein..... Und Ja, DIREKT an den Tiny noch 100nF
Ulrich F. schrieb: > Zu 1: > Wenn du mit einem Auto fahren möchtest, ja, dann musst du auch > einsteigen. > Bzw. den internen Pullup aktivieren ... dank Gockel habe ich das gefunden:
1 | pinMode(4, INPUT); |
2 | digitalWrite(4, HIGH); |
Kann ich jetzt PIN 4 "stumpf" gegen Masse schalten? Ulrich F. schrieb: > Zu 2: > Ein bisschen mehr F am Regler kann schon nötig sein..... > Und Ja, DIREKT an den Tiny noch 100nF ... der 100nF "hinter" dem Regler ist doch schon direkt am Tiny (Vcc und GND). Wo noch? Danke und Gruß der "Stevie"
Bitte melde dich an um einen Beitrag zu schreiben. Anmeldung ist kostenlos und dauert nur eine Minute.
Bestehender Account
Schon ein Account bei Google/GoogleMail? Keine Anmeldung erforderlich!
Mit Google-Account einloggen
Mit Google-Account einloggen
Noch kein Account? Hier anmelden.

