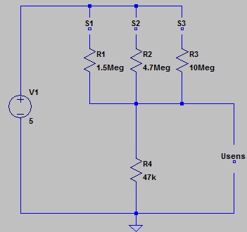
Hallo Gemeinde, zur Auswertung meiner Fensterkontakte im Haus habe ich ein kleines R-Netzwerk plus Shunt gebaut, dass je nachdem, welche Fenster geschlossen sind, eine andere Spannung an Usens ausgibt (wird mit A/D-Wandler eingelesen). Siehe Anhang - S1 bis S3 sind die Fensterkontakte, also einfache Schließer (Reedkontakte). In der Theorie alles wunderbar, in der Laborpraxis ebenfalls. Alles vorher getestet und das Schließen der Schalter mit kurzen Drahtbrücken simuliert. Die Spannung am Shunt entsprach immer den rechnerischen Erwartungen und blieb stabil mit maximalen Schwankungen im mV-Bereich. Im Haus sind die Drahtbrücken nun eben lange Leitungen mit bis zu 7m Länge (einfach). Sind alle drei Fenster geschlossen, ist die Spannung stabil, sobald aber eines geöffnet wird und dadurch eine der langen Leitungen undefiniert in der Luft hängt, stelle ich Spannungsschwankungen fest, die Faktor 10 bis 20 größer sind als beim Laborversuch und mir meine Auswertung torpedieren. Die Eingangsspannung ist hingegen konstant und wackelt nicht. Vermutung: Lange Leitung wirkt wie eine "Antenne" und ich fang mir darüber was ein. Was meint Ihr, kann ich da richtig liegen oder übersehe ich was anderes? Was wäre denn eine Lösung mit minimalem Eingriff in die bestehende Schaltung? Schöne Grüße, Stefan
Aus dem Grund macht man Stromschleifen, und misst den Strom und nicht die Spannung. So hochohmig wie du das machst kannst du da 100V und mehr nur durch Netzeinstreuung messen.
Stefan schrieb: > zur Auswertung meiner Fensterkontakte im Haus habe ich ein kleines > R-Netzwerk plus Shunt gebaut, Dein Aufbau ist da viel zu hochohmig. Reduziere alle Widerstände um den Faktor 100...1000.
Ich als Bastler und eindeutiger nicht Experte bin der Meinung du hast die 3 Widerstände viel zu hoch gewählt. Da kommt kein eindeutiges Signal sondern irgendwas im mV Bereich wenn du das zB. an 5V betreibst. Wenn dann würde ich die Widerstände nicht am Fenster sondern möglichst nahe am A/D Wandler anbringen. Eventuell einen Kondensator mit paralleler Diode an Usens.
@Harald: Die Hochohmigkeit war Absicht. Gäbe es außer der Reduzierung der Widerstandswerte noch eine Idee? Wiso tut der Schaltung die Hochohmigkeit nur dann weh, wenn ein Kontakt offen ist? @Gerald: Kondensator parallel zu Usens verstehe ich, aber warum die Diode?
Stefan schrieb: > Kondensator parallel zu Usens verstehe ich, aber warum die Diode? Vermutlich als Überspannungsschutz. Du fängst da ganz schön Netzbrumm. Und bitte Usens umbenennen in Unonsens
Eine Diode würde ich bei erwarteter Wechselspannung und gewollter Gleichspannung zwingend einsetzen. Wenn du es aus irgend einem Grund so hochohmig haben willst, dann ändere doch den 47k auf zB: 470k. Dadurch bekommst du eine wesentlich größere Differenz zwischen den Signalen und es besteht die Möglichkeit dass du diese Differenz auswerten kannst. Stefan schrieb: > Wiso tut der Schaltung die > Hochohmigkeit nur dann weh, wenn ein Kontakt offen ist? Weil sie dann noch hochohmiger wird da deine drei Widerstände bei geschlossenen Fenstern parallel geschaltet sind.
Wie bereits erwähnt: Werde nicht zu Hochohmig, das bereitet nicht nur Probleme mit der Prüf- bzw. Messspannung... Eine Shunt-Messung berücksichtigt die Spannung am Widerstandsanfang und am Widerstandsende. Dadurch gilt: Ua - Ue = Udiff. Dummerweise ist die Differenz auch abhängig von der Spannung, die ja den Strom bewirkt. Vielleicht kannst Du das System ja mit einer Konstantstromquelle betreiben. Dann ist eine einfache Spannungsmessung möglich.
Stefan schrieb: > Die Hochohmigkeit war Absicht. Aha. Du wolltest also gern eine störanfällige Schaltung bauen?
Bitte melde dich an um einen Beitrag zu schreiben. Anmeldung ist kostenlos und dauert nur eine Minute.
Bestehender Account
Schon ein Account bei Google/GoogleMail? Keine Anmeldung erforderlich!
Mit Google-Account einloggen
Mit Google-Account einloggen
Noch kein Account? Hier anmelden.
