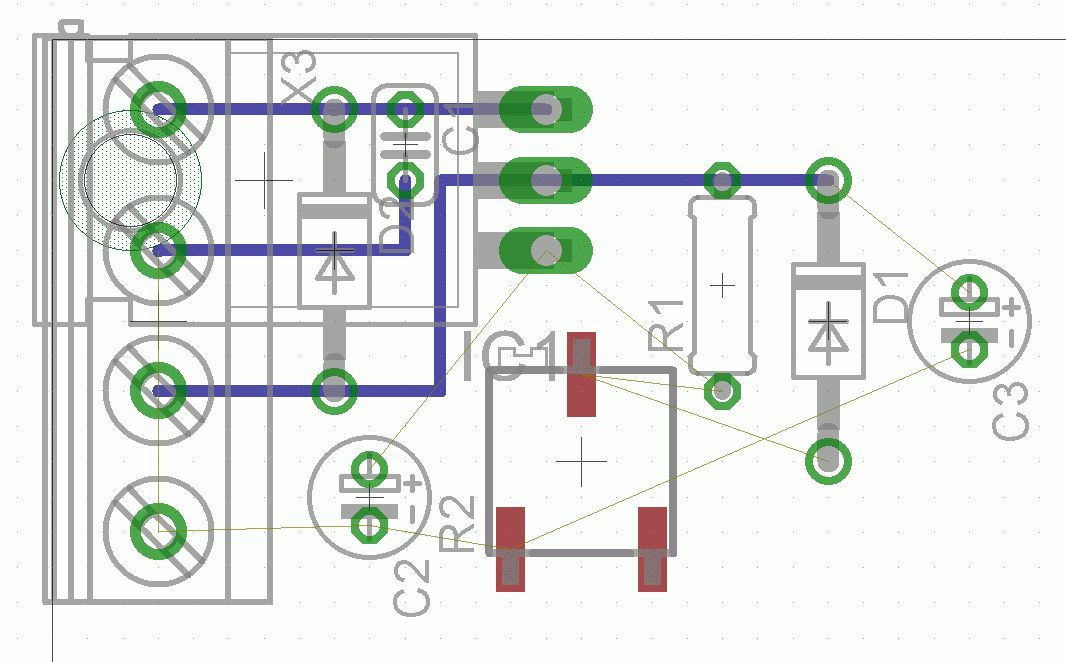
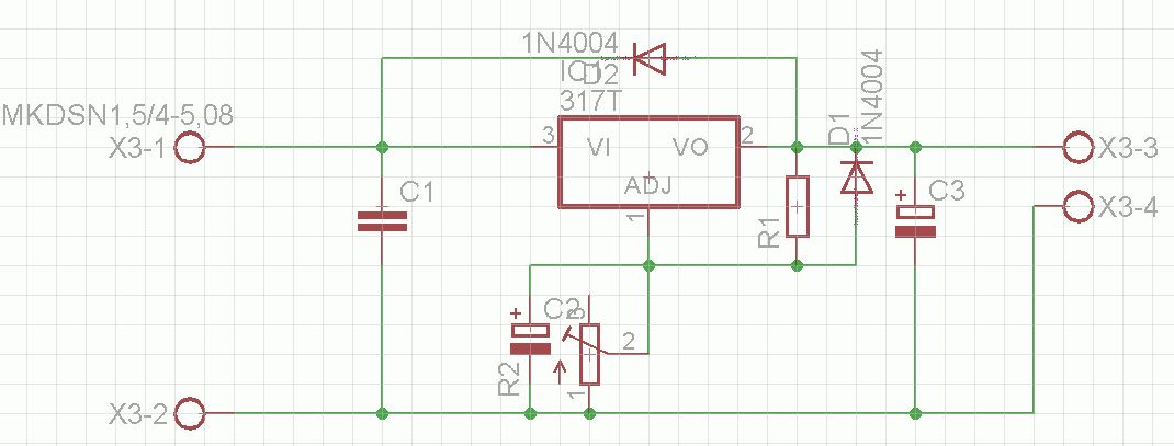
Hallo! Könntet Ihr mir bitte sagen, ob ich die Rücklaufdiode D2 für den LM317 statt wie in Bild 1 an den Regler selbst auch wie in Bild 2 "global" auf die V+-Seite hängen kann? Dann könnte ich D2 auch gleich wie in Bild 3 gezeigt parallel an die 4-pol Printklemme hängen. Oder gibts da elektronisch iwas was dagegen spricht? (Thema Platz sparen...) Zu diesem Thema die zweite Frage: Der TO220 (vom LM317) wird ja für gewöhnlich senkrecht eingebaut, bei Eagle im Board-Layout als liegendes Bauteil dargestellt. Gibt es für den LM317 noch ein EAGLE-Teil mit stehendem TO220, den ich nicht gefunden habe? Oder wie macht Ihr das, um diesen im Boardlayout sowohl platzsparend als auch optisch vernünftig, und nicht wie hier drei andere Bauteile überlappend, darzustellen? (im Bild 3 nur den Teil li.o. betrachten, der Rest der Schaltung ist i.M. nur draufgeklatscht) achja, da fällt mir noch eine Frage 3 ein wenns erlaubt ist: Iwo hatte ich mal gelesen, dass einer der Cs so dicht wie möglich an den Regler ran soll, wegen schwingen oder sowas. Wisst Ihr dazu was?
Mike B. schrieb: > Der TO220 (vom LM317) wird ja für gewöhnlich senkrecht eingebaut, Der wird für gewöhnlich so eingebaut, wie es für die ggf. erforderliche Kühlung nötig ist. Mal aufrecht und mal flach. > Iwo hatte ich mal gelesen, dass einer der Cs so dicht wie möglich an den > Regler ran soll, wegen schwingen oder sowas. Wenn die einen cm weg sind bricht nicht die Welt zusammen.
Die Diode D2 kannst Du einbauen wie Du willst. Zwischen Bild1 und Bild2 gibt es für D2 keinen funktionellen Unterschied.
wenn du etwas Zeit hast wegen dem Versand, kann man auch hier zuschlagen und ggf. D2 noch mit hinlöten. http://www.aliexpress.com/item/New-LM317-DC-DC-Converters-Circuit-Boards-Module-Adjustable-Linear-Regulator/32357426417.html
Mike B. schrieb: > Iwo hatte ich mal gelesen, dass einer der Cs so dicht wie möglich an den > Regler ran soll, wegen schwingen oder sowas. Wisst Ihr dazu was? Wegen dem Schwing-Risiko, sollte die Eingangsimpedanz im höheren Frequenzbereich möglichst niederimpedant sein und das muss auf C1 zutreffen. Da jedoch Pin 1 (Voltage Adjust) nicht mit GND verbunden ist, sondern über einen V_out-bestimmenden Widerstand (hier ein Trimmpoti) mit parallel einem Elko (HF-mässig nicht speziell niederimpedant), ist diese Angelegenheit beim LM317 nicht allzu kritisch. Trotzdem nehme ich für den C1 stets ein Keramikkondensator (Abk.: Kerko oder Keko) von 100 nF. Beim Batteriebetrieb schalte ich aber noch einen etwa 100µF-Elko parallel dazu, damit die niedrige Impedanz im unteren Frequenzbereich gewährleistet ist. Beim Netzteilbetrieb erübrigt sich dieser Elko, weil das Netzteil ausgangsseitig in der Regel einen solchen Elko besitzt. Ist das Netzteil jedoch mit einem Kabel weit weg, empfiehlt sich der Elko trotzdem. Noch ein paar Worte zu C2 parallel zu R2. C2 eignet sich vor allem beim Netzteilbetrieb, weil er die restliche Rippelspannung zusätzlich dämpft. Sie Diagramm im Datenblatt. C2 hat aber auch einen Nachteil. Er reduziert die Regelgeschwindigkeit, die sich durch kurzzeitig höhere Spannungsflanken bemerkbar macht bei grösserer Einschwingzeit, wenn entweder der Laststrom oder die Eingangsspannung sehr schnell mit steiler Flanke sich ändert. Wenn Du mehr Praktisches zum LM317 (und LM337) erfahren möchtest, empfehle ich Dir: "Integrierte fixe und einstellbare 3-pin-Spannungsregler und eine einfache Akku-Ladeschaltung mit LM317LZ" http://www.elektronik-kompendium.de/public/schaerer/ureg3pin.htm Gruss Thomas
Thomas S. schrieb: > Noch ein paar Worte zu C2 parallel zu R2. C2 eignet sich vor allem beim > Netzteilbetrieb, weil er die restliche Rippelspannung zusätzlich dämpft. > Sie Diagramm im Datenblatt. C2 hat aber auch einen Nachteil. Er > reduziert die Regelgeschwindigkeit, die sich durch kurzzeitig höhere > Spannungsflanken bemerkbar macht bei grösserer Einschwingzeit, wenn > entweder der Laststrom oder die Eingangsspannung sehr schnell mit > steiler Flanke sich ändert. Das wäre ja regelmäßig bei Digitalschaltungen der Fall, wenn z.B. ganze Registerbänke gleichzeitig schalten. Wären dann nicht noch zusätzliche parrallele ElKos sinnvoll? > Wenn Du mehr Praktisches zum LM317 (und LM337) erfahren möchtest, > empfehle ich Dir: > > "Integrierte fixe und einstellbare 3-pin-Spannungsregler > und eine einfache Akku-Ladeschaltung mit LM317LZ" > http://www.elektronik-kompendium.de/public/schaere... Diese Seite hatte ich mir schon zu Gemüte geführt. Ich war jedoch bei der Frage hängen geblieben, wo ich die Schaltung nach Bild 7.3 in die Schaltung nach Bild 6 integrieren soll, an die Knoten von C3/C4? Vielen Dank für die Ausführungen! Mike
Hallo Mike, Mike B. schrieb: > Thomas S. schrieb: >> Noch ein paar Worte zu C2 parallel zu R2. C2 eignet sich vor allem beim >> Netzteilbetrieb, weil er die restliche Rippelspannung zusätzlich dämpft. >> Sie Diagramm im Datenblatt. C2 hat aber auch einen Nachteil. Er >> reduziert die Regelgeschwindigkeit, die sich durch kurzzeitig höhere >> Spannungsflanken bemerkbar macht bei grösserer Einschwingzeit, wenn >> entweder der Laststrom oder die Eingangsspannung sehr schnell mit >> steiler Flanke sich ändert. > Das wäre ja regelmäßig bei Digitalschaltungen der Fall, wenn z.B. ganze > Registerbänke gleichzeitig schalten. > Wären dann nicht noch zusätzliche parrallele ElKos sinnvoll? Wenn man den LM317 nur zum Speisen von Digitalschaltungen einsetzt, benötigt es den Elko C3 parallel zu R2 gar nicht, weil das klein bisschen mehr Brummen im 10-mV-Bereich spielt da keine Rolle: http://www.elektronik-kompendium.de/public/schaerer/bilder/u3p_05.gif Aber am Ausgang dürfen es ohne Weiteres anstatt hier 1 µF gleich 100 µF sein. Und nicht vergessen bei den digitalen ICs zwischen V+ und GND je ein Kerko von 100 nF einsetzen. In diesem Fall erst recht nicht auf D1 (Kleinleistungsdiode z.B. 1N4002) verzichten. Warum, steht im Minikurs. >> Wenn Du mehr Praktisches zum LM317 (und LM337) erfahren möchtest, >> empfehle ich Dir: >> >> "Integrierte fixe und einstellbare 3-pin-Spannungsregler >> und eine einfache Akku-Ladeschaltung mit LM317LZ" >> http://www.elektronik-kompendium.de/public/schaere... > > Diese Seite hatte ich mir schon zu Gemüte geführt. > Ich war jedoch bei der Frage hängen geblieben, wo ich die Schaltung nach > Bild 7.3 in die Schaltung nach Bild 6 integrieren soll, an die Knoten > von C3/C4? Meinst Du mit Teilbild 7.3 wirklich diese da?: http://www.elektronik-kompendium.de/public/schaerer/bilder/u3p_07.gif Und jetzt willst also diese Schaltung in Bild 6 (Bild zuvor) integrieren: http://www.elektronik-kompendium.de/public/schaerer/bilder/u3p_06.gif Wenn Du also jetzt wirklich diese beiden Bilder meinst, was soll der Sinn davon sein, weil nämlich Teilbild 7.3 ist etwas ganz Spezielles und Eigenständiges mit diesem Titel "LM317/LM337: Asymmetrische Ausgangsspannung für Spezialeinsätze"? Wenn Du andere Bilder meinst, stelle bitte die genauen Bild-Links hier rein. Das verhindert Missverständnisse. Bleiben wir noch kurz bei Teilbild 7.3 und Bild 6. Ich kann Dir da nur so antworten, beide Netzteil-Eingänge von +Ub, GND und -Ub parallelschalten, wenn Du beide Netzteile dieser beiden Bilder haben willst. Gruss Thomas
Thomas S. schrieb: > Wenn man den LM317 nur zum Speisen von Digitalschaltungen einsetzt, > benötigt es den Elko C3 parallel zu R2 gar nicht, weil das klein gut, verstanden > Aber am Ausgang dürfen es ohne Weiteres anstatt hier 1 µF gleich 100 µF > sein. Und nicht vergessen bei den digitalen ICs zwischen V+ und GND je > ein Kerko von 100 nF einsetzen. In meinem Fall habe ich keine digital-ICs zur Verfügung sondern arbeite rein mit DTL/TTL. > In diesem Fall erst recht nicht auf D1 (Kleinleistungsdiode z.B. 1N4002) > verzichten. Warum, steht im Minikurs. gut, auch verstanden ich hatte ja 1N4004 vorgesehen, geht auch? > Meinst Du mit Teilbild 7.3 wirklich diese da?: > http://www.elektronik-kompendium.de/public/schaere... ja > Und jetzt willst also diese Schaltung in Bild 6 (Bild zuvor) > integrieren: > http://www.elektronik-kompendium.de/public/schaere... ja > Wenn Du also jetzt wirklich diese beiden Bilder meinst, was soll der > Sinn davon sein, weil nämlich Teilbild 7.3 ist etwas ganz Spezielles und > Eigenständiges mit diesem Titel "LM317/LM337: Asymmetrische > Ausgangsspannung für Spezialeinsätze"? Ich hatte es so verstanden, dass Bild7.3 eine Erweiterung zu Bild6 sein soll. Da aber in 7.3 die C3+C4 vom hinter dem Gleichrichter nicht vorgesehen sind, denke ich die Knoten C3/C4 sind die richtigen Anschlusspunkte für die Schaltung in Bild7.3 und ersetzen den Rest von Bild6, richtig? > Bleiben wir noch kurz bei Teilbild 7.3 und Bild 6. Ich kann Dir da nur > so antworten, beide Netzteil-Eingänge von +Ub, GND und -Ub > parallelschalten, wenn Du beide Netzteile dieser beiden Bilder haben > willst. Nein, ich benötige nur den symmetrischen, geregelten Ausgang aus Bild 7.3 um den gleichen absoluten Pegel auf Vcc+ und Vcc- bereitstellen zu können. (Zu dumm nur, dass LM317/LM337 kaum 1A schaffen.) > Gruss Mike p.s. Zusatzfrage: Kann ich, wenn ich mehrere nach 7.3 geregelte Pegel, z.B. +/-5V und +/-3.3V benötige, mehrere 7.3-Teile wie du schriebst an die +/-15V-Knoten bei C1/C2 bzw. C3/C4 hängen und mich auf das gemeinsame GND beziehen?
Hallo Mike, Mike B. schrieb: > Thomas S. schrieb: >> Wenn man den LM317 nur zum Speisen von Digitalschaltungen einsetzt, >> benötigt es den Elko C3 parallel zu R2 gar nicht, weil das klein > gut, verstanden > >> Aber am Ausgang dürfen es ohne Weiteres anstatt hier 1 µF gleich 100 µF >> sein. Und nicht vergessen bei den digitalen ICs zwischen V+ und GND je >> ein Kerko von 100 nF einsetzen. > In meinem Fall habe ich keine digital-ICs zur Verfügung sondern arbeite > rein mit DTL/TTL. > >> In diesem Fall erst recht nicht auf D1 (Kleinleistungsdiode z.B. 1N4002) >> verzichten. Warum, steht im Minikurs. > gut, auch verstanden > ich hatte ja 1N4004 vorgesehen, geht auch? Ja, die letzte Zahl gibt die max. Sperrspannung an. Sonst ist alles gleich. > >> Meinst Du mit Teilbild 7.3 wirklich diese da?: >> http://www.elektronik-kompendium.de/public/schaere... > ja > >> Und jetzt willst also diese Schaltung in Bild 6 (Bild zuvor) >> integrieren: >> http://www.elektronik-kompendium.de/public/schaere... > ja > >> Wenn Du also jetzt wirklich diese beiden Bilder meinst, was soll der >> Sinn davon sein, weil nämlich Teilbild 7.3 ist etwas ganz Spezielles und >> Eigenständiges mit diesem Titel "LM317/LM337: Asymmetrische >> Ausgangsspannung für Spezialeinsätze"? > Ich hatte es so verstanden, dass Bild 7.3 eine Erweiterung zu Bild 6 sein > soll. Da aber in 7.3 die C3+C4 vom hinter dem Gleichrichter nicht > vorgesehen sind, Kann man aber vollständigkeitshalber tun. Ein Kerko parallel erzeugt stets eine niedrige Impedanz auch im höheren Frequenzbereich und das bedeutet generell mehr Stabilität. Da Du nur die Spannungsregelung von Teilbild 7.3 einsetzen möchtest, musst Du einfach die Schaltung aus Bild 6 Trafo, Brückengleichrichter und Ladeelkos C1 und C2 vornedran schalten. Beachte in Teilbild 7.3 kommen LZ-Regler zum Einsatz. Das sind die schwächeren Brüder der andern. Aber das kannst Du leicht ändern. Um zu verstehen wo die Unterschiede sind studiere die Datenblätter dieser beiden Versionen. >> Bleiben wir noch kurz bei Teilbild 7.3 und Bild 6. Ich kann Dir da nur >> so antworten, beide Netzteil-Eingänge von +Ub, GND und -Ub >> parallelschalten, wenn Du beide Netzteile dieser beiden Bilder haben >> willst. > Nein, ich benötige nur den symmetrischen, geregelten Ausgang aus Bild > 7.3 um den gleichen absoluten Pegel auf Vcc+ und Vcc- bereitstellen zu > können. Okay. > (Zu dumm nur, dass LM317/LM337 kaum 1A schaffen.) Stimmt nicht, diese beiden schon (ausreichen kühlen!!!), aber nicht LM317-LZ und LM337-LZ. Habe ich soeben weiter oben angedeutet. > p.s. Zusatzfrage: Kann ich, wenn ich mehrere nach 7.3 geregelte Pegel, > z.B. +/-5V und +/-3.3V benötige, mehrere 7.3-Teile wie du schriebst an > die +/-15V-Knoten bei C1/C2 bzw. C3/C4 hängen und mich auf das > gemeinsame GND beziehen? Ja, die GND-Referenz ist für alle gleich. Gruss Thomas
Bitte melde dich an um einen Beitrag zu schreiben. Anmeldung ist kostenlos und dauert nur eine Minute.
Bestehender Account
Schon ein Account bei Google/GoogleMail? Keine Anmeldung erforderlich!
Mit Google-Account einloggen
Mit Google-Account einloggen
Noch kein Account? Hier anmelden.


