Hallo Leute, hat jemand von euch ein Batterie Pack mit LiFePo4 Zellen "länger" am laufen und kann davon berichten, wie stark die Balancerströme sind? Ich habe vor mir ein Pack von 6S4P Zellen (nom ~19,xV/10Ah) konfektionieren zu lassen - bin aber unsicher über die Ausgleichstströme. - geladen werden soll später mit mind. 0,5-1C und Entladen maximal mit ~5C. Brauche ich da tendentiell eher 5A (aktives balancen) oder reichen da ein paar mA (passives balancen) aus? Ich gehe davon aus, das dieses Pack "extern" ausgeglichen wurde, bevor es an meinen Balancer angeschlossen wird. Ich habe dieses Bild eines Balancers von Tesla gefunden, welcher angeblich im Model S verbaut sein soll: http://files.wizkid057.com/teslapack/update2/Tesla%20BMS%20Module%20-%20Front.jpg Wenn ich das richtig deute, kann dieses ein Batteriemodul von 6S74P Balancen. Was mich aber wundert sind die "vier Widerstände" à 158Ohm parallel - das würde bedeuten das mit max 100mA gebalanced (denglish) wird (also ~40Ohm parallel zu Akku bei ~4,3V). - kann ich mir bei den 85kWh Akku kaum vorstellen. Auch nicht das die eine soooo geringe Herstellungstoleranz aufweisen.
Für eine fundierte Antwort wäre das Datenblatt deiner Zellen nötig. Davon interessieren besonders die Kapazitätstoleranz und die Alterungskurven.
Es sollen die A123 Zellen mit Namen ANR26650m1-B verwendet werden. Ich denke, das man bei vier parallelen Zellen diese So verschalten sollte, das die Kapazitäten im parallelen Verbund sehr ähnlich sein sollten - so hoffe ich es jedenfalls :-/
In dem Datenblatt der Zellen finden sich leider keine brauchbaren Angaben dazu... Die einzige Angabe des Datenblatts ist "2,4Ah min. / 2,5Ah nom." - vermutlich haben die Zellen eine auf ca. 300mAh genau gleiche Kapazität. Damit würde der Balancer 12% des Ladestromes liefern können müssen. Bei 1C lädst du den Akku also mit 10A. Das ist schon relativ heftig - dafür bräuchtest du definitiv einen aktiven Balancer. Ich würde ihn so konzipieren, dass du einen Transistor über jeder Zelle hast und durch diesen beim Erreichen der Ladeschlussspannung (für die einzelne Zelle) den Ladestrom wegheizt. Zur Verlängerung der Lebensdauer deiner Zellen würde ich die Ladeschlussspannung auf 3,5V je Zelle einstellen. Das macht auch die korrekte Funktion des Balancers weniger kritisch, da du noch 0,1V Luft nach oben hast, falls der Balancer eine stark geladene Zelle nicht schnell genug entladen kann.
Möchte diesen Thread nochmal aufgreifen, da er offenbar nicht wirklich geklärt wurde, und ich die selbe Frage habe. Das einfache Hochrechnen von z.B. 5% Kapazitätsdifferenz zur Bestimmung des max. Balancerstroms könnte Schwierigkeiten mit sich bringen. Beim Entladen, und insbesondere beim Laden des Akkupacks. Erreicht eine Zelle früher als alle Anderen die Maximalspannung, so steigt ihre Spannung (ohne Balancer und bei gleichbleibendem Strom) ab einem gewissen Punkt stark an. Sprich, an diesem Punkt müsste der Balancerstrom evtl. sogar genau so groß sein, wie der Ladestrom. Beim Entladen wäre es ähnlich. Zwar gibt es auch zuvor eine Spannungsdifferenz, aber ich denke, am Ladeende und am Entladeende dürfte es dennoch zu höheren nötigen Balancerströmen kommen. Der o.g. Balancer ist ziemlich sicher nur eine Schaltung für einen winzigen Zusatzakku o.ä.. Allein die Zellenzahl haut ja schon nicht hin. Kennt jemand sich wirklich mit Balancern aus? Was gibt es da für Techniken, und welche Ströme sind dort üblich? Interessant wäre vor allem nicht nur ein Leistungsverheizer, sondern eine Schaltung, die ggf. einer zu vollen Zelle Leistung entnimmt, und diese in die anderen Zellen pumpt. Und umgekehrt. Gibt es sowas?
Uwe S. schrieb: > sondern > eine Schaltung, die ggf. einer zu vollen Zelle Leistung entnimmt, und > diese in die anderen Zellen pumpt. Und umgekehrt. Gibt es sowas? Das ist der Standard. In grösseren Serienschaltungen von LiFePo4 Zellen, wie z.B. bei Niedervolt E-Autos, sitzt auf jeder Zelle ein Balancer Board, das praktisch eine Power-Zener Diode darstellt. Meistens wird das mit einem OpAmp und einem Leistungstransistor oder -MOSFet gelöst. Wird nun die Zellenschlussspannung erreicht, fängt diese 'Zenerdiode' an, durchzusteuern. Damit wird der Ladestrom ja an der Zelle vorbei geleitet und lädt die anderen Zellen. In der Verantwortung des Ladegerätes liegt es dann, die gesamte Ladespannung nicht zu überschreiten, im Idealfall fliesst also, wenn alle Zellen genau die Ladeschlussspannung erreicht haben, kein Ladestrom mehr. Der Strom ist dabei gar nicht so gross. Hier wird z.B: ein 400mA Board für Akkus bis zu 100Ah gezeigt: http://www.nothnagel-marine.de/product_info.php?info=p3822_Balancing-modul-LiFePO4--LiFeYPO4-balancing-voltage-3-5V--max--400mA.html
Matthias S. schrieb: > Wird nun die Zellenschlussspannung erreicht, fängt diese 'Zenerdiode' > an, durchzusteuern. Damit wird der Ladestrom ja an der Zelle vorbei > geleitet und lädt die anderen Zellen. Hab ich jetzt einen Denkfehler? Das mit der "Z-Diode" ist doch das Übliche, da wird doch keine überschüssige Energie genutzt, sondern nur an der jeweiligen Zelle verbraten?! Ein effizienter Balancer müsste mindestens Induktivitäten oder Trafos enthalten.
Uwe S. schrieb: > Hab ich jetzt einen Denkfehler? Scheint so. Denn der Strom wird ja nicht einzeln an jede Zelle geführt, sondern in die Kette geschickt. Wenn also eine Zelle ihre Schlussspannung erreicht hat, leitet die Zenerdiode an der Zelle vorbei in die nächste (oder übernächste usw.) Zelle. Die Zenerdiode trägt also den Ladestrom, nicht den Strom der Zelle, auf der sie sitzt. Uwe S. schrieb: > Ein effizienter Balancer müsste mindestens Induktivitäten oder Trafos > enthalten. Wieso?
Matthias S. schrieb: > Der Strom ist dabei gar nicht so gross. Hier wird z.B: ein 400mA Board > für Akkus bis zu 100Ah gezeigt: > http://www.nothnagel-marine.de/product_info.php?info=p3822_Balancing-modul-LiFePO4--LiFeYPO4-balancing-voltage-3-5V--max--400mA.html Das wäre ja schon mal ein Richtwert, danke! Allerdings schützt die Einzelzelle bei dieser Anordnung nichts vor einer Tiefentladung. Ok, ein intelligenter Tiefentladeschutz könnte evtl. auch an der vollen Akkupack-Spannung detektieren, wenn eine Zelle plötzlich stark absackt. Besser wäre aber eine Einzelzellenüberwachung, die auf eine Abschaltung des Verbrauchers wirkt, obwohl der gesamte Pack evtl. noch ausreichend Spannung hat.
Matthias S. schrieb: > Wenn also eine Zelle ihre > Schlussspannung erreicht hat, leitet die Zenerdiode an der Zelle vorbei > in die nächste (oder übernächste usw.) Zelle. An der Zener geht doch aber genau so viel Energie verloren, wie die Zelle im Vergleich zu den Anderen nicht aufnehmen kann. Die anderen Zellen bekommen bei z.B. 3A Ladestrom weiterhin nur 3A Ladestrom. Nur die schwache Zelle bekommt weniger, weil die Zener einen Teil übernimmt und verheizt. Ich denke an einen Balancer, der der einen Zelle dann beispielsweise nur noch 2,7A gibt, aber die restliche Leistung auf die anderen Zellen aufteilt. Also bei 3A vom Ladegerät bekämen diese dann z.B. 3,05A. Klingt zwar erstmal unwichtig, bedeutet aber vor allem geringe Erwärmung am Balancer.
Matthias S. schrieb: > http://www.nothnagel-marine.de/product_info.php?info=p3822_Balancing-modul-LiFePO4--LiFeYPO4-balancing-voltage-3-5V--max--400mA.html Dieses Prinzip hätte ja noch eher das genannte Problem, daß beim Laden des Packs erst mal gar kein Ausgleichsstrom fließt. Erst wenn eine Zelle plötzlich die Maximalspannung der "Zener" erreicht, übernimmt die Schaltung einen schnell immer größer werdenden Strom. Da wäre ein üblicher Balancer mit Spannungsteiler-Kette usw. mit vielleicht nur 50mA Balancerstrom ja fast noch besser. Weil nur diese Schaltung schon während des gesamten Ladevorgangs balancieren kann, weil sie auf Spannungsdifferenzen reagiert, nicht erst auf erreichte maximale Ladespannungen. Ein kleiner Unterschied...
nur das bei LiFePo die Spannungsunterschiede sehr klein sind im Gegensatz zu LiPo oder ähnlichen Zellen. Grüße falker
Idealerweise hat man auch gematchte Zellen bei denen die Kapazität vor Verschaltung ermittelt wurde. So das die Zellen alle möglichst ähnlich sind. Viele Händler bieten das auch an, das man nur zellen bekommt die z.B. 1-3% voneinander abweichen. Das bringt schon einiges!
Harry schrieb: > Idealerweise hat man auch gematchte Zellen bei denen die Kapazität vor > Verschaltung ermittelt wurde. So das die Zellen alle möglichst ähnlich > sind. Das ist der Idealfall, und wenn es drauf ankommt, sollte man auf jeden Fall darauf achten, das die Zellen gematcht sind. Je genauer die Zellen übereinstimmen, desto geringer ist auch die Gefahr, das plötzlich eine davon ausreisst. Uwe S. schrieb: > Erst wenn eine Zelle > plötzlich die Maximalspannung der "Zener" erreicht, übernimmt die > Schaltung einen schnell immer größer werdenden Strom. 'Plötzlich' passiert da eigentlich nur was, wenn eine Zelle defekt ist. Wie immer ist es sinnvoll, beim Tausch z.B. einer einzigen Zelle in einer 14S Konfiguration (wie z.B. bei o.a. Niedervolt E-Autos) diese vorher zu trimmen und auf den Ladestand der anderen zu bringen. Gerne tut man das natürlich nicht. Es ist immer am besten, möglichst gleichförmige Zellen aus einer Serie zu benutzen. Die Balancerschaltung verbrät dann höchstens die Differenz der Ladespannung minus der Zellenschlussspannung multipliziert mit dem Ladestrom, wenn die Zelle voll ist. Viel Leistung ist das also nicht.
Also bei meinem Balancer habe ich diese Probleme nicht. Ich habe so ein Teil gebaut für eine Einzelzellenüberwachung. Einen Widerstand parallel zur Zelle schalten reicht aus. Und bei einer Kapazität von 10Ah reichen auch 100mA Balancerstrom eigentlich aus. Aber man muss das gesamte System betrachten und nicht nur den Balancer. Wenn eine Zelle an die Grenze kommt muss das Ladegerät den Strom absenken auf die Höhe des Balancerstroms. Dann kann die Elektronik den Ladestrom an der Zelle vorbei leiten und nichts geht kaputt. Wenn beim ersten Mal laden die Zellen weit auseinander liegen dauert das erste Laden länger. Aber die Zellen gleichen sich dann mit den Zyklen an und liegen dann beieinander. Später werden durch die "einfachen" Balancer auch nur noch die Alterungseffekte ausgeglichen und nicht die Unterschiede in der Kapazität. Während du schnell auflädst ist es auch absolut nicht zu empfehlen schon den Ausgleichprozess zu starten. Die Kurve von Spannung zu Kapazität ist bei alles Zellen unterschiedlich. Das heißt wenn du die Spannung bei einem halb vollen Akku auf gleiches Level bringst kann die Kapazität erheblich abweichen. Das habe ich in intensiven Messungen bestätigt. Man balanced nur sinnvoll kurz bevor der Akku seine Ladeschlussspannung erreicht. Und wenn man sich Akkuschrauber und so weiter anschaut, da sind gar keine Balancer drin. Die überwachen nur auf Über- und Unterspannung. Und da dauert es recht genau 2 Jahre bis die Zellen so weit auseinander gelaufen sind, dass der Akku unbrauchbar wird. Also alles nicht so tragisch. Aktives Balancen (also Ladung zwischen den Zellen zu verteilen) macht bei deinem Akku keinen Sinn. Der Aufwand übersteigt den Nutzen. Grüße
Matthias S. schrieb: > Die Balancerschaltung verbrät dann höchstens die Differenz der > Ladespannung minus der Zellenschlussspannung multipliziert mit dem > Ladestrom, wenn die Zelle voll ist. > Viel Leistung ist das also nicht. Wenn der Balancer den Ladestrom an einer Zelle "vorbeileitet", verbrät er die volle Zellenspannung * Balancerstrom - nicht nur eine Spannungsdifferenz!
Thomas E. schrieb: > die volle Zellenspannung * Balancerstrom Nö. Du vergisst, das es sich um eine Ersatzschaltung für eine Zenerdiode handelt. Da fliesst unterhalb der Zenerspannung erstmal nix. Steigt die Spannung über die Zenerspannung, dann wird nur die Differenz (Ladespannung minus Zenerspannung) über das Balancerboard geleitet. Probiers einfach mal aus. Wir reden hier allerdings ein wenig aneinander vorbei. Mit dem kleinen Akku von Uwe ist das alles nicht so entscheidend - ich dachte eher an Anordnung von 14S/100Ah, wie wir sie hier in E-Autos benutzen.
Matthias S. schrieb: > dann wird nur die Differenz > (Ladespannung minus Zenerspannung) Diese Differenz gibt es aber gar nicht! Die Ladespannung an der Zelle IST die Zellenspannung! Wenn der Balancer eine ideale Zenerdiode wäre, würde beim Anlegen eines Ladestroms an eine bereits volle Zelle (U = Uz) der volle Ladestrom über die Zenerdiode fließen, mit Pz = Uz * I.
Uwe S. schrieb: > Kennt jemand sich wirklich mit Balancern aus? Was gibt es da für > Techniken, und welche Ströme sind dort üblich? > Interessant wäre vor allem nicht nur ein Leistungsverheizer, sondern > eine Schaltung, die ggf. einer zu vollen Zelle Leistung entnimmt, und > diese in die anderen Zellen pumpt. Und umgekehrt. Gibt es sowas? Ich kenne dafür nur den "Kapazitiven Balancer". Ob es den so in echt als Fertigmodul gibt? Keine Ahnung. Prinzip: Ein µC überwacht ständig alle Zellen und pumpt notfalls Energie von der stärksten in die schwächste Zelle. Als Energietransporter wird halt ein Kondensator geladen. Wie gesagt, das Prinzip ist erklärbar, ob das bei wenigen Millivolt Unterschied noch funktioniert? Keine Ahnung! Siehe animierte Gif im Anhang... (etwas warten, dann sieht man die 3 Zustände) Old-Papa
Zenerdioden, Widerstände etc. sind alles Energiediebe. Solange der Strom aus der Steckdose kommt vielleicht akzeptabel, m. E. nicht für Solar etc. Anwendungen geeignet. Bei einem australischen Elektromobilbauer (Golfcart-Klasse) habe ich mal die Empfehlung gelesen auf Widerstände etc. Balancers ganz zu verzichten. Lade- und Entladeschlussspannung eingrenzen und regelmässig die Zellen 'händisch' also einzeln balancen. Wem das zuviel Arbeit ist, bei Linear gibts den chip zur effizienten Ladungsverschiebung zwischen LiFePo Zellen LTC3300, mittels SPSs. sogar mit fertigem EVal-Board. Allerdings ziemlich aufwendig...
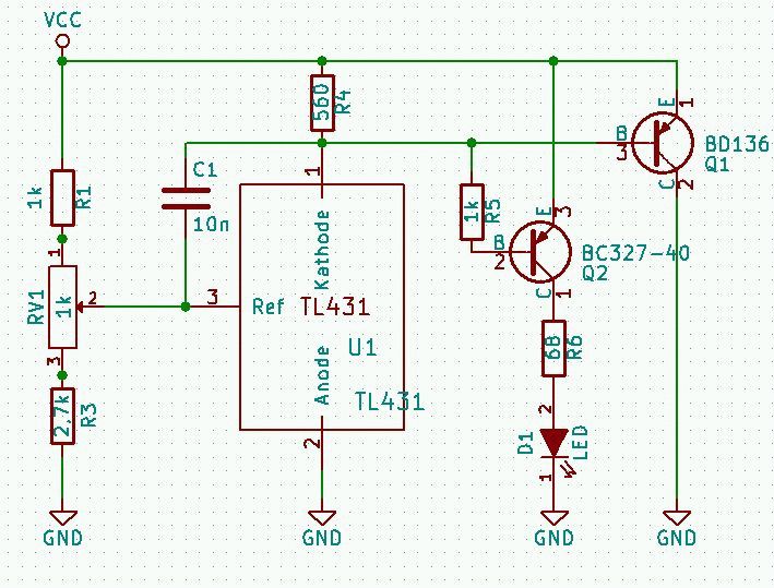
Habe mir vor einigen Jahren meinen Akkuschrauber mit einem gematchten 4er-Pack von A123 26650 Zellen ausgerüstet und die unsäglichen NiCa rausgeschmissen. Das Pack lief dann einige Jahre unbalanziert, habe immer mit 14,4V geladen. Doch die Zellen laufen mit der Zeit auseinander. Lade jetzt jede Zelle mit der einer aktiven Zenerdiode (wie im Schaltplan bei gefügt) und 0,5A Konstantstrom. Habe das diskret auf einen Aluwinkel gesetzt. An den LEDs kann man gut sehen welche Zellen noch geladen werden (LED aus).
Old P. schrieb: > den "Kapazitiven Balancer". Bei dem sollte die Spannungsdifferenz sogar unbedingt nur wenige Millivolt betragen, sonst bekäme man wohl auch nur geringen Wirkungsgrad hin. Ist ja so ähnlich wie bei einer Ladungspumpe, die funktioniert zufriedenstellend nur bei (fast) geradzahligen Übersetzungen der Spannung. Und die LiFePo4-Akkus haben ja einen ähnlichen Innenwiderstand wie Kondensatoren. Ob es sowas real gibt, gute Frage...vermutlich eher nicht. Bin ehrlich gesagt erschrocken, was für einfache Balancer es überhaupt gibt, und das auch noch bei so großen Zellen. Bin bisher davon ausgegangen, daß jeder Balancer wenigstens die Gesamtspannung des Packs berücksichtigt. maxwaldo schrieb: > Zenerdioden, Widerstände etc. sind alles Energiediebe. So ist es. Solche "Verbraucher" sind ja dennoch usus, wahrscheinlich der Einfachheit halber. Aber sowas halt noch mit Effizienz, das wäre doch mal was! Man könnte den Pack dann bei entsprechend starker Ausführung des Balancers sogar an nur einer Zelle komplett laden/entladen ;-) Bin übrigens nicht der Treadstarter, habe nur die selbe Frage bei einem 24V/30Ah-LiFePo4.
Ich hab einen aktiven Balancer entwickelt... Der Balancer überwacht immer zwei Zellen - und das immer um eine Zelle überlappend... Ist die Spannung der oberen Zelle zu "voll", dann "Bucked" der auf die untere Zelle. Ist die untere Zelle zu "voll" dann "Boosted" er auf die darüber liegende. Somit ist auch Balancen zur "Laufzeit" möglich. Wie gesagt überlappende Balancer. Auf die Zelle auf die geboostet wird, hängt schon ein nächster Wandler für den es die untere der beiden Zellen ist. alternierend halt - schwer zu beschreiben, aber ich hoffe ihr versteht was ich meine. Man kann es aber auch "ad absurdum" führen. Ein Kollege speiste nur auf die untere Zelle eines 16S Systems von einem Strombegrenztem Netzteil die Ladespannung für genau eine Zelle ein und wollte so den ganzen String laden... Dumm nur, das beim Umladen über jede Zelle nur etwa 80% Energie übertragen wurde (was ja gegenüber einem Widerstand doch schon ganz beachtlich ist).Hätte also deutlich (!!!) länger gedauert, als er erwartet hätte. - war aber ein guter Härtefalltest :-P
Harry schrieb: > überlappende Balancer Hört sich nicht schlecht an. Problem ist wohl, daß sich dabei Verluste schnell summieren, wenn sich nicht gerade zwei benachbarte Zellen ausgleichen sollen. Sowas müsste man mit einem Trafo machen, der entsprechend viele Wicklungen hat. Ist natürlich schon etwas aufwändiger. Auch müsste man den Leerlaufstrom im Auge behalten. Evtl. müsste diese Schaltung zwar ständig messen, aber nur bei Bedarf anspringen.
Hallo Leute Entschuldigt bitte das ich erst vor zwei Monaten was von Balancern auf Wikipedia gelesen hab. Und mich bei den ersten Beiträgen in diesem Forum erschreckt hab :) Aber ab dem Beitrag von old-papa, war meine Welt dann wieder in Ordnung gebracht. https://de.wikipedia.org/wiki/Balancer MfG
Bitte melde dich an um einen Beitrag zu schreiben. Anmeldung ist kostenlos und dauert nur eine Minute.
Bestehender Account
Schon ein Account bei Google/GoogleMail? Keine Anmeldung erforderlich!
Mit Google-Account einloggen
Mit Google-Account einloggen
Noch kein Account? Hier anmelden.


