Hallo, ich nutze die Angehängte Schaltung um 12V-Signale mit 3.3 vom µC high side zu schalten. Wie baue ich die Schaltung um, um auch Low-Side schalten zu können?
Einfach einen Logic Level MOSFET ala IRLZ34N nehmen und das Gate direkt ansteuern.
Daniel schrieb: > Wie baue ich die Schaltung um, um auch Low-Side schalten zu können? Gar nicht? Warum sollte man auch lo-Side schalten wollen? Normalerweise will man entweder hi-Side oder low-Side schalten. In den Fällen wo man beide Pole trennen will, macht man es fast immer aus Sicherheitsgründen (galvanische Trennung) und dann braucht man echte Kontakte, keine Halbleiter. Falls deine Frage jetzt war, wie du anstatt des hi-Side Schalters einen lo-Side Schalter baust: lies den Artikel Treiber. Da sind beide Arten von Schaltern beschrieben.
Axel S. schrieb: > Daniel schrieb: >> Wie baue ich die Schaltung um, um auch Low-Side schalten zu können? > > Gar nicht? > > Warum sollte man auch lo-Side schalten wollen? Normalerweise will man > entweder hi-Side oder low-Side schalten. > > Falls deine Frage jetzt war, wie du anstatt des hi-Side Schalters > einen lo-Side Schalter baust: lies den Artikel Treiber. Da sind > beide Arten von Schaltern beschrieben. Ja genau, letzteres habe ich gemeint, war schlecht formuliert. Dankeschön. Der Plan ist 4 High-Side- und 4 Low-Side-Schalter zu verbauen, die die gleichen Bauelemente beinhalten um Kosten zu sparen.
Daniel schrieb: > Der Plan ist 4 High-Side- und 4 Low-Side-Schalter zu verbauen, die die > gleichen Bauelemente beinhalten um Kosten zu sparen. Das ist aber gerade das was nicht geht: für den low-Side-Schalter brauchst du keinen P-Kanal-FET, sondern einen N-Kanal-Typ. Wie Falk schon beschrieben hat, bloss hat er diese Selbstverständlichkeit nicht ausdrücklich erwähnt. Auch wenn du einen zusätzlichen Treiber wie deinen Q2 verwenden willst, muss der "umgekehrt" sein. Georg
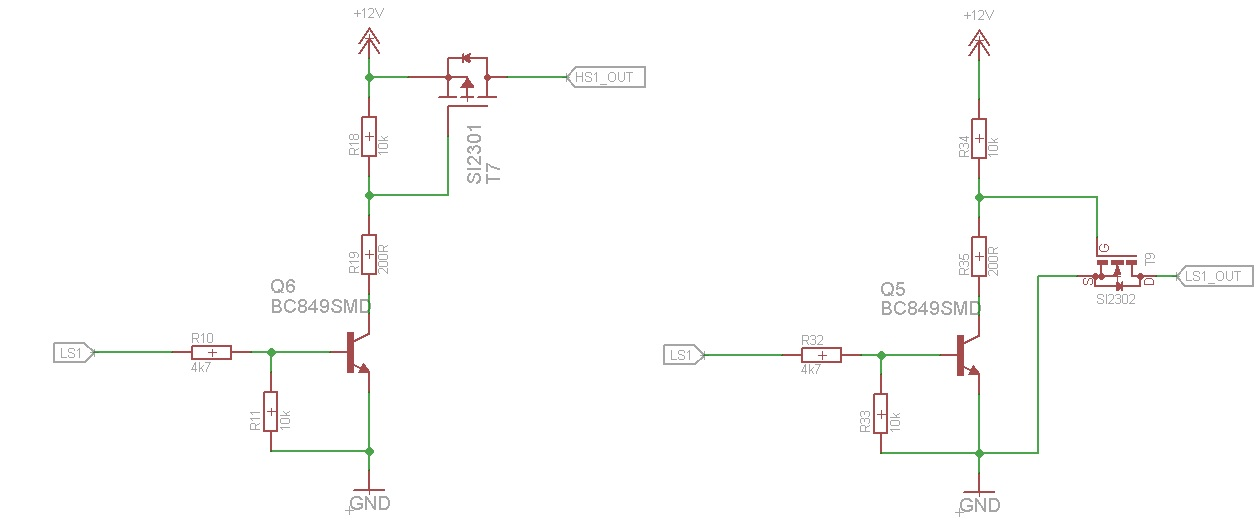
Geplant habe ich es nun so wie im Anhang beschrieben, da meine Signale aber kaum Strom haben, wäre doch eine Transistor-Transistor-Kombi auch denkbar, oder?
Daniel schrieb: > da meine Signale > aber kaum Strom haben Du meinst dein Ansteuersignal (LS1) ist nicht belastbar und deswegen hast du eine Treiberstufe zwischengeschaltet? Lass mal sehen: bei deinem Low-Side Schalter belastest du LS1 dauerhaft mit 550µA. Das Gate des FET wird beim Einschalten mit grade mal ~1mA aufgeladen. Viel gewonnen hast du durch den Einsatz des npn nicht gerade. Da würde ich an deiner Stelle doch lieber den FET direkt an LS1 hängen und das Signal LS1 beim Umschalten halt doch mal ein paar µs lang mit 1mA belasten. Oh ich sehe gerade: der SI2302 will als UGS maximal +/-8V sehen: mit deiner Schaltung kann/wird das Gate durchschlagen.
Achim S. schrieb: > Oh ich sehe gerade: der SI2302 will als UGS maximal +/-8V sehen: mit > deiner Schaltung kann/wird das Gate durchschlagen. Stimmt, habe den MOSFET gegen den Si2319 ersetzt.
Bitte melde dich an um einen Beitrag zu schreiben. Anmeldung ist kostenlos und dauert nur eine Minute.
Bestehender Account
Schon ein Account bei Google/GoogleMail? Keine Anmeldung erforderlich!
Mit Google-Account einloggen
Mit Google-Account einloggen
Noch kein Account? Hier anmelden.


