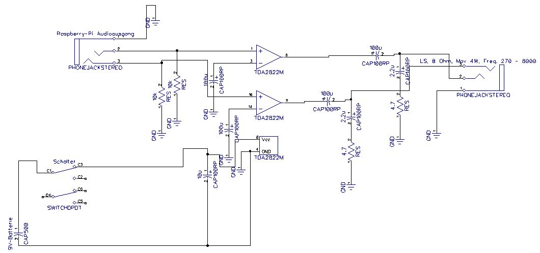
Ziel ist die Verstärkung des Audioausganges des Raspberry Pi so laut wie möglich auf passive Stereolautsprecher des Typs YD78-09. Hat jemand ein Spicemodell für den TDA2822?
Ein Blick aufs Datenblatt zeigt dass dieser chip von ST abgekündigt ist.
Mark S. schrieb: > Ein Blick aufs Datenblatt zeigt dass dieser chip von ST > abgekündigt ist. Das heißt? Bei Reichelt kann ich ihn bestellen.
Die Beispielschaltungen vom Datenblatt waren doch ok. Das gefällt dir daran nicht?
Die Kondensatoren in den Boucherot-Gliedern sind viel zu groß! Das müssen 100nF Folienkondensatoren sein, keine Elkos... Dafür sind die Ausgangselkos viel zu klein, wenigstens 470µF solltest du da für 8Ω Lautsprecher schon spendieren. 100µF reichen da nur für einen 32Ω Kopfhörer. Im SOIC8 Gehäuse, also als TDA2822D ist er noch Active. Nichtsdestotrotz ist das Ding grottenalt um nicht zu sagen völlig veraltet. Nimm bessser einen TDA2753, den gibts auch bei Reichelt, für unter 1€: http://www.reichelt.de/TDA-7053/3/index.html?&ACTION=3&LA=446&ARTICLE=20969&artnr=TDA+7053 Das ist zwar auch kein taufrisches Bauteil mehr, aber mindestens eine Generation neuer, und das merkt man auch: - braucht fast keine externen Bauteile, also keine Ausgangselkos, keine Boucherot-Glieder, keine Bias-Elkos ... - hat keinen Ein/Auschalt-Knack - hat kurzschlußfeste Brückenausgänge
Der TDA2753 schafft aber nur 1 Watt pro Kanal. Mein LS kann bis zu 4 Watt aushalten und das möchte ich auch nutzen.
Hallo, PAM8403 Modul (Amazon, ebay). Denk an die Stromversorgung, die Spitzenströme sind merklich, auch bei Dir kommen mit einer 9V Batterie keine 2x 4W raus. 5V 2A sollte das Netzteil mindestens liefern können für das PAM-Modul. Beim Test am USB meines Rechners durfte ich nur leise Zimmerlautstärke einstellen... Gruß aus Berlin Michael
Uita schrieb: > Der TDA2753 schafft aber nur 1 Watt pro Kanal. Mein LS kann bis zu 4 > Watt aushalten und das möchte ich auch nutzen. LOL! Also, jetzt mal Butter bei die Fische: Viel findet sich ja nicht zu deinem Lautsprecherchen, immerhin dies auf der Herstellerseite:
1 | http://tinyurl<punkt>com/YD78-09 |
(aargh! es nervt total, daß hier jede .cn domain als Spam beurteilt wird, selbst wenn man es nur im Text quotet!) Den spärlichen Daten entnehme ich, daß die besagten 4 Watt so ein Hokuspokus-Spitzenwert sind, und keine Dauerleistungsangabe. Mit einem Rauschsignal angesteuert, hält der Lautsprecher laut der Herstellerseite nur noch 2 Watt aus. Die zulässige Sinus-Dauerleistung ist nicht angegeben, dürfte aber noch ein gutes Stück unter den 2 Watt "Noise Power" liegen. Leider beinhaltet die Typangabe YD78-09 keine Angaben zur Impedanz, da es laut der Herstellerseite das Ding in 3 Versionen gibt: mit 4Ω, 8Ω und 16Ω Impedanz. Gehen wir mal von der gebräuchlichen 8Ω Version aus. Um 2W in einer 8Ω Last umzusetzen, muss eine Wechselspannung von 4V effektiv anliegen. Das sind 11,3V Spitze-Spitze. Ein Single-Ended Verstärker braucht also mindestens 12V Betriebsspannung, um das zu leisten. Wenn du jetzt ins Datenblatt des TDA2822 schaust, findest du auf S.6 das hier angehängte Diagramm Ausgangsleistung vs. Versorgungsspannung. Bei 9V Betriebsspannung schafft der TDA2822 gerade mal 1W in eine 8Ω Last. Und das bei einer Verlustleistun von 1,8W im IC (pro Kanal). Macht also bei 2 Kanälen eine Gesamtleistungsaufnahme von 5,6W. Und das ist an 9V eine Stromaufnahme von 620mA. Den 9V-Block kannste da getrost vergessen!
Uita schrieb: > Der TDA2753 schafft aber nur 1 Watt pro Kanal. Mein LS kann bis zu 4 > Watt aushalten und das möchte ich auch nutzen. Dann nimm Deinen TDA2822M und freue Dich über die durchgebrannte Endstufe, sobald Du Deinen Lautsprecher bei laufendem Verstärker per Klinkenstecker anschließt. Es sei denn, dass die Strombegrenzung des niedlichen 9V-Blocks schlimmeres verhindert.
Bitte melde dich an um einen Beitrag zu schreiben. Anmeldung ist kostenlos und dauert nur eine Minute.
Bestehender Account
Schon ein Account bei Google/GoogleMail? Keine Anmeldung erforderlich!
Mit Google-Account einloggen
Mit Google-Account einloggen
Noch kein Account? Hier anmelden.


