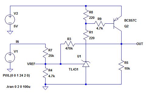
Morgen, ich hab eine Schaltung simuliert, wo mit einem TL431 24V überwacht werden. Wenn die unter ca. 13-14V fallen soll 5V geschaltet werden. Rein von der Simulation passt anscheinend alles. Aber könnte es so auch in der Praxis funktionieren? Oder fehlt irgendwas bzw. falsche Werte? Und vorallem, passt der Transistor oder welcher muss mindestens hin?
R1 kann man wohl weg lassen. R8 ist reichlich niederohmig, was den TL431 stark belasten wird. Es gibt bislang keine Hysterese. Ansonsten dürfte das soweit funktionieren.
Der TL431 schaltet nicht sprunghaft um. Im Bereich der Schwellspannung reagiert er analog. Je mehr Spannung an seinem Eingang anliegt, umso geringer ist seine Ausgangsspannung. Kann dein Anwendungsfall dies tolerieren?
Mark S. schrieb: > Es gibt bislang keine Hysterese. Da würde ein Widerstand von VOUT nach VREF wohl helfen
Hallo Matthias, hänge doch mal die Schaltplandatei(.asc) und das TL431-Symbol(.asy) an. Dann kann man mitsimulieren. Gruß Helmut
Mahlzeit, vielen Dank erstmal. Hab jetzt schon einige Änderungen eingebracht, die hier genannt wurden. Vout will ich mit einem INT-Eingang vom ATtiny auf fallende Flanke abfragen.
> Vout will ich mit einem INT-Eingang vom ATtiny auf > fallende Flanke abfragen. Da kannst den analogen Komparator verwenden und auf den TL431 verzichten.
Stefan U. schrieb: >> Vout will ich mit einem INT-Eingang vom ATtiny auf >> fallende Flanke abfragen. > > Da kannst den analogen Komparator verwenden und auf den TL431 > verzichten. Das ist zu einfach!
Also ich hab noch PA4 und PA5 vom Tiny841 frei. Beides sind auch ADC's und bei PA5 steht auch "Output of analog comparator 0". Wie müsste das dann aussehen? Ich hab noch nix mit analoges gemacht.
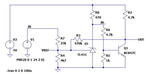
hinz schrieb: > Stefan U. schrieb: >>> Vout will ich mit einem INT-Eingang vom ATtiny auf >>> fallende Flanke abfragen. >> >> Da kannst den analogen Komparator verwenden und auf den TL431 >> verzichten. > > Das ist zu einfach! Wenn die 5V/2 als Referenz genau genug sind, dann ja. Es kostet halt immer Aufwand, wenn man ein Bauteil für eine unegwöhnliche Anwendung verwenden will. Natürlich ist der gewählte Strom im TL431(55mA) und die 500mW im 1k WIderstand der Wahnsinn. Hier mal eine verbesserte Version und eine noch bessere mit zusätzlichem PNP Transistor.
Vielen Dank. Da ich ja auf fallende Flanke abfragen möchte, hab ich den NPN rausgeschmissen. Ich denke mal jetzt passt es.
Mathias O. schrieb: > Vielen Dank. > Da ich ja auf fallende Flanke abfragen möchte, hab ich den NPN > rausgeschmissen. Ich denke mal jetzt passt es. Für den Widerstand R5 am Ausgang würde ich 4.7kOhm nehmen.
Hatte ich auch probiert. Hab mich nur gewundert warum die Skala dann in den Minus-Bereich ging.
Doch, wenn die 24V auf 0V sind. Dann ist bei Vout was im -nV-Bereich, aber das kann auch ein Simulationsfehler sein. Ist jedenfalls vernachlässigbar.
Wenn dich dei -0,5V auf der y-Achse stören, dann einfach das Minimum auf 0V setzen.
Ja ich weiß. Aber Autorange ist schon ok. Bei 10k ist sie wieder automatisch auf 0. ;)
Ich sage 4,7kOhm nicht aus Spass sondern weil damit eine bessere Flankensteilheit erzielt wird. Man wählt Bauteilwerte nicht danach aus, dass kosmetische Fehler in der Simulation weg sind.
Ich hatte mir das schon gedacht. Du hast mit Sicherheit mehr Ahnung als ich. Analogtechnik war nicht immer meins, aber ich lerne langsam dazu.
Wichtig wäre da noch zu wissen was an den Ausgang angeschlossen wird. Falls die nachfolgende Schaltung Strom liefert, müsste man den Widerstanswert noch kleiner machen. Allerdings ist man da schnell am Ende wegen der endlichen Stromverstärkung.
Ich wollte mir eben die Sachen bestellen und da ich erstmal das alles auf meinem Steckbrett aufbaue wollte ich für den BC857 den BC557 nehmen. Aber wieso steht beim BC557 -50V und der BC857 kann 50V?
Ich lese in beiden Datenblättern -50V. Wo kommen deine +50V her? Hat ein Verkäufer das falsch abgeschrieben? Sind definitiv PNP-Transistoren, also per Definition -xV ...
Ah jo. Bei Mouser steht positiv und bei NXP auch. http://www.nxp.com/products/bipolar_transistors/general_purpose_bipolar_transistors/general_purpose_transistors/single_transistors_pnp/BC857C.html Nur im Datenblatt steht es natürlich richtig. Typisch.
Bitte melde dich an um einen Beitrag zu schreiben. Anmeldung ist kostenlos und dauert nur eine Minute.
Bestehender Account
Schon ein Account bei Google/GoogleMail? Keine Anmeldung erforderlich!
Mit Google-Account einloggen
Mit Google-Account einloggen
Noch kein Account? Hier anmelden.




