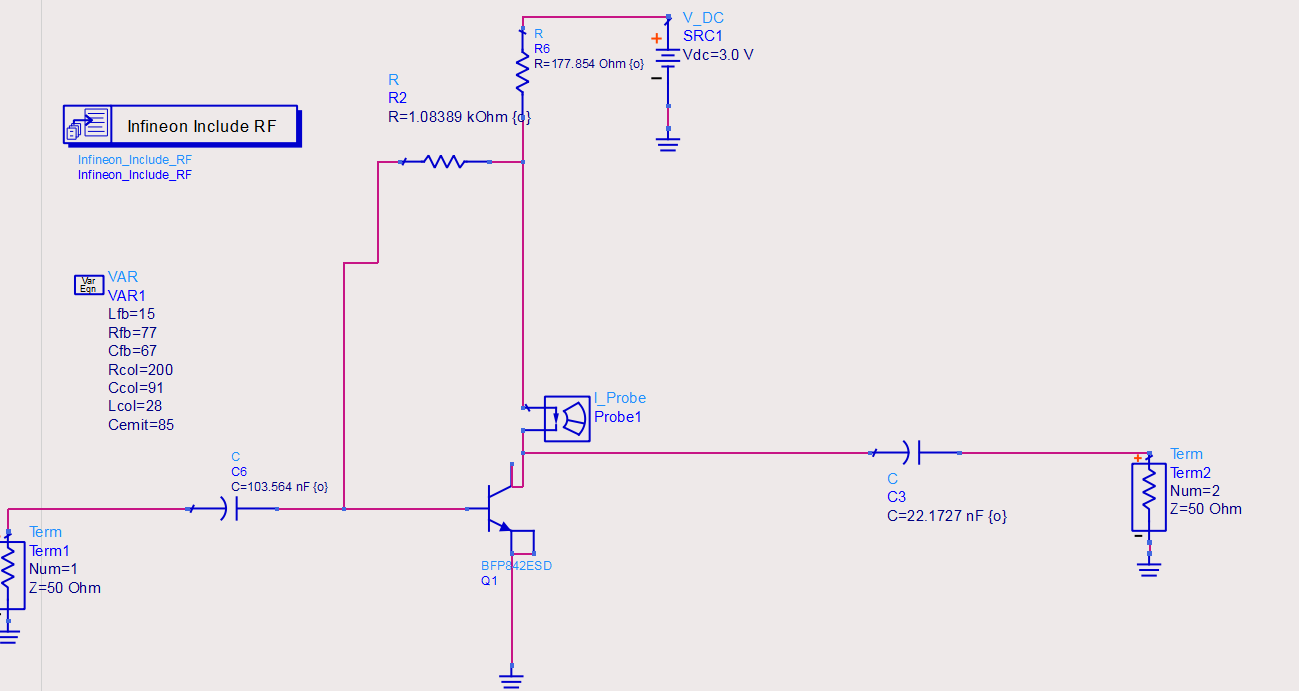
Hallo Da ich auf der Suche nache einem LNA für diesen Frequenzbereich nicht fündig wurde. Hatte ich die Idee einen Transistorverstärker selbst zu bauen. Nach kurzem "rumspielen" mit einem Simulationstool habe einen sehr einfachen (zu einfach?!) Verstärker (Siehe Bild): Laut Simulation: NF ~1dB Gain ~20dB S11S22 auch ok Ich bin gegenüber dem Infineon Model etwas misstrauisch, da dieser Transistor eigentlich für Anwendingen im GHz Bereich ausgelegt ist. 1. Ist die Simulation realistisch? Bei dieser Schaltung liegt der Arbeitspunkt bei lediglich ca. 900mV (ADS Optimiert dort hin?!?) auch Emitter R/C optimiert er mir weg. 2. Macht ein Arbeitspunkt bei 900mV überhaupt sinn? 3. Wie siehts mit IP3 aus? Stromverbrauch und Kosten sind nicht relevant. (Sollange es nich in mehrere kW/tsd Eur sind). Ein passendes MMIC wäre der PGA-103+ für diese Anwendung; 4. wie verhält sich dieser unter 50MHz? PS: Ich bin kein HAM
Der AP kommt mit der Dimensionierung schon hin, wenngleich so natürlich keine großen Signale möglich sind. Einen GHz-Transistor brauchst du für deine Forderungen auf jeden Fall, schließlich ist ft was anderes als die letztlich erreichbare obere Grenzfrequenz eines Verstärkers. Du hast ja schon netto ein Verstärkungs-Bandbreite-Produkt von 600MHz und dazu kommen noch die Eingangsdämpfung (Generator/Eingangswiderstand) und die Ausgangsdämpfung (Ausgangswiderstand/Last), da bist du halt im GHz-Bereich. Allerdings finde ich einen 60GHz-Transistor übertrieben und schwer stabil zu kriegen. In einer Simulation mit 5V-Versorgung schafft auch ein BFG541 die 60MHz (-0,6dB) und das bei viel besserem Großsignalverhalten.
Bei einer breitbandigeren Analyse fällt auf, dass mu_source im Bereich von 13-14GHz weit unter 1 sinkt. Wäre auch zu einfach gewesen... Wird wohl ein Stabilitätsnetzwerk von Nöten sein.... Den Arbeitspunkt bei 900mV macht mir etwas Bauchsmerzen, das Grossignalverhalten ist eigentlich nicht so kritisch. Mit welchem Gorssignalverhalten sowie Linearität (IP3) kann ich mit dem Arbeitspunkt rechnen? ArnoR schrieb: > In einer Simulation mit 5V-Versorgung schafft auch > ein BFG541 die 60MHz (-0,6dB) und das bei viel besserem > Großsignalverhalten. Mit dem BFG541 habe ich nach erster schnellen optimierung erhebliche Probleme einen NF von ca. 1dB zu erreichen. Hast du evtl. ein Schema?
Sind denn die 50 Ohm Quellwiderstand in diesem Frequenzbereich überhaupt realistisch, und brauchst du 50 Ohm Ausgangswiderstand, obwohl du vielleicht nur einen ADC damit treiben willst?
Hp M. schrieb: > Sind denn die 50 Ohm Quellwiderstand in diesem Frequenzbereich > überhaupt > realistisch, und brauchst du 50 Ohm Ausgangswiderstand, obwohl du > vielleicht nur einen ADC damit treiben willst? Guter Einwand! In der Tat sind die 50Ohm aus technischer Sicht nicht ideal. Nur leider hat die nachfolgende (bestehende) Analoge Verarbeitung einen SMA Anschluss. Auch Quelle ist bestehend und hat 50Ohm. Der LNA wird nachgerüstet für besseres SNR. Das 10GHz+ Stabilitätsproblem konnte mit einem idealen RC zwischen Kollektor und Basis gelöst werden; ob es in der Wirklichkeit einen 1pF Kondensator gibt, welcher bei 10+GHz nicht induktiv ist? ;-). Meine Kentnisse bezüglich HF-Amp Design sind etwas eingerostet; wenn ich ArnoR korrekt verstanden habe bin ich nicht auf dem Holzweg :-). Wie wichtig ist der Lineare Spannungsregler für den NF? Ultra Low Noise LDO + jede menge C oder eher weniger relevant? Welches PCB Material für diesen Frequenzbereich? BeO, Al2O3, PTFE oder gar FR4 ausreichend?
LNA schrieb: > Das 10GHz+ Stabilitätsproblem konnte mit einem idealen RC zwischen > Kollektor und Basis gelöst werden; ob es in der Wirklichkeit einen 1pF > Kondensator gibt, welcher bei 10+GHz nicht induktiv ist? ;-) Gewöhnlich sorgt die Induktivität der Emitterzuleitung für einen Verstärkungsabfall bei hohen Frequenzen. Kannst ja mal in der Simulation ein paar nH dort einbauen. LNA schrieb: > Welches PCB Material für diesen Frequenzbereich? BeO, Al2O3, PTFE oder > gar FR4 ausreichend? FR4 wird ausreichen. Eine mit der Frequenz zunehmende Dämpfung ist ja durchaus erwünscht. BeO kommt wegen der Giftigkeit nicht in Frage, das nimmt man nur im Notfall, wenn die hohe Wärmeleitfähigkeit nötig ist. Für kleine Dies z.B. von Laserdioden nimmt man heute auch Diamant, dessen Wärmeleitfähigkeit noch viel größer ist und sogar Kupfer übertrifft. Al2O3 ist auch teuer, und führt wegen der hohen Dk bei definierten Wellenwiderständen zu sehr schmalen Leiterbahnen. PTFE wäre eine noble Alternative zum FR4, ist aber wegen seiner Weichheit schwieriger zu bearbeiten und die mechanischen Eigenschaften lassen zu wünschen übrig. Günstiger für Frequenzen bis zu einigen GHz sind da Materialen wie etwa RO4003. P.S.: In einem Vorversuch solltest du aber mal klären, ob solche SiGe-Transistoren im NF-Bereich überhaupt die erwünschten niedrigen Rauschwerte erzielen. Die geringen Uce-Werte lassen mich ahnen, dass da schon frühzeitig Lawinenbildung eintritt und das 1/f-Rauschen vielleicht früher eintritt als es einem lieb ist.
Hp M. schrieb: > In einem Vorversuch solltest du aber mal klären, ob solche > SiGe-Transistoren im NF-Bereich überhaupt die erwünschten niedrigen > Rauschwerte erzielen. > Die geringen Uce-Werte lassen mich ahnen, dass da schon frühzeitig > Lawinenbildung eintritt und das 1/f-Rauschen vielleicht früher eintritt > als es einem lieb ist. Das Simulationsergebniss zeigt ein noch zufriedenstellendes Ergebniss mit einem NF von 0.95 bei 500kHz. Ich bin positiv überrascht über die Qualität des Models; dachte nicht, dass das Transistormodell bis in diesen Frequenzbereich so genau detiailiert ist. In der zwischenzeit konnte ich gar die 1dB Kompression berechen. -18dBm Eingang oder ca. 2dBm am Ausgang - ebenfalls sehr zufriedensellend. Der IP3 ist jedoch leidglich bei ca. 16-17dB, der alte Verstärker hat 25dB; ich habe keinen grossen Bezug zu IP3, meines wissen sollte lediglich auf IP3 grösser 25dB geachtet werden, und anschliessend kann IP3 vergessen werden. Kann ein IP3 von 16-17dB in einer high end Anwendung als akzeptabel betrachtet werden? Ein anderer Arbeitspunkt bringt ebenfalls keinen erheblichen IP3 Vorteil (ca 19 dB); wie kann ich die Schaltung modifizieren um den IP3 zu verbessern (ohne den NF Nachteil)?
Bitte melde dich an um einen Beitrag zu schreiben. Anmeldung ist kostenlos und dauert nur eine Minute.
Bestehender Account
Schon ein Account bei Google/GoogleMail? Keine Anmeldung erforderlich!
Mit Google-Account einloggen
Mit Google-Account einloggen
Noch kein Account? Hier anmelden.
