Hallo Ich möchte den 4060 (14-stufiger Zähler, Teiler, Oszillator) für eine kleine Schaltung verwenden. Dazu möchte ich EINEN Ausgang (Q4) direkt mit einer LED gegen Ground schalten. Natürlich über Vorwiderstand. Die anderen Ausgänge bleiben offen. Betriebsspannung wird entweder 9V oder 12V sein. Die Frage ist nun, wie viel Strom kann ich direkt aus dem 4060 ziehen, ohne das er Schaden nimmt? Ein Transistor oder FET soll nicht verwendet werden. Im Datenblatt finde ich keine Angabe zum maximalen Ausgangsstroms des ICs. Der 4060 wird entweder im DIL16 oder im SO16 verbaut werden. Typisch für CMOS sind ja so etwa 10mA - je mehr Strom je besser - natürlich ohne dabei den 4060 im Dauerbetrieb zu überfordern. Wo finde ich eine verlässliche Angabe - oder kann mir wer den maximalen Ausgangstrom jemand nennen? lg
Luca E. schrieb: > I_OL bzw I_OH auf Seite 5: > http://ecee.colorado.edu/~ecen1400/references/CD4060BC.pdf Verstehe ich das richtig? Das wären bei 10V Versorgungsspannung und 25°C nur 2,25mA typ. ? Bin verwundert ... :-( lg
Bei maximal 9V kannst den Ausgang kurzschließen, ohne dass der Chip Schaden nimmt. Vielleicht auch bei 12, da fehlt mir allerdings die Praxiserfahrung. Im Datenblatt von Fairchild steht IOH High Level Output Current bei +25°C VDD=10V -> 2,25mA VDD=15V -> 8,8mA Der Punkt ist, dass der Chip auch höhere Ströme liefern kann, aber die Spannung sackt dann ab. Im Kurzschlussfall kannst du mit dem zwei bis dreifachen Strom rechnen. Mehr kommt da einfach nicht raus. Der begrenzenden Faktor für die Frage, wie viel er verträgt, ist die maximale Wärme von 500mW. Mit einem aufgeklebten Kühlkörper kann man das verdoppeln, aber das wäre eine Frickel-Lösung. Nehmen wir mal an, bei 12V fließen im Kurzschlussfall 20mA und nur ein einziger Ausgang wird derart belastet. Dann hast du eine Verlustleistung von 240mW. Also die ungefährt Hälfte vom Maximum. Oder anders gesagt: Du darfst sogar zwei Ausgänge kurzschließen, ohne dass der Chip schaden nimmt.
Hallo, warum verwundert? Das ist ein typischer CMOS-Schaltkires der 4000er Serie. Die sollten keine LEDs schalten sondern Logigatter treiben und CMOS-Gatter haben nur dynamisch nenneswerte Eingangsströme beim Umladen. Man kann durchaus auch 5mA dauerhaft ziehen, ist außerhalb der Specs und der Logikpegel wird nicht mehr eingehalten, überleben die aber, weil die Ausgangstufe recht hochohmig ist und der nächste Grenzwert die Verlustleistung wäre. Du kannst ja mal bei H am Ausgang den Kurzschlußstrom messen, der wird vermutlich nicht sonderlich über 10-15mA liegen. Du kast zum Test auch einen H-Ausgang auf GND legen und schauen, wie warm der Käfer wird und wie lange er das überlebt. Macht ma höchsten für ein privates Bastelprojekt, da hätte ich mit einer LED bei 5mA aber kein schlechtes Gewissen. Gruß aus Berlin Michael
Wie wäre es mit 74HC4060 kann aufjedenfall 5mA und absolute max ist 25mA http://www.mouser.com/ds/2/308/MC74HC4060A-D-108245.pdf
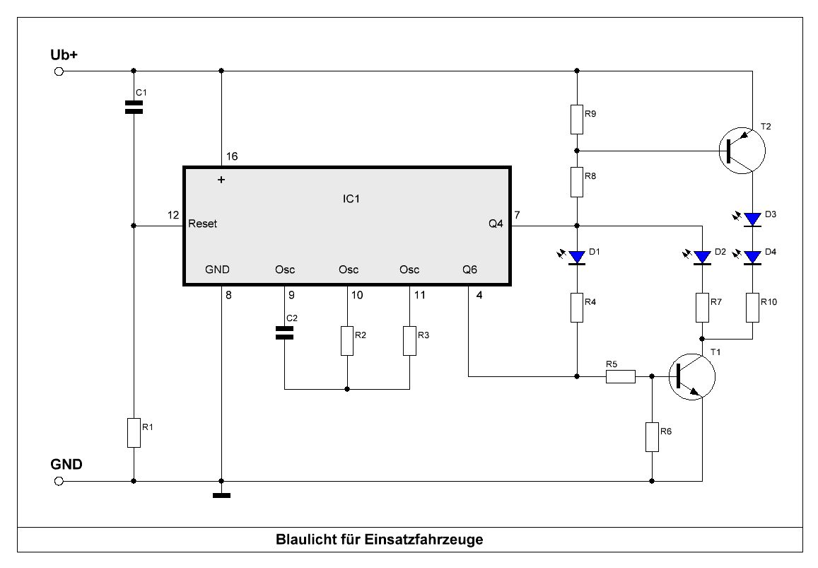
user schrieb: > Wie wäre es mit 74HC4060 kann aufjedenfall 5mA und absolute max ist 25mA ... da komme ich aber mit meiner Ub von 9 bzw. 12V nicht mehr hin! Aber mit den oben genannten Strömen von 10 bis 20mA wäre ich durchaus zufrieden. Das der Chip Kurzschlussfest ist, wusste ich nicht. Somit kann man ja mal ein paar Versuche anstellen :-) Ist auch nur eine Bastelgeschichte, wo eine blaue LED angesteuert werden soll. Schaltbild anbei - kann sich aber noch verändern - ist nur ein erster Entwurf. Speziell geht es nur um D1 - die anderen LEDs werden ja schon über Transistoren geschaltet. Bei D1 wäre dies aber umständlich und unnötig aufwendig - deshalb meine Frage. Anwendungsbeispiel in der pps
Hallo, Widerstandswerte stehen ja in der Schaltung vorsichtshalber nicht dran, wenn ich es richtig sehe, soll D1 bei Q4 = H und Q6 = L leuchten? Dann mußt Du testen, welcher L bzw. H-Pegel sich mit der LED einstellt, nicht daß T1 oder T2 da schon ungefragt zu leiten beginnen. Gruß aus Berlin Michael
Bitte melde dich an um einen Beitrag zu schreiben. Anmeldung ist kostenlos und dauert nur eine Minute.
Bestehender Account
Schon ein Account bei Google/GoogleMail? Keine Anmeldung erforderlich!
Mit Google-Account einloggen
Mit Google-Account einloggen
Noch kein Account? Hier anmelden.
