Hallo, ich bin neu hier und habe mal eine Frage! Ich erzeuge mit dem Teensy 3.1 eine PWM Spannung von 0V bis 3,3V. Jetzt möchte ich gern mit einem OP die 3,3V so verstärken das ich am Ausgang Spannungen von -5V bis +5V habe ist das möglich? Netzteil mit zwei Spannungen ist vorhanden (-15V und +15V). Habe da mal was gezeichnet! Ich bin mir aber nicht sicher ob das der richtige Weg ist. Wie bekomme ich die -5V und +5V wieder zusammen? Beispiel: Teensy 3.1 PIN 23 PWM 0,00V CV Ausgang -5,00V Teensy 3.1 PIN 23 PWM 1,65V CV Ausgang 0,00V Teensy 3.1 PIN 23 PWM 3,30V CV Ausgang +5,00V Da ich noch Anfänger bin würde ich mich über eure Hilfe freuen. MFG Michael
Halo, > Michael K. schrieb: > Ich erzeuge mit dem Teensy 3.1 eine PWM Spannung von 0V bis 3,3V. Jetzt > möchte ich gern mit einem OP die 3,3V so verstärken das ich am Ausgang > Spannungen von -5V bis +5V habe ist das möglich? Ja, wobei man das nicht "verstärken" nennt. Ein PWM-Signal ist ja eher ein digitales Signal, das nur 2 Zustände kennt (high und low). Was du haben willst ist eine Pegelwandlung bzw. Pegelanpassung von 0...3,3V auf -5...+5V. > Netzteil mit zwei Spannungen ist vorhanden (-15V und +15V). Soweit ok, Brauchst du diese Spannungen noch anderweitig? Ansonsten wäre eine Spannung im Bereich von +/- 5V bis +/-6V praktischer. > Habe da mal was gezeichnet! Ich bin mir aber nicht sicher ob das der > richtige Weg ist. Wie bekomme ich die -5V und +5V wieder zusammen? > Beispiel: Dazu wäre nur ein OPV notwendig, der aber nicht als Verstärker, sondern besser als Komparator bzw. Schmitt-Trigger beschaltet wird. http://www.elektronik-kompendium.de/sites/slt/0311261.htm http://www.elektronik-kompendium.de/sites/slt/0311271.htm http://www.elektronik-kompendium.de/sites/bau/0209241.htm Der würde allerdings bei Betriebsspannung von +/15V auch deutlich weiter aussteuern, je nachdem wie weit der verwendete OPV-Typ es kann. Typisch wird man dann ca. +/-13...+/-14V erreichen. Um daraus nun wieder ca. +/-5V zu bekommen, kann man hinten dran einen Spannungteiler machen oder eine Spannungsbegrenzung mit Widerstand und Z-Dioden. Aber wie oben schon beschrieben, könnte man auch gleich das Stromversorgungskonzept besser an die Bedürfnisse anpassen. > Da ich noch Anfänger bin würde ich mich über eure Hilfe freuen. Da ist es immer besser, du erkläst mal umfangreicher, was du damit eigentlich bezwecken willst. Oft genug ist die Suche nach einer solchen Lösung nur eine Sackgasse, weil das ganze Konzept schon unständlich oder falsch ist. Gruß Öletronika
Hi Ich beschreibe mal was ich genau machen möchte! MIDI Controller 7 Werte (0-127) sollen in eine CV Spannung umgewandelt werden. Also über MIDI schreibe ich mit analogWrite(CV1, 0); //0V analogWrite(CV1, 255); //3,3V Werte von 0-255 und sende Sie an Pin 23. Die PWM (Pulsweitenmodulation )erzeugt dann bei einem Wert von 0 eine Spannung von 0V bis ca. 3,3V bei einem Wert von 255. Ich brauche aber um ein Analog Synthesizer zu Steuern eine CV Spannung von -5 bis +5V. Gruß Michael Hier mein Testprogram für eine LED !
1 | /* RGB Analog Example, Teensyduino Tutorial #2 |
2 | http://www.pjrc.com/teensy/tutorial2.html |
3 | |
4 | This example code is in the public domain. |
5 | */ |
6 | |
7 | const int LED1 = 23; |
8 | const int Speed = 1000; |
9 | |
10 | |
11 | void setup() {
|
12 | |
13 | pinMode(LED1, OUTPUT); |
14 | } |
15 | |
16 | void loop() // LFO Sinus |
17 | {
|
18 | analogWrite(LED1,0); |
19 | delay(Speed); |
20 | analogWrite(LED1, 25); |
21 | delay(Speed); |
22 | analogWrite(LED1, 50); |
23 | delay(Speed); |
24 | analogWrite(LED1, 75); |
25 | delay(Speed); |
26 | analogWrite(LED1, 100); |
27 | delay(Speed); |
28 | analogWrite(LED1, 125); |
29 | delay(Speed); |
30 | analogWrite(LED1, 150); |
31 | delay(Speed); |
32 | analogWrite(LED1, 175); |
33 | delay(Speed); |
34 | analogWrite(LED1, 200); |
35 | delay(Speed); |
36 | analogWrite(LED1, 225); |
37 | delay(Speed); |
38 | analogWrite(LED1, 250); |
39 | delay(Speed); |
40 | analogWrite(LED1, 255); // MAX |
41 | delay(Speed); |
42 | analogWrite(LED1, 250); |
43 | delay(Speed); |
44 | analogWrite(LED1, 225); |
45 | delay(Speed); |
46 | analogWrite(LED1, 200); |
47 | delay(Speed); |
48 | analogWrite(LED1, 175); |
49 | delay(Speed); |
50 | analogWrite(LED1, 150); |
51 | delay(Speed); |
52 | analogWrite(LED1, 125); |
53 | delay(Speed); |
54 | analogWrite(LED1, 100); |
55 | delay(Speed); |
56 | analogWrite(LED1, 75); |
57 | delay(Speed); |
58 | analogWrite(LED1, 50); |
59 | delay(Speed); |
60 | analogWrite(LED1, 25); |
61 | delay(Speed); |
62 | |
63 | } |
Hallo, auf das Programm gehe ich nicht ein, das ist nicht mein Fachgebiet. > Michael K. schrieb: > Ich brauche aber um ein Analog Synthesizer zu Steuern eine CV Spannung > von -5 bis +5V. Also brachst du keine PWM, sondern eine analoge Steuerspannung? das wäre was ganz anderes, als aus der Erklärung der ursprünglichen Aufgabe zu entnehmen ist. Gut, in der Schaltung sehe ich jetzt auch den Tiefpass hinten dran. Aber auch so ist dein Konzept krum. Da wird besser zuerst über den Tiefpass aus der PWM eine die analoge Spannung auf 0-3,3V erzeugt und diese dann mit einem OPV auf +/-5V im Pegel verschoben und verstärkt. Das kann man mit einem invertierenden Verstärker machen, aber an den pos. Eingang muß eine Offsetspannung mit 3,3/2V angelegt werden. Das sieht dann im Prinzip so aus: http://www.elektronik-kompendium.de/sites/slt/0210153.htm An E2 kommt die 3,3V-Spannung. Mit +/-15V Betriebsspannung würde aber trotzdem die Gefahr bestehen, dass die Signale weit über +/-5V auschlagen. Sowas kann auch im Einschaltmoment passieren, wenn die Betriebsspannungen noch undefinierte Pegel haben. Prüfe also, welche Maximum Ratings für den Eingang angegeben sind. Entsprechend wüssen evtl. Schutzbeschaltungen vorgesehen werden. Auch der Eingangswiderstand der analogen CV-Spannung und der Frequenzbereich sind vorn Bedeutung. Welche PWM-frequenz hast du? Gruß Öletronika
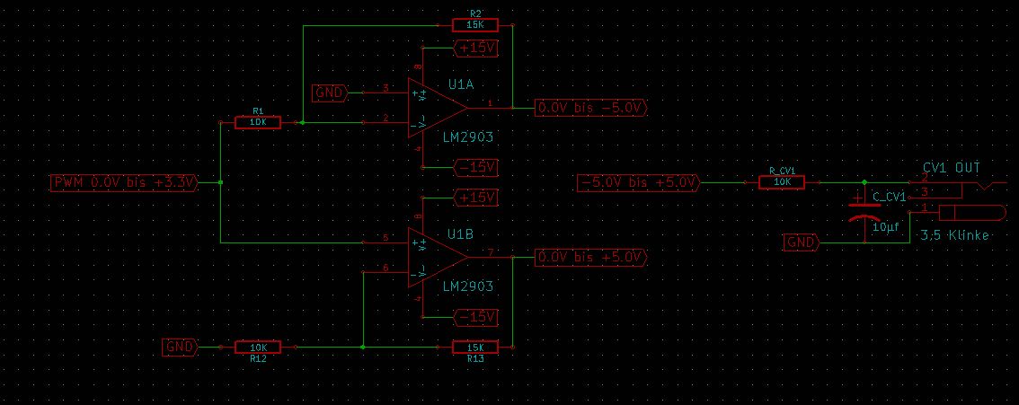
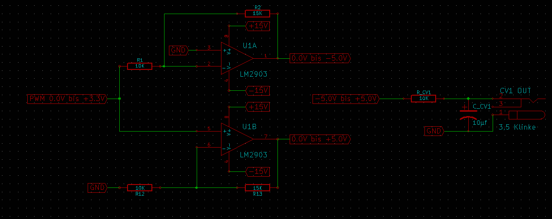
Michael K. schrieb: > Habe da mal was gezeichnet! Ich bin mir aber nicht sicher ob das der > richtige Weg ist. JPG ist nicht der richtige Weg, wie du leicht aus Unschärfe, Kompressionsartefakten und Dateigröße erkennen kannst. Und warum eigenlich auf schwarzem Hintergrund - das mag sich alleine aus ökonomischen Gründen keiner Ausdrucken (vom ökologischen Gewissen mal ganz zu schweigen).
Forist schrieb: > Und warum eigenlich auf schwarzem Hintergrund p.s. ... und dann noch mit völlig nutzlosem und eher die Information überdeckendem Punktraster. Und wen interessieren bei so einer grundlegenden Fragestellung eigentlich die Pin-Nummern irgendwelche Gehäuseformen, in denen OPs daher kommt?
Hallo so jetzt ein druckbares Bild. Und noch eine kleine Änderung. Teensy 3.1 PIN 23 PWM 0,00V CV Ausgang -5,00V MIN Teensy 3.1 PIN 23 PWM 1,65V CV Ausgang 0,00V Mitte Teensy 3.1 PIN 23 PWM 3,30V CV Ausgang +5,00V MAX Gruß Michael
Michael K. schrieb: > Ich erzeuge mit dem Teensy 3.1 eine PWM Spannung von 0V bis 3,3V. Jetzt > möchte ich gern mit einem OP die 3,3V so verstärken das ich am Ausgang > Spannungen von -5V bis +5V habe ist das möglich? Wozu OPV?
PWM zum Erzeugen von CV zu benutzen, ist eine schlechte Idee. Das hoerbare Resultat waere wie ein Synthie bei dem das Glissando dauernd aktiviert ist. Tu Dir einen Gefallen und nimm einen richtigen DAC. 12 Bit waeren da die untere Grenze fuer die Aufloesung. Aus meiner Sicht waeren 16 Bit optimal. Die Ausgangsspannung des DAC (z.B. auch von 0 - 3.3 V) in den Bereich -5 V bis 5 V zu bringen, erfordert einen simplen Summierverstaerker mit einem OPV. Entsprechende Schaltungen und Bemessungsgrundlagen findet man u.a. in den Appnotes der OPV-Hersteller...
U. M. schrieb: > Hallo, > auf das Programm gehe ich nicht ein, das ist nicht mein Fachgebiet. >> Michael K. schrieb: >> Ich brauche aber um ein Analog Synthesizer zu Steuern eine CV Spannung >> von -5 bis +5V. > Also brachst du keine PWM, sondern eine analoge Steuerspannung? > das wäre was ganz anderes, als aus der Erklärung der ursprünglichen > Aufgabe zu entnehmen ist. > Gut, in der Schaltung sehe ich jetzt auch den Tiefpass hinten dran. > > Aber auch so ist dein Konzept krum. > > Da wird besser zuerst über den Tiefpass aus der PWM eine die analoge > Spannung auf 0-3,3V erzeugt und diese dann mit einem OPV auf +/-5V im > Pegel verschoben und verstärkt. > > Das kann man mit einem invertierenden Verstärker machen, aber an den > pos. Eingang muß eine Offsetspannung mit 3,3/2V angelegt werden. > Das sieht dann im Prinzip so aus: > http://www.elektronik-kompendium.de/sites/slt/0210153.htm > An E2 kommt die 3,3V-Spannung. wie genau würde mann das machen! Ich verstehe das mit den Vorsteichen nicht! Der OP UA1 soll von 0V bis 1.65 V am Eingang am Ausgang -5V bis 0V ausgeben. Der OP UA2 soll von 1.65V bis 3.3V am Eingang am Ausgang 0V bis +5V ausgeben. > > Mit +/-15V Betriebsspannung würde aber trotzdem die Gefahr bestehen, > dass die Signale weit über +/-5V auschlagen. > Sowas kann auch im Einschaltmoment passieren, wenn die > Betriebsspannungen noch undefinierte Pegel haben. > Prüfe also, welche Maximum Ratings für den Eingang angegeben sind. > Entsprechend wüssen evtl. Schutzbeschaltungen vorgesehen werden. > wie mache ich das genau mit der Schutzbeschaltungen am Ausgang dürfen nur Min -5V und Max +5V raus kommen! > Auch der Eingangswiderstand der analogen CV-Spannung und der ? Wie kann ich das messen ? > Frequenzbereich sind vorn Bedeutung. > Welche PWM-frequenz hast du? Wird vom Teensy automatisch berechnet! 488.28 HZ ??? https://www.pjrc.com/teensy/td_pulse.html > Gruß Öletronika
ArnoR schrieb: > Michael K. schrieb: >> Ich erzeuge mit dem Teensy 3.1 eine PWM Spannung von 0V bis 3,3V. Jetzt >> möchte ich gern mit einem OP die 3,3V so verstärken das ich am Ausgang >> Spannungen von -5V bis +5V habe ist das möglich? > > Wozu OPV? Ich habe OP hier rum liegen! Mit Transistoren habe ich bis jetzt noch nix gemacht. Bin noch Neuling! Hi wäre der Generator dann der PWM Ausgang am Teensy ? 0,0V bis 3.3V ? Und am Eingang dann fest 3.3 V ? Das wäre schön wenn das einfach wäre. Warum kommen 5V raus ? Das verstehe ich noch nicht! MFG Michael
Michael K. schrieb: > Hi wäre der Generator dann der PWM Ausgang am Teensy ? 0,0V bis 3.3V ? > Und am Eingang dann fest 3.3 V ? Ja und ja. Mein Vorschlag meinte: die PWM erst auf +-5V wandeln und dann Mittelwert bilden. Wenn man das exakter machen will, kann man den npn durch einen kleinen N-Kanal-Mosfet oder einen Mosfettreiber-IC ersetzen. An den Ausgang schließt du einfach das PWM-FIlter an, an dem liegt dann dein -5V...+5V Signal, je nach Tastverhältnis.
ArnoR schrieb: > Michael K. schrieb: >> Hi wäre der Generator dann der PWM Ausgang am Teensy ? 0,0V bis 3.3V ? >> Und am Eingang dann fest 3.3 V ? > > Ja und ja. > > Mein Vorschlag meinte: die PWM erst auf +-5V wandeln und dann Mittelwert > bilden. Wenn man das exakter machen will, kann man den npn durch einen > kleinen N-Kanal-Mosfet oder einen Mosfettreiber-IC ersetzen. An den > Ausgang schließt du einfach das PWM-FIlter an, an dem liegt dann dein > -5V...+5V Signal, je nach Tastverhältnis. Danke ich schau mir das gleich mal in ruhe an. Mit welchem Programm zeichest du das ? Ich suche noch ein Program zum simulieren von solchen Schaltungen. Tina habe ich grade aber da kann man in der Demo nicht speichern. Gruß Michael
Hallo, es ist ja wohl nur ein Bastelprojekt. Über die Qualität der Tonerzeugung muss man da wohl nicht so viel Stress machen? > Michael K. schrieb: > wie genau würde mann das machen! Ich verstehe das mit den Vorsteichen > nicht! > Der OP UA1 soll von 0V bis 1.65 V am Eingang am Ausgang -5V bis 0V > ausgeben. > Der OP UA2 soll von 1.65V bis 3.3V am Eingang am Ausgang 0V bis +5V > ausgeben. Und warum solen das 2 verschiedene OPV machen, wo du doch das Signal dann doch nur einmal brauchst? siehe hier: http://www.elektronik-kompendium.de/sites/slt/0210153.htm Der OPV in dieser Schaltung macht genau das, was du haben willst. > wie mache ich das genau mit der Schutzbeschaltungen am Ausgang dürfen > nur Min -5V und Max +5V raus kommen! Entweder Spannungteiler oder Reihenwiderstand mit Z-Dioden. >> Auch der Eingangswiderstand der analogen CV-Spannung und der > ? Wie kann ich das messen ? >> Frequenzbereich sind vorn Bedeutung. >> Welche PWM-frequenz hast du? > Wird vom Teensy automatisch berechnet! 488.28 HZ ??? > https://www.pjrc.com/teensy/td_pulse.html Da habe ich dann doch auch Bedenken. Wenn du das 488Hz-PWM-Signals zu wenig glättest, dann ist das PWM-Pignal da noch gut drauf zu hören. Legst du die Tiefpassfrequnz aber zu niedrig, hat das analoge Signal keine ausreichende Dynamik mehr. Da mußt du halt ausprobieren, ob du einen Punkt findest, der eine erträglichen Kompromiss darstellt (z.B. Tiefpassfrequenz so bei 3...10 Hz). Gruß Öletronika
Bitte melde dich an um einen Beitrag zu schreiben. Anmeldung ist kostenlos und dauert nur eine Minute.
Bestehender Account
Schon ein Account bei Google/GoogleMail? Keine Anmeldung erforderlich!
Mit Google-Account einloggen
Mit Google-Account einloggen
Noch kein Account? Hier anmelden.




