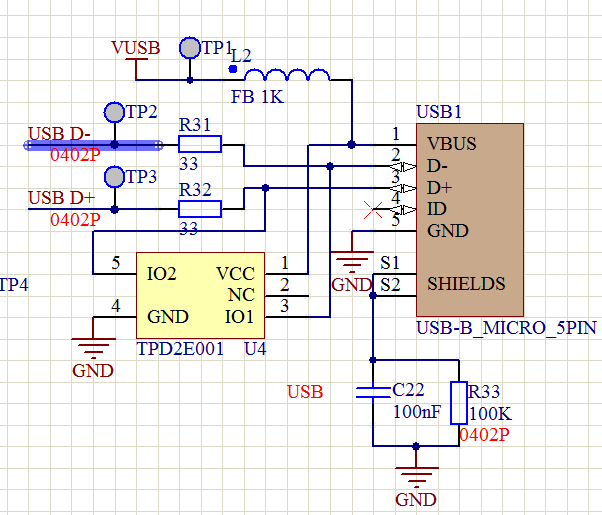
Hallo, ich habe gerade eine Schaltung gesehen, bei der in der USB-Versorgungsleitung ein Ferrit liegt, ist angehängt. Ich habe in allen Designs, die ich bisher gesehen habe, noch nie ein Ferrit in der USB-Versorgung gesehen, höchstens im Shield-Pfad. Braucht man es überhaupt? Zumal das Ferrit nur für 50 mA Strom ausgelegt ist. Wenn man ein Ferrit bräuchte, was wäre das Richtige? Viele Grüße
A. C. schrieb: > Ich habe in allen Designs, die ich bisher gesehen habe, noch nie ein > Ferrit in der USB-Versorgung gesehen, höchstens im Shield-Pfad. Tatsächlich? Durch ein Ferritbead im Shield-Pfad könnte es zu ekligen EMV-Effekten kommen, ist ja nichts anderes als eine Induktivität wenn auch vermutlich sehr kleine. Zu deiner Frage: wenn dein "Ferrit" so eine Art Ferritbead ist wüsste ich nicht was dagegen spräche.
A. C. schrieb: > ich habe gerade eine Schaltung gesehen, bei der in der > USB-Versorgungsleitung ein Ferrit liegt, ist angehängt. Ds ist ein Wicklungssinnsymbol. Sicher das das nicht eine Hälfte einer stromkompensierten (Gleichtakt) Drossel ist.
Solche Ferritdrosseln sind ja üblicherweise gegen EMV-Störungen vorgesehen und für die Funktion nicht relevant. Braucht man sie deshalb? Kommt darauf an: Gibt es überhaupt Störungen, die sich damit reduzieren lassen? Wenn ja: Für ein Bastelprojekt oder einen Laboraufbau wird man es anders sehen, als ein Gerätehersteller, der einen Ruf zu verlieren hat. Was ist überhaupt an VUSB angeschlossen? Die interne Stromversorgung des Devices oder lediglich der VUSB-Anschluss des Phys?
A. C. schrieb: > Ich habe in allen Designs, die ich bisher gesehen habe, noch nie ein > Ferrit in der USB-Versorgung gesehen, höchstens im Shield-Pfad. Im Shield-Pfad hätte ich eher einen Kondensator oder eine RC-Kombination erwartet. Der gehört HF-mässig auf Masse und Brumm-mäßig getrennt. > Braucht man es überhaupt? Zumal das Ferrit nur für 50 mA Strom ausgelegt > ist. Ein Ferrit ist eine Entstörmaßnahme. Die braucht man, wenn man sonst gestört wird oder selber stört. Ob das der Fall ist, zeigt der EMV-Test. Du kannst einen Ferrit vorsehen und bei Bedarf bestücken. 1kOhm bei 100 MHz ist ein guter Startwert, und ein stinknormaler MMZ2012R102A von TDK schafft auch 500 mA. Den gleichen Ferrit-Typ kannst Du bei Deinem Controller nutzen, um die ADC-Versorgung von der normalen VDD zu trennen.
Ist VBUS ein Ausgang? Und wo ist der Stützkondensator. Drossel in der Spannungsversorgung - zusammen mit einem Kondensator verhindert es, dass sich Störungen über die Spannungsversorgung ausbreiten. Aber ohne Kondensator?
Bitte melde dich an um einen Beitrag zu schreiben. Anmeldung ist kostenlos und dauert nur eine Minute.
Bestehender Account
Schon ein Account bei Google/GoogleMail? Keine Anmeldung erforderlich!
Mit Google-Account einloggen
Mit Google-Account einloggen
Noch kein Account? Hier anmelden.
