Hallo ihr alle, ich habe ein starkes Verständnis Problem vermute ich. Wie ein Differenzverstärker aufgebaut wird und auch Dimensioniert ist mir klar und habe es auch schon selbständig berechnet. Dabei hat mir diese Seite sehr gut weitergeholfen. Jedoch bin ich ich immer wieder auf eine, ich weis garnicht ob das jetzt so korrekt ist, Differenzverstärker mit Kreuzkopplung der Basis oder villt. auch Gegentaktoszillator Schaltung gestoßen. Wie berechnet man den so eine Schaltung. Nehme ich da die gleichen Annahmen wie bei einem Differenzverstärker? Wozu die Kopplung der Basis? Hat mir jemand einen Link, Quelle oder ähnliches wo ich mir da das fehlende Wissen aneignen könnte? Ich habe leider nichts dergleichen gefunden mit einer Beispiel Rechnung wo ich dies nachrechnen könnte um es zu verstehen. Vielen Dank für eure Hilfe und Unterstützung
Mathias schrieb: > bin ich ich immer wieder auf eine ... Schaltung gestoßen. Wo? Hast du die schon richtig abgemalt? Da kann ja kein Kollektor mehr als 0,7V positiver als der Emitter werden... Und was macht die Schaltung in der Simulation?
@ Mathias (Gast) >Jedoch bin ich ich immer wieder auf eine, ich weis garnicht ob das jetzt >so korrekt ist, Differenzverstärker mit Kreuzkopplung der Basis oder >villt. auch Gegentaktoszillator Schaltung gestoßen. Die Schaltung sieht komisch aus. Wie ein falsch gezeichneter [[Royer Converter]]. Da fehlen die Dioden und die MOSFETs oder die Hilfswicklung.
Die Schaltung die ich da abgezeichnet habe finde ich leider nicht mehr. Habe aber eine ähnliche in Wikipedia ganz unten gefunden. Der einzige unterschied ist das keine BJT's verwendet worden sind. https://de.wikipedia.org/wiki/Gegentakt-Oszillator Meine frage ist wenn man den Eingangswiderstand rBE betrachtet, ob man diesen für das KSE doppelt betrachten muss? Welchen großen Vorteil bietet mir das überkreuz Gegenkoppeln der Basis. Nur eine Phasenverschiebung? Tut mir leid das ich villt sehr dumm frage, jedoch habe ich nirgends im Internet etwas konkretes dazu gefunden um die Schaltung nachzurechnen. Danke nochmals
Mathias schrieb: > Die Schaltung die ich da abgezeichnet habe finde ich leider nicht mehr. > Habe aber eine ähnliche in Wikipedia ganz unten gefunden. > > https://de.wikipedia.org/wiki/Gegentakt-Oszillator > > Der einzige unterschied ist das keine BJT's verwendet worden sind. Der einzige Unterschied? Dann mußt du blind sein. Die Schaltung von WP hat nicht nur Kondensatoren in der Rückkopplung (und dadurch erst funktionierende Arbeitspunkte für die MOSFET) - auch die Gegenkopplung über die gemeinsame Stromquelle im Emitter- (bzw. Source-) Kreis fehlt. Die Funktion beruht auf der magnetischen Sättigung des Übertragers. Von der Spannungsüberhöhung durch die transformatorische Kopplung der beiden Primärwicklungen und den Schwingkreis ganz zu schweigen. > Meine frage ist wenn man den Eingangswiderstand rBE betrachtet, ob man > diesen für das KSE doppelt betrachten muss? > > Welchen großen Vorteil bietet mir das überkreuz Gegenkoppeln der Basis. > Nur eine Phasenverschiebung? Deine Schaltung ist Blödsinn. Da kannst du dir jegliche Analyse sparen.
Marian . schrieb: > Sollte das vielleicht ein Multivibrator werden? Ja genau :) jedoch ist mir nicht klar wie ich die Kreuzkopplung der Basis verstehen soll. Wenn man den Eingangswiderstand rBE betrachtet, muss man dann diesen für das KSE doppelt betrachten? So habe ich das mal verstanden: Durch die Mitkopplung (Kreuzkopplung) ist entweder Transistor1 oder Transistor2 leitend. Sinkt die Spannung am Emitter von Transistor1 , weil Transistor1 besser durchgesteuert wird, so sinkt auch der Basisstrom an Transistor2 und damit steigt die Emitterspannung an Transistor2. Der Basisstrom von Transistor1 steigt ebenfalls und Transistor1 wird noch besser durchgesteuert. Und der Unterschied eines Multivibrators zum Gegentaktoszillator ist doch nur das der Gegentaktoszillaor sich nicht sprunghaft ändert sondern in einer Sinushalbwelle. Aufbau: DC-Anteil Wenn ich so eine Schaltung Multivibrator aufbauen möchte, muss ich doch zuerst den DC-Anteil berechnen und Arbeitspunkt einstellen. Ist das dann so wie beim Differenzverstärker? Oder wird da schon die Kreuzkopplung mit einbezogen? AC-Anteil AC-Anteil berechnen irgendwie dazu machen....
Du kannst doch da mit einem Differenzverstärker nichts gleichsetzen. Das sind doch völlig verschiedene Schaltungen! Die einzige Gemeinsamkeit sind die zwei Transistoren, die gegenüber gezeichnet sind. Das ist aber schon alles! Ein Differenzverstärker arbeitet in einem Arbeitspunkt und läuft im Linear-Betrieb. Bei deinem Oszillator ist das nicht so. Da sind die Transistoren in Sättigung. Du schreibst ja schon "schaltet durch". Damit hast du keinen Arbeitspunkt mehr den du mit Widerständen einstellen kannst. Grüße, Jens
Jens W. schrieb: > Du kannst doch da mit einem Differenzverstärker nichts > gleichsetzen. Das > sind doch völlig verschiedene Schaltungen! > Die einzige Gemeinsamkeit sind die zwei Transistoren, die gegenüber > gezeichnet sind. Das ist aber schon alles! > > Ein Differenzverstärker arbeitet in einem Arbeitspunkt und läuft im > Linear-Betrieb. > Bei deinem Oszillator ist das nicht so. Da sind die Transistoren in > Sättigung. Du schreibst ja schon "schaltet durch". Damit hast du keinen > Arbeitspunkt mehr den du mit Widerständen einstellen kannst. > > Grüße, Jens Ok, vielen Dank :) Hm, aber wie berechnet man den dann die Schaltung wenn ich gar kein Arbeitspunkt mehr einstelle? Ich dachte das man erst DC-Betrachtung macht, dann anschließend eine AC-Betrachtung. Hat mir jemand ein kleines Beispiel? Kann mir nämlich nicht richtig vorstellen wie ich nun bei der Berechnung beginnen müsste. Auch das Problem wie oben erwähnt des Eingangswiderstandes rBE, ob ich diesen von beiden Transistoren betrachten muss und nich nur von einem Transistor. Vielen Dank für eure Unterstützung :)
Mathias schrieb: > Hm, aber wie berechnet man den dann die Schaltung Garnicht, weil sie Quatsch ist. Nimm die Standardschaltung für den astabilen Multivibrator. https://de.wikipedia.org/wiki/Multivibrator#Typische_Schaltung_mit_diskreten_Bauelementen
Peter D. schrieb: > Mathias schrieb: >> Hm, aber wie berechnet man den dann die Schaltung > > Garnicht, weil sie Quatsch ist. > Nimm die Standardschaltung für den astabilen Multivibrator. > > https://de.wikipedia.org/wiki/Multivibrator#Typisc... Also wenn ich das richtig verstehe sagst du, dass man keine Schaltung die einen Schwingkreis beinhaltet und Gegengekoppelt ist wie: Gegentaktoszillator, Multivibrator, Differenzenverstärker mit Schwingkreis (Colpitts, Meißner und was es da noch so alles gibt) nicht berechnen kann?? Das kann ich ja fast nicht glauben. Jeder Transistor ist doch unterschiedlich und muss eingestellt werden. Die Industrie die fertige Chips herstellt muss es ja auch berechnen koennen. Oder bin ich so auf dem Holzweg?
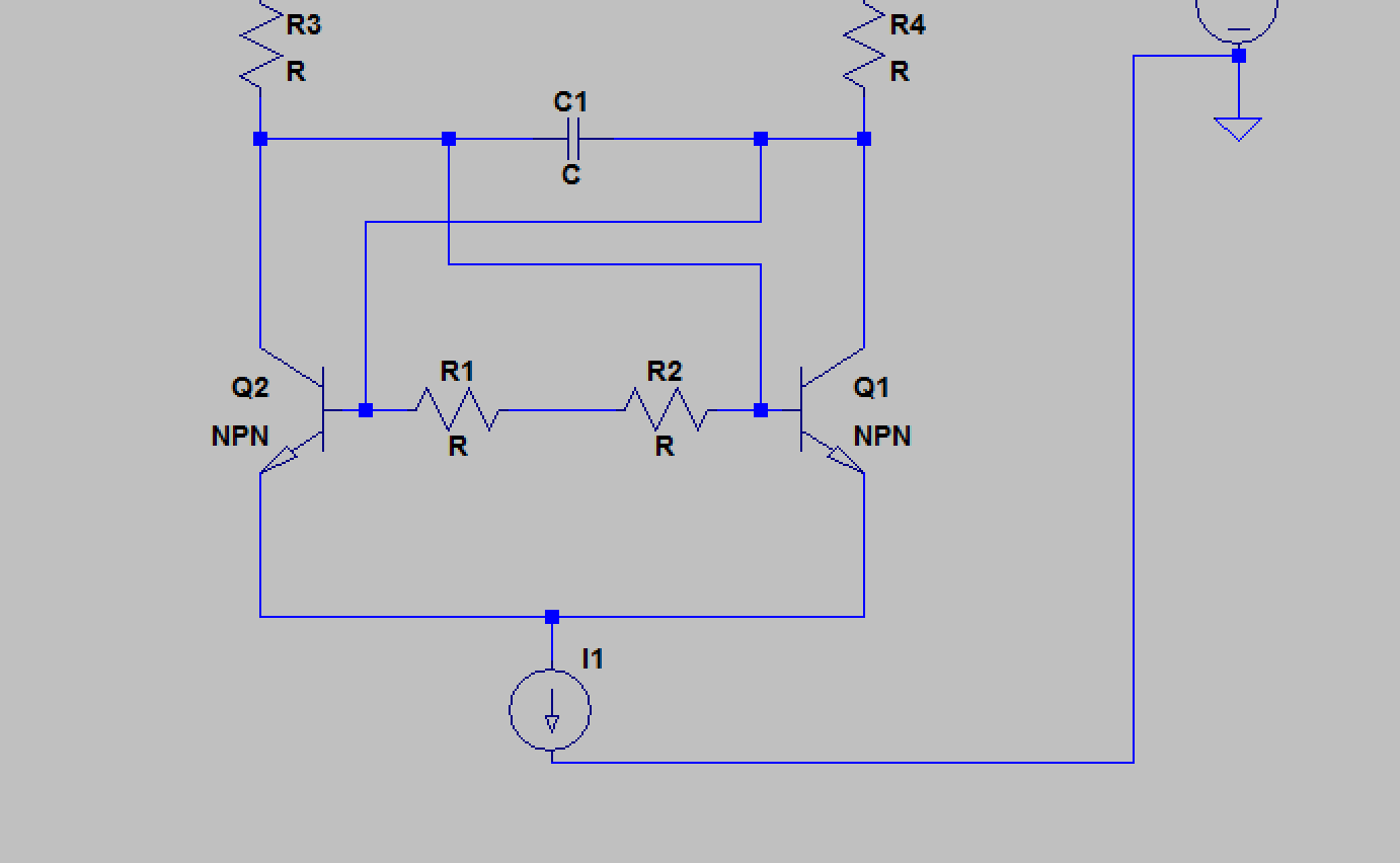
Hier aus dem Forum hab ich auch solche Schaltungen gefunden. Die muss man doch berechnen koennen? Siehe oben Bild. Diese ist auch Gegengekoppelt.
Ein Möglichkeit das ganze sich verstaendlich zu machen ist, den oberen Teil und den unteren getrennt zu betrachten. Oben siehst du einen LC Schwingkreis, der aber in der Realität Verluste (in deinem Beispiel durch die Widerstände modelliert) hat. D.h. dieser Schwingkreis ist gedämpft, er wird nach kurzer Zeit abklingen. Jetzt kannst du ja den Verlustwiederstand durch einen in Reihe geschalteten negativen Widerstand, den man aktiv realisieren kann, wieder ausgleichen. (in Reihe geschaltete Widerstände kannst du addieren) Der untere Schaltungteil stellt die Umsetzung eines solchen negativen Widerstands da. Für diese Betrachtung gibt es ein paar schöne Folien von Berkeley: http://rfic.eecs.berkeley.edu/~niknejad/ee142_fa05lects/pdf/lect23.pdf Auf Folie 12 u. 13 findest du die Kleinsignalbetrachtung des unteren Schaltungsteils, dort wird auch nochmal die Sache mit dem negativen Widerstand betrachtet.
Mathias schrieb: > Hier aus dem Forum hab ich auch solche Schaltungen gefunden. Diese Schaltung ist ein Royer-Converter. Deine ursprünglich gezeigte Schaltung nicht. Äpfel und Birnen. > Die muss man doch berechnen koennen? Ja. Und? Hat dem jemand widersprochen? Bis jetzt haben dir alle lediglich gesagt, daß die von dir im Eröffnungspost gezeigte Schaltung nicht funktionieren kann. Und daß du dir besser andere, nachweislich funktionierende Schaltungen ansehen solltest. Niemand hat gesagt, daß man schwachsinnige Schaltungen nicht analysieren kann. Man kann sicher, wenn man unbedingt darauf aus ist, Lebenszeit zu verschwenden.
Ein Video zum Multivibrator mit 2 Transistoren. http://et-tutorials.de/8802/astabile-kippstufen-mit-transistoren/ Vielleicht hilft's ...
Bitte melde dich an um einen Beitrag zu schreiben. Anmeldung ist kostenlos und dauert nur eine Minute.
Bestehender Account
Schon ein Account bei Google/GoogleMail? Keine Anmeldung erforderlich!
Mit Google-Account einloggen
Mit Google-Account einloggen
Noch kein Account? Hier anmelden.

