Hallo zusammen. Ich habe vor, ein Netzteil für meinen Server selbst zu bauen. Bis dato nutzte ich dafür eine PicoPSU, möchte dies aber durch eine USV-Funktion erweitern. Über den Laderegler für den Li-Ion-Akku und die Umschaltfunktion habe ich mir schon Gedanken gemacht. Nun möchte ich aber kein fertiges Schaltnetzteil verwenden, sondern ein eigenes Netzteil mit auf das Layout packen, alles ohne Trafo ! Dafür müsste ich von 230VAC auf 20VDC kommen. Funktioniert das wie im Anhang zu sehen ? Was wäre noch zu beachten ? Gruß Thorsten
Thorsten P. schrieb: > Funktioniert das wie im Anhang zu sehen? NEIN. Wie sollen denn jemals 20A durch 1µF Kondensator kommen? > Was wäre noch zu beachten ? überlegen warum Netzteile ein paar mehr Bauteile haben und es ganze Bücher über Netzteile gibt. eine Galvanische Trennung ist auch sehr hilfreich. Kauf lieber ein Netzteil dürfte für dich besser sein.
Aber am Laderegler mit USV-Funktion gibt´s nichts zu beanstanden ? OT: wie kann man Anhänge wieder löschen ? Es sind Fehler in den Zeichnungen
wo bekommt man eine 10.000µF 400V Kondensator?
Nur eine Katze hat neun Leben. Du und Dein Server nur eines!
Nimm ne PicoPSU mit Weitbereichseingang (für Auto). Das versorgt von nem 13,8V Netzteil und dann ein 12V Bleiakku rann, fertig. Muss eben noch Unterspannungsabschaltung dazu (kontrolliertes herunterfahren). Alles andere übersteigt wohl deine Kompetenz. Ohne Trafo kannste eh knicken, ein Schaltnetzteil braucht auch nen Trafo, auch wenn klein. Zudem willst du deinen Server NICHT ohne galvanische Trennung an das Stromnetz hängen!
Die Herausforderung ist es ja, alles in das Gehäuse eines ATX-Netzteils zu bekommen. Das fertige Schaltnetzteil zu kaufen wäre nicht das Problem. Gibt genug OpenFrame-Netzteile im Netz. Viel wichtiger wäre der Laderegler.
Suche lieber ob du nicht etwas fertiges verwenden kannst. z.b.: http://www.bicker.de/index.php/bicker/Produkte/Industrie-PC-Netzteile/USV-Funktion/PCFL-180P-X2S2
An sowas habe ich auch schon gedacht, aber da werden die Akkupacks extern oder in einen 5,25"-Einschub gepackt. Den Platz habe ich aber nicht, da 19" in 2,5HE und nur 30cm Tiefe
Ich habe mir ein defektes Modular-ATX-Netzteil gekauft. Dort sollen auf dem Boden liegend 8 Li-Ion-Akkus rein, darüber das Netzteil und der Laderegler. Die PicoPSU wird wie die Kabel von außen drangesteckt. Die Idee finde ich ziemlich genial und für Systeme bis 160W völlig ausreichend. Die USV soll ja nur den Rechner runterfahren und nicht am Leben halten.
Sorry aber bei Deinen Schaltplänen ist zu sehen, daß Du von tuten und blasen keine Ahnung hast. Du hast nichmal elementarste Berechnungen durchgeführt, Du legst einfach aus Gefühl und gefährlichem Halbwissen wild drauf los. Ich kann Dir auch nur empfehlen, Dich entweder richtig in die Technik und Vorschriften einzulesen oder entsprechende Teile käuflich zu erwerben. Was Du machen könntest: 1. Netztrafo 50Hz/16V/300W, daran kannst Du eine größere Ladeschaltung für einen 12V Bleiakku betreiben und hast keine Probleme mit der sicheren Netztrennung. 2. Ein 12V-Netzteil für PCs, das gibts zu kaufen und Du kannst es aus dem Bleiakku versorgen. 3. Fällt der Strom aus, fällt die Ladung des Akkus aus. Das könntest Du einfach am Netztrafo vor dem Gleichrichter der Ladeschaltung erkennen. 4. Passt nicht in ein ATX-Gehäuse, allein der Netztrafo ist größer. Pech gehabt.
Deine Vorstellung zu den Abmessungen ist völlig daneben. Das ist so klein gar nicht realisierbar - auch nicht mit chinesischen Sicherheitsvorstellungen.
Stefan U. schrieb: > Deine Vorstellung zu den Abmessungen ist völlig daneben. Das ist so > klein gar nicht realisierbar - auch nicht mit chinesischen > Sicherheitsvorstellungen. das würde ich nicht sagen. in eine normalen ATX-Netzteil ist noch sehr viel Platz. Und wenn man sich mal Notebook-netteile für 90W anschaut (z.b. apple) dann sieht man wie viel platz man wirklich nur fürs Netzteil braucht. Der Ladekontroller braucht so gut wie kein Platz - und für ein paar Sekunden sind die Akkus auch nicht so gross.
Das ATX-Netzteil hat Abmessungen von ca. 145 x 135 x 84(-12mm für Lüfter) Das kleinste passende OpenFrame-Netzteil von Meanwell hat 101.6 x 50.8 x 29mm. Die 8 Li-Ion-Akkus mit PCB sind nur unwesentlich länger als Mignon-AA´s. Davon passen jeweils 4 zweireihig liegend (insgesamt 8) auf den Boden vom Netzteil. Dadurch erreiche ich ca. 6000mAh, was für den Shutdown des Servers locker reicht (Peak des Servers liegt bei 72W). Der ursprüngliche Schaltplan des Ladereglers war für einen 19V-LiIon-Akku und einem maximalen Strom von 5A. Ich habe ihn auf 14,8V-Akku und 10A angepasst. Und wenn "magic_smoke" Ahnung hätte, dann hätte er einen sinnvollen Beitrag mit Verbesserungen verfasst, anstatt einfach einen beleidigenden Kommentar von sich zu geben und auf Bleiakkus zu setzen, was ich weiter oben schon abgelehnt hatte.
Zum Thema keine Ahnung... was bekomme ich wenn ich sowas baue? Mit Maßen eines 1200W PC-Netzteils und 160Wpeak?
Wie ist die Frage zu verstehen ? Mir geht es darum, nur die nötigste Hardware in das Gehäuse zu packen und einen geregelten Shutdown bei Spannungsausfall zu gewährleisten, mehr nicht. Ich habe mich für dieses Konzept entschieden, da auch die Stromanschlüsse einer PicoPSU begrenzt sind. Das ATX-Netzteil hat Modularstecker, womit sich alles geordneter verlegen und verkabeln lässt. Die PicoPSU soll erhalten bleiben, so dass ich zumindest keine all zu starken Schwankungen oder Instabilitäten habe. 20V-Spannungsversorgung, Laderegler für Li-Ion, USV-Umschaltung, PicoPSU Das alles passt ohne Weiteres in das Gehäuse und erfüllt seinen zweck.
> Wie ist die Frage zu verstehen ? Daß ich keine Lust habe sowas für lau für Dich zu bauen (was nötig sein wird, daß es jemand für Dich baut, weil Du es nicht hinkriegst ohne einen großen Berg Halbleiter zu verdampfen). Wenn Du mir an den Kopf schmeißt ich hätte keine Ahnung, dann sowieso nicht. > 20V-Spannungsversorgung, Laderegler für Li-Ion, USV-Umschaltung, > PicoPSU Das alles passt ohne Weiteres in das Gehäuse und erfüllt > seinen zweck. Na Du mußt es ja wissen! :) Bißchen Blech, bißchen Lack - und fertig ist der Hanomag. Ganz so einfach ists dann leider doch nicht.
Crashy, kannst Du mal erklären, wie Deine Schaltungen funktionieren? Gruß - Werner
Du sollst es ja nicht für mich bauen. Aber wenn Du schon Kritik übst, dann konstruktiv und mich auf meine Fehler hinweisen. Mit der Aussage "alles Scheiße" komme ich auch nicht weiter. Und ich habe nicht gesagt, dass Du keine Ahnung hast, sondern wenn Du welche hättest vielleicht ein sinnvollerer Beitrag bei rum gekommen wäre. Ich bin halt aus der Halbleiter- und Elektrotechnik zu lange raus. Ich kann ganze Maschinen- und Produktionsstraßen programmieren, aber auf jedes kleinste Detail errechnete Widerstände, Kondensatoren kriege ich nicht mehr so gut hin.
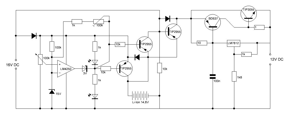
Der IC soll die Batteriespannung, Überladung und Entladung überwachen. Laut Originalschaltplan wäre dafür ein LM321 vorgesehen, aber den gibt´s bei reichelt nicht, und die Alternative sei der UA741 (?). Die Eingänge sind allerdings auch falsch, da es ein Vergleichsbaustein ist. Das Laden der Lithium-Ionen-Batterie erfolgt über den 20V-Eimgamg und den IC. Solange dieser Eingang vorhanden ist, wird die Batterie durch T1 aufgeladen, und wenn eine volle Ladung erreicht ist, geht der IC-Eingang (fälschlicherweise "+") höher als sein Referenzwert (hier: "-"; über 100K-Widerstand voreingestellt). Dies veranlasst den Ausgang auf den T1 wegzuschalten, das wiederum unterbricht die Versorgung der Batterie und verhindert eine Überladung. Gleichzeitig dient der 20V-Eingang direkt für die Pico-PSU, deren Spannung über 12V-Zener und Transistor T4 erzeugt wird. Zusätzlich dient der 20V-Eingang zur Schaltung des T2, so dass, während die Netzspannung anliegt, die Batteriespannung nicht zur PicoPSU durchgeschaltet wird. Bei Netzausfall wird der T3 geschaltet und die Batteriespannung der PicoPSU zur Verfügung gestellt. Über den oberen 100k wird der Schwellwert eingestellt.
> Und wenn "magic_smoke" Ahnung hätte Nööö, hast Du nicht gesagt. Nur gemeint, was die Sache nicht besser macht. > Mit der Aussage "alles Scheiße" komme ich auch nicht weiter. Alles Scheiße, alles Dreck, eine Bombe - alles weg! Deine Ladeschaltung ist schonmal in sofern Quark, da sie den Ladestrom nicht begrenzt. Der Akku würde (die Verluste durch die Diode mal außen vor gelassen) die vollen 20V zu fressen kriegen und wahrscheinlich dicke Backen machen. Alternativ explodiert das Netzteil wegen Überlast. Zweitens misst sie nirgendwo die Akkuspannung, sie würde also niemals abschalten. Sollte das Netzteil mit ordentlich Ampere auf Krawall gebürstet sein, explodiert irgendwann der Akku. Drittens ist die 12V-Vorregelung nicht funktionsfähig, da die Z-Diode die 12V mit Massebezug bereitstellt. Gegenüber dem Emitter an +20V oder +14V fließt also immer Basisstrom und der Transistor ist immer geöffnet. Das Thema trafoloses Netzteil haben ja andere schon zerrissen, das brauche ich jetzt nicht nochmal machen. Noch Fragen?
There can be miracles When you believe Though hope is frail Its hard to kill Who knows what miracles You can achieve When you believe, somehow you will You will when you believe
@magic_smoke Das ist doch mal eine Aussage, die mir was bringt. Wie schon erwähnt, war es eine Vorlage. 20V-versorgung mit 5A und ein 19V-Akku. Wollte eigentlich eine 16V-Versorgung nehmen, da mein Akku 14,8V haben wird. Ladestrombegrenzung werde ich versuchen einzubringen, genauso wie Anpassung des 12V-Ausgangs. Dann poste ich nochmal. Danke für die Erklärung.
Wie Thorsten seine "kleine Kapazität" in 2,5 HE verstecken will, ist mir rätselhaft. Von galvanischer Trennung weiß er nix und die Ladeschaltung baut er mit historischen 741. Sorry, bei dem Wissensstand goto Conrad und kauf besser was FERTIGES. Das ist wesentlich ungefährlicher! Vorschläge hast Du dazu.
Jetzt reitet doch nicht so auf der Einfachschaltung vom Netzteil rum. Das habe ich bereits verworfen und werde ein fertiges OF-NT von Meanwell nehmen. Außerdem war das eine Vorlage und nicht meine Entwicklung ! Und der 741 wurde als Alternative zum LM321 vorgeschlagen, da ich kein SMD löten möchte.
Ich hatte bei elv einen Laderegler für bis zu 16 NiMhs gefunden. Ich würde ja gerne NiMh nutzen, aber bei Gehäusetemperaturen an die 35° wäre davon abzuraten und die Kapazität wäre nur die Hälfte im Vergleich zu den Li-Ion. Daher tendierte ich zu Li-Ion. Und da mir die Erfahrung auf dem Gebiet fehlt, kann ich nur Vorlagen anpassen, aber nix selber zusammenstellen. Und wenn ich Li-Ion mit PCB verwende, so habe ich das zumindest verstanden, benötige ich die ganzen Überwachungsmechanismen wie Strombegrenzung gar nicht.
Die Li-Io Akkus mit PCB haben im Grunde genommen nur einen Schutz vor Überladung oder Tiefentladung. Quasi eine Sicherung. Das ersetzt jedoch nicht den Laderegler.
Das es den Laderegler nicht ersetzt ist klar, aber zum Überladungs- und Entladungsschutz kommt noch Balancierung und Temperaturkontrolle. Das bedeutet doch, dass ich beim Laderegler lediglich den Ladestrom begrenzen, aber nicht die Spannung überwachen muss, oder ?
Kann gut sein. Da müsste man ins Datenblatt eines konkreten Produktes schauen.
So, die 12V-Regelung ist angepasst. Lässt sich die Ladestrombegrenzung sinnvoll mit einem OP umsetzen oder sollte ich lieber einen BMS-IC verwenden ?
> So, die 12V-Regelung ist angepasst.
Ich gebs auf!
Jetzt muss ich doch echt mal lachen. Das ist eine 12V-Regelung die hier im Forum abgesegnet wurde und magic_smoke hat immer noch was zu meckern .. interessant. Was muss ich tun oder sagen, damit Du mir hilfreiche Tipps gibt´s ? Oder ist das Ross, auf dem Du sitzt so hoch, dass Du dich mit laien wie mir nicht abgeben möchtest ? jetzt sag ich Dir mal was .. ich habe vor 10Jahren meinen Elektrotechniker gemacht, aber leider nie wirklich mit dem gelernten arbeiten können oder umsetzen müssen. Genauso lange mache ich nur SPS-Programmierung. Wenn Du Probleme bei der Programmierung hättest würde ich auch helfen, anstatt solche Beiträge zu verfassen. ich habe auch schon jungen Bengels geholfen, die von Programmierung überhaupt keinen Dunst habe und bin mit denen jedes kleinste Detail durchgegangen. Und ich habe immer noch die Erwartung an Foren, dass es Leute gibt, die auch helfen, und nicht einfach nur schreiben wie doof oder unfähig jemand ist.
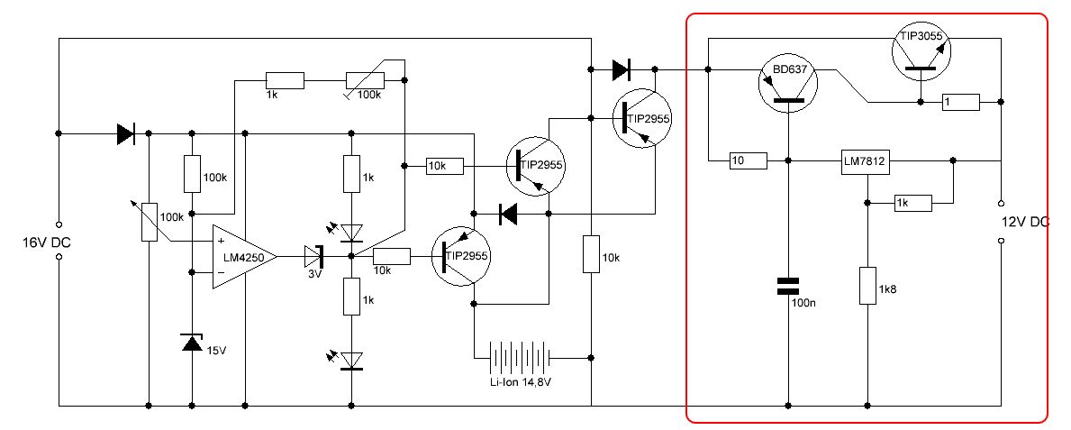
Gut, kann ich gerne machen. Aber das ist dann mein letztes Posting in diesem Forum hier. Der 7812 regelt die 12V relativ zu seinem Masse-Anschluß. Diesen hast Du aber durch den 1k-Widerstand von seinem Ausgang und den 1k8 R zur Masse irgendwo in die Luft gehängt. Deine Schaltung wird also wieder irgendwo um 20V minus die Reglerverluste in der Gegend herumschweben und niemals 12V am Ausgang bereitstellen. So. Das war's dann.
Thorsten P. schrieb: > Das bedeutet doch, dass ich beim Laderegler lediglich den Ladestrom > begrenzen, aber nicht die Spannung überwachen muss, oder ? LiIon-Akkus haben eine sehr hart einzuhaltende Ladeschlussspannung von (4,2 ± 0,05) V pro Zelle, zusätzlich brauchen sie eine Strombegrenzung (Wert wird vom Zellenhersteller vorgeschrieben, typisch sind da 1C … 2C). Das muss schon dein Laderegler können. Ich würde mir so ein Gefummel nicht diskret aufbauen, sondern mich bei den Analog-IC-Herstellern umsehen, was sie in dieser Richtung an fertigen Ladeschaltungen zu bieten haben. Schließlich hat jedes Notebook dieses Problem. Allerdings wirst du da wohl in erster Linie Schaltwandler finden, denn keiner will da mehr Leistung verheizen als unbedingt nötig. Thorsten P. schrieb: > da ich kein SMD löten möchte Damit wirst du heutzutage allerdings nicht mehr sehr weit kommen. SMD Löten ist auch nicht übermäßig schwierig, zumindest für „normale“ Gehäuse mit irgendeinem Anschlussbeinchen dran. Platinen dafür lässt man am besten anfertigen. Hat den zusätzlichen Vorteil, dass der knappe Platz gut genutzt wird.
Ich habe mir folgende Fertigteile rausgesucht: Schaltnetzteil: Meanwell EPP150-15 https://www.schukat.com/schukat/schukat_cms_de.nsf/index/CMSDF15D356B046D53BC1256D550038A9E0?OpenDocument&wg=L7137&refDoc=CMS1B375882E86FAC0DC12570C20044EA26 Li-x-Ladegerät: http://www.elv.de/li-ion-lipo-ladegeraet-lipo-4-komplettbausatz.html Li-Po-Akkupack: http://www.stefansliposhop.de/liposhop/SLS-XTRON/SLS-XTRON-FLAT/SLS-XTRON-5000mAh-4S1P-14-8V-30C-60C-FLAT::1208.html Was mir jetzt also noch fehlt ist die Umschaltung Netzteil und Akku sowie StepDown von 16 bzw. 14,8 Volt auf die 12V für die PicoPSU.
Thorsten Prezetak schrieb: > Was mir jetzt also noch fehlt ist die Umschaltung Netzteil und Akku > sowie StepDown von 16 bzw. 14,8 Volt auf die 12V für die PicoPSU. sicher das die PicoPSU genau 12V braucht? Viele können durchaus direkt mit 20V umgehen.
Peter II schrieb: > sicher das die PicoPSU genau 12V braucht? Viele können durchaus direkt > mit 20V umgehen. Der Spannungsbereich liegt zwischen 11,5 und 13,0 Volt. Es gibt auch welche von 12-25V oder 12-32V, aber die fallen mangels ausreichend Anschlüsse weg, da ich den 4pin-ATX benötige.
Thorsten Prezetak schrieb: > Der Spannungsbereich liegt zwischen 11,5 und 13,0 Volt Ich würde mir mal ansehen, wie die eingangsseitig aufgebaut ist. Da das ja alles irgendwie schaltende Wandler sind, kann es gut sein, dass man sie zumindest für den Eingangsspannungsbereich modifizieren kann. Wäre allemal sinnvoller, als noch einen Wandler mehr zu bauen.
Martin W. schrieb: > Alles andere übersteigt wohl deine Kompetenz. Ihr seid immer so herrlich konstruktiv hier. Und so nett. Diese ganzen Kommentare á la "dafür bist du zu blöd" tragen irgendwie nicht zur Lösung seines Problems bei. Wenn er es selber könnte, dann würde er nicht fragen, gell? Aber er fragt, und zwar höglich.
Jörg W. schrieb: > Thorsten Prezetak schrieb: >> Der Spannungsbereich liegt zwischen 11,5 und 13,0 Volt > > Ich würde mir mal ansehen, wie die eingangsseitig aufgebaut ist. diese Version macht garnix mit dem 12V. Da ist kein Wandler drin, deshalb brauchen die auch die 11,5 bis 13V, weil die direkt durchgereicht werden. Es gibt aber eine andere Version mit Weitbereich, die der Mensch aber nicht nehmen will.
WerWeisWasNicht schrieb: > diese Version macht garnix mit dem 12V. Ach so, dann ist das nur ein Wandler für die anderen Spannungen und daher besonders klein? Thorsten Prezetak schrieb: > aber die fallen mangels ausreichend Anschlüsse weg, da ich den 4pin-ATX > benötige. Kommt es dir dabei nur auf den Stecker an, oder fehlen den anderen irgendwelche Spannungen?
WerWeisWasNicht schrieb: > Es gibt aber eine andere Version mit Weitbereich, die der Mensch aber > nicht nehmen will. Der "Mensch" will ihn nicht nehmen, weil der 4-Pin-ATX fehlt. Wobei ich mir auf Grund der Modularbauweise sicherlich da was einfallen lassen könnte. Wenn ich eine Weitbereichs-PSU aussuchen würde, würde zumindest der StepDown wegfallen und ich bräuchte nur noch die Umschaltplatine. Wobei mein Wunschziel immer noch was Eigenes ist. Ich habe mich in den letzten zwei Wochen mehr mit Halbleitertechnik beschäftigt als in den letzten 10 Jahren. Natürlich will ich auch was dabei lernen, aber dafür brauche ich Hilfe, die mir auf die Sprünge hilft und nicht Leute die mir sagen, wie unfähig ich bin. Eine Fertiglösung wäre mir auch lieber, aber sie passt weder in meinen Serverschrank, noch in mein Servergehäuse.
Jörg W. schrieb: > Ach so, dann ist das nur ein Wandler für die anderen Spannungen und > daher besonders klein? Ja, genau.
Thorsten Prezetak schrieb: > und ich bräuchte nur noch die Umschaltplatine. was im einfachsten Fall einfach eine Diode ist. Spannungsquelle mit der höheren Spannung gewinnt.
Peter II schrieb: > was im einfachsten Fall einfach eine Diode ist. Spannungsquelle mit der > höheren Spannung gewinnt. Ziemlich viel Verlustleistung. Aktiver Umschalter mit FET ist da besser, gibt's teils auch als fertige ICs.
Thorsten Prezetak schrieb: > Der "Mensch" will ihn nicht nehmen, weil der 4-Pin-ATX fehlt. der Fehlt doch auch bei der anderen? Nimm das hier und mach einfach einen P4 Stecker mit an die 12V vom FLoppystecker. https://www.cartft.com/catalog/il/834
Zur besseren Vorstellung anbei ein Foto der Steckerplatine. Diese sitzt auf der Rückseite des ATX-Netzteils. Die PicoPSU soll austauschbar sein, ohne das Netzteil öffnen zu müssen. Wahrscheinlich wäre es sogar vorteilhaft, den Akkupack auch huckepack und steckbar zu montieren, so dass im Inneren des Gehäuses ausreichend Platz für Platine(n) und Luftzirkulation bleibt.
WerWeisWasNicht schrieb: > Thorsten Prezetak schrieb: >> Der "Mensch" will ihn nicht nehmen, weil der 4-Pin-ATX fehlt. > > der Fehlt doch auch bei der anderen? > > Nimm das hier und mach einfach einen P4 Stecker mit an die 12V vom > FLoppystecker. > > https://www.cartft.com/catalog/il/834 Meine 120W-PicoPSU hat den kleinen ATX-Stecker. Aber wie gesagt, letztendlich kann ich es über die Steckerplatine lösen, was mich bei der Auswahl der PSU und dem Weglassen des StepDown flexibler sein lässt.
Deine Spannungsregelung ist mit Sicherheit nicht stabil genug, um damit Lithium Akkus zu laden. Du riskierst damit, die Hütte abzufackeln. Die 15V Zenerdiode mit 100k Ohm Widerstand wird irgend eine undefinierte Spannung zwischen 5 und 15V liefern. Sie wird von der Temperatur und der Speisespannung abhängen. Der OP-Amp wird auch temperaturabhängig sein. Dies zusammen kann unmöglich für eine sauber definierte Schaltschwelle sorgen. Ich vermisse einen Shunt, mit dem du den Ladestreom misst, um ihn zu Regeln. Ich vermisse eine Begrenzung der Ladespannung. Ignoriere nicht, dass die Spannung sehr genau eingehalten werden muss! Ansonstem: Bumm. Nimm lieber was fertiges. Mit Lithium Akkus experimentiert man nicht.
Ich werde mir den Schaltplan des Li-Ion-Laderegler von ELV mal zu Gemüte ziehen. Den müsste ich ja "nur" um eine Umschaltung ergänzen. Kennt ihr eine Alternative zum MAX1758 ? Vlt. nicht unbedingt SMD ?
Ich habe mich nun für einen NiMh-Laderegler entschieden. Versorgungsspannung 24V, Akku-Spannung 14,4V .. folglich Weitbereichs-PicoPSU. Wie würdet Ihr die Umschaltung realisieren ? Einfach einen PNP-Transistor mit Base und Poti (für Schwellspannung) an "+24V" und Emitter an "+" von Akku ?
Nein, nimm ein Relais oder zwei Diodenoder eine Transistorschaltung mit vorgegeschaltetem Schmitt Trigger. Dein einfach Lösungsansatz mit Poti und Transistor scheitert in dem Moment des Umschaltens. Transistoren sind nämlich nicht nur an oder aus, sondern sie schalten (ohne Schmitt Trigger) kontinuierlich um. In der Phase, wo der Transistor nur halb durchschaltet, verheizt er die Hälfte der Energie. Bei 100W Last verheizt er auch 100W. Das halten nur ganz fette Transistoren mit großem Kühlkörper aus.
Ich hab jetzt das zweite Drittel des Threads ausgelassen... Wenn die USV für einen Server sein soll, sollten auch die Akkus lange zuverlässig funktionieren! Dazu würde ich als allererstes mal von den immer wieder enannten max4,2V/Zelle runter auf Beispielsweise 4V. Damit "verschenkst" Du zwar knapp 20% an Akkukapazität,kannst die Akkus in 3S3P dafür aber direkt an den 12V Laden. wenn Dein Server aber schon bei <11V schlapp macht geh eben auf 16V und 4S2P. Die Akkus werden es dir mit deutlich längerer Lebensdauer danken. Eine fertige Schutzschaltung, gibts bei ibäh um kleines Geld, mit den gewohnten 4,25V Sicherhetsabschaltung würde ich trotzdem dran machen falls mal etwas "durchgeht".
Noch ein Nachtrag: Die vier in Serie geschaltete LiIon haben bei etwa90% Entladetiefe nur noch etwa 3V/Zelle, also gesamt ca 12V. Da wird es mit einem nachgeschalteten Stepdown schon sehr grenzwertig!
Wenn Du Relais vorschlägst meinst Du aber ein Solid-State-Relais, oder ? Die Umschaltung sollte ja schon relativ zügig erfolgen. Was wäre mit Triac ?
Ichbin schrieb: > Ich hab jetzt das zweite Drittel des Threads ausgelassen... > Wenn die USV für einen Server sein soll, sollten auch die Akkus lange > zuverlässig funktionieren! > Dazu würde ich als allererstes mal von den immer wieder enannten > max4,2V/Zelle runter auf Beispielsweise 4V. Damit "verschenkst" Du zwar > knapp 20% an Akkukapazität,kannst die Akkus in 3S3P dafür aber direkt an > den 12V Laden. wenn Dein Server aber schon bei <11V schlapp macht geh > eben auf 16V und 4S2P. Die Akkus werden es dir mit deutlich längerer > Lebensdauer danken. Eine fertige Schutzschaltung, gibts bei ibäh um > kleines Geld, mit den gewohnten 4,25V Sicherhetsabschaltung würde ich > trotzdem dran machen falls mal etwas "durchgeht". Letzter Stand ist eigentlich, dass ich Hochstrom-NiMh´s nehme ... 12 Stück an der Zahl mit ca. 3000mAh. Das reicht für knapp 30min, der Server brauch aber nur 6min zum Shutdown der VMs und dann sich selbst.
> Die Umschaltung sollte ja schon relativ zügig erfolgen. Du wirst problemlos Relais finden, die mit 100Hz oder mehr umschalten können. Schwieriger ist es, den Ausfall der Netzversorgung rechtzeitig zu erkennen, bevor die Ausgangsspannung des 19V Netzteils auf zu wenig abgesackt ist. Vielleicht solltest du eher die Eingangsspannung (also die 230V direkt) überwachen. Kann man durchaus mit einem Relais machen. > Was wäre mit Triac ? Für Gleichstrom ungeeignet und außerdem wegen den 1-2V Verlusten wenig attraktiv.
Stefan U. schrieb: > Du wirst problemlos Relais finden, die mit 100Hz oder mehr umschalten > können. Schwieriger ist es, den Ausfall der Netzversorgung rechtzeitig > zu erkennen, bevor die Ausgangsspannung des 19V Netzteils auf zu wenig > abgesackt ist. > > Vielleicht solltest du eher die Eingangsspannung (also die 230V direkt) > überwachen. Kann man durchaus mit einem Relais machen. Da ist was dran !
Die 12 NiMH sind auch erst bei 12V fast leer. Dazu stellt sich mir die Frage wie die die Dauerladung bzw. das dauernde Vollhalten wegstecken. Bei LiIon fließt irgendwann kein Strom mehr. Bei 12 in Serie geschalteten NiMH ist die Vollerkennung aufgrund der Toleranzen der Zellen recht schwierig. Ein konstanter Spannungspegel scheidet da meines Wissens nach aus. Wir hatten mal Akkugepufferte Bedienpanels von Siemens. In denen waren 9 NiMh in Serie geschaltet welche durch einen MAX712 geladen und gepuffert wurden. Die Akkus waren jeweils spätestens nach etwa drei Jahren fertig. Das zeigte sich aber immer erst dann wenn man die Geräte mal brauchte und an einer anderen Station anstecken musste. Daher halte ich von NiMh nichts im Dauerbetrieb. Das Beste, aber auch teuerste wären meiner Meinung nach LiFePo welche von A123 erstmalig auf den Markt kamen. Diese haben zwar eine geringere Nennspannung(3,2V) als LiIon(3,7V) aber dafür auch eine geringere Volladeschwelle mit ca 3,6V und somit geringere Spreizung der Spannung zwischen voll und leer. Die Autoindustrie setzt diese Zellchemie mittlerweile auch teilweise ein wo es auf den Preis nicht so sehr ankommt wenn sie unbedingt Gewicht sparen müssen oder wollen. Aber auch hier gilt: Nicht ganz randvoll laden verlängert die Lebensdauer erheblich.
Der NiMh-Laderegler hat einen LTC4010. Im Grunde bin ich da noch recht flexibel bei der Auswahl der Ladeschaltung. In der Handhabung sind die NiMh einfacher, aber auch nicht so langlebig und nur halb so teuer wie die Li-Ion oder Li-Po. Die geplante Umsetzung würde für NiMh ca. 100€ verschlingen, für Li-Ion/Li-Po ca. 145€. Wenn man jetzt bedenkt, dass die NiMh vlt. nur zwei Jahre halten, wäre Li-Ion/Li-Po schon was wieder interessanter. Möchte aber keine Löschanlage im Serverschrank installieren wollen :D
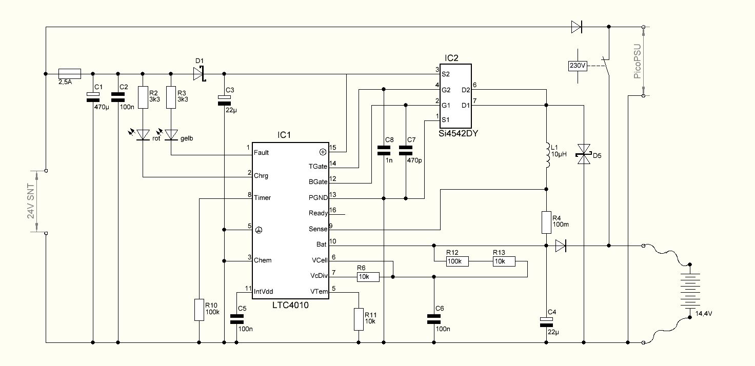
Diese Schaltung werde ich integrieren: http://files.elv.de/service/manuals/LM16/65821_LM16_KM_G_060105.pdf Universal-Lademodul für 1–16 NC/NiMH-Zellen
Bei R12 und R13 ist Widerstand wohl zwecklos...
Nee, die dienen dem IC ... 110k sind 12 Zellen.
Luca E. schrieb: > Bei R12 und R13 ist Widerstand wohl zwecklos... Bin bei einem Anschluss verrutscht ... anbei die Korrektur
Und bis das Relais abgefallen ist ist der Server wahrscheinlich schon aus. Warum nicht eine einfache Diode einsetzen? Die speisenden 24V liegen ja höher als die Ladespannung der Akkus.
Ichbin schrieb: > Und bis das Relais abgefallen ist ist der Server wahrscheinlich > schon > aus. Warum nicht eine einfache Diode einsetzen? Die speisenden 24V > liegen ja höher als die Ladespannung der Akkus. Das Rise Down Time vom SNT liegt bei 3s. Das Relais wird über die 230V angesprochen und hat eine Rückfallspannung von 0,2*Un ... also 184V. Das SNT hat aber eine Range von 90-264V. Also würde das Relais abfallen, bevor sich das SNT wegschaltet.
So schaut es bis jetzt aus ... ich habe eine 15V-Spannungsversorgung (150W) gewählt, damit der Sprung beim Umschalten nicht zu groß ist. Über Netzbetrieb 14,4V, genauso wie über Akkubetrieb (jeweils abzgl. 0,25V). Der LiPo-Laderegler braucht 20-28V, also StepUp von 14,4V auf 24V (fest). Belastbarkeit StepUp 3A, Ladestrom 1,5A. Die beiden Dioden zur Umschaltung vertragen 10A. Irgendwelche Anregungen oder etwas, was ich nicht bedacht habe ?
Bitte melde dich an um einen Beitrag zu schreiben. Anmeldung ist kostenlos und dauert nur eine Minute.
Bestehender Account
Schon ein Account bei Google/GoogleMail? Keine Anmeldung erforderlich!
Mit Google-Account einloggen
Mit Google-Account einloggen
Noch kein Account? Hier anmelden.








