Der µC (Atmega 32) ist am Reset mit einem 10kOhm Pullup Widerstand beschaltet(auf +VCC 5V). Durch betätigen des Resetsignals wird der Reseteingang auf Masse(0V) gezogen. Die Resetfunktion ist komplett gegeben. Das Problem ist, dass der Strombegrenzer des Netzteils an geht, wenn der Reset betätigt wird. Wie ist der µC intern verschaltet? Wo durch könnte der hohe Strom kommen? Da in meinem Anwendungsfall der Reset über eine Längere Zeit anliegen soll, würde ich ungern so eine hohe Stromaufnahme in kauf nehmen. Über Antworten und Tipps würde ich mich freuen. Daniel
Wie hoch ist denn hoch? Bei 5V und 10k würde ich etwa 5mA erwarten...
Felix Adam schrieb: > Wie hoch ist denn hoch? Bei 5V und 10k würde ich etwa 5mA erwarten... Fach Mathematik abgewählt?
Das kommt drauf an worauf die Strombegrenzung eingestellt ist. Also entweder ist die im Keller und der Strom durch den 10kΩ Widerstand genügt um die Strombegrenzung des Netzteils aktiv werden zu lassen oder aber du hast einen Layout-/Schaltungsfehler. Ohne Schaltung ist das natürlich schlecht zu sagen.
.. Wenn der Widerstand anstelle 10k 0-Ohm hat, würde sich das erklären.
Route 6. schrieb: > Ist der Programmer noch angesteckt? Nein. Felix Adam schrieb: > Wie hoch ist denn hoch? Bei 5V und 10k würde ich etwa 5mA erwarten... 1A. Also sehr hoch....(Kurzschluss). Schlurzkuss schrieb: > .. Wenn der Widerstand anstelle 10k 0-Ohm hat, würde sich das erklären. Das wenn + und - verbindet ein Kurzschluss entsteht ist mir auch klar... Zu beginn hatte ich den Reset offen gelassen(ohne Pullup) und ich hatte das gleiche Problem. Deswegen auch meine Frage nach der internen Verschaltung. Hat der µC vielleicht einen internen Pullup Widerstand der zusammen mit dem Masseanschluss am Reset einen Strom erzeugt?
Daniel_Mustermann schrieb: > Zu beginn hatte ich den Reset offen gelassen(ohne Pullup) und ich hatte > das gleiche Problem. Deswegen auch meine Frage nach der internen > Verschaltung. Hat der µC vielleicht einen internen Pullup Widerstand der > zusammen mit dem Masseanschluss am Reset einen Strom erzeugt? Nein. Dein Problem ist nicht innerhalb des µC zu suchen, sondern ausserhalb. Irgend eine kleine Brücke die du bisher übersehen hast am Taster vielleicht.
Es gibt zusätzlich zum externen Pullup auch intern einen, aber mit >50k. Ergo sollten vielleicht 0,6mA maximal fließen, wenn der Controller im Reset ist. Hast du vielleicht VCC mit dem Resetpin verbunden und schließt das jetzt kurz? Wie verhält sich das System, wenn du den externen Pullup entfernst?
Daniel_Mustermann schrieb: > Hat der µC vielleicht einen internen Pullup Widerstand Der dürfte bei ca. 50KOhm liegen.
Daniel_Mustermann schrieb: > Durch betätigen des Resetsignals wird der Reseteingang auf Masse(0V) > gezogen. Durch einen Taster oder wie?
Daniel_Mustermann schrieb: > Hat der µC vielleicht einen internen Pullup Widerstand der > zusammen mit dem Masseanschluss am Reset einen Strom erzeugt? Also einen Klassiker kenne ich da aus der Uni. Da hatte jemand auch mal das Problem, dass der Reset-Taster einen Kurzschluss verursachte. Problem war dabei, dass der Taster schlicht an der falschen Seite des Pullup-Reset-Widerstandes angeschlossen war. Der Kollege hatte schlicht nicht den Resetpin des AVRs auf GND gezogen sondern die 5 V Seite. Vereinfache schlicht mal deinen Aufbau sodass nur die Resetschaltung da ist und baue von da an weiter auf, dann findest du den Fehler bestimmt fix.
Möglicherweise liegt es auch am Rest der, leider unbekannten, Schaltung. Im Reset werden alle I/O-Pins zu Eingängen, wird da vielleicht eine MOSFET-Brücke geschaltet, bei der dann beide Transistoren eingeschaltet sind, weil entsprechende Pulldowns/Pullups fehlen? Mit freundlichen Grüßen - Martin
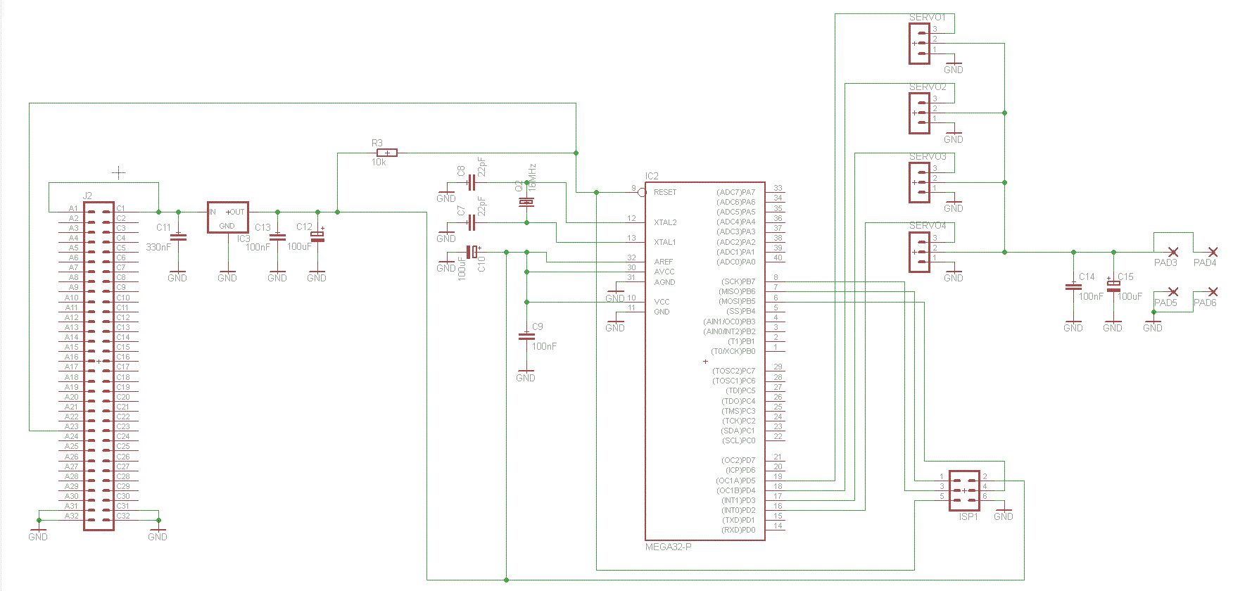
Ich habe leider jetzt erst wieder Zeit für mein Projekt gefunden. Das ist der Schaltplan. :)
Na an den Servos sind hoffentlich entsprechende Beschaltungen dran (Freilaufdiode und/oder ähnliches) damit der Atmega auch geschützt ist.
Was ist an A23 von J2 angeschlossen? Ist der offen oder auf einer Spannung (z. B. 5V)? Ist der Taster (der nicht im Schaltplan zu sehen ist) vielleicht an der LINKEN Seite von R3 angeschlossen und nicht an der rechten Seite Richtung Reset? Oder ist womöglich der Widerstand selber einer mit z. B. 0..1 Ohm?
Hat nichts mit dem Fehler zu tun: AREF soll nicht mit VCC verbunden werden, offen lassen oder einen Kondensator 0.1u nach Masse.
Georg G. schrieb: > Hat nichts mit dem Fehler zu tun: AREF soll nicht mit VCC verbunden > werden, offen lassen oder einen Kondensator 0.1u nach Masse. Oh doch, das kann sehr wohl mit dem Fehler zu tun haben: ARef darf nicht mit Vcc verbunden werden. Im Worst Case schaltet der Atmega ARef auf die interne Referenz und die schließt dann Vcc schlicht kurz. Die Verbindung muss auf jeden Fall weg.
Eigentlich doch wieder nicht, da ja der ->Tastendruck<- zu einem Kurzschluss führt. Sonst würde dieser Kurzschluss vorhanden sein, wenn der Reset NICHT gezogen wird.
Also ich würde im ersten Schritt sämtliche Peripherie weg lassen. Wenn der µC gesockelt ist, => auch raus. Was passiert beim Reset? wenn der Fehler immer noch da ist => Layoutfehler. Wenn alles OK ist, µC wieder rein und wieder Versuchen. Wenn der Fehler jetzt wieder da ist evtl. mal mit einem neuen µC probieren. Ich hatte schon Fälle wo der interne Pullup zerschossen war. Wie auch immer. Der µC hat aber auch nicht mehr lange gelebt :-D Wenn es jetzt immer noch geht, liegt es definitiv an der Peripherie.
Wenn dir der Controller "egal" ist und der getauscht werden kann, Taster drücken und halten und die warm werdenden Teile bestimmen :-). Peripherie vorher wenn möglich abziehen/entfernen ist ein guter Tipp von "HP".
Habe den Fehler nach langer Suche gefunden. Der Fehler befand sich auf einer Externen Platine die über die Steckerleiste mit der Resetleitung verbunden ist.
Bitte melde dich an um einen Beitrag zu schreiben. Anmeldung ist kostenlos und dauert nur eine Minute.
  
  Bestehender Account
  
  
  
  Schon ein Account bei Google/GoogleMail? Keine Anmeldung erforderlich!
Mit Google-Account einloggen
Mit Google-Account einloggen
  Noch kein Account? Hier anmelden.
