Hallo ! Bei einem ungeregelten Vorwärtskonverter will ich 48V auf galvanisch getrennte 48V konvertieren. Dabei verwende ich eine H-Brücke in Standardtopologie. Der Duty Cycle ist etwa 95%. Sekundär habe ich 2 Wicklungem mit Mittelpunktanzapfung, deren Spannungen ich gleichrichte und glätte. Die Schaltung ist entsprechend dem rechten Teil des angefügten Bildes - aber zunächst ohne die Drossel. Den Ansteuerteil bitte ignorieren - ich verwende einen integrierten Gate-Treiber. Die 100k ganz rechts bitte wegdenken. die sind nur zur Simulation. Leider beobachte ich (sowohl in Simulation wie auch Praxis) große Überschwinger, die fast das doppelte der Brückenspannung ausmachen. Diese gehen auf die Streuinduktivität des Übertragers zurück.Der Koppelfaktor ist ca 0.995 (laut Hersteller). Da der Gleichrichter den Spitzenwert gleichrichtet, habe ich ausgangsseitig nicht meine 48V, sondern viel viel mehr. Auch bei Belastung bricht die zu hohe Spannung nicht ein. Diverse Snubber an den Dioden dämpfen zwar, führen aber dennoch zu Überschwingern. Abhilfe: Längsdrossel 470uH , um die Spannung zu glätten. Das wäre genau die Standardtopologie eines geregelten Durchflusswandlers: Ua = Ui * D Es funktioniert grundsätzlich tadellos, nur ist die Topologie nicht Null-Last-fähig. Das ist auch klar, denn der Strom durch die Drossel ist Sägezahnförmig mit einem Grundanteil. Wenn der Grundanteil Null ist (Leerlauf), so entsteht ein lückender Betrieb und die Ausgangsspannung wird deutlich größer (zu groß). Was kann man da tun? Würde mich über Tipps freuen ! Danke und Grüße, Michael
Hallo, ich kenne es eher so, dass die Snubber parallel zu den sekundären Induktivitäten L2 und L3 liegen. Damit formt sich ein sehr Verlustbehafteter Schwingkreis welcher die Überschwinger unterdrückt. Aber achte auf die Verluste in den Snubber-Widerständen. Die können schon mal heiß werden.
Hmmm, zumindest in der Simulation sehe ich nicht, dass sich damit das Überschwingen reduzieren lässt. Dämpfen ja, aber das Überschwingen bleibt. Ich frage mich langsam, ob ich hier nicht total auf dem Holzweg bin...
Michael W. schrieb: > Hmmm, zumindest in der Simulation sehe ich nicht, dass sich damit das > Überschwingen reduzieren lässt. Dämpfen ja, aber das Überschwingen > bleibt. > > Ich frage mich langsam, ob ich hier nicht total auf dem Holzweg bin... Bitte Zeig jetzt nochmal deine Schaltung und Kurvenverlauf.
>Bitte Zeig jetzt nochmal deine Schaltung und Kurvenverlauf.
Bin nicht in der Firma.
Wie gesagt: die tatsächliche Messung an der Sekundärseite sieht
weitgehend so aus, wie in der Simulation.
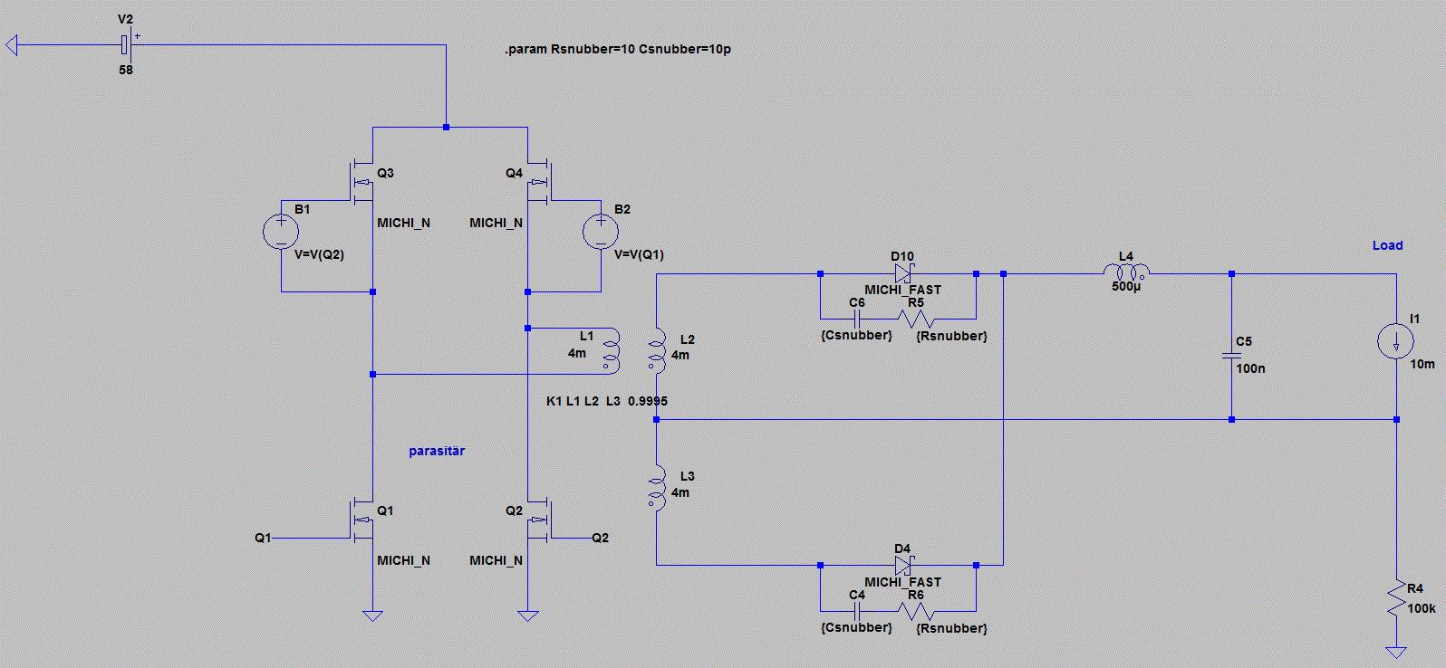
Die Schaltung sieht fast so aus wie oben, bloß dass ich einen Gate
Treiber verwende. Für die Snubber habe ich an den Dioden 10pF und 10k.
Schaltfrequenz: 500kHz. Variation verändert das Dämpfungsverhalten, aber
das Problem sind die Überschwinger bei Null-Last...Bei etwas Last geht
es klaglos. Diese Grundlast könnte ich nun "verbraten", es sind dabei
aber ca. 1W nptwendig, sodaß ich einen Kühlkörper vorsehen müsste. Das
ist ja irgendwie total besch...
Ich laboriere nun schon Tage damit herum, diese Überschwinger irgendwie
wegzubekommen, ohne Erfolg.
Aber jetzt einmal frohe Weihnachten !!!
Gegen Überschwingen dürfte eine zusätzliche Ohmsche Last helfen. Dieser Zusatzwidertsand verheizt dann natürlich elektrische Energie.
Dieses Klingeln kann zwei Ursachen haben. Einmal das "übliche" Klingeln von parasitären Induktivitäten und Kapazitäten, und das Klingeln bei zu wenig Last. Der Effekt ist hier ganz gut beschrieben: http://www.sprut.de/electronic/switch/schalt.html#gap So ein ähnliches Problem hatte ich auch mal, war letztendlich ein Denkfehler: http://www.fingers-welt.de/phpBB/backup/12/39834_1.htm?q=fress+Besen&art=r#b7 Warum ist dein Ausgangskondensator so klein? Mach da mal 1000µ draus.
Michael W. schrieb: > Für die Snubber habe ich an den Dioden 10pF und 10k. > Schaltfrequenz: 500kHz. Wo her hast Du diese Werte? 10pF und 10k haben eine Grenzfrequenz von 1,6 MHz. Die 10k werden dabei nicht viel Leistung verbraten können. Mess doch mal die Verlustleistung. Ferner würde ich auch mit halbwegs realen Komponenten simulieren. Also die Induktivitäten sollten einen seriellen Widerstand haben, der Ladekondensator ebenfalls. Wie sieht es denn bei der Brücke während der Tot-Zeit aus? mfg klaus
Die Schwingung liegt bei ca 10 MHz mit einer Güte von 9. Welche Induktivität haben L2/L3? Sbubber über beide mit großerem C und kleinerem R. Vielleicht kannst Du auf ca 500 kHz abstimmen. Gruß - Werner
Bitte melde dich an um einen Beitrag zu schreiben. Anmeldung ist kostenlos und dauert nur eine Minute.
Bestehender Account
Schon ein Account bei Google/GoogleMail? Keine Anmeldung erforderlich!
Mit Google-Account einloggen
Mit Google-Account einloggen
Noch kein Account? Hier anmelden.

