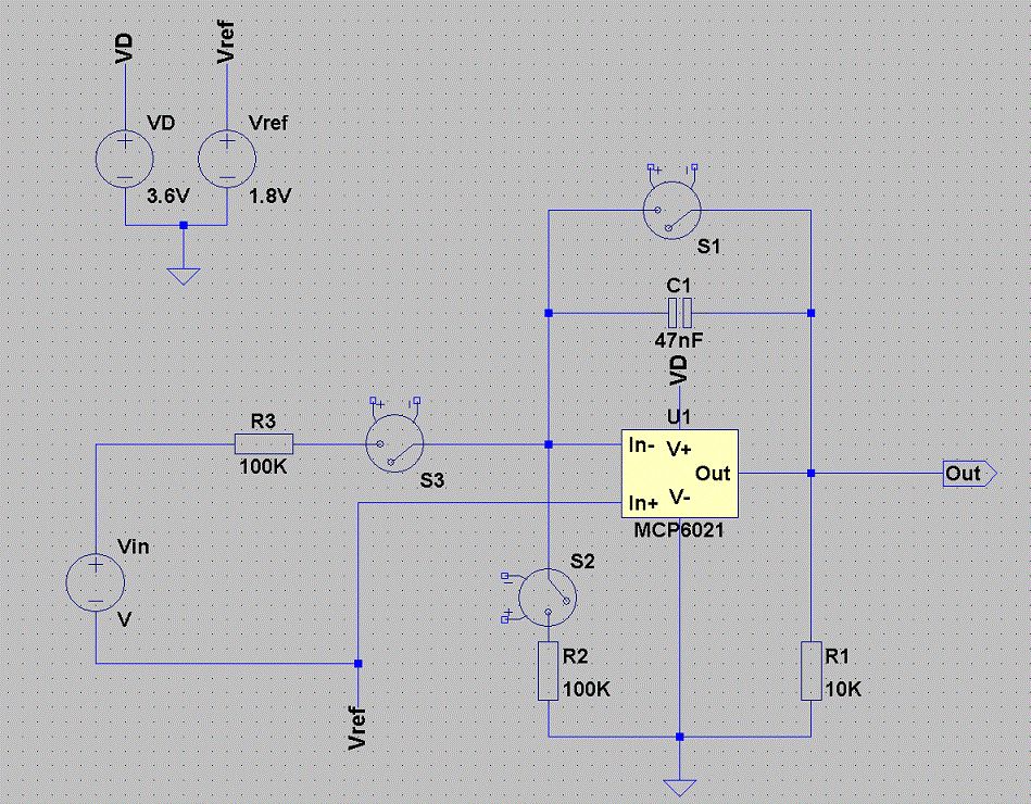
An alle Elktonik-Experten: Die Schaltung zeig das Prinzipbild des geplanten Integrierers. Ein Offsetabgleich am +Eingang wird natürlich vorgesehen. Das Ganze soll bei Single-Supply funktionieren. Die Integier-Zeit beträgt 1 Sekunde, d.h. Gleichspannungsverstärkung ~212 V/V bei der angegebenen Dimensionierung der Bauteile R3/C1. Zum Einsatz sollen folgende IC's kommen: IC's MAX4678 Quad SPST Analog Switch MCP6024 Quad Opamp Der Ausgang des Integrierers geht an den Komparator-Eingang eines MSP430-Mikrocontrollers. Hier wird die Ausgangsspannung des Integrierers mittels Dual-Slope-Verfahren gemessen. Die Schaltung soll möglichst rauscharm und störunempfindlich sein. Fragen: 1.) Ist R1 notwendig, und wenn ja wie hoch sollte er sein? 2.) Ist die Anordnung der Schalter und Widerstände S2/R2 und S3/R3 so richtig, oder sollten diese vertauscht (d.h Widerstände an den Eingang des OpAmp) werden, oder ist dies egal? 3.) Sind die IC's OK, oder gibt es sinnvollere Alternativen? Über konstruktive Anworten freue ich mich.
>1.) Ist R1 notwendig, und wenn ja wie hoch sollte er sein? Nein, er sollte möglichst unendlich sein. >2.) Ist die Anordnung der Schalter und Widerstände S2/R2 und S3/R3 so > richtig, oder sollten diese vertauscht (d.h Widerstände an den >Eingang > des OpAmp) werden, oder ist dies egal? Meiner Meinung nach ist das so richtig. R2 erscheint mir allerdings extrem groß. Wenn ich noch einmal darüber nachdenke verstehe ich die Funktion von R1 und R2 nicht. R1 grundsätzlich nicht und R2 macht in Kombination mit Vref keinen Sinn. >3.) Sind die IC's OK, oder gibt es sinnvollere Alternativen? Sie sind okay und es gibt sinnvollere Alternativen.
Vielen Dank für die rasche Antwort. Bezüglich R1 habe ich durch Versuch festgestellt, dass das Messergebniss im Mikrcontroller stabiler ist, wenn R1 ~ 10 K gegenüber R1 unendlich. Vref hat hier die Funktion eines virtuellen Grounds, und R2 deintegiert die Ausgangsspannung des Integierers in Richtung Vref mit einer Geschwindigkeit von 360 V/sec. Voraussetzung ist allerdings, dass Vin >= Vref ist. Der Komparator vergleicht die Ausgangsspannung des Integrierers mit Vref, dadurch wird die benötigte Zeit Zur Deintegration gemessen (1 µsec == 3,6 mV).
Andreas J. schrieb: > Vielen Dank für die rasche Antwort. > > Bezüglich R1 habe ich durch Versuch festgestellt, dass das Messergebniss > im Mikrcontroller stabiler ist, wenn R1 ~ 10 K gegenüber R1 unendlich. Das ist kein gutes Zeichen. Der Widerstand R1 führt jedenfalls zu einem Fehler und einer unnötigen Belastung des OPV. Ich würde versuchen den Wert raufzusetzen. Außerdem die Ursache des Problems (parasitäre Kapazitäten, Störung auf der Versorgungsleitung, ...) zu beheben. Die Verwendung von R1 ist nur eine Hilfslösung und könnte grad mal zufällig funktionieren. > Vref hat hier die Funktion eines virtuellen Grounds, und R2 deintegiert > die Ausgangsspannung des Integierers in Richtung Vref Genau das tut er eben nicht. Laut Schaltplan ist er nicht mit Vref sondern mit GND als V- verbunden. Wenn Du also den Schaltplan korrigierst macht das Sinn. Hab mir mal den MAX4678 angesehen. Ein bißchen Overkill, aber was solls. Der MCP6024 erfüllt auch alle entscheidenden Anforderungen (RRIO, Av1 stabil, Vmin<3,6V) Genauigkeit der Bauelemente halte ich auch für ausreichend, bzw. der Maxim Switch ist etwas zu viel des guten, schadet aber nicht.
Die 100k würde ich gemeinsam für beide Schalter nutzen, also nur einen R. Dann fällt der aus der Messung raus. Frank schrieb: >> Vref hat hier die Funktion eines virtuellen Grounds, und R2 deintegiert >> die Ausgangsspannung des Integierers in Richtung Vref > Genau das tut er eben nicht. Laut Schaltplan ist er nicht mit Vref > sondern mit GND als V- verbunden. Sollte so doch auch passen. Wenn er gegen GND schaltet ist das negativer als Vref und die Spannung des OP wird steigen und sich somit wieder in Richtung Vref bewegen.
Vielen Dank für die Anregungen. @Philipp: Genauso ist's gedacht, erst eine Sekunde integrieren (S3=ON), dann in entgegengesetzter Richtung deintergrieren und messen (S2=ON), dann entladen (S1=ON), und so fort (eben Dual Slope). R2 und R3 will ich getrennt haben, dann kann man die Verstärkung variieren. @Frank: Das mit R1 werde ich nochmals prüfen.
Andreas J. schrieb: > R2 und R3 will ich getrennt haben, dann kann man die Verstärkung > variieren. Naja, letzendlich beeinflußt Du damit nur die Zeit. Auf die gleichen Spannungen kannst Du ja immer kommen. Aber kann man natürlich so machen. Der Witz am DualSlope ist ja aber eigentlich, dass R und C aus der Messung rausfallen und man ein direktes Verhältnis zur Referenz bekommt. Damit müssen die verwendeten Bauteile nur kurzzeitstabil sein. Diesen Vorteil gibt man auf, wenn man zwei Widerstände verwendet. Und das Entladen brauchst Du eigentlich auch nicht (S1). Die Geschichte mit R1 ist ja wirklich interessant. Hast Du Dir den OP Ausgang mal am Scope angesehen mit und ohne R1?
@Philipp: R2 ist so gewählt, dass bei einem Prozessortakt von 16MHz in 64K-Ticks (Zählerauflösung) eine maximale Spannung von 1,5V deintegriert wird. Dies entspricht einem 16-Bit-AD-Wandler für 1,5V oder einer theoretische Auflösung von ~23µV. Da ich sehr kleine Spannungen messen will ist dies so beabsichtigt. S1 ist meiner Meinung nach notwendig, da das Deintegrieren bis auf 3,6V laufen kann, und nach Komparator-Interrupt einige Zeit vergeht bis reagiert werden kann, der Integiervorgang aber weiter läuft. So hat man immer, zumindest theoretisch, gleiche Verhältnisse. Die unterschiedlichen R3/R2 will ich durch Kalibrierparameter berücksichtigen, außerdem soll jeder 2. Messzyklus eine "Nullmessung" sein, die driftende Offsets ausgleicht. Das mit dem "Lastwiderstand" R1 und dem Oszi werde ich noch untersuchen.
Ich habe es damals so gemacht, dass immer beim Erreichen der Komparatorschwelle neu angefangen wurde zu integrieren. Dadurch wird S1 nicht benötigt. Je nachdem was für einen C Du verwendest und wie linear Deine Messung werden soll ist es auch nicht unwichtig, dass der C möglichst immer den gleichen Verlauf sieht. Vielleicht kann man mit S1 dann sogar noch etwas verbessern. Anbei eine Messung, die ich mal an einem Folienkondensator gemacht habe. Dort wurde die Kapazität gemessen nachdem der Kondensator unterschiedlich lange auf einer Spannung gehalten wurde (irgendwo gibt es hier einen Thread dazu). Dort sieht man, dass es reproduzierbar 600ppm Änderung macht, je nachdem wie lange geladen wurde (16bit sind 15ppm!). Ggf. ist es also ungünstig den C einfach weiter laden zu lassen und dann kurzuschließen. Je nachdem welche Anforderungen Du an Deinen ADC hast. Falls Du genauere Untersuchungen dazu machst, wäre es klasse, wenn Du diese mit uns teilen würdest.
>>> Vref hat hier die Funktion eines virtuellen Grounds, und R2 deintegiert >>> die Ausgangsspannung des Integierers in Richtung Vref >> Genau das tut er eben nicht. Laut Schaltplan ist er nicht mit Vref >> sondern mit GND als V- verbunden. > Sollte so doch auch passen. Wenn er gegen GND schaltet ist das negativer > als Vref und die Spannung des OP wird steigen und sich somit wieder in > Richtung Vref bewegen. Nein, weil das Potential gar nicht größer als Vref sein muß. Selbst wenn man nur positive Ladungen messen würde (Vin>Vref), dann würde man Vref nicht verwenden. Die Kombination aus Verwendung von Vref als Bezugspotential und das ziehen des Integrationsergebnisses auf V-=GND ist falsch. Entweder ergibt es falsche Werte oder die Verwendung von Vref ist sinnlos. Andreas J. schrieb: > R2 ist so gewählt, dass bei einem Prozessortakt von 16MHz in 64K-Ticks > (Zählerauflösung) eine maximale Spannung von 1,5V deintegriert wird. > Dies entspricht einem 16-Bit-AD-Wandler für 1,5V oder einer theoretische > Auflösung von ~23µV. Da ich sehr kleine Spannungen messen will ist dies > so beabsichtigt. Oha. Also in meinen Angaben oben, daß es passt bin ich von 3 Stellen Zielauflösung ausgegangen. Ich weiß nicht genau was Du Dir vorstellst, aber für eine hohe Auflösung/Genauigkeit würde ich lieber einen A/D-Wandler verwenden. Ab mehr Stellen gibt es mehrere Probleme, das vordringlichste dürfte der Komparator sein. Dann gibt es weitere Probleme: Selbstentladung Kondensator, Zeitbasis, OPV, R1 verbietet sich dann sowieso, Widerstandstoleranzen, u.s.w. Selbst solche Tricks wie Offsetabgleich durch Nullmessung - die in Deinem Schaltplan noch gar nicht enthalten sind - werden diese Probleme wohl kaum kompensieren können. Aber interessant, wenn Du es schaffst (>= 5 Stellen mit DualSlope) wäre es schon bemerkenswert.
Frank schrieb: > Die Kombination aus Verwendung von Vref > als Bezugspotential und das ziehen des Integrationsergebnisses auf > V-=GND ist falsch. Entweder ergibt es falsche Werte oder die Verwendung > von Vref ist sinnlos. Es ist doch ein Integrator, dementsprechend ist ein DC Offset völlig egal. Er könnte den Ausgang auch auf 2,34567V beziehen, hauptsache es ist stabil gegen Vref.
Philipp C schrieb: > Frank schrieb: >> Die Kombination aus Verwendung von Vref >> als Bezugspotential und das ziehen des Integrationsergebnisses auf >> V-=GND ist falsch. Entweder ergibt es falsche Werte oder die Verwendung >> von Vref ist sinnlos. > > Es ist doch ein Integrator, dementsprechend ist ein DC Offset völlig > egal. Er könnte den Ausgang auch auf 2,34567V beziehen, hauptsache es > ist stabil gegen Vref. Ein DC Offset zu Vref ist vielleicht kein Problem, aber das bringt nichts. Mit genau dieser Argumenation kann man Vref=GND setzen, wie angemerkt. Es hängt ja ein Komparator dran, der gegen genau eine exakt definierte Spannung vergleicht. Genau auf diese exakt definierte Spannung muß der Integrator auch wieder zurückgesetzt werden. Ich möchte darüber hinaus nochmal darauf hinweisen, daß man positive und negative Ladungen integrieren kann und sich abhängig davon auch die Ladekurve bewegt. Wenn man sich auf GND bezieht können es nur positive sein, aber dann braucht man auch kein Vref (Vref=GND). Bezieht man sich nicht auf GND sondern auf Vref kann man negative Ladungen integrieren und den integrator kann man dann mit Bezug auf GND nicht mehr zurücksetzen.
Vielleicht übersehe ich ja etwas, aber Du kannst Dir bei der Schaltung doch einfach mal denken, dass Vref GND wäre. Dann sieht alles aus wie ein normaler DualSlope. Aus GND wird dann -Vref. Beim Messen wird also Vin (positiv gegen unser neues GND) auf den Integrator gegeben und nach dem Umschalten -Vref. Damit ist doch alles so wie es sein soll. Wo das Signal hinter dem Integrator DC mässig liegt ist ja wieder egal. Hauptsache der Komparator hat eine konstante Schwelle. Imho sollte das so passen.
Philipp C schrieb: > Vielleicht übersehe ich ja etwas, aber Du kannst Dir bei der > Schaltung > doch einfach mal denken, dass Vref GND wäre. Dann sieht alles aus wie > ein normaler DualSlope. Aus GND wird dann -Vref. Also Vref === -Vref === GND? Wie ich schon sagte, Vref ist dann falsch. Also entweder Du tauscht "vorne" Vref mit GND oder Du entlädst den Integrator mit Vref statt GND. Das Problem ist nicht GND oder Vref sondern die unterschiedliche Verwendung, siehe Wahrheitstabelle: inp. entl. Vref Vref => i.O. Vref GND => n.i.O. GND Vref => n.i.O. GND GND => i.O. > Beim Messen wird also Vin (positiv gegen unser neues GND) auf den > Integrator gegeben und nach dem Umschalten -Vref. Damit ist doch alles > so wie es sein soll. Wo das Signal hinter dem Integrator DC mässig liegt > ist ja wieder egal. Hauptsache der Komparator hat eine konstante > Schwelle. Imho sollte das so passen. Das hat sich damit auch erledigt und nein es past deshalb so nicht. Die Schaltung funktioniert nur, wenn Vin > Vref. Von dem zusätzlichen Fehler, den Du durch Verwendung von GND hinzufügst mal abgesehen. Und eigentlich funktioniert die Schaltung nicht mal für Vin > Vref, den Du bekommst ja den Normalzustand nach Start der Schaltung ja nicht mal hin. Das könntest Du zwar in Software korrigieren, aber für Vin < Vref gibt es nicht mal eine mögliche Softwarekorrektur.
Frank schrieb: > Also Vref === -Vref === GND? Natürlich nicht verbunden. Denke Dir einfach die Bezeichnungen geändert. Frank schrieb: > funktioniert nur, wenn Vin > Vref Das gilt aber dann ab 0V aufwärts, weil er Vin auf Vref referenziert, also kein Problem Frank schrieb: > Von dem zusätzlichen > Fehler, den Du durch Verwendung von GND hinzufügst mal abgesehen. Welcher zusätzlicher Fehler?
Bitte melde dich an um einen Beitrag zu schreiben. Anmeldung ist kostenlos und dauert nur eine Minute.
Bestehender Account
Schon ein Account bei Google/GoogleMail? Keine Anmeldung erforderlich!
Mit Google-Account einloggen
Mit Google-Account einloggen
Noch kein Account? Hier anmelden.


