Hallo zusammen, ich bin dabei für mein Foto-Teleskop eine über USB zu steuernden Fokussieren mittels Schrittmotor zu bauen. Leider funktioniert die Steuerung bzw. wird der FT 232 BL Chip beim Anstecken an den Laptop-USB nicht erkannt. Ich vermute, dass ich ihn beim Entfernen von Lötbrücken mittels Entlötlitze geräuchtert habe. Gibt es eine Möglichkeit die Funktion mittels Multimeter zu überprüfen? Oder fällt Euch als Experten auf den Fotos was auf, woran es liegen könnte? SMD Löten ist jetzt absolut nicht mein Spezialgebiet und die Lötstellen sind mit Sicherheit nicht Profiqualität, sollten meiner Meinung jedoch für ein Funktionieren der Schaltung ausreichend sein, oder? Ich habe die Platine und alle Bauteile gleich 2x bestellt :-) Könnte sich jemand von Euch vorstellen, mir das ganze zu löten und den ATMega 8 zu bespielen? Alle benötigen Infos, inkl. Schaltplan und Programm-Files für den AVR habe ich. Bauteile, Platine kann ich verschicken, Porto geht natürlich auf mich und wir können uns auch gerne auf eine Aufwandsentschädigung verständigen. Danke für Infos, Alex
Astronom schrieb: > Ich vermute, dass ich ihn beim Entfernen von Lötbrücken mittels > Entlötlitze geräuchtert habe. Eher unwahrscheinlich. Silizium hält eine menge aus. > Gibt es eine Möglichkeit die Funktion > mittels Multimeter zu überprüfen? Ich würde erstmal nachmessen ob die 5V ok sind. (am 7805 rechts gegen mitte) > Oder fällt Euch als Experten auf den > Fotos was auf, woran es liegen könnte? Am layout könnte man einiges besser machen, ist aber nicht von dir oder? > SMD Löten ist jetzt absolut nicht mein Spezialgebiet und die Lötstellen > sind mit Sicherheit nicht Profiqualität, sollten meiner Meinung jedoch > für ein Funktionieren der Schaltung ausreichend sein, oder? schon.
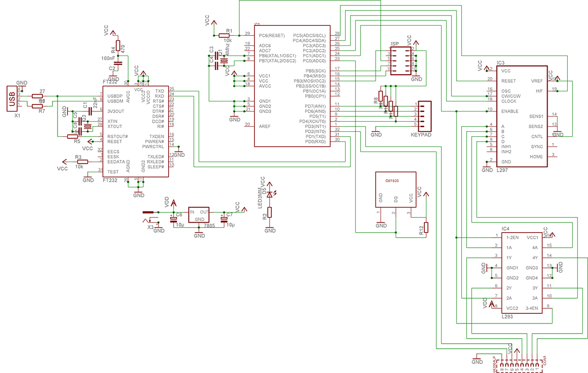
Der Quarz Q3 hat die falsche Frequenz. Ein FT232 benötigt einen 12-MHz-Takt. Den aber kann er sich auch komplett selbst erzeugen, der Quarz und die drumherum befindlichen Kondensatoren (C1, C2 und möglicherweise auch C8) können also auch weggelassen werden. Welche Werte haben diese Kondensatoren?
Hallo, danke erstmal für Eure Antworten, werde gleich mal die Spannung messen. Das Layout ist nicht von mir, richtig. Die Bauteile haben folgende Werte: C1 22n C2 100n C3,C4,C5,C8 22P C6,C7 SMD TAN. 15/16 Anbei auch der Schaltplan. Danke, Alex
Also wenn ich am USB Anschluss Pin 1 gegen Pin 4 messe, liegen dort 11,2 V an, was doch eigentlich nicht sein dürfte oder? Am 7805 liegt zwischen Pin Mitte (GND) und Out kein Strom an, was ich mir nicht erklären kann. Zwischen Pin Mitte (GND) und dem IN-Pin ca. 0,1-0,15 V. Hat der 7805 vielleicht einen weg?
In der Bestückungsliste ist für den Quartz Q3 eine Frequenz von 6.0MHz angegeben, bei dir sind 6.5536MHz verbaut. Wie kommst du auf den Wert? http://astrohome.info/StepperFocuser.htm
Ehrlich gesagt anhand der Bestellnr. da ich da bei Reichelt erstmal nur den 6,55 MHz gefunden habe. Habe zwischenzeitlich auch 6,0 MHz gefunden und kann die auswechseln. Sollte der FT232 aufgrund oben genannten (kann sich 12 MHZ auch selbst erzeugen) nicht trotzdem funktionieren?
Astronom schrieb: > Sollte der FT232 aufgrund oben genannten (kann sich 12 MHZ auch selbst > erzeugen) nicht trotzdem funktionieren? Laut Abschnitt 7.6 im Datenblatt muss dem FT232R sogar explizit per MPROG mitgeteilt werden, daß er den externen Oszillator nutzen soll. Das speichert der FT232R dann in seinem internen EEPROM. Sofern Du keinen vorprogrammierten FT232R verwendet hast, sollte das nicht das Problem sein. Taucht denn im Gerätemanager gar kein USB-Device auf, wenn Du das Ding anschließt, oder wird das gefundene Gerät nicht erkannt? Da stimmt aber noch was ganz anderes nicht: Der FT232_R_ benötigt keine 27Ω-Serienwiderstände (R6? & R7) in den USB-Datenleitungen, und er benötigt keinen Pullup-Widerstand (R5). Das sieht wie die Beschaltung für einen FT232_B_ aus. Könnte es sein, daß Du die beiden verwechselt hast?
> Taucht denn im Gerätemanager gar kein USB-Device auf, wenn Du das Ding > anschließt, oder wird das gefundene Gerät nicht erkannt? Es taucht kein USB-Device auf. Kein Eintrag im Gerätemanager und nicht der typische Sound, beim Anstecken eines USB-Device. > Das sieht wie die Beschaltung für einen FT232_B_ aus. Könnte es sein, > daß Du die beiden verwechselt hast? Ich denke nicht. Im Bestückungsplan ist ein FT232 BL angegeben und diesen habe ich auch verbaut.
Oh. Dann hab' ich nicht gründlich genug geguckt. Notebookbildschirm ... Gut. Der FT232B funktioniert nur mit Quarz, und der muss passen. Das muss dann ein 6-MHz-Quarz sein, und nichts anderes. Deine 6.5 MHz sind zu viel.
Astronom schrieb: > Also wenn ich am USB Anschluss Pin 1 gegen Pin 4 messe, liegen dort 11,2 > V an, was doch eigentlich nicht sein dürfte oder? Das kan nicht sein da nur 5V aus dem PC kommen. > Am 7805 liegt zwischen Pin Mitte (GND) und Out kein Strom an, was ich > mir nicht erklären kann. Zwischen Pin Mitte (GND) und dem IN-Pin ca. > 0,1-0,15 V. Also wenn Schon am Eingang nur 150mV anliegen kann am ausgang nix rauskommen. Eine Externe Stromversorgung hast du aber angeschlossen? Die 5V vom USB werden nämlich gar nicht verwendet. Den Quarz musst du tauschen. Der ist viel zu schnell. (Ftdi erlaubt maximal +/-0,1%...)
Danke für die schnelle, unkomplizierte Hilfe. Dann tausche ich den aus und werde berichten.
Astronom schrieb: > Leider funktioniert die Steuerung bzw. wird der FT 232 BL Chip beim > Anstecken an den Laptop-USB nicht erkannt. Eventuell hast du einen nachgebauten/gefälschten FT232 der vom aktualisierten FTDI Treiber deines PC absichtlich nicht erkannt wird und ausser Betrieb gesetzt wird. http://www.heise.de/make/meldung/FTDI-Proaktive-Fake-Chip-Abwehr-2430780.html
Davon habe ich auch schon mal was gehört. Nun, ich habe den FT 232 BL für € 5,75 bei Reichelt bestellt. Sollte meiner Meinung ein echter sein.
Michael B. schrieb: > der vom aktualisierten FTDI Treiber deines PC absichtlich nicht erkannt > wird und ausser Betrieb gesetzt wird. Das macht der Treiber schon lange nicht mehr. Der Treiber verweigert nur die Zusammenarbeit ("Code 10").
Bitte melde dich an um einen Beitrag zu schreiben. Anmeldung ist kostenlos und dauert nur eine Minute.
Bestehender Account
Schon ein Account bei Google/GoogleMail? Keine Anmeldung erforderlich!
Mit Google-Account einloggen
Mit Google-Account einloggen
Noch kein Account? Hier anmelden.


