Hallo liebe Community,
Ich stehe kurz vor Fertigstellung meiner selbst erarbeiteten
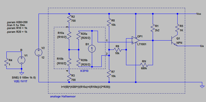
Auswerteelektronik.
Alles was auf dem Bild zu sehen ist, stammt aus einem Blockschaltbild
von einem Datenblatt.
Die Auswerteelektronik soll in Dreileitertechnik sein. Also dachte ich
mir das ich einen npn Transistor benutze für einen
Open-Kollektor-Ausgang.
Meine Frage ist: 1) muss ich schutzmaßnahmen einbauen ?
(überlastungsschutz, verpolschutz usw. )
Wenn ja. Bitte alles aufzählen, da ich sicher gehen
will
das nichts fehlt.
2) Brauche ich es überhaupt?
Meine OP1 (Elektrometerverstärker) hat nämlich einen
unendlich hohen Eingangs Widerstand am nicht -
invertierender Eingang.
3) fehlen mir ein paar Widerstände für die Beschaltung
meiner npn Transistor?
Danke schon mal im vorraus für die jeniegen die Zeit finden und auf
meine blöden fragen antworten :-)
Wozu R1? Soll da 10V Hub erreicht werden obwohl der Opamp allein das nicht kann? Mitt Q1 ist die Genauigkeit der Messung dahin wenn da nicht noch etwas kommt. So eine Schaltung braucht garantiert keinen Transistor dessen Ausgang nicht geregelt ist oder gibt es da noch eine Rgelschleife drum herum.
Ein guter Betreff verhilft zu guten Antworten. OPV-Grundlagen siehe da ganz unten http://www.mikrocontroller.net/articles/Operationsverst%C3%A4rker-Grundschaltungen
Bitte melde dich an um einen Beitrag zu schreiben. Anmeldung ist kostenlos und dauert nur eine Minute.
Bestehender Account
Schon ein Account bei Google/GoogleMail? Keine Anmeldung erforderlich!
Mit Google-Account einloggen
Mit Google-Account einloggen
Noch kein Account? Hier anmelden.
