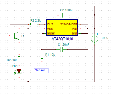
Hallo zusammen, Ich bräuchte mal eure Hilfe. Ich hab jetzt die IC AT42QT1010 bestellt und eine Schaltung entwickelt, aber die gibt nur minimale Spannung am Ausgang (0.2V Höchstens). Wisst ihr vielleicht woran das liegen würde? Als Sensor verwende ich eine 1 Cent Münze. Kein uC/Code, wird glaub nicht gebraucht laut Datenblatt. http://www.atmel.com/images/atmel-9541-at42-qtouch-bsw-at42qt1010_datasheet.pdf
Lang schrieb: > C1 mit 33µF sieht mir ziemlich groß aus. > Im DB steht was von 2 bis 50nF. Oops, hab die Grösse grad verwechselt. Es sind 33nF.
Denner N. schrieb: > Lang schrieb: >> C1 mit 33µF sieht mir ziemlich groß aus. >> Im DB steht was von 2 bis 50nF. > > Oops, hab die Grösse grad verwechselt. Es sind 33nF. Ne darin liegt der Fehler nicht. Die Ausgangsspannung hat sich nicht verändert. Irgendwelche andere Ideen?
Lass mal den R2 weg. Außerdem darf der Ausgang nur mit maximal 2mA! belastet werden. Es wird empfolen den Strom sogar unter 1mA zu halten, wenn der C1 größer als 20nF ist. Soll bedeuten, dass die LED über nen Transistor geschaltet werden sollte! (z.B ein bc547 mit nem 2,2kOhm Basisvorwiderstand)
Radler schrieb: > Lass mal den R2 weg. > Außerdem darf der Ausgang nur mit maximal 2mA! belastet werden. Es wird > empfolen den Strom sogar unter 1mA zu halten, wenn der C1 größer als > 20nF ist. > Soll bedeuten, dass die LED über nen Transistor geschaltet werden > sollte! > (z.B ein bc547 mit nem 2,2kOhm Basisvorwiderstand) Ich komme auf keinen grünen Zweig. Das gleiche Problem.. Könnt ihr mir bitte weiterhelfen?
Bitte melde dich an um einen Beitrag zu schreiben. Anmeldung ist kostenlos und dauert nur eine Minute.
Bestehender Account
Schon ein Account bei Google/GoogleMail? Keine Anmeldung erforderlich!
Mit Google-Account einloggen
Mit Google-Account einloggen
Noch kein Account? Hier anmelden.

