Hallo, ich möchte eine kleine Spannung 0-100mV mit einem Op-Amp und ADC messen und wollte den Eingang mit TVS-Dioden schützen. Das Problem ist aber dass die Dioden eine Thermospannung von so um die 26mV generieren. 1) Wie hoch ist der Thermostrom, bzw. wie kann ich den berechnen um ihn eventuell über einen Widerstnd weg zu bekommen 2) Wie kann ich das Problem sonst noch umgehen außer mit MOV's? Hat jemand sich dem problem schon mal angenommen? Kennt jemand zu dem Problem eventuell whitepaper? Vielen Dank, Grüße Sebastian
@ Sebastian (Gast) >ich möchte eine kleine Spannung 0-100mV mit einem Op-Amp und ADC messen >und wollte den Eingang mit TVS-Dioden schützen. Das ist unüblich. TVS-Dioden sind eher was für höhere Spannungen und Ströme. >Das Problem ist aber >dass die Dioden eine Thermospannung von so um die 26mV generieren. Das ist eigentlich egal, denn die liegen ja paralle zum EIngang. Wen die Quelle niederohmig genug ist, interessiert die Thermospannugn nicht. Ausserdem sind die TVS unterhalb der Klemmspannung hochohmig, d.h. die Thermospannung fällt "intern" ab. >1) Wie hoch ist der Thermostrom, bzw. wie kann ich den berechnen um ihn >eventuell über einen Widerstnd weg zu bekommen Da gibt es nichts wegzubekommen >2) Wie kann ich das Problem sonst noch umgehen außer mit MOV's? MOVs sind noch falscher ;-) Einen einfachen Schutz erreicht man mit 2 antiparallelen Dioden mit wenig Leckstrom. Für einfache Sachen reichen 1N4148, für sehr hochohmige Quellen nimmt man spezielle leckstromarme Dioden mit 1pA und weniger.
Sebastian schrieb: > ich möchte eine kleine Spannung 0-100mV mit einem Op-Amp und ADC messen > und wollte den Eingang mit TVS-Dioden schützen. TVS sind dort unüblich, 2 normale Dioden antiparallel nach GND sollten es schon tun, die leiten bei 0.1V noch nicht. Oder auch 2 Dioden, je eine falls der Eingang unter Masse oder über die Versorgung des OpAmps geht. Falls der OpAmp nicht solche Dioden schon eingebaut hat. Dann reicht ein Vorwiderstand vor dem OpAmp-Eingang, der ja hochohmig ist so dass der Vorwiderstand nicht stört damit nicht zu viel Strom über die Dioden fliesst.
Hallo, warum sind TVS unüblich, alle IOs kommerzieller Geräte haben Supressor Dioden. Klemmt jemand eine Spannung an, ... sollte das nicht zur Zerstörung führen. ESD ist auch relevant. Sebastian
P.S. ja man kannst über Dioden gegen DVD und VHS ableiten und das mit einer Zenerdiode und einem Kondensator wegnehmen. Aber ohne Schutz, ganz schlecht, das ist Hobbyisten.
Für Hochohmige Eingänge kann man 2 Leckstromarme Diode nutzen, und die Spannung anderen Seite dann per Spannungsfolger weitgehend der Eingangsspannung folgen lassen die Spannung dort kann man dann Begrenzen, ohne sich groß um Leckströme zu kümmern. Das können bei kleiner Spannung einfach Dioden sein, oder sonst auch TVS oder Zenerdioden. Ein Problem mit Thermospannungen hat man ggf. beim Widerstand (oder ähnliches) in Reihe zum Signal, den man braucht um den Strom im Fehlerfall zu begrenzen.
Hallo, > Sebastian schrieb: > warum sind TVS unüblich, alle IOs kommerzieller Geräte haben Supressor > Dioden. Ja, das ist richtig, aber solche I/Os sind auch selten Präsisionsschaltungen. > Klemmt jemand eine Spannung an, ... sollte das nicht zur > Zerstörung führen. ESD ist auch relevant. Überspannungsschutz alleine ist nicht das Thema. TSV-Dioden haben vergleichsweise hohe Leckströme, große Kapzitäten und arbeiten mit rel. größen Toleranzen. Für OPV-Eingänge werden deshalb meist andere Schaltungsvarianten genutzt. z.B. mit antiparalellen Dioden wie hier an Pin2 des OPV: http://uwiatwerweisswas.schmusekaters.net/Uwi/ELEKTRONIK/PT1000_Schaltung_1.pdf oder Dioden gegen +Us und -Us wie hier D1: http://uwiatwerweisswas.schmusekaters.net/Uwi/ELEKTRONIK/PT1000_Schaltung_2.pdf Die Diode am Ausgang der OPV (hinter R7) hat übrigens die gleiche Funktion für einen nachfolgenden Eingang (z.B. ADC). Die BAV199 ist speziell ausgesucht auf kleinsten Leckstrom. Gruß Öletronika
Hallo Öletronika, wenn Du mit dem PT1000 in einem Gehäuse bleibst ist die Schaltung wahrscheinlich ok. Typischerweise kann man zu hohe Spannungen mit einer Diode gegen VDD und einer gegen VSS ableiten um den Eingang zu schützen. Man hat dann aber trotzdem die Spannung der Diode als „Spannungsquelle“, mit einer resitiven Last, bzw. niederohmigen Quelle bekommt man die weg, je nachdem wie niederohmig die Quelle ist. Was mir in Deiner Schaltung aufgefallen ist, am Eingang des OpAmp ist wahrscheinlich ein keramischer Kondensator. Ist der PT1000 im Feld und berührt eventuell jemand der statisch aufgeladen ist den PT1000, dann gibt es einen Durchschlag im Kerko. Der zweite Anschluss ist direkt am Ausgang vom OpAmp, auch nicht optimal, besser einen Widerstand mit kleinem Drift über Temperatur und Alterung in Reihe, den kannst Du rauskalibrieren, und natürlich den Anschluss schützen. Es gibt eine Menge Schaltungsbeispiele, meist fehlt was für ESD, EMI,… Grüße Sebastian
Hallo, deine Ausführungen sind ganz interssant, zeigen sie doch, dass die jeweiligen Massnahmen in einem Fall eine sehr gute Lösung sein könne, im anderen Fall aber unzureichend wären. > Sebastian schrieb: > Ist der PT1000 im Feld Nein, in diesem Fall sind die Temperatursensoren nur mit rel. kurzen Leitungen innerhalb eines Gerätes angeschlossen. Deshalb ist die Gefahr von Überspannungen mit rel. hoher Energie schon von vornherein recht gering. Die PT1000 sind als Mantelelemente mit geschirmten Kabeln nicht wirklich berührgefährdet. ESD würde über den Schirm sowieso abgeleitet werden. Deshalb ist auch der rel. niederohmige Ausgang kaum gefährdet. > und berührt eventuell jemand der statisch aufgeladen ist den PT1000, > dann gibt es einen Durchschlag im Kerko. Außerdem meine ich, dass solche Effekte auch eher unwahrscheinlich sind. Beim Human Body-Model geht man von bis ca. 100...300pF aus. Gegen diese Kapazität hat der 100nF MLCC eine über 300-fach höhere Kapazität. Rechne mal aus, wie hoch die Spannung sein müßte, um 100nF mit mind. 100V Spannungsfestigkeit durch ESD zu überladen. Ich meine, da müßte man schon sehr heftige ESD-Entladungen drauf gebenm, um das C so kaputt zu bekommen. Dagegen sind die wenigen pf ein einem OPV mit FET-Eingang weitaus empfindlicher. Da reichen auch schon geringste Ladungen aus und Spannungen aus, um den zu zerschießen. Gruß Öletronika
Hallo, hab mal eine Skizze gemacht was ich mir so gedacht habe, ESD und Blitze, Spannungsbegrenzung, Filter und Terminierung für eine Differentielle Spannung von Thermoelement. Grüße, Sebastian P.S. Bin von Haus aus Software Entwickler, also wäre es schön Feedback von Leuten zu bekommen die industrielles Design beherrschen, basteln kann jeder.
Hallo, deine Schaltung bringt so nix. Die Sache mit der angeblich gefährlichen Thermospannung kann ich nicht nachvollziehen. Das ist wahrscheinlich eine Fehlinterpretation. Geben mal einen Link dazu an. Wenn du die TSV-Dioden parallel zu den Gasableitern schaltest, werden erst diese TSV-Dioden verrbaten und irgendwann sprechen die Gasbabeiter an, nachdem der Rest der Schaltung längst kaputt ist. Ich bin Entwickler für Industriemesstechnik und weiß so etwaa, wie man analoge Signale möglichst störfrei und sicher einlesen kann. Aber ich habe keine Lust, meine Zeit mit Rätselraten zu veringen. Für eine vernünftige Beratung kommst du wohl nicht daran vorbei, die konkreten Daten und Randbedingungen zu deiner Aufganestellung zu ber´schreiben. - was für Quelle, Impedanzen, zu erreichende Genauigkeit, Auflösung usw. - Eigenschaften deiner Auswertelektronik (ADC-Bereich, Polarität usw). - Leitungslängen, Leitungsart (Empfehlung z.B. LiYCy-TP - zu erwartendes Störumfeld (wo und wie wird das konkret eingesetzt) - Umgebungsbedingungen (zumindest Einsatztemp.) - Kosten/Budged - sonstige Randbedingungen, die evtl. von Bedeutung sind. Gruß Öletronika
Hallo, ich möchte gerne Thermoelemente an Solarkollektoren montieren. Ist eben auf dem Dach im Außenbereich und die Spannungen sind klein, der erzeugte Strom niedrig. Ob die Spannung der TVS eine Rolle spielt, da waren eben die Frage die ich nicht ohne weiteres klären konnte, auch der Aufbau mit PTCs, GDTS, TVS,... die meisten Whitepaper befassen sich mit 230V Eingängen, Datenleitungen,... Ich konnte da bisher wenig brauchbares finden. Klar kann man noch PTCs rein schalten um die TVS zu schützen. Budget ist egal, ist ja für mich privat 5 oder 10€ mehr interessieren mich nicht. Ich möchte es eben gern robust aufbauen. Ich denke an 4 Stück, 2 für mich 2 für meinen Bruder, halt für den privatgebrauch. Wenn ich etwas mache versuche ich es gut zu machen und etwas dabei zu lernen. Grüße Sebastian
Hallo, > Sebastian schrieb: > ich möchte gerne Thermoelemente an Solarkollektoren montieren. also nur so privat als Bastelprojekt? Warum Thermoelemente? Die üblichen Typ-K mit nur ca. 40uV/K sind für Bastler schon etwas schwierig zu handhaben. da muss man schon wissen, wie man Messverstärker dafür aufbaut. Da gibt es doch einfachere Lösungen. In welchem Temperaturbereich willst du damit messen? Ich meine, du solltest erstmal dein Konzept hinterfragen. Damit löst sich so manche Problem evtl. von selbst. > Ist eben auf dem Dach im Außenbereich und die Spannungen > sind klein, der erzeugte Strom niedrig. Thermoelemente sind aber recht niederohmig und es wird nur die Spannung ausgewertet. Die Leitungen sind also paar m bis evtl. 10...20m lang? Wenn man Signalleitungen als Twisted Pair nimmt und schirmt, hat man schon mal viel gewonnen. Der Schirm muss gut geerdet werden. > Budget ist egal, ist ja für mich privat 5 oder 10€ mehr interessieren > mich nicht. Ich möchte es eben gern robust aufbauen. Ich denke an 4 > Stück, 2 für mich 2 für meinen Bruder, halt für den privatgebrauch. Wenn > ich etwas mache versuche ich es gut zu machen und etwas dabei zu lernen. Ich empfehle dir einfache elektonische Messfühler (z.B. AD592). https://www.conrad.de/de/temperatursensor-ad592anz-analog-devices-ad-592-an-25-105-c-gehaeuseart-to-92-174912.html Die lassen sich viel einfacher auswerten. Wo und wie willst du das überhaupt auswerten? Dann kannst du auch wie oben empfohlen geschirmte TP-Leitungen verwenden. Innerhalb des Hause ist auch nicht mit Potentialunterschieden zu rechnen. Die Schutzbeschaltung ist dann auch eher einfach wie weiter oben schon beschrieben für OPV-Eingänge. Gruß Öletronika
U. M. schrieb: > Außerdem meine ich, dass solche Effekte auch eher unwahrscheinlich sind. > Beim Human Body-Model geht man von bis ca. 100...300pF aus. > Gegen diese Kapazität hat der 100nF MLCC eine über 300-fach höhere > Kapazität. Nein, bei ESD kann man nicht so argumentieren. Bei einer Entladestromrate von 10A/ns werden in einem MLCC mit nur 1nH Serieninduktivität bereits 10V induziert.
Hallo > Mark S. schrieb: > Nein, bei ESD kann man nicht so argumentieren. > Bei einer Entladestromrate von 10A/ns werden in einem MLCC mit nur 1nH > Serieninduktivität bereits 10V induziert. erkläre das mal bitter etwas genauer, was du damit sagen willst. Gruß Öletronika
Hallo, der ADC ist für den Schutz weniger von Bedeutung, auf die interne Schutzdioden verlasse ich mich weniger. Anbei noch mal ein Foto einer Schaltung. Mich würde es freuen Schaltungsvorschläge zu diskutieren, denn ich möchte nur wenige bauen und das sollte dann auf Anhieb was "sinnvolles" sein. @Öletronika: Wie würdest Du die GDT's und die TVS's schützen? Sollten an der Stelle der ersten Widerstände besser PTC's rein? Vielen Dank, Grüße Sebastian P.S. Was ADC,... betrifft bin ich noch nicht fetgelegt, ich nehme was passt und verfügbar ist. Das sollte weniger ein Problem sein, und die Berechnung ist auch kein Problem.
Hallo, ich habe schnell mal die Schaltung in LT-Spice eingegeben Widerständer des Schutzes alle 4k7 und einen 20kV Puls simuliert. Das scheint gar nicht so schlecht zu sein. Ich frage mich welche Widerstände man am besten verwendet, Draht, Kohle,... ? Hat sonst jemand eine Meinung? Vielen Dank, Grüße Sebastian
Hallo, die Widerstände vor den Gasbableitern werden nicht benötigt. Gasableiter sind je nach Bauform für Impulsströme von mehreren kA ausgelegt. Typisch 2...4kA für Gasableiter, die man auch LPL löten kann. Da gehen eher die Widerstände kaputt. Wenn du schon simulierst, dann doch richtig. Hast du mal die Impulsleistungen ausgerechnet? Bei den angenommenen 20kV an 4,7 kOhm würden ca. 4,2A fließen. Das wäre über den Widerstand eine Verlustleistung von ca. 84 kW. Was meinst du, wie lange ein normaler Widerstand solche Leistung aushält. Nur leistungsfähigen Drahtwiderständen kann man das zumuten. Selbst bei Impulslängen von ca. 0,3ms werden ca. 25 Joule umgesetzt. Die Frage dabei ist allerdings, ob die Annahme von 20kV sinnvoll ist. Etwas einfacher wird es nachfolgend, wenn die Gasableiter die Spannung schon deutlich begrenzen. Da solche Gasableiter allerdings für Ansprechspannungen ab 60V bzw. 75V ausgelegt sind und bei hohen Strombelastungen die Spannung bis knapp 500V ansteigen kann, ist es trotzdem nicht ganz so trivial. Auch da muß man immer auch die Impulsenergie beachten. Was deine Schaltung angeht, so hängt die Beurteilung davon ab, wie die nachfolgende Verstärkerschaltung aussehen soll. Willst du diese galv. getrennt ausführen? Das hat einige Vorteile, weil dann die Gasableiter nur die Gleichtaktstörungen ableiten müssen und die Suppressordioden nur noch die differenziellen Störungen übernehmen müssen. Wo soll sie Schaltungsmasse liegen? Ich halte die 2-stufige Absicherung für nicht zweckmäßig. solange die erste Stufe funktioniert, ist die 2. Stufe überflüssig. Falls die 1. Stufe aber ausfällt, steht die Frage, ob die Schaltung dann überhaupt noch funktioniert und ob die 2. Stufe das noch überlebt. Wie oben schon geschrieben, empfehle ich auf alle Fälle geschirmte Leitungen. Dann werden die sehr hohen Impulsströme schon mal über den Schirm abgeleitet. In den Signaladern können dass zwar immer noch erhebliche Impulsleistungen induziert werden, aber diese werden dann schon mal deutlich geringer sein. Gruß Öletronika
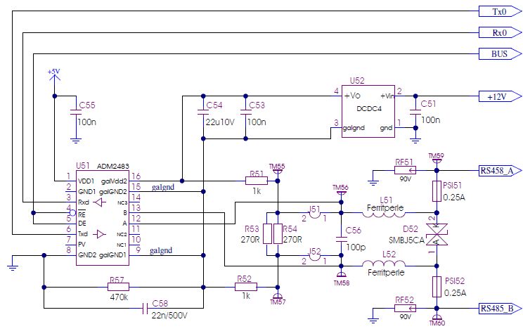
Hallo, ja, vor allem die 15kV die über dem Widerstand abfallen, bei einem doch relevanten Strom wird der richtig zerfetzt. Bei einem PTC, oder MOV den ich in machen Schaltungen vor den Gasableitern gesehen hab wird’s nicht anders sein, das schlägt einfach durch. Die Gasableiter werden doch sehr niederohmig. Die Schaltung soll beides ermöglichen, galvanische Trennung, oder Drahtbrücken statt DC/DC Wandler. Am Ende der Schaltung soll ein MCP3428 sein, ein 16Bit ADC ADC mit einem 8xPGA. Den I2C werde ich dann galvanisch trennen, dazu werde ich wahrscheinlich was fertiges verwenden, die Stückzahl rechtfertigt keinen diskreten Aufbau, nur wen die Teile schlecht verfügbar sind. Man muss eben wegen dem Loopback aufpassen. Grüße Sebastian
Hallo, > Sebastian schrieb: > Die Schaltung soll beides ermöglichen, galvanische Trennung, oder > Drahtbrücken statt DC/DC Wandler. naja, das kann man immer machen. Mit galv. Trennung hat man einige Vorteile aucgh bezüglich Überspannungsschutz. Für die Begrenzung der Gleichtaktstörungen kann man dann die sehr leistungsfähigen Gasableiter nutzen. DCDC-Wandler und Koppler müssen dann auch nur eine Spannungsfestigkeit von max. 500V haben. Gegen die eher kleineren differenziellen Störungen zwischen den Signalleitungen sind dann TSV-Dioden oder bei ausreichdn hochohmigen Eingängen auch die einfachen Schutzdioden gegen gnd und +Ub ausreichend. Das Prinzip mit Gasabl. und TSV-Diode geht wie oben rechts dargestellt. Das Prinzip mit hochohmiger Schutzbeschaltung und Dioden gegen gnd und +Ub siehst du oben links (D351, D352). Gruß Öletronika
@Basti
>> P.S. ja man kannst über Dioden gegen DVD und VHS ableiten und das mit
einer Zenerdiode und einem Kondensator wegnehmen.Aber ohne Schutz, ganz
schlecht, das ist Hobbyisten.
???? - ROFL!!!!!!!!!!!!!!!
Unübertreffliche Verarsche! - oder was hast du geraucht???
Bitte melde dich an um einen Beitrag zu schreiben. Anmeldung ist kostenlos und dauert nur eine Minute.
Bestehender Account
Schon ein Account bei Google/GoogleMail? Keine Anmeldung erforderlich!
Mit Google-Account einloggen
Mit Google-Account einloggen
Noch kein Account? Hier anmelden.



