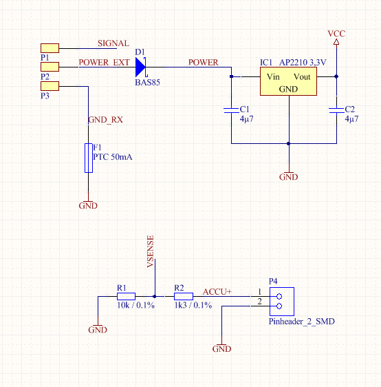
Hallo Zusammen, ich habe eine Schaltung welche einen Spannungsmesseingang (P4) besitzt. Die Spannungsmessung läuft über einen 10k/1k3 Spannungsteiler. Das ganze macht wenig Probleme, auch eine Verpolung der Messspannung ist kein Problem. Bis auf eine Ausnahme: Wenn die Schaltung über eine Spannungsquelle (meist Akku) über die Anschlüsse P2+P3 versorgt wird, und nun der Nutzer eben diesen Akku auch vermessen will und nun den Spannungsmesseingang an diesen Akku anschließt. Aber verpolt. Dann habe ich einen Kurzschluss über den GND Pfad. Dazu habe ich schon eine PTC Sicherung F1 eingebaut. Damit die Leiterbahnen nicht abfackeln. Trotzdem stirbt die Schaltung dabei, weil der Spannungsregler verpolt wird. Frage: Welche Möglichkeiten gibt es, dies zu verhindern und gleichzeitig die Spannungsmessung nicht zu verfälschen? Ich suche natürlich eine einfache Möglichkeit mit 1-2 Bauteilen.
Cyblord -. schrieb: > und nun der Nutzer eben diesen Akku auch vermessen will und nun den > Spannungsmesseingang an diesen Akku anschließt. Aber verpolt. Wenn du für die Messung einen 2poligen Stecker vorsiehst, erweckst du beim Anwender den falschen Eindruck, man könnte damit beliebig Spannungen zwischen 2 Punkten messen, was natürlich falsch ist, wenn einer der Anschlüsse GND ist. Das ist einfach eine Irreführung. Es ist auch nicht möglich, die Sache irgendwie abzusichern, es gibt in einem System unzählige Stellen, die man NICHT mit GND verbinden sollte. Die einzige Lösung ist eine echt differentielle Spannungsmessung. Georg
Hallo, > Cyblord -. schrieb: > Frage: Welche Möglichkeiten gibt es, dies zu verhindern und gleichzeitig > die Spannungsmessung nicht zu verfälschen? Ich suche natürlich eine > einfache Möglichkeit mit 1-2 Bauteilen. Mache den Spannungsteiler deutlich hochohmiger, dann kannst du auch in die gnd-Leitung einen Schutzwiderstand einfügen, der keinen relevanten Einfluß hat. Für einen 12V-Akku z.B. 100 Ohm/2W. Gruß Öletronika
Bitte melde dich an um einen Beitrag zu schreiben. Anmeldung ist kostenlos und dauert nur eine Minute.
Bestehender Account
Schon ein Account bei Google/GoogleMail? Keine Anmeldung erforderlich!
Mit Google-Account einloggen
Mit Google-Account einloggen
Noch kein Account? Hier anmelden.
