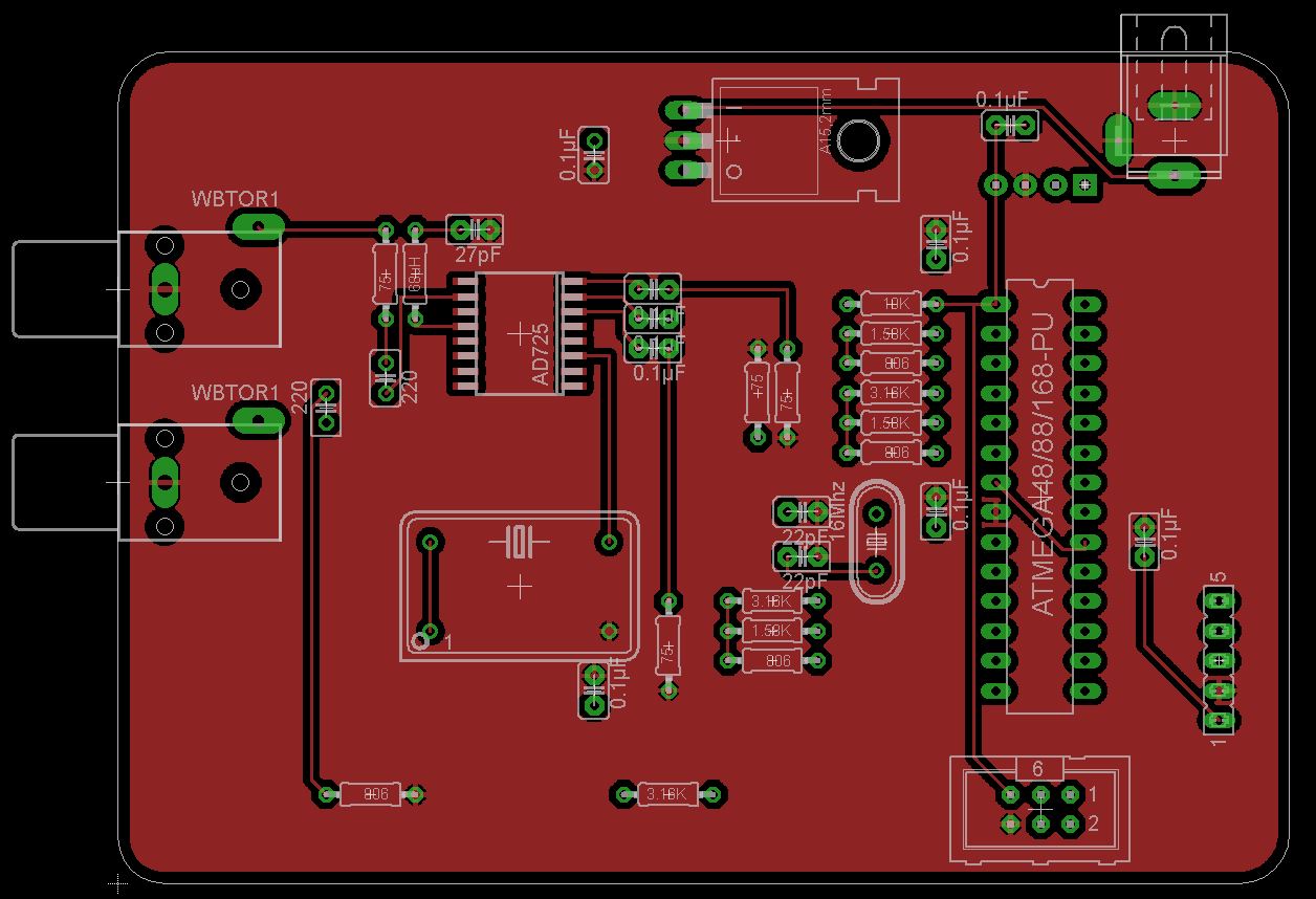
Hallo an alle, da es besser sein soll, auf der Platine Masseflächen zu erstellen um Strahlung abzuschirmen, habe ich dies nun in einem neuen Board getestet. Habe zuerst mit Autorouting alle Leitungen zeichnen lassen. Anschließend alle GND Leitungen mit "RipUp" in Luftlinien verwandelt. Dann habe ich ein Polygon mit 0.024 Isolate auf der Linie des Boards in Rot gezeichnet. Anschließend mit "Name" das Polygon mit GND benannt. Danach nochmal das gleiche Polygon, aber dieses Mal mit blau. Wenn ich dann auf "Ratsnest" klicke sehe ich die Masseflächen Oben und Unten. Sieht für mich in Ordnung aus. Die Abstände von der Massefläche zu den Platinen ist ausreichend. Was meint ihr dazu? War das so korrekt, kann man die Platine so ätzen lassen, oder habe ich was vergessen, oder gar falsch gemacht? lg Nino
Never trust the Autorouter! Spannungsversorgungsleitungen würde ich dicker ausführen. Abblock-Kondensatoren sind nicht optimal plaziert. Zu weit weg von den ICs. Leiterbahnen nicht optimal. Die Spannungsversorgung für den AD725 kann ich irgendwie nicht erkennen... Den Spannungsteiler für das analoge Signal näher zum Microcontroller legen. Zusätzliche GND-Vias plazieren, um die Top-GND-Massefläche mit der Bot-GND-Massefläche besser (niederohmiger) zu verbinden (min. 10 Vias). GND-Vias sinnvol plazieren.
Um es kurz zu machen - man sieht dass der Autorouter gearbeitet hat. Deine Schaltung kann man locker mit einer einseitigen Platine realisieren, selbst wenn du Anforderungen mit einer zweiseitigen Platine hättest, dann würdest du dieses allein schon aufgrund des Autorouters nicht erfüllen können aller Wahrscheinlichkeit nach. Siehe z.B. das 16MHz Quarz, ich habe noch nie jemanden gesehen der 2 Lagen für sowas gebraucht hat und dann auch noch so "merkwürdig" verbunden und platziert hat. Die Leiterbahn bei deinem Linearregler ist auch viel zu nahe an der Bohrung, der 0,1µF Kondensator über dem ATmega ist auch sagen wir merkwürdig platziert. Die Führung der Versorgungsspannung ist auch nicht optimal, die Abblockkondensatoren sind auch zum Teil unnötig weit von den Bauteilen entfernt. -> Setz dich hin, überlege wie du die Bauteile platzieren musst damit du das einseitig hinbekommst. Du kannst auch auf SMD Bauteile zurückgreifen, erleichtert die Arbeit enorm.
16-MHz Quarz um 180° drehen. 22pF kondensatoren entsprechend auch. Den Oszillator näher zum AD725 plazieren. Und und und..
Danke für die Rückmeldungen. Ja die Abblock-Kondensatoren sind wirklich nicht optimal gesetzt. Der Quarz für den AD725 gehört in der Tat viel näher zum Bauteil. Auch die Leitungsdicke von zuführendem GND und VCC werde ich dicker machen. Natürlich auch der 16Mhz Quarz und seine 22pF Kondensatoren drehen. Aber eine Sache kann ich mir nicht erklären. Wie soll ich die Platine nur einseitig hinbekommen, wenn auf der Oberseite der AD725 gelötet ist? Außer ich gebe den AD725 auf die Unterseite. Finde es aber praktischer für Messungen, wenn ich alle ICs auf der Oberseite habe. Oder meint ihr die Verwendung eines SOIC28-DIP Adapters? Was spricht generell gegen die Verwendung des Auto Routers? Man könnte ja den Autorouter alles zeichnen lassen und anschließend die zuführenden GND und VCC Linien dicker machen. Anschließend schauen ob die Leitungen zu eng aneinander oder an Pads/Vias gelegt wurden und dann ggf. korrigieren. Was meint ihr?
Bei THT-Projekten mit niedriger Packungsdichte würde ich die Leiterbahnen allgemein etwas breiter machn. Unter metallischen Bauteilen (Quarzen, Oszillatoren, Kühlfahnen von FETs und Transistoren, Steckverbindern) sollte man möglichst keine Leiterbahnen auf der Oberseite verlegen. Da ist sonst nur der Lötstopplack als Isolator dazwischen. Der kann mit der Zeit durchscheuern, und dann gibt es Ausfälle, die schwer nachzuvollziehen sind. Auch die Widerstands-Werte sehen sehr merkwürdig aus. Bist du sicher, dass du diese krummen Werte benötigst? Mit freundlichen Grüßen Thorsten Ostermann
Nino K. schrieb: > Was spricht generell gegen die Verwendung des Auto Routers? > Man könnte ja den Autorouter alles zeichnen lassen und anschließend die > zuführenden GND und VCC Linien dicker machen. Anschließend schauen ob > die Leitungen zu eng aneinander oder an Pads/Vias gelegt wurden und dann > ggf. korrigieren. Ganz einfach: Weil der in Eagle schlecht ist. Autorouter ist z.B. für einen Bus mit 100 Leitungen die exakt gleich lang sein müssen interessant, aber für das ganze Layout funktioniert so ein normaler Autorouter in der Regel nicht. Was spricht gegen Unterseite? Du kannst die ganze Schaltung auf die Unterseite packen. Für Messungen platziert man Messpunkte an denen man bequem den Tastkopf einhaken kann.
Nino K. schrieb: > Wie soll ich die Platine nur einseitig hinbekommen, wenn auf der > Oberseite der AD725 gelötet ist? indem du alle Bahnen auf der Oberseite verlegst. "Einseitig" sagt ja nicht, auf welcher Seite... Aber wenn du die Platine herstellen lässt, lohnt sich einseitig nicht. Philipp R. schrieb: > Setz dich hin, überlege wie du die Bauteile platzieren musst > damit du das einseitig hinbekommst. Das lohnt sich immer, egal, ob es hinterher ein- oder zweiseitig wird. > Man könnte ja den Autorouter alles zeichnen lassen und anschließend die > zuführenden GND und VCC Linien dicker machen. Nein, auch nicht, wenn du alle Teile perfekt platziert hast. Kritische Bahnen, z.B. am Quarz oder vom Abblock-C zum Chip, möchtest du immer als erstes von Hand verlegen. Den Rest mag meinetwegen der Autorouter machen. Die Leiterbahnbreite kann mit Netclasses z.B. für VDD individuell einstellen. > Anschließend schauen ob die Leitungen zu eng aneinander oder an > Pads/Vias gelegt wurden Dafür gibt's den DRC; aber wenn der Autorouter das falsch macht, gib ihn zurück.
Hat jemand ein Bild, wie die wichtigen Leitungen von Abblock-Kondensator und Quarze gelegt werden müssen? Dass auf dieser Platine das beidseitige etwas too much ist, leuchtet mir ein. Ich dachte es wäre ein nettes Projekt mal eine zweiseitige Platine mit Massefelder zu machen, weil ich das noch nie gemacht habe. Technisch spricht aber nichts dagegen diese Platine Doppelseitig mit Massefeldern zu machen, oder? Habe nun die Bauteile etwas besser angeordnet. Ist das nun so okay?
Die Bauteile sind immer noch durchweg schlecht platziert, genauso sind wie angesprochen die Widerstände merkwürdig gewählt. Das beste Beispiel sind die Kondensatoren am Linearregler, diese könnte man direkt links von den pins platzieren, dann würden diese nicht am Kühlkörper anliegen (und diesen gar blockieren) und wären nebenbei noch näher an den Pins. Genauso der Kondensator am Oszillator, wieso drehst du diesen nicht einfach um 90°? Und man platziert Bauteile nicht direkt an der Kante von anderen Bauteilen, da lässt man immer etwas Abstand, ansonsten bekommt man Probleme beim bestücken. Wenn du die Netzteilbuchse an der Vorderseite platzierst tust du dir im Gehäuse mechanisch leichter und die Leiterbahnen verlaufen zudem nicht neben der Schraube des Kühlkörpers durch. -> Optimier deine Schaltung und ordne die Bauteile mal wirklich sinnvoll an. Beispiel für Layouts gibt es genug, einfach nach fertigen Schaltungen suchen (ggf. nicht im Arduino Forum, die Maker produzieren grauenhaftes Zeug).
Nino K. schrieb: > Technisch spricht aber nichts dagegen diese Platine Doppelseitig mit > Massefeldern zu machen, oder? Nicht, solange du "vernünftige" Masseflächen erzielst - also geschlossene und nicht allzusehr zerfaserte Flächen, Teilflächen ohne GND-Anschlus sind sowieso absolut Nogo. Bei so einer leeren Platine ist das kein Problem, aber man muss das nachprüfen, und zwar selbst - ein Autorouter ist auch für GND zufrieden mit einer Leiterbahn minimaler Breite, die dreimal um die ganze Platine herumführt, da fehlt eben doch die Intelligenz. Grundsätzlich bekommt man keine gute Massefläche, wenn man die GND-Verbindungen nicht auch in geeigneter Breite routen könnte. Man muss zwar nicht, wie oft empfohlen, das GND-Netz real routen, aber doch "im Geiste". Und wenn, dann muss man GND zuerst routen, nachher findet man meistens nicht mehr genug Platz dafür. Es gibt schon Fälle, wo die Massefläche schadet, wenn auch selten. Jedenfalls nimmt die Kapazität der Leiterbahnen gegen GND zu. Ich habe mal Video Amplifier eingesetzt in Massefläche, die sind aber in wilde Schwingungen verfallen - nachträglich fand ich im Datenblatt, dass die Leiterbahnen zu den Eingängen und besonders die Rückkopplungsleitungen auf gar keinen Fall kapazitiv belastet werden dürfen und die ganze Stufe von Masseflächen ausgenommen werden muss. Man lernt halt nie aus. Georg
Danke für die ausführliche Erklärung. Habe nun die Kondensatoren beim 7805 zu den Pins gesetzt und den DC Plug nach vorne versetzt. Was meinst du mit den Widerständen: Die Anordnung oder die Kapazität? Die horizontalen Widerstände habe ich deswegen so gewählt, damit ich sehe welche Wiederstände auf GND gezogen werden. (Siehe Schematik) Wie wäre hier die ideale Ausrichtung?
Kann mir noch jemand sagen wie ich die Widerstände anders anordnen soll?
Nino K. schrieb: > Wie wäre hier die ideale Ausrichtung? Also deine Schaltung hier ist ein klassischer Fall von "Selbst-drauf-kommen-lassen ist der Weg zum Erfolg". Fangen wir mal ganz einfach an. Anbei ein Detail aus deinem ersten Bild. Beantworte dir selbst folgende Fragen: Was stimmt daran nicht? Wie kannst du dem Autorouter Gelegenheit geben, das ordentlich zu machen? Daraus folgt dann: Anpassen. Der nächste Punkt sind dann ähnliche Fehlplazierungen. Schlußendlich wirst du dann auf die Vorschläge in den Datasheets und Appnotes der Chips kommen. und Wenn du dann verstehst, warum die das so vorschlagen, gibts DEIN großes "Ahh!". :) P.S: ja ich weiß, daß .jpg für Schaltungen verpöhnt ist, schließlich werden in JPEGs durch Artefakte Konturen unscharf. Bei diesem Detail gehts aber nicht um diese Präzision. Es ist nur eine Veranschaulichung. Und dafür sind 80k für ein .png einfach nur Platzverschwendung.
Ich denke ich habe das "Ahh", hoffe ich zumindest. Wenn ich den Kondensator um 180 Grad drehe, dann zeichnet der Autorouter nur entweder oben oder unten und stellt nicht ein Bein oben und ein Bein unten. Was sagst du zu der aktuellen Anordnung in meinem vorherigen Post? Da hätte ich die Kondensatoren besser angeordnet. Oder passt die Position des von dir angesprochenen Kondensators auch nicht?
hi! Du solltest erst mal den Schaltplan korrigieren. - 8 & 22 vom AVR sind nicht verbunden - Kondensatoren gehören vor den Spannungsregler Bei dir einen davor einen danach (C17/C18) - Pullups/Downs für den NES_CONTROLLER? - Da du von 12 auf 5V gehst kannst du noch eine Diode als Verpolungsschutz einbauen. - Power led? Layout: Erstmal die 3 Klassiker: - http://www.lothar-miller.de/s9y/categories/33-Quarz - http://www.lothar-miller.de/s9y/categories/14-Entkopplung - Befestigungsbohrungen - C17/C18 Gehäuse richtig? Die Anordnung lässt sich noch sehr verbessern. Versuche möglichst wenig Kreuzungen in den Gummibänder zu haben. Da hilft nur Üben Üben Üben :-) Dann kann man das ganz locker per Hand routen. Massefläche zum Schluss und dann noch einige VIAs drüber streuen.
Ich bin zwar nicht der TO, hatte aber den Abend über Langeweile ;) Im Anhang lässt sich mein Ergebnis nach knapp 3 Stunden "bewundern", wobei ich mindestens die Hälfte der Zeit dafür gebraucht habe den Schaltplan "abzuzeichnen" - Inkl. der von Julian .k angesprochenen Ungereimtheiten, allerdings war ich so frei und habe die Masse des AVRs angeschlossen. Es lässt sich sicherlich noch einiges verbessern aber für ca. 1,5Std "Arbeit" bin ich zufrieden. P.S. Das Ganze natürlich ohne AutoRouter ;)
Auch sollte man sich darüber Gedanken machen wie die Platine mal befestigt, bzw. ob die in ein Gehäuse eingebaut werden soll. Um Befestigungslöcher muss dann drum herum layoutet werden. Aufs Toplayer würde ich nun nicht bevorzugt Leitungen legen. Wird eine Platine selfmade geätzt, lötet man sich auf der Bestückungsseite einen Wolf. Also die Lötseite bevorzugen und auf eine Massefläche kann man auch erst mal verzichten. Die Seiten sollten beschriftet sein und die Signal-Leiterbahnen breiter. Die Versorgungs-Leiterbahnen doppelt so breit und möglichst kurz halten, also nicht kreuz und quer Schleifen designen.
Wenn man schon eine zweiseitige Platine macht, kann man doch auch beide Seiten für Bauteile verwenden. Mit den THT-Bauteilen, die immer beide Seiten blockieren, wird das natürlich unnötig schwierig. Die Schaltung ist auch auf der halben Platinengröße gut unter zu bekommen. Guck dir auch mal das Referenzlayout von Atmel für den Quarz mit den Kondensatoren an - je kompakter, um so weniger Abstrahlung. AVR186: Best Practices for the PCB layout of Oscillators http://www.atmel.com/Images/doc8128.pdf
NichtDerTO schrieb: > Im Anhang lässt sich mein Ergebnis nach knapp 3 Stunden "bewundern". Hi, super vielen Dank. Das nehme ich als Referenz für eine Platine mit optimaler Verteilung der Komponenten und Leiterbahnen. Sieht spitze aus. Werde versuchen das nachzuzeichnen. Kannst du mir ein Bild von der veränderten Schematik machen? Was habe ich denn da alles vergessen? Und wenn möglich auch ein Bild nur mit TOP Bahnen und eines nur mit Bottom Bahnen. Also soll ich bei C1 und C2 einen Elko nehmen? Was sind C16, C18 und C21 für Kondensatoren? Welchen Wert hast du bei Isolate für die Massefläche genommen? Vielen Dank auch an alle anderen für die guten Tipps und Referenz Links.
Nino K. schrieb: > Hi, super vielen Dank. Das nehme ich als Referenz für eine Platine mit > optimaler Verteilung der Komponenten und Leiterbahnen. Sieht spitze aus. Naja meine Absicht dahinter war nicht, dass du das als Referenz benutzt. Es sollte eher als Inspiration gesehen werden. (Deswegen gibts es von mir auch keine weiteren Screenshots ;)) Die anderen Fragen ignoriere ich, denn ich würde dir folgendes raten: Fang nochmal komplett neu an (Schaltplan und Layout). SCHALTPLAN: Plaziere die Komponenten, die deine Schaltung ausmachen. In deinem Fall wären das der µC, der RGB to NTSC/PAL Chip und der 7805. Anschließend studierst du die Datenblätter dieser Komponenten insbesondere Kapitel wie typical application, pin description, etc. Darauf aufbauend kannst du nun die Grundbeschaltung der ICs erstellen. Danach erst die restlichen Bauteile. Wenn du den Schaltplan dann (mehrmals) "Korrekturgelesen" hast kannst du dich an das Layout wagen. LAYOUT: Vorüberlegungen: Dinge, wie z.B. muss die Platine eine bestimmte Form haben um z.B. in bestimmtes Gehäuse zu passen oder gibt es Komponenten, die an einer fixen Stelle positioniert werden müssen (Befestigungslöcher, Ein-/ Ausgänge der Schaltung). Anschließend gilt es die nicht fixen Bauteile zu plazieren. Als Rule of Thumb: Kreuzungen von Airwires soweit wie möglich vermeiden; verbundene Bauteile so nah wie möglich aber auch soweit wie nötig voneinander plazieren. Danach gehts ans routen. Ich würde raten es per Hand zu machen. Meiner Erfahrung sehen viele Leute, besonders Anfänger, den Autorouter als Zauberei. Dem ist aber nicht so. Der Autorouter arbeiten stumpf Algorithmen ab, d.h. wenn du ihm schlechte oder gar keine Daten / Regeln übergibst an die er sich halten soll wird das Ergebnis halt genauso schlecht ausfallen. Abgesehen davon erhälst du beim manuellen Routen auch noch direktes Feedback darüber wie gut du die Bauteile plazierst hast bzw. merkst direkt wo man das Layout z.B. durch simples drehen eines Bauteils enorm verbessern könnte. Das ist wie in der Mahematik, durch "geschicktes hinsehen/ umformen" lässt sich eine Gleichung unter Umständen enorm vereinfachen. Analog gilt aber auch hier - man muss es trainieren. Damit wäre ich mit meinem Roman über die sehr sehr vereinfachte Herangehensweise am Ende. Bei weiteren Fragen stehe ich dir gern zur Verfügung. P.S.: Nachtrag zum Layout, auch hier kann das Datenblatt (Kap. "Layout considerations" o.ä.) hilfreich sein.
Bitte melde dich an um einen Beitrag zu schreiben. Anmeldung ist kostenlos und dauert nur eine Minute.
Bestehender Account
Schon ein Account bei Google/GoogleMail? Keine Anmeldung erforderlich!
Mit Google-Account einloggen
Mit Google-Account einloggen
Noch kein Account? Hier anmelden.









