Hallo zusammen, ich versuche mich gerade an einer MM-Phono Vorstufe in Röhrentechnik, damit das Rauschen und Mikrophonie nicht stören arbeitet eine Triode auf einen Jfet als Kaskode, ich bekomme aber die Auslegung nicht vernünftig hin. Mein Gedanke war einen möglichst hohen Ruhestrom durch den Fet fließen zu lassen da dadurch das Spannungsrauschen abnimmt, die 8mA liegen für die Röhre und den Fet im "geraden" Bereich der Kennlinie. Ich habe nun versucht die Verstärkung der ersten Stufe zu berechnen, mir ist klar das die Verstärkung mit R26 zusammenhängen muss. Mit der Betrachtung von der Jfet Stufe als Sourceschaltung komme ich nicht weiter da der Arbeitswiderstand (=Innenwiderstand der Gitterbasisschaltung mit der ECC88) sehr niederohmig ist, kann mir jemand zur Berechnung der Verstärkung einen Tipp geben? Der Ausgangswiderstand der Stufe ist auch interessant für die Auslegung der Entzerrung danach, ich hoffe das dieser linear ist? (zumindest wurde es früher häufig so gemacht) Außerdem mache ich mir Gedanken das sich Störungen auf der Versorgungsspannung in der ersten Stufe direkt auf das Signal auswirken, (schlechter PSRR) eventuell muss ich mir etwas besseres als das RC Glied R37/C15 überlegen? Anbei noch die Datenblätter von der Röhre und dem Fet: http://www.mouser.com/ds/2/408/6909-57550.pdf http://www.goldenmiddle.com/files/ECC88.pdf Vielen Dank! Gruß, Jan
Ganz so viel Strom wird man dem JFET nicht unbedingt geben müssen 8 mA bei 10 V sind immerhin schon 80 mW. Eigentlich sollten 1-2 mA oder so ausreichen. Weniger Strom erlauben einen höheren Widerstand und damit auch mehr Gain in der ersten Stufe. Die Auslegung als Kaskode ist eigentlich nicht so schwer. Es ist fast so als wäre der Lastwiderstand am Drain des JFETs. Mit ca. 20 mS vom FET und 10 K Last hätte man also eine ca. 200 fache Verstärkung, wenn die Source Widerstände sehr klein sind, sonst halt weniger und dafür besser linear. Den DC Arbeitspunkt wird man individuell einstellen müssen, denn JFETs haben recht große Toleranzen. Ggf. hilft da eine Kondensator parallel zum Source widerstand, um den AC gain größer als den DC gain zu haben.
Vielen Dank für die Antwort, das hilft mir weiter! :) die 8mA hatte ich gewählt weil es ein guter Arbeitspunkt für die Triode ist, bei 2mA lande ich im krummen Bereich ihrer Kennlinie. Bei unter 5mA nimmt das Rauschen des Fets zu, die 80mW sind doch im grünen Bereich? Oder gibt es dadurch andere Probleme? Super, dankeschön! das heißt ich kann das ganze als Sorceschaltung sehen und R26 danach auslegen? Ich versuche gerade noch eine aktive Entzerrung umzusetzen, es macht ja keinen Sinn die erste Stufe schon hoch aussteuern zu lassen. (bedeutet bei Röhren nur Verzerrungen, das will man ja vermeiden) Kann ich nicht das Ausgangssignal an den Kathoden von V4 ans Source des Fets koppeln, die Entzerrung in der Gegenkopplungsschleife? Die Ausgangsstufe macht eine Spannungsverstärkung von ca. 30dB, die 46dB von der Kaskode kommen noch dazu. Kann das funktionieren oder schwingt das weil die Kaskode zu schnell ist? (Schaltplan im Anhang) Gruß, Jan
Die Kennlinie der Röhre in Gate schaltung spielt bei der Kaskode keine so große Rolle. In der Gate-schaltung hat man immer eine heftige Gegenkopplung und damit recht lineare Verstärkung. 80 mW sind für den FET schon recht viel. Je nach Subtype / Threshhold bekommt man mit negativem (oder ohne) Spannung am Gate auch gar nicht so viel Strom ohne positive Spannung am Gate. Von der Tendenz her sollte man also bei weniger Strom bleiben. Wie stabil die Schaltung mit Rückkopplung wird müsste man sehen. Ich würde erwarten dass es schwingt, denn die beiden Stufen um V3a und V3b sind ähnlich schnell - meist keine gute Lösung weil kein dominanter Pol vorhanden ist. Da müsste man vermutlich eine der Stufen deutlich langsamer machen. Mit der Rückkopplung reduziert sich aber auch der Effekt der Röhren und man hätte auch gleich JFETs nutzen können.
Hallo Lurchi, OK, dann gehe ich auf 5mA durch Röhre/Fet, das sollte OK sein? >Wie stabil die Schaltung mit Rückkopplung wird müsste man sehen. Ich >würde erwarten dass es schwingt, denn die beiden Stufen um V3a und V3b >sind ähnlich schnell - meist keine gute Lösung weil kein dominanter Pol >vorhanden ist. Da müsste man vermutlich eine der Stufen deutlich >langsamer machen. Mit der Rückkopplung reduziert sich aber auch der >Effekt der Röhren und man hätte auch gleich JFETs nutzen können. Die Nachteile der Röhren möchte ich ja gerade vermeiden, (Unliniarität) es geht darum das mich die Bauteile faszinieren und ich mir denke das es möglich sein müsste eine Vorstufe zu bauen die keinen Eigenklang und vor allem einen guten SNR besitzt, mir ist natürlich bewusst das sowas viel billiger und einfacher geht. Zu Röhrenzeiten hatten die besseren Entzerrer ja auch schon eine Aktive Gegenkopplung: http://www.jogis-roehrenbude.de/Verstaerker/Vorverst-RIAA-Sch.jpg http://www.tubacompacta.de/Schaltungen/Elektor_Plus_7_Corinth_2.gif Besonders in der ersten Schaltung sieht man deutlich was Du meintest, C20 & C21 sollen wohl die erste Stufe langsamer als die zweite machen. Geht sowas auch mit der Kaskode? Oder würdest du von der Idee mit der "über alles GK" generell abraten? Danke nochmal! Gruß, Jan
Im Anhang der Schaltplan, C1&R3 sollen die Verstärkung zu hohen Frequenzen senken, damit habe ich meinen Pol in der Schaltung. Funktioniert sowas? (Den Strom durch den JFet rechne ich noch um, das fehlt im angehängten Schaltplan) Gruß, Jan
Jan schrieb: > Im Anhang der Schaltplan, C1&R3 sollen die Verstärkung zu hohen > Frequenzen senken, damit habe ich meinen Pol in der Schaltung. > Funktioniert sowas? Ja, das funktioniert, es ist aber keine gute Lösung. Wenn man statt dessen an der zweiten Verstärkerröhre (V3B) eine Miller-Korrektur macht, also z.B. 1nF von der Anode zum Gate schaltet, bekommt man gleich mehrere Vorteile. Durch die Parallelgegenkopplung an der Röhre sinkt ihr Ausgangswiderstand und damit steigt die ausgangsseitige obere Grenzfrequenz an (kapazitive Last durch die Kathodenfolger). Da gleichzeitig der eingangsseitige Pol absinkt, schiebt man die beiden Pole der Schaltung auseinander (Pole-Splitting) und kann stärker gegenkoppeln ohne das die Schaltung schwingt. Die SlewRate der Schaltung ist viel größer, weil die umzuladende Kapazität bei gleicher Wirkung sehr viel kleiner ist. Das Rauschen der Schaltung ist geringer als bei der Absenkung die im Bild gezeigt ist. Außerdem würde ich die Gitterspannung der Kaskode-Röhre am Spannungsteiler abblocken.
Hallo ArnoR, >Ja, das funktioniert, es ist aber keine gute Lösung. Wenn man statt >dessen an der zweiten Verstärkerröhre (V3B) eine Miller-Korrektur macht, >also z.B. 1nF von der Anode zum Gate schaltet, bekommt man gleich >mehrere Vorteile. Ich komme nicht ganz mit, meinst Du wirklich das Gate des Fets? Oder Gate = Gitter V3B? (so wie im Anhang, da vergrößert man ja die Millerkapazität und macht die Stufe "langsamer", denke also habe etwas falsch verstanden) Gruß, Jan
Habe jetzt die Eingangsstufe auf 4mA ausgelegt, außerdem das RIAA Netzwerk berechnet. Wenn ich richtig denke müsste die Verstärkung bei 46dB (also Faktor 200) liegen. C20 ist unschön groß, stört an der Stelle aber wohl nicht, ist ja relativ niederohmig. Gruß, Jan
Jan schrieb: > Hallo zusammen, > > ich versuche mich gerade an einer MM-Phono Vorstufe in Röhrentechnik, > damit das Rauschen und Mikrophonie nicht stören arbeitet eine Triode auf > einen Jfet als Kaskode, ich bekomme aber die Auslegung nicht vernünftig > hin. Mein Gedanke war einen möglichst hohen Ruhestrom durch den Fet > fließen zu lassen da dadurch das Spannungsrauschen abnimmt, die 8mA > liegen für die Röhre und den Fet im "geraden" Bereich der Kennlinie. Wenn es darum geht Schallplatten zu hören, gibt es kein Rauschproblem mit Röhreneingangsstufen in Verbindung mit MM-Systemen. Was denkst Du, welchen äquivalenten Rauschwiderstand ein MM-System besitzt, wenn es in einer ruhigen Rille läuft? Aber ich vermute mal, Du willst das Thermische Rauschen des Tonabnehmers zu Gehör bringen. Ohne Entzerrung kommt das besser rüber. In der RIAA-Entzerrung ist eine Deemphasis enthalten, die das Rauschen unterdrückt. Mit geradem Bereich meinst Du sicher die Stromsteuerkennlinie. Anderes passt ja nicht ins Denkschema und scheidet deshalb aus. Aber trotzdem: Versuche es mal mit Triode ohne Stromsteuerung. Dann kann Dir diese Kennlinie egal sein. Da werde ich nicht müde Euch das immer wieder aufs Auge zu drücken. LG
Jan schrieb: > Zu Röhrenzeiten hatten die besseren Entzerrer ja auch schon eine Aktive > Gegenkopplung: > > http://www.jogis-roehrenbude.de/Verstaerker/Vorverst-RIAA-Sch.jpg > http://www.tubacompacta.de/Schaltungen/Elektor_Plus_7_Corinth_2.gif Frage: Warum ist es besser wenn die Eingangskapazität frequenzabhängig gemacht wird? LG
Jan schrieb: > meinst Du wirklich das Gate des Fets? Oder > Gate = Gitter V3B? Entschuldigung, ja ich meine natürlich das Gitter. Genau so wie deine Schaltungen Kaskode 4 und 5. Wenn du eine Z-Diode für die Gitterspannung der Kaskodenröhre einsetzt, dann ist R17 überflüssig.
>Wenn es darum geht Schallplatten zu hören, gibt es kein Rauschproblem >mit Röhreneingangsstufen in Verbindung mit MM-Systemen. >Was denkst Du, welchen äquivalenten Rauschwiderstand ein MM-System >besitzt, wenn es in einer ruhigen Rille läuft? Naja, eine LP hat im besten Fall einen SNR von 60dB, das schaft eine reine Röhrenschaltung in Verbindung mit einem leisen MM System nicht unbedingt. Die Schaltung die ich oben verlinkt habe mit der ECC808 ist das Optimum was mit Röhren machbar ist, die ECC808 ist aber mit Gold aufzuwiegen. Mikrofonie ist auch ein Thema, deshalb wurde in der Schaltung ja die ECC808 eingesetzt. Man möchte ja außerdem auch kein Rauschen hören wenn die Nadel nicht auf der Platte ist... Ich gehöre übrigens NICHT zu der Gruppe die denkt das Röhren so viel besser "klingen" als Transistorverstärker, mich fasziniert die Technik einfach. Das wäre mein einziges Röhrengerät in der HiFi Anlage und das soll auch so bleiben. >Entschuldigung, ja ich meine natürlich das Gitter. Genau so wie deine >Schaltungen Kaskode 4 und 5. >Wenn du eine Z-Diode für die Gitterspannung der Kaskodenröhre einsetzt, >dann ist R17 überflüssig. OK super, wenn es keine Einwände gibt erstelle ich ein Layout und lasse eine Platine dafür ätzen. Hast Du/Ihr vielleicht noch Verbesserungsvorschläge? Mir ist ehrlich gesagt noch nicht ganz klar warum C1 einen positiven Effekt auf die Bandbreite hat, an der Stelle verringert er doch die Verstärkung zu hohen Frequenzen? Und, nach meinem Verständnis, muss die zweite Stufe schneller als die erste sein damit die Gegenkopplung funktioniert und kein Oszilator daraus wird? Mit D2 hast Du natürlich recht, ich habe den Widerstand vergessen zu entfernen. Gruß, Jan
Jan schrieb: >>Wenn es darum geht Schallplatten zu hören, gibt es kein Rauschproblem >>mit Röhreneingangsstufen in Verbindung mit MM-Systemen. >>Was denkst Du, welchen äquivalenten Rauschwiderstand ein MM-System >>besitzt, wenn es in einer ruhigen Rille läuft? > > Naja, eine LP hat im besten Fall einen SNR von 60dB, das schaft eine > reine Röhrenschaltung in Verbindung mit einem leisen MM System nicht > unbedingt. Wie kommst Du drauf? > Die Schaltung die ich oben verlinkt habe mit der ECC808 ist > das Optimum was mit Röhren machbar ist, Bitte erkläre mir doch endlich: Warum ist es besser wenn die Eingangskapazität frequenzabhängig gemacht wird? Habe in meinen Schaltungen immer darauf geachtet, dass das nicht passiert. ;-) > die ECC808 ist aber mit Gold > aufzuwiegen. Mikrofonie ist auch ein Thema, deshalb wurde in der > Schaltung ja die ECC808 eingesetzt. Ich dachte wegen der Heizung. Zumindest habe ich aus diesem Grund eine EF40 verwendet. Deren Heizung ist genau so aufgebaut. Mikrofonie ist beim Plattenspieler selbst ein so überragendes Thema, da ist jede ECC weit von entfernt. > Man möchte ja außerdem auch kein > Rauschen hören wenn die Nadel nicht auf der Platte ist... Komische Marotte von Dir den Lautstärkesteller hoch zu drehen, wenn die Nadel nicht auf der Platte läuft. Ich handhabe das genau umgekehrt. > > Ich gehöre übrigens NICHT zu der Gruppe die denkt das Röhren so viel > besser "klingen" als Transistorverstärker, mich fasziniert die Technik > einfach. Das wäre mein einziges Röhrengerät in der HiFi Anlage und das > soll auch so bleiben. Probiere doch mal die Variante Gitterspannung steuert AnodenSPANNUNG vielleicht ändert sich dann Deine Meinung. LG
>Wie kommst Du drauf? Anhand den Daten der verlinkten Schaltung, vom Aufbau waren fast alle "guten" Schaltungen so gemacht. Da gibt es noch technische Daten: http://www.jogis-roehrenbude.de/forum/forum/forum_entry.php?id=131359 >Bitte erkläre mir doch endlich: Warum ist es besser wenn die >Eingangskapazität frequenzabhängig gemacht wird? >Habe in meinen Schaltungen immer darauf geachtet, dass das nicht >passiert. ;-) Rechner mal die Grenzfrequenz von dem 100nF / 1M Ohm RC-Glied aus. ;-) Das macht praktisch über den Hörbereich keinen Unterschied, außerdem gibt es noch den 47k Widerstand der immer parallel zum TA liegt. >Ich dachte wegen der Heizung. Zumindest habe ich aus diesem Grund eine >EF40 verwendet. Deren Heizung ist genau so aufgebaut. >Mikrofonie ist beim Plattenspieler selbst ein so überragendes Thema, >da ist jede ECC weit von entfernt. Was hat denn das mit der Heizung zu tun? Beide sind indirekt geheizt. Und wenn der Plattenspieler schon Mikrofonisch ist muss es ja die Vorstufe nicht auch noch sein ;-) >Komische Marotte von Dir den Lautstärkesteller hoch zu drehen, >wenn die Nadel nicht auf der Platte läuft. Ich handhabe das genau >umgekehrt. Meine Phono Entzerrer haben einen Mute schalter damit ich nicht immer zum Verstärker laufen muss wenn die Platte zuende ist oder ich die Nadel auflege. Ich gebe aber zu, das ist eher Perfektionismus >Probiere doch mal die Variante Gitterspannung steuert AnodenSPANNUNG >vielleicht ändert sich dann Deine Meinung. Wäre es nicht interessant etwas neues zu versuchen? Ich weiß das eine Katoden-Basis-Schaltung mit der richtigen Röhre funktioniert, habe selber schon bei Bekannten solche Schaltungen gesehen und mir auch angehört. Im Anhang noch das Layout für die aktuelle Schaltung, ich habe mich für eine durchgehende Massefläche entschieden. Wenn es keinen Einwände mehr gibt versuche ich es so. Gruß, Jan
Jan schrieb: > nach meinem > Verständnis, muss die zweite Stufe schneller als die erste sein damit > die Gegenkopplung funktioniert und kein Oszilator daraus wird? Im Prinzip (für die Stabilität der Schaltung) ist es egal welche Stufe die schnellere ist. Die Schaltung braucht aber (wie Lurchi oben schon sagte) einen dominierenden Pol, also einen Tiefpass erster Ordnung mit rel. niedriger Grenzfrequenz, ab dem die Verstärkung mit 20dB/dec fällt. Der macht eine maximale Phasendrehung von 90° und senkt die Verstärkung soweit ab, dass die Phasendrehung des zweiten Pols der Schaltung erst wirksam wird, wenn die Schleifenverstärkung unter 1 abgesunken ist. Dann ist die Schaltung stabil. Der maximale Gegenkopplungsgrad (Schleifenverstärkung) ist dann das Verhältnis der Polfrequenzen. Wenn die Polfrequenzen z.B. um den Faktor 100 auseinanderliegen, darf die Schleifenverstärkung bis etwa 40dB sein. Wenn beide Polfrequenzen gleich sind, kann man praktisch gar nicht gegenkoppeln, weil Verstärkung und Phasendrehung zu hoch sind. Übrigens ist bei deiner Schaltung die zweite Stufe die schnellere, lies nochmal die Erklärung oben. Der erste Pol ergibt sich aus dem Ausgangswiderstand der Kaskoden-Röhre mit der durch die Verstärkung der zweiten Stufe multiplizierten Kapazität (Miller-Effekt) und der zweite Pol aus dem Ausgangswiderstand der zweiten Röhre mit den an der Anode hängenden Kapazitäten.
Jan schrieb: >>Bitte erkläre mir doch endlich: Warum ist es besser wenn die >>Eingangskapazität frequenzabhängig gemacht wird? >>Habe in meinen Schaltungen immer darauf geachtet, dass das nicht >>passiert. ;-) > > Rechner mal die Grenzfrequenz von dem 100nF / 1M Ohm RC-Glied aus. ;-) > Das macht praktisch über den Hörbereich keinen Unterschied, außerdem > gibt es noch den 47k Widerstand der immer parallel zum TA liegt. In welchem Zusammenhang steht das jetzt mit meiner Frage? Warum findest Du es gut, wenn die Eingangskapazität der Schaltung sich mit der Frequenz ändert? Die Hersteller schreiben da einen frequenzunabhängigen Wert vor. Ich habe den begründeten Verdacht, http://saba.magnetofon.de/board2-audio/board59-verst%C3%A4rker/4862-telewatt-vs-110-revision-und-diskussion/#post76409, dass man damals nicht wusste, dass die Gegenkopplung die Eingangskapazität in dieser Schaltung ändert. Man hat das einfach ignoriert. Jan schrieb: > Im Anhang noch das Layout Damit würde ich erstmal warten bis die Schaltung wirklich "gut" ist. Auf die anderen Punkte gehe ich dann später ein. LG
Hallo zusammen, vielen Dank für die Erklärung ArnoR, ich war bisher der Meinung das die nachfolgende Stufe immer "schneller" sein muss als die erste, was dazu gelernt! Wenn es Probleme geben sollte kann ich mit dem Wert von C1 experimentieren und mir die Rechteckantwort ansehen. >In welchem Zusammenhang steht das jetzt mit meiner Frage? >Warum findest Du es gut, wenn die Eingangskapazität der Schaltung >sich mit der Frequenz ändert? Die Hersteller schreiben da einen >frequenzunabhängigen Wert vor. Ich dachte das wäre auf den Koppelkondensator bezogen gewesen, hatte Dich wohl falsch verstanden. Du meinst das über C3 angekoppelte Entzerrnetzwerk richtig? Mir ist momentan nicht klar welchen Einfluss der auf die Lastkapazität des TA hat, kannst Du das vielleicht genauer erklären? Gruß, Jan
Jan schrieb: > Ich dachte das wäre auf den Koppelkondensator bezogen gewesen, hatte > Dich wohl falsch verstanden. Du meinst das über C3 angekoppelte > Entzerrnetzwerk richtig? Mir ist momentan nicht klar welchen Einfluss > der auf die Lastkapazität des TA hat, kannst Du das vielleicht genauer > erklären? Die Kapazität die V1a zwischen Gitter und Masse hat. Früher dachte man das so: Verstärkung laut Datenbuch ca. 70-fach. Gitter-Anoden-Kapazität 1,6pF 70*1,6pF= 112pF dazu kommt noch die Kapazität der Zuleitung. Dann schaut man im Datenblatt vom Tonabnehmer ob das zulässig ist und schaltet ggf. noch Kapazität parallel. Problem bei dieser Schaltung: Durch die frequenzabhängige Gegenkopplung ist die Eingangskapazität auch frequenzabhängig. Je fester die Gegenkopplung desto geringer die Eingangskapazität. Wusste man Damals nicht und heute wissen das viele Menschen auch noch nicht weil sie im Damals leben. Lesen alte Bücher und laufen mit Scheuklappen durch das Internet. LG
Jan schrieb: > ich versuche mich gerade an einer MM-Phono Vorstufe in Röhrentechnik, Warum tust Du Dir das an? > Ich habe nun versucht die Verstärkung der ersten Stufe zu berechnen, mir > ist klar das die Verstärkung mit R26 zusammenhängen muss. Mit der > Betrachtung von der Jfet Stufe als Sourceschaltung komme ich nicht > weiter da der Arbeitswiderstand (=Innenwiderstand der > Gitterbasisschaltung mit der ECC88) sehr niederohmig ist, kann mir > jemand zur Berechnung der Verstärkung einen Tipp geben? LTspice. > Der Ausgangswiderstand der Stufe ist auch interessant für die Auslegung der > Entzerrung danach, ich hoffe das dieser linear ist? (zumindest wurde es > früher häufig so gemacht) Frag mal LTspice. > Außerdem mache ich mir Gedanken das sich Störungen auf der > Versorgungsspannung in der ersten Stufe direkt auf das Signal auswirken, > (schlechter PSRR) eventuell muss ich mir etwas besseres als das RC Glied > R37/C15 überlegen? Wenn ich die Kaskodenschaltung halbwegs verstehe, so sollte der Punkt R17, R19, R19 mit einem Kondensator auf 0V gelegt werden. mfg klaus
>Problem bei dieser Schaltung: >Durch die frequenzabhängige Gegenkopplung ist die Eingangskapazität >auch frequenzabhängig. >Je fester die Gegenkopplung desto geringer die Eingangskapazität. >Wusste man Damals nicht und heute wissen das viele Menschen auch >noch nicht weil sie im Damals leben. Lesen alte Bücher und laufen >mit Scheuklappen durch das Internet. OK, sehr schlecht für mich. Das Problem müsste aber doch jede Schaltung, auch die modernen mit OPVs, mit Aktiver Entzerrung haben? Hast Du einen besseren Vorschlag? >Warum tust Du Dir das an? Die Technik fasziniert mich einfach. Mit Spice habe ich praktisch keine Erfahrung, ich muss mich zuerst einarbeiten. >Wenn ich die Kaskodenschaltung halbwegs verstehe, so sollte der Punkt >R17, R19, R19 mit einem Kondensator auf 0V gelegt werden. >mfg klaus Das tut er schon über C16. Gruß, Jan
OXI T. schrieb: > Problem bei dieser Schaltung: > Durch die frequenzabhängige Gegenkopplung ist die Eingangskapazität > auch frequenzabhängig. Die Eingangskapazität ist zwar frequenzabhängig, das ist hier aber kein Problem weil die Größenordnung der Kapazitätsänderung völlig unerheblich ist. Der 2SK170 hat etwa 30pF Cgs und etwa 6pF Cdg. Die Cdg erscheint etwas vergrößert am Gate und ist relativ konstant. Die Cgs wird durch die Gegenkopplung reduziert und zwar etwa mit der Schleifenverstärkung. Wenn man beispielsweise 20dB als minimale Schleifenverstärkung ansetzt, bekommt man 3pF als wirksame Cgs. Bei stärkerer Gegenkopplung entsprechend weniger. Die Änderung der Eingangskapazität durch die frequenzabhängige Gegenkopplung ist also kleiner als 3pF.
Jan schrieb: > OK, sehr schlecht für mich. Das Problem müsste aber doch jede Schaltung, > auch die modernen mit OPVs, mit Aktiver Entzerrung haben? Hast Du einen > besseren Vorschlag? Die zwei bekannten. http://riaa-2001.blogspot.de/ http://radio-darius.blogspot.de/ Bei OPVs gehst Du mit dem Signal in in noninv und mit der Gegenkopplung in den inv-Eingang, dann gibt es das Problem nicht. Mit der Cascode und Pentode wird es gemindert, wie Arno ja schon erklärt hat. Aber da hast Du eine reine "Spannung steuert Strom" Anordnung. LG
Jan schrieb: >>Problem bei dieser Schaltung: >>Durch die frequenzabhängige Gegenkopplung ist die Eingangskapazität >>auch frequenzabhängig. >>Je fester die Gegenkopplung desto geringer die Eingangskapazität. >>Wusste man Damals nicht und heute wissen das viele Menschen auch >>noch nicht weil sie im Damals leben. Lesen alte Bücher und laufen >>mit Scheuklappen durch das Internet. > > OK, sehr schlecht für mich. Das Problem müsste aber doch jede Schaltung, > auch die modernen mit OPVs, mit Aktiver Entzerrung haben? Hast Du einen > besseren Vorschlag? > Schau Dir mal die TYPICAL APPLICATION an. http://cds.linear.com/docs/en/datasheet/lt1115fa.pdf OPVs sind in der Regel Differenzverstärker. In der Schaltung mit dem LT1115 wird über den + Port das Eingangssignal eingespeist und über den - Port die Gegenkopplung. >>Warum tust Du Dir das an? > > Die Technik fasziniert mich einfach. OK. > Mit Spice habe ich praktisch keine Erfahrung, ich muss mich zuerst > einarbeiten. > Da Dich Technik fasziniert, würde LTspice Dich weiterbringen ohne zu löten. Getreu dem Motto, erst simulieren, dann löten. >>Wenn ich die Kaskodenschaltung halbwegs verstehe, so sollte der Punkt >>R17, R19, R19 mit einem Kondensator auf 0V gelegt werden. >>mfg klaus > > Das tut er schon über C16. > Diese Version der Schaltung hatte ich übersehen. mfg klaus
Klaus R. schrieb: > Da Dich Technik fasziniert, würde LTspice Dich weiterbringen ohne zu > löten. Getreu dem Motto, erst simulieren, dann löten. Falscher Weg der Dich nur einschränkt. Ich nutze LTspice um gelötetes zu optimieren und die Funktion genau zu analysieren. Beim C-QUAM-Sender war das extrem Hilfreich. Klaus R. schrieb: >>>Warum tust Du Dir das an? >> >> Die Technik fasziniert mich einfach. > > OK. Ich würde mir wünschen, um die Selbstlinearisierungseigenschaften von Trioden zu nutzen, die es sonnst nicht gibt. Ich lege auf ein Trioden Schaltungsdesign wert, in dem es keine Stromgegenkopplung gibt und der Einfluss der Steilheit [s] schaltungstechnisch vermieden wird. LG
OXI T. schrieb: > Bei OPVs gehst Du mit dem Signal in in noninv und > mit der Gegenkopplung in den inv-Eingang, dann gibt es das Problem > nicht. Doch, da gibt es das ganz genauso. Auch die Schaltung des TO hat einen nichtinvertierenden (Gate) und einen invertierenden (Source) Eingang. Nur sind bei OPV die Kapazitäten kleiner als beim 2SK170. Falls die Leerlaufverstärkung der Schaltung größer als nötig ist, kann man den 2SK170 durch BF244/245/256 ersetzen und hat dann nur noch 1/10 der Kapazitäten bei etwa 1/4 der Steilheit.
ArnoR schrieb: > OXI T. schrieb: >> Bei OPVs gehst Du mit dem Signal in in noninv und >> mit der Gegenkopplung in den inv-Eingang, dann gibt es das Problem >> nicht. > > Doch, da gibt es das ganz genauso. Auch die Schaltung des TO hat einen > nichtinvertierenden (Gate) und einen invertierenden (Source) Eingang. > Nur sind bei OPV die Kapazitäten kleiner als beim 2SK170. Falsch weil: Klaus R. schrieb: > Differenzverstärker im OPV-Eingang. Danke. LG
OXI T. schrieb: > ArnoR schrieb: >> OXI T. schrieb: >>> Bei OPVs gehst Du mit dem Signal in in noninv und >>> mit der Gegenkopplung in den inv-Eingang, dann gibt es das Problem >>> nicht. >> >> Doch, da gibt es das ganz genauso. Auch die Schaltung des TO hat einen >> nichtinvertierenden (Gate) und einen invertierenden (Source) Eingang. >> Nur sind bei OPV die Kapazitäten kleiner als beim 2SK170. > > Falsch weil: > > Klaus R. schrieb: >> Differenzverstärker > im OPV-Eingang. > Danke. Ach Darius, invertierend und nichtinvertierend beschreibt lediglich die Wirkung aber nicht den schaltungstechnischen Aufbau. Current-Feedback-OPV sind im Prinzip so wie die Schaltung des TO aufgebaut und haben einen hochohmigen nichtinvertierenden und einen niederohmigen invertierenden Eingang. http://www.ti.com/lit/an/slva051/slva051.pdf
ArnoR schrieb: > Current-Feedback-OPV sind im Prinzip so wie die Schaltung des TO > aufgebaut Nö, gar nicht. Schau mal auf Seite 18 in der pdf. LG
OXI T. schrieb: > ArnoR schrieb: >> Current-Feedback-OPV sind im Prinzip so wie die Schaltung des TO >> aufgebaut > > Nö, gar nicht. Schau mal auf Seite 18 in der pdf. Also Darius, ich schrob *im Prinzip*: > ArnoR schrieb: >> Current-Feedback-OPV sind im Prinzip so wie die Schaltung des TO >> aufgebaut und das Prinzip ist in Figure 2 gezeigt. Auf Seite 18 ist ein mögliches Ausführungsbeispiel, konkret der THS3001 gezeigt. Es ist wie immer mit dir, lauter haltlose Behauptungen, auf die du bei Wiederlegung nicht eingehst, aber dafür endlos in Details irgendwas suchst, wo du noch was "retten" kannst.
ArnoR schrieb: > Also Darius, ich schrob *im Prinzip* Das Prinzip bei Jan ist Signal auf den noninv und Gegenkopplung auf den inv-Eingang den ein einzelner Transistor bietet. Da ändern auch Deine Beleidigungen nichts dran. Aber wenn Du das für Dein Wohlbefinden brauchst, bitte nur weiter, hi hi. LG
Hallo zusammen, es gibt bestimmt viele Wege einen guten Phono Vorverstärker, ob mit Röhren oder nicht, zu bauen. Auch wenn ich die Schaltung von Darius sehr interessant finde will ich "meinen" Weg ausprobieren, da die Eingangskapazität doch kein Problem zu sein scheint baue ich die Schaltung wie oben dargestellt auf. Einzige Änderung: Nach C20 ist eine Z-Diode (zwischen 2-10V) welche beim Einschalten die Spannung im Entzerrnetzwerk begrenzt, dadurch brauchen die Kondensatoren in der Entzerrung keine so große Spannungsfestigkeit zu haben. Gruß, Jan
Eine Frage hätte ich noch: Der Ausgangswiderstand der Kaskode ist doch so ungefähr gleich dem Arbeitswiderstand R23, (25k) mit C1 wird ein Tiefpass gebildet. (R33/36 ignoriert weil fast nicht relevant) ArnoR, Du hattest für C1 1nF empfohlen, rechne ich das durch komme ich auf eine Bandbreite von ~6kHz. Wären 100pF (60kHz) nicht besser oder verstehe ich da was falsch? Gruß, Jan
Jan schrieb: > Eine Frage hätte ich noch: > Der Ausgangswiderstand der Kaskode ist doch so ungefähr gleich dem > Arbeitswiderstand R23 Den Kondensator C1 kannst Du setzen wenn Deine Überalles-Gegenkopplung wegen zuviel Leerlaufverstärkung und Laufzeitproblemen schwingt. Lokale Gegenkopplungen kennen diese Probleme nicht. Nutze das mit dem ri=R23 doch geschickt aus: http://www.jogis-roehrenbude.de/Leserbriefe/Carsten-RIAA/Carsten-RIAA.htm (Diese Schaltung hat auch das Problem mit der sich ändernden Eingangskapazität, konzept der Entzerrung wie bei der RIAA2001. Gefährlich: Das RIAA-Netzwerk hängt hinter dem 1µ Auskoppelko.) Wenn Du eine Triode zu viel hast, verwende sie doch statt R31 (in Deiner Schaltung)um R<r zu machen. Da gibt es diverse Möglichkeiten. LG
Jan schrieb: > Du hattest für C1 1nF > empfohlen, rechne ich das durch komme ich auf eine Bandbreite von ~6kHz. > Wären 100pF (60kHz) nicht besser oder verstehe ich da was falsch? Ich hatte den eigentlich nicht empfohlen, sondern nur aus dem Bauch heraus beispielhaft genannt. Der richtige Wert hängt ja von der Lage des 2. Pols, der Leerlaufverstärkung und der einzustellenden Verstärkung ab. Die Polfrequenz muss auch nicht über dem NF-Bereich liegen. Du schreibst oben von 76dB Leerlaufverstärkung. Die maximale Verstärkung deiner Schaltung 5 bei niedrigen Frequenzen ist etwa 10k/50=200=46dB. Die minimale Verstärkung nach der Schneidkennlinienkorrektur ist demnach 6dB. Daher müsste der erste Pol 70dB, also Faktor 3200 unter dem zweiten liegen. Für eine gute Phasenreserve noch etwas tiefer. Wenn der 2.Pol bei ~3MHz liegt (10k/5pF), dann muss der erste auf <=1kHz eingestellt werden. Allerdings denke ich, dass die Kennlinie der Dimensionierung Nr.5 bei ganz hohen Frequenzen (~20kHz) wohl nicht mehr stimmen wird, weil die Kathodenfolger da etwa 50Ohm Ausgangswiderstand liefern müssten.
>Den Kondensator C1 kannst Du setzen wenn Deine Überalles-Gegenkopplung >wegen zuviel Leerlaufverstärkung und Laufzeitproblemen schwingt. >Lokale Gegenkopplungen kennen diese Probleme nicht. > >Nutze das mit dem ri=R23 doch geschickt aus: > >http://www.jogis-roehrenbude.de/Leserbriefe/Carste... >Die Polfrequenz muss auch nicht über dem NF-Bereich liegen. Du schreibst >oben von 76dB Leerlaufverstärkung. Die maximale Verstärkung deiner >Schaltung 5 bei niedrigen Frequenzen ist etwa 10k/50=200=46dB. Die >minimale Verstärkung nach der Schneidkennlinienkorrektur ist demnach >6dB. Daher müsste der erste Pol 70dB, also Faktor 3200 unter dem zweiten >liegen. Für eine gute Phasenreserve noch etwas tiefer. Wenn der 2.Pol >bei ~3MHz liegt (10k/5pF), dann muss der erste auf <=1kHz eingestellt >werden. Es scheint problematischer zu sein als ich dachte, die über-alles-Gegenkopplung. Der Plan an der zweiten Stufe die GK mit Entzerrung anzusetzen scheint mir dann wirklich besser, dann habe ich die "lineare" Kaskode mit ihrem niedrigen Rauschen des FETs und linearisiere die Folgenden Stufen über die GK. Ob die ECC88 von der Verstärkung reicht? In der Ausgangsstufe möchte ich sie nur ungerne ersetzen wegen der hohen Steilheit und dem daraus folgenden niedrigen Innenwiderstand, für die Stufen davor wäre aber vielleicht die ECC83 eine gute Wahl. Die 2-3mA für den Jfet schafft sie, als Ersatz für V3B ist die Verstärkung höher, besonders mit Kapazitiv überbrücktem R32. Ich zeichne den Schaltplan heute Abend mal. Gruß, Jan
Ich würde als Anfänger erstmal eine unkomplizierte Standardschaltung mit OPV aufbauen, z.B.: http://www.heise.de/ct/artikel/Kurven-kriegen-288350.html Der Vorteil ist, daß der OPV durch die hohe Schleifenverstärkung keinerlei Einfluß auf die Charakteristik hat und so die Frequenzentzerrung voll der berechneten Kennlinie entspricht. Auch kann man beim Basteln keinen gewischt kriegen oder sich an den Röhren die Finger verbrennen. In meinem Onkyo TX8050 ist auch eine OPV-Schaltung drin (NJM4580). Im Datenblatt ist auch eine RIAA-Schaltung drin: http://www.njr.com/semicon/PDF/NJM4580_E.pdf
:
Bearbeitet durch User
Peter D. schrieb: > Der Vorteil ist, daß der OPV durch die hohe Schleifenverstärkung > keinerlei Einfluß auf die Charakteristik hat und so die > Frequenzentzerrung voll der berechneten Kennlinie entspricht. Den Vorteil hast Du bei Röhren auch: http://riaa-2001.blogspot.de/ LG
Jan schrieb: > Ob die ECC88 von der > Verstärkung reicht? Was hinten fehlt, musst Du vorne mit der Cascode wettmachen. Ich sehe da kein Problem bei. LG Jan schrieb: > Ups, R23 hat jetzt 25k! Wie bist Du darauf gekommen? Vier 100K parallel? LG
OXI T. schrieb: > Jan schrieb: >> Ob die ECC88 von der >> Verstärkung reicht? > > Was hinten fehlt, musst Du vorne mit der Cascode wettmachen. Nein, das geht nicht. > Ich sehe da kein Problem bei. Dann schau nochmal hin: Jan schrieb: > Der Plan an der zweiten Stufe die GK mit > Entzerrung anzusetzen scheint mir dann wirklich besser, dann habe ich > die "lineare" Kaskode mit ihrem niedrigen Rauschen des FETs und > linearisiere die Folgenden Stufen über die GK. Ob die ECC88 von der > Verstärkung reicht? Bei der Konstruktion geht die Verstärkung der Kaskode nicht in die Schleifenverstärkung des Entzerrungsteils ein, es ist somit egal wie hoch die Kaskode verstärkt. Jan hat schon richtig erkannt, dass er in der zweiten Stufe eine Verstärkung deutlich über den 40dB der Variation durch die Schneidkennlinienentzerrung braucht.
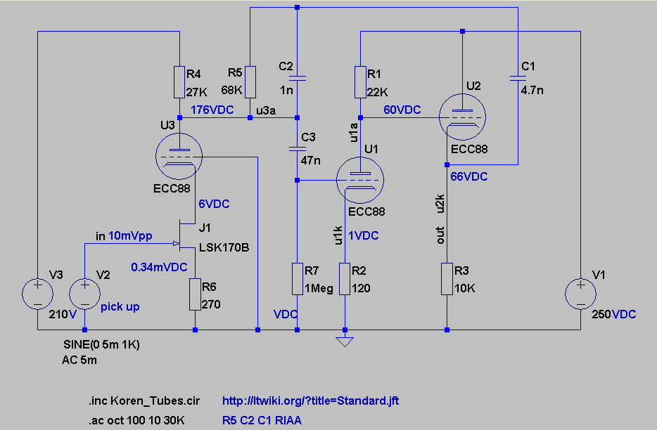
ArnoR schrieb: > Nein, das geht nicht. Du solltest mal den RIAA2001 Blog lesen, da ist das doch erklärt. http://riaa-2001.blogspot.de/ @Jan: Habe die zweite Stufe mit der ECC88 mal grob berechnet und simuliert. R4 ist der Arbeitswiderstand der Cascode. Mit C1;C2 und R5 muss man noch spielen. Rezipriaa an den Eingang usw. LG PS: 33dB muss die Cascode dazu tun.
ArnoR schrieb: > Nein, das geht nicht. Habe nun die Schaltung "Nein, das geht nicht." komplett simuliert. Das geht ganz bequem, man kann sich sogar mehr Stromgegenkopplung beim FET leisten R6. Für die Leute die nicht simulieren können png-Bilder mit Werten. Als nächstes simuliere ich dann mal die RIAA2001 für den Blog. Sollte ich jetzt können. Dank an die Helfer hier im Forum. LTspice ist top. Und der FET ist im LT Wiki bin im 7. Himmel. http://ltwiki.org/?title=Standard.jft LG
Super, danke dafür! Habs übernommen und mache gerade das Layout. Falls die Verstärkung nicht reicht kann ich R6 niederohmiger machen, könnte sogar für MC Abnehmer reichen. Kann ihn ja Steckbar mittels Stift/Buchsenleiste machen, bei Kontaktprobleme gibt es keine Verstärkung sodass dies unkritisch ist. Gruß, Jan
Jan schrieb: > könnte sogar für MC Abnehmer > reichen. Computer sagt JA. :-) Bei 27R hast Du dann 75V An der Anode der Cascode. 1mVs in 0dB out @1KHz Die Röhre hat dann 9V6 an der Katode. Da hast Du sogar noch "Luft" für mehr Verstärkung. Jan schrieb: > Kann ihn ja Steckbar mittels Stift/Buchsenleiste machen, bei > Kontaktprobleme gibt es keine Verstärkung sodass dies unkritisch ist. Bei Kontaktproblemem wird es heftig krachen. Dann lieber umlöten. Ist ja Strombeaufschlagt der Kontakt. Du kannst zwei FETs nehmen, einen für MM und den anderen für MC. Den unbenutzten negativ vorspannen. Dann ist die Umschaltung elektronisch und erfolgt weich. LG
Zu der Cascode: https://www.mikrocontroller.net/attachment/288008/RIAA_LSK170B_ECC88_002schema.PNG Der Arbeitswiderstand liegt ja nicht an Masse, sondern an der Spannungsquelle V3 welche bei Dir ein Elko C15 ist. https://www.mikrocontroller.net/attachment/287700/Kaskode5.png Jeder (Stör-)spannungsabfall überlagert sich ungeteilt dem Signal. Das Netzteil hat damit einen erheblichen Einfluss auf den "Klang". Bei der Triodenschaltung bekommst Du einen Spannungsteiler aus Arbeitswiderstand und Triodeninnenwiderstand. Mit der Triodenschaltung, wie in der RIAA 2001, erreichst Du etwa 30dB Unterdrückung des Störspannungsabfalls an C15. Also 30dB weniger klanglichen Einfluss vom Netzteil. Das ist ja mal eine Hausnummer! Durch die geringere Stromaufnahme kann der Siebwiderstand deutlich hochohmiger und die Siebung noch besser werden, gratis. Überlege Dir das nochmal bitte mit der Cascode. Den FET kannst Du als MC-Pre ggf. dazu schalten. LG
>Bei Kontaktproblemem wird es heftig krachen. Dann lieber umlöten. OK, werde ich so machen. >Jeder (Stör-)spannungsabfall überlagert sich ungeteilt dem Signal. >Das Netzteil hat damit einen erheblichen Einfluss auf den "Klang". >Bei der Triodenschaltung bekommst Du einen Spannungsteiler aus >Arbeitswiderstand und Triodeninnenwiderstand. Das Problem kenne ich, deshalb ist C15 auch relativ groß gewesen. Hier noch was das ich vorhin dazu gefunden habe: http://www.tubecad.com/2007/09/blog0119.htm Nun wurde R37 durch den geringeren Strom in der Kaskode hochohmiger, genauer gesagt hat der jetzt ~20kOhm. Zusammen mit dem 100µF Elko ist das schon nicht schlecht und sollte für MM ausreichen. Das Netzteil wird sowieso stabilisiert, ich überlege mir gerade ob ich mich an einem Längsregler mit Röhren oder eine Transistorschaltung versuchen soll. Wenn schon Röhre dann richtig ist gerade meine Meinung. Einen vorläufigen Schaltplan mit 6L6, EF86 und EZ81 habe ich schon und lade ihn bei Interesse gerne zur Diskussion hoch. So eine Röhre rauscht halt wesentlich mehr als eine Transistorschaltung, der Aufwand bei der Spannungsversorgung wird also schon belohnt. Und wenn man Rauscharmut braucht dann in Phono Entzerrern. :-) Gruß, Jan
Jan schrieb: >>Jeder (Stör-)spannungsabfall überlagert sich ungeteilt dem Signal. >>Das Netzteil hat damit einen erheblichen Einfluss auf den "Klang". >>Bei der Triodenschaltung bekommst Du einen Spannungsteiler aus >>Arbeitswiderstand und Triodeninnenwiderstand. > > Das Problem kenne ich, deshalb ist C15 auch relativ groß gewesen. Hier > noch was das ich vorhin dazu gefunden habe: > > http://www.tubecad.com/2007/09/blog0119.htm Schön erklärt bei Broskie. Ich lese seine Blogs zwar regelmässig, aber der ist mir entgangen. Ich ziehe aber die PSRR durch den in einer Triode vorhandenen Durchgriff einer elektronischen Lösung vor. Deshalb verwende ich ja Trioden. Die Cascode zieht ja einen ganzen Rattenschwanz nach sich, bis zur Spannungsversorgung. Jan schrieb: > Nun wurde R37 durch den geringeren Strom in der Kaskode hochohmiger, > genauer gesagt hat der jetzt ~20kOhm. Zusammen mit dem 100µF Elko ist > das schon nicht schlecht und sollte für MM ausreichen. Ob MM oder MC ist egal, weil die Signalspannung dort (Anode) gleich hoch ist. Bei MC braucht die Stufe aber deutlich mehr Strom und darauf musst Du die Siebung auslegen. Ist halt ein Teil des Rattenschwanzes. Jan schrieb: > Das Netzteil wird > sowieso stabilisiert, ich überlege mir gerade ob ich mich an einem > Längsregler mit Röhren oder eine Transistorschaltung versuchen soll. Du macht die Heizspannung ja schon solid state, da spielt der Rest dann keine Rolle mehr. Jan schrieb: > Wenn schon Röhre dann richtig ist gerade meine Meinung. Dann muss als erstes der FET raus. Jan schrieb: > So eine Röhre rauscht halt > wesentlich mehr als eine Transistorschaltung, Ich frage mich, wer Dir diesen Floh ins Ohr gesetzt hat. Jan schrieb: > der Aufwand bei der > Spannungsversorgung wird also schon belohnt. Ja Schaltungen mit schlechtem PSRR kann man dann auch verwenden. Ein anderer Teil des Rattenschwanzes. Jan schrieb: > zur Diskussion hoch Ja, zu Netzteilen hat hier eigentlich jeder etwas beizutragen. Tipp, versuche es in einem anderen Thread mit neuem Nicknamen. Obwohl, wenn Du da nach einer Spannungsversorgung für einen RIAA-Pre fragst, fliegst Du auf. Andere Frage: Der µ-Follower, wie in der riaa2001, ist keine Option? LG
>Ob MM oder MC ist egal, weil die Signalspannung dort (Anode) gleich hoch >ist. >Bei MC braucht die Stufe aber deutlich mehr Strom und darauf musst >Du die Siebung auslegen. Ist halt ein Teil des Rattenschwanzes. Da hast Du Recht, der PSRR hängt hier nicht mit der Verstärkung zusammen. >Du macht die Heizspannung ja schon solid state, da spielt der Rest >dann keine Rolle mehr. Eigentlich schon, ästhetischer wäre halt ein Röhrennetzteil. Kanns ja versuchen, wenn es nicht wie gewünscht funktioniert wirds ein Halbleiter. >Ich frage mich, wer Dir diesen Floh ins Ohr gesetzt hat. Hier gibt es Messungen dazu, unten der Vergleich mit eben dem 2SK170 den ich verwenden will: http://www.jogis-roehrenbude.de/Leserbriefe/Rabus-VV/rausch/rauschc.htm Die "Schlechteste" ECC88 hat ein Eigenrauschen von 49µV, (350nv/sqrt(hz) x Wurzel 20khz) das ist mehr als schlecht. ECC83 sieht besser aus ist aber immer noch unakzeptabel, auf Röhren selektieren habe ich keine Lust. Sind ja nicht günstig und es spricht nicht für meine Schaltung wenn sie nur mit bestimmten Röhren funktioniert. >Ja, zu Netzteilen hat hier eigentlich jeder etwas beizutragen. >Tipp, versuche es in einem anderen Thread mit neuem Nicknamen. >Obwohl, wenn Du da nach einer Spannungsversorgung für einen >RIAA-Pre fragst, fliegst Du auf. Stört mich nicht wenn jeder weiß wofür das nachher gedacht ist, warum sollte es auch? :-) >Andere Frage: Der µ-Follower, wie in der riaa2001, ist keine Option? Auch wenn die von Dir verwendete EF40 vielleicht weniger rauscht möchte ich nur Röhren verwenden die ich noch neu kaufen kann, sind ja schließlich Verschleißteile. So rauscharm wie mit Jfet wird es wohl trotzdem nicht werden können, alleine durch den hohen Innenwiderstand der Röhren und deren Beschaltung. (mir gefällt aber in Deiner Schaltung das Du den Kathodenwiderstand sparen konntest, eine Rauschquelle weniger) Im Anhang die Schaltpläne und das Layout für alle die es interessiert, Beim Netzteil überlege ich noch wie ich es vor den Kapazitäten im Verstärkerteil schützen kann. (440µF sind wohl etwas viel) Im Netzteil ist noch nichts berechnet, die Werte wurden aus einer fertigen Schaltung übernommen allerdings für eine andere Regelröhre. Möchte mich mal an LTSpice versuchen und das Netzteil simulieren. Die Isolationsabstände zur Massefläche werden noch vergrößert wo es notwendig ist, ansonsten ist das Layout ok. Gruß, Jan
Jan schrieb: >>Ich frage mich, wer Dir diesen Floh ins Ohr gesetzt hat. > > Hier gibt es Messungen dazu, unten der Vergleich mit eben dem 2SK170 den > ich verwenden will: > > http://www.jogis-roehrenbude.de/Leserbriefe/Rabus-VV/rausch/rauschc.htm http://www.jogis-roehrenbude.de/Leserbriefe/Rabus-VV/rausch/v15ra.html Lies das mal, dessen Tonnadel hat dabei keine sich drehende Schallplatte berührt. "während durch den Anschluß des Tonabnehmers von dem eigentlich frequenzunabhängigen 47k-Widerstandsrauschen vorwiegend die hochfrequenten Anteile am Gitter wirksam werden." "Bei Messungen des Signal/Rauschabstandes ist es wichtig, den Eingang mit dem tatsächlich verwendeten Tonabnehmersystem abzuschließen. Ein Ersatz des Tonabnehmersystems durch einen 1k-Widerstand, oft Grundlage der bei kommerziellen Verstärkern angegebenen technischen Daten, führt zu unrealistisch guten Signal/Rauschabständen." Warum muss ich jetzt an den Abgasskandal bei VW denken? Obwohl - da lief zumindest der Motor. Das wäre so, als ob Du von einem Lang-Mittelwellenempfänger verlangst, das er das Rauschen eines 75_Ohm bzw. 240_Ohm Widerstandes hörbar macht. LG
Jan schrieb: >>Andere Frage: Der µ-Follower, wie in der riaa2001, ist keine Option? > > Auch wenn die von Dir verwendete EF40 vielleicht weniger rauscht möchte > ich nur Röhren verwenden die ich noch neu kaufen kann, sind ja > schließlich Verschleißteile. Ich meine die ECC81 und 88 sind sicher nicht schlechter und werden gebaut. Musst Du halt mit Gleichspannung heizen. Aber was hat das mit meiner Frage zu tun? ??? LG PS: Ohne in der Rille laufende Nadel, ist wie Radio ohne Antenne.
Dir scheint die Kaskode ja grundsätzlich nicht zu gefallen, nur wegen
dem PSRR? Wo liegt das Problem? Der Autor schreibt doch selber das er
mit einer ECC88 (trotz Spanngitter!) Mikrofonieprobleme bei den
Messungen hatte, spricht für den Jfet, auch wenn Rauschen kein Thema
sein soll. Die Möglichkeit MC taugliche Verstärkung zu haben ist nicht
verkehrt obwohl ich dafür Übertrager verwende. Ich schrieb ja schon das
ich weiß das es möglich ist nur mit Röhren einen MM Eingang zu basteln,
ging früher ja nicht anders und hat funktioniert.
Bei den Rauschmessungen wurde der Eingang laut Text kurzgeschlossen, der
Kathodenwiderstand kapazitiv überbrückt. Das Rauschen kommt also "nur"
von der Röhre. Auch wenn der Tonabnehmer den maximal möglichen SNR
verkleinert ist es doch kein Nachteil wenn die Schaltung danach besser
ist, das Zitat ist ein wenig missverständlich.
>Aber was hat das mit meiner Frage zu tun? ???
Sorry hatte ich falsch gelesen, Du meintest ja den Kathodenfolger. Wo
liegt der Vorteil an Deiner Lösung? Ich verwende nur deshalb 2 der
Triodensysteme weil ich eben momentan eines übrig habe.
Gruß,
Jan
Jan schrieb: > Dir scheint die Kaskode ja grundsätzlich nicht zu gefallen, nur wegen > dem PSRR? Wo liegt das Problem? Da um mal nur im Thread zu bleiben: OXI T. schrieb: > Mit geradem Bereich meinst Du sicher die Stromsteuerkennlinie. > Anderes passt ja nicht ins Denkschema und scheidet deshalb aus. > Aber trotzdem: Versuche es mal mit Triode ohne Stromsteuerung. > Dann kann Dir diese Kennlinie egal sein. Da werde ich nicht müde > Euch das immer wieder aufs Auge zu drücken. OXI T. schrieb: > Probiere doch mal die Variante Gitterspannung steuert AnodenSPANNUNG > vielleicht ändert sich dann Deine Meinung. OXI T. schrieb: > Ich würde mir wünschen, um die Selbstlinearisierungseigenschaften > von Trioden zu nutzen, die es sonnst nicht gibt. > Ich lege auf ein Trioden Schaltungsdesign wert, in dem es keine > Stromgegenkopplung gibt und der Einfluss der Steilheit [s] > schaltungstechnisch vermieden wird. LG
Jan schrieb: > Mikrofonieprobleme Wenn die Mikrofonie der Triode für Dich schon ein Problem darstellt, empfehle ich Dir einen CD-Player. Da sparst Du Dir den RIAA-Pre kannst Dir aber z.B. einen Katodenfolger mit Röhrennetzteil einbauen. So ein Plattenspieler ist so mikrofonisch, da erlebst Du einen Schock! Wenn Du das System oder gar die Nadel auch nur berührst, bekommst Du das zu Gehör und das nicht zu knapp. Schon das Anpusten des Tonarmes kann dazu führen, dass die Nadel weiter springt. Also völlig unbrauchbar diese Geräte. LG Jan schrieb: > Ich verwende nur deshalb 2 der > Triodensysteme weil ich eben momentan eines übrig habe. OXI T. schrieb: > Wenn Du eine Triode zu viel hast, verwende sie doch statt R31 > (in Deiner Schaltung)um R<r zu machen. Da gibt es diverse Möglichkeiten. Gerade bei Broskie. Mit diesem Beitrag lag ich ja sowas von richtig ... Beitrag "Re: Trioden JFet Kaskode für Phono" Mach Dein Ding und lies diesen Thread in ein paar Jahren nochmal. Jan schrieb: > Möchte mich mal an LTSpice versuchen Auf jeden Fall. Ich habe leider viel zu spät damit angefangen. Hier im Forum bekommst Du jede erdenkliche Hilfe dazu. LG
Das mit der PSSR ist nicht ganz so schlimm wie es scheint. Die Rückkopplung reduziert auch die Störungen von der Versorgung. Das Problem mit der PSSR hat man bei fast allen Röhrenschaltungen, wenn man nicht gerade Übertrager oder Differenzverstärkung nutzt: der Eingang ist halt auf GND bezogen, der Ausgang auf die Anodenspannung.
> Mach Dein Ding und lies diesen Thread in ein paar Jahren nochmal. Ich bin kein Experte, wäre ich das müsste ich nicht nachfragen. (auch wenn ich mir für Bj 1993 meiner Meinung nach viel über Röhren beibringen habe können) Von solchen Sachen lebt ein Forum doch, wäre sonst sehr einsam hier. Das man mal mit manchen Leuten nicht einer Meinung ist ist völlig klar. > Aber trotzdem: Versuche es mal mit Triode ohne Stromsteuerung. > Ich würde mir wünschen, um die Selbstlinearisierungseigenschaften > von Trioden zu nutzen, die es sonnst nicht gibt. > Ich lege auf ein Trioden Schaltungsdesign wert, in dem es keine > Stromgegenkopplung gibt und der Einfluss der Steilheit [s] > schaltungstechnisch vermieden wird. Eine Änderung der Gitterspannung führt auch bei Deiner Schaltung zu einer Änderung des Anodenstroms, die Aussage stimmt halt so nicht. Du hast nur den Anodenwiderstand in Deiner RIAA2001 so hochohmig gewählt das eine kleine Stromänderung eine große Spannungsänderung bewirkt, dafür bist du im ungeraden Bereich der (Strom)Kennlinie. Ich nehme die größere Stromänderung in kauf und bin dafür im Lineareren Teil. Wie ich schon schrieb finde ich die Idee dahinter interessant, es ist aber EINE Lösung von vielen, das sie besser ist hättest Du mit Messungen unterstreichen können. Im Moment ist es Theorie. Warum Du nicht gleich eine KST verwendest verstehe ich nicht, muss ja nicht SRPP sein. Da hätte man auch gleich einen Kapazitiv gebrückten Kathodenwiderstand nehmen können. http://www.diyaudio.com/forums/images/articles/hismastersnoise/schematic-large.png Es wurde doch schon am Anfang des Threads geklärt das die Kaskode an sich recht linear ist und die Verstärkung vom Anodenwiderstand und vom Fet, weniger von der Röhrensteilheit abhängt. (Danke nochmal dafür!) Und die Jfets kann man bei Bedarf selektieren und einlöten, die gehen im Normalfall nicht kaputt und altern nicht. > Wenn die Mikrofonie der Triode für Dich schon ein Problem darstellt, > empfehle ich Dir einen CD-Player. Da sparst Du Dir den RIAA-Pre > kannst Dir aber z.B. einen Katodenfolger mit Röhrennetzteil einbauen. > So ein Plattenspieler ist so mikrofonisch, da erlebst Du einen > Schock! Wenn Du das System oder gar die Nadel auch nur berührst, > bekommst Du das zu Gehör und das nicht zu knapp. > Schon das Anpusten des Tonarmes kann dazu führen, dass die Nadel > weiter springt. Also völlig unbrauchbar diese Geräte. Du verstehst mich falsch, ein Plattenspieler stellt jeder Liebhaber auf einen massiven Untergrund oder/und hängt ihn an die Wand, das ist ein Nachteil mit dem man leben muss. Das bedeutet aber noch lange nicht das die Vorstufe Mikrofonieempfindlich sein muss, vorallem nicht wenn es sich vermeiden lässt. Schau Dir doch mal alte Studio Geräte aus den 40ern-60ern an, da ist die Eingangsröhre eines Mikrofonverstärkers fast immer mechanisch entkoppelt. >Das mit der PSSR ist nicht ganz so schlimm wie es scheint. Die >Rückkopplung reduziert auch die Störungen von der Versorgung. Die GK ist ja jetzt nicht mehr an der Kaskode, Du meinst die Kaskode selbst macht das? >Das Problem mit der PSSR hat man bei fast allen Röhrenschaltungen, wenn >man nicht gerade Übertrager oder Differenzverstärkung nutzt: der Eingang >ist halt auf GND bezogen, der Ausgang auf die Anodenspannung. Deshalb das stabilisierte Netzteil oder mindestens einen Gyrator, das ist schon eingeplant. :-) Gruß, Jan
Jan schrieb: > Warum Du nicht gleich > eine KST verwendest verstehe ich nicht Weil die Kennzahl* der Stufe so hoch ist, dass dies keinen Nennwert mehr hat. *http://rl12t15.blogspot.de/2007/11/ecc83-als-treiber-fr-die-300b.html Für die zweite Stufe habe ich das durch Bootstraping getan. Gibt es ja gratis, dann nutze ich das auch. Jan schrieb: > Wie ich > schon schrieb finde ich die Idee dahinter interessant, es ist aber EINE > Lösung von vielen, das sie besser ist hättest Du mit Messungen > unterstreichen können. Im Moment ist es Theorie. Barkhausen hat es bewiesen und ich habe es verstanden. Das genügt mir. LTspice ist auch auf meiner Seite. Es ist eine Triodenlösung. Alleinstehungsmerkmal. Ah doch den Beweis hätte ich beinahe vergessen, Messung von Valvo: " ... Denkbar wäre, unter Einhaltung der Spannungsverhältnisse, viele Trioden parallel zu schalten. Dann wird sich die Verstärkung bis zum µ- fachen erhöhen und die Steilheitsverzerrungen gehen dabei zu Null. Andersherum ist es aber auch möglich, und so kann man es auch machen, den Aussenwiderstand zu erhöhen und gleichzeitig den Ruhestrom zu verringern. Unter Beibehaltung der Spannungsverhältnisse wird so dasselbe erreicht. Das dies so ist, beweist z.B. die Tabelle auf S.144 im Valvo Handbuch 1962-63. Betriebsspannung 250V, Ausgangsspannung 6V effektiv, AC-Last = 3xRa Ra=47K Ia=1,95mA Betrag der Spannungsverstärkung=36 fach K=5,6% Ra=100K Ia=1,23mA Betrag der Spannungsverstärkung=48 fach K=5,1% Ra=220K Ia=0,67mA Betrag der Spannungsverstärkung=57 fach K=4,4% Natürlich sind diese Werte nicht befriedigend, man ist ja auch weit von der µ -fachen Spannungsverstärkung entfernt. Es zwingt uns aber auch niemand an der Anode die halbe Betriebsspannung abfallen zu lassen, wenn die Signalspannung viel kleiner als diese ist. Es ist dann möglich den Arbeitswiderstand weiter zu erhöhen und so die Spannungsverstärkung sowie die Linearität weiter zu steigern. Dann kommt man ohne Gegenkopplung aus. Man gibt so der Triode die Möglichkeit sich selbst, durch ihr eigenes elektrisches Feld, zu linearisieren. ..." Quelle: http://radio-darius.blogspot.de/ Jan schrieb: > altern nicht. Der Durchgriff auch nicht. Es gibt Röhrenprüfgeräte die testen anhand der Steilheit. Ist doch schön wenn man den Einfluss der Steilheit minimiert. Alleinstehungsmerkmal bei Trioden. Bei Schirmgitterröhren und Transistoren kannst Du nur den Strom steuern, bei Trioden darfst Du Dir das stufenlos aussuchen. Röhren gehen übrigens sehr selten kaputt. Hast Du keine Oma mit Röhrenradio? Mache das mit LTspice. Es lohnt sich. Dann können sie Dich nicht auf den Arm nehmen. Wohnst Du in meiner Nähe? LG
Ich werde es auf jeden Fall nochmal versuchen zu simulieren, auch mal mit der ECC83 in der Kaskode und in der Kathodenbasis. 1,2mA sind bei einer ECC88 ja eigentlich viel zu wenig, für eine ECC83 aber ein perfekter Arbeitspunkt. >Röhren gehen übrigens sehr selten kaputt. Hast Du keine Oma >mit Röhrenradio? Habe schon mehrere Repariert sowie 2 alte ELA Verstärker aus den 50ern. (ECC83 & EL34) Das die Arbeitspunkte durch gealterte Röhren nicht mehr stimmen stört hier nicht so sehr, wobei auch die Endstufenröhren (EL84 etc) häufig in erstaunlich gutem Zustand sind. >Wohnst Du in meiner Nähe? Ich bin aus Stuttgart, ist also leider schon ein Stück. Warum fragst Du? Gruß, Jan
Jan schrieb: > 1,2mA sind bei > einer ECC88 ja eigentlich viel zu wenig, für eine ECC83 aber ein > perfekter Arbeitspunkt. Die ECC83 ist ideal für NF-Anwendungen, da sie speziell dafür entwickelt wurde (mikrofonie- und klirrarm). Die ECC88 ist eher eine Breitbandröhre und wurde hauptsächlich im VHF-Tuner von Fernsehern verwendet.
Jan schrieb: > Ich werde es auf jeden Fall nochmal versuchen zu simulieren > Warum fragst Du? Weil ich Dir dann LTspice gezeigt hätte. Peter D. schrieb: > Die ECC83 ist ideal für NF-Anwendungen, da sie speziell dafür entwickelt > wurde (mikrofonie- und klirrarm). > Die ECC88 Die ECCs werden alle als NF-Röhren neu produziert. Auch die ECC81/2/3 gibt es mit der 88 ger Anode. Dabei entfällt der störende Einfluss der Gitterstege. LG Jan schrieb: > 1,2mA sind bei > einer ECC88 ja eigentlich viel zu wenig Auweia! LG
Ich habe jetzt eine neue Version mit ECC83 und ECC88 erstellt und will es durch LTspice simulieren lassen, die 2te Triode (V5B) macht jetzt eine deutlich höhere Verstärkung. Ich wollte die Gesamtverstärkung herausfinden und ob die Millerkapazitäten in der Stufe (und dem Kathodenfolger) stören. Leider klappt das noch nicht weil ich momentan wohl falsch verstehe wie man ".lib" Dateien in Spice einfügen kann. (den LSK170, bekomme beim Simulieren die Fehlermeldung "Could not open libary file "SLK170") Bin aber dran... Mein Netzteil ist rausgeflogen, sowas wird es: http://linearaudio.nl/t-reg-tube-voltage-regulator Schaltplan war 2009 in Elektor, ich habe es noch ein bisschen verändert um die Regelröhre (EL84) zu schützen indem ich eine 200V TSV-Diode über ihr vorgesehen habe, ansonsten würde beim Einschalten durch die Stützelkos auf dem Verstärkerprint die maximale Anodenspannung eventuell überschritten. Unter 500µV Rauschen (zwischen 20-20khz) am Ausgang ist wirklich sehr gut, da R33 nochmal größer wurde ist die Spannung an der Kaskode super sauber. >Die ECC83 ist ideal für NF-Anwendungen, da sie speziell dafür entwickelt >wurde (mikrofonie- und klirrarm). Leider ist sie auch relativ hochohmig, hoffe das mir das keine Probleme macht. >Weil ich Dir dann LTspice gezeigt hätte. OK schade, Tipps könnte ich gerade gut gebrauchen. Trotzdem Danke! >Jan schrieb: >> 1,2mA sind bei >> einer ECC88 ja eigentlich viel zu wenig > >Auweia! Bei 1,2mA bin ich im krummen Bereich der Kennlinie, das Datenblatt gibt bei Kenndaten sogar 15mA an. Gruß, Jan
Kurz mal OT: ich versuche jetzt seit Stunden die libary für den LSK170 (von der Linear System HP) in LTspice IV einzufügen: Edit -> SPICE Directive -> ich tippe ein: .lib "...Pfad...\LSK170.lib" und platziere den Text im Schaltplan. Rechtsklick auf den Text -> "Open" öffnet die Libary, trotzdem erscheint weiterhin die Fehlermeldung "Could not open libary file "LSK170"" bei der Simulation. Die .asc Datei will ich nur mit Darius Erlaubnis hochladen, ist Sein File das ich angepasst habe auf die Werte im neuen Schaltplan. Jemand einen Tipp? Danke! Gruß, Jan
Rechte Maustaste auf Start, dann den Ordner Programme --> LTC -->LTspiceIV -->lib --> cmp --> dann standard.jft Da fügst Du mit copy and paste Deinen FET unten hinzu. Dann kannst Du den FET ganz normal bezeichnen Jan schrieb: > File Hänge am Ende einfach 003 dran usw. LG
>Rechte Maustaste auf Start, >dann den Ordner Programme --> LTC -->LTspiceIV -->lib --> >cmp --> dann standard.jft > >Da fügst Du mit copy and paste Deinen FET unten hinzu. >Dann kannst Du den FET ganz normal bezeichnen Dankeschön, hat bestens funktioniert! :-) Ich habe es nun simulieren können, mit den Werten der Widerstände an U1 (12ax7/ECC83) musste ich wie erwartet experimentieren. Im Anhang die Entzerrkurve, das sieht schon recht gut aus meiner Meinung nach. Ich habe in Serie zur Anode von U1 testweise einen 10k Widerstand gehabt, wollte wissen was passiert wenn die Röhre durch Alterung hochohmig wird. Den Effekt hatte ich mir schlimmer vorgestellt. Die Last R9/C5 sollte einen Eingang der folgenden Geräte darstellen sowie ein langes Kabel simulieren, keine Ahnung ob Spice so genau ist denn selbst bei überbrücktem R8 stören Lastkapazitäten im normalen Bereich wenig. Mit R9 = 600.Ohm verändert sich die Spannung an den Kathoden nur unwesentlich, der Ausgang ist wie gedacht sehr niederohmig. Die Verstärkung bei 1khz beträgt 45dB was sehr gut für MM sein sollte, sollte mir das nicht reichen mache ich R6 niederohmiger. (habe noch ein Low Output MC mit Übertrager, da kommen ca. 2mVeff raus) Was meint Ihr, letzte Verbesserungsvorschläge oder kann ich Platinen ätzen lassen? :-) Gruß, Jan
Hi, ich wurde die Röhren nicht direkt parallel schalten. Ich würde jeder Röhre einen eigenen Kathodenwiderstand geben, siehe Bild...
Jan schrieb: > Dankeschön, hat bestens funktioniert! :-) Glückwunsch zur ersten Simu. ;-))) Ich hatte ja schon bedenken ob das Gitter der 83 da noch negativ gegenüber ihrer Katode ist. Passt aber mit 0V7 eben noch. Kopiere Dir mal die Koren_Tubes.cir in den Ordner wo Du die LTspice Datei liegen hast. Dann brauchst Du nicht Deinen individuellen Pfad in die Simu zu schreiben. Machen alle so. Jan schrieb: > Was meint Ihr,... Bei der ECC88 ist die Gittervorspannung so hoch, dass Du Dir die Gitterspannungsquelle sparen kannst. Habe mir das Ausgangskennlinienfeld vom 2SK170 angesehen, mit >3V Uds bist Du bequem im grünen Bereich. Mit der 88 hast Du da ca. 6VDC. Gefällt mir die Gittervorspannung dafür zu nutzen. Jan schrieb: > (12ax7/ECC83) zu U1, da gefällt sie mir nicht weil sie mit einem schlechten Faktor arbeitet. Reine Showtriode. http://4.bp.blogspot.com/_oCEpds9YoPw/Rz3BIsU2soI/AAAAAAAAAM0/-oQd7YedtGo/s1600-h/triode_amp_characteristic_factor_explained_DD3ET.png Peter Z. schrieb: > Hi, ich wurde die Röhren nicht direkt parallel schalten. Ich würde einen White-Katodenfolger oder eine Stromquellenschaltung aus der übrig gebliebenen Röhre basteln. Habe ich ja oben schon erwähnt: r>R r=39K würde mir gefallen. ;-) Ich meine aber, dass ein Triodensystem locker genügt für einen line- Ausgang. Damit benötigt der RIAA Pre stereo 3xECC88 Jan schrieb: > kann ich Platinen > ätzen lassen? Gewerblich hier tätig? LG
Hallo zusammen, >Hi, ich wurde die Röhren nicht direkt parallel schalten. Ich würde jeder >Röhre einen eigenen Kathodenwiderstand geben, siehe Bild... Habe ich nun gemacht, guter Plan, damit wirken sich Toleranzen der Triode nicht mehr so stark aus. >Glückwunsch zur ersten Simu. ;-))) Danke :-D >Ich hatte ja schon bedenken ob das Gitter der 83 da noch >negativ gegenüber ihrer Katode ist. Passt aber mit 0V7 eben noch. In meiner aktuellen Version (wo ich die Simu oben angehängt habe) sind es ca 1,3V, sollte OK sein. >Gefällt mir die Gittervorspannung dafür zu nutzen. War doch in der alten Schaltung auch so? >zu U1, da gefällt sie mir nicht weil sie mit einem schlechten >Faktor arbeitet. Reine Showtriode. Du meinst die in Deiner RIAA2001 verwendete "Spannungssteuerung" oder? Ich habe den AP so gewählt das ich einigermaßen im "geraden" Bereich der Stromkennlinie gelandet bin. >Ich würde einen White-Katodenfolger oder eine Stromquellenschaltung >aus der übrig gebliebenen Röhre basteln. Habe ich ja oben schon erwähnt: >r>R r=39K würde mir gefallen. ;-) Hatte bedenken wegen der Ufk der ECC88: http://www.frihu.com/roehrentechnik/srpp/ Meine Schaltung mit Kathodenfolger hat die Heizung zur Sicherheit hochgelegt auf ähnliches Potential wie die Kathode. Trotzdem besser das SRPP Konzept? (oder die von Dir genannten ähnlichen Schaltungen) Bzw. was ist schlechter am normalen Kathodenfolger? >Ich meine aber, dass ein Triodensystem locker genügt für einen line- >Ausgang. Damit benötigt der RIAA Pre stereo 3xECC88 Ja, da hast Du natürlich recht! Wollte aber nicht durch eine Röhre beide Kanäle schicken auch wenn die Kanaltrennung von der Platte schon sehr gering ist. Eine neue ECC88 kostet ~10€ und die hebt ja einige 1000h, habe dabei ein besseres Gefühl gehabt. >Gewerblich hier tätig? Nein! Ich will mit der Schaltung kein Geld verdienen, keine Sorge. Ist nur für den Privaten Gebrauch gedacht. :-) Ich lasse mir meine Platinen immer anfertigen, vorallem wenn ich Dukos brauche. Gruß, Jan
>Habe mir das Ausgangskennlinienfeld vom 2SK170 angesehen, >mit >3V Uds bist Du bequem im grünen Bereich. >Mit der 88 hast Du da ca. 6VDC. Gefällt mir die >Gittervorspannung dafür zu nutzen. Sorry hatte ganz übersehen das da die Gitterspannungsquelle entfallen ist!
Im Anhang das aktuelle Layout + Schaltplan, ich übernehme die Version der Kaskode von Darius nun endgültig. Die Ausgangsstufe ist nach der Idee von Peter aufgebaut, obs nachher tatsächlich 22µF Kondensatoren werden ist noch nicht entschieden, schaden können die aber nicht. Denke so werde ich es machen :-) Nur damit ich es richtig verstehe, ich bekomme eine Verstärkung der Stufe von 45dB in Spice simuliert, ist das richtig? (bei 1khz auf das sich der Gain bei Phonostufen ja bezieht) Gruß, Jan
>Ich würde einen White-Katodenfolger oder eine Stromquellenschaltung >aus der übrig gebliebenen Röhre basteln. Habe ich ja oben schon erwähnt: >r>R r=39K würde mir gefallen. ;-) Habe das Problem des Kathodenfolgers in der oben gezeigten Schaltung jetzt selbst gesehen mit einem Blick auf die Kennlinie. Hast Du vielleicht Beispiele und Tipps zur Berechnung der von Dir genannten Schaltungen mit der ECC88? Welche ist vorzuziehen? (lese mich gerade erst auf tubecad über das Thema ein) Danke nochmal! Gruß, Jan
Hier mal die Schaltung für den White-Kathodenfolger. Btw 22uF ist ein bisschen Overkill. Ich würde vielleicht auf fg = 5Hz dimensionieren.
Ich finds schon irgendwie schmerzbefreit, wie man sich >12 Tage mit Röhren abquälen kann. Mit nem OPV wäre der Entzerrer schon 100 mal fertig, einfach auf ner Rasterplatine verdrahtet und ne Wandwarze als Versorgung. Mit typisch 110dB Supply Voltage Rejection Ratio braucht man nichtmal ne Stabilisierung, einfach nur Graetzbrücke, Elko, fertig. Ich werde keine Röhrenschaltungen bewerten. Ich würde aber Schaltungen aus der Zeit empfehlen, wo Röhrengeräte noch produziert wurden und die Entwickler Experten waren und was von ihrem Fach verstanden. Auch wenn sie noch mit Tabellen, Nomogrammen, Rechenschieber und Oszilloskop gearbeitet haben. Insbesondere Studiotechnik war damals von recht hoher Qualität. Von heute entwickelten Bastlerschaltungen würde ich die Finger lassen, die Fallgruben werden da gerne verschwiegen. Obs die Röhrenschaltung dann tut, mußt Du letztendlich selber ausmessen oder aber Deine Ohren dran gewöhnen. Nicht umsonst wird im höherpreisigen Hifi-Sektor immer gebetsmühlenartig das Einhören betont. Damit gewöhnt man das Ohr an jede Klangcharakteristik. Und wenn der Schrunz >50.000€ gekostet hat, gewöhnt sich das Ohr besonders schnell.
Peter Z. schrieb: > OXI T. schrieb: >> Peter Z. schrieb: >> White-Kathodenfolger >> >> Computer sagt nein. >> >> LG > > ??? Bisher habe ich White-Folger nur bei Videoverstärkern eingesetzt. Da hat man einen definierten Abschluß. Mit LTs kann man sehr schön sehen, wie die Auslegung dieses Folgers von der Last abhängt. Diese ist u.A. das RIAA-Netzwerk dessen Impedanz ist frequenzabhängig. Abgesehen vom massiven PSRR-Problem, scheitert der White-Katodenfolger schon daran. LG
Peter D. schrieb: > Ich werde keine Röhrenschaltungen bewerten. > Ich würde aber Schaltungen aus der Zeit empfehlen, wo Röhrengeräte noch > produziert wurden und die Entwickler Experten waren und was von ihrem > Fach verstanden. Auch wenn sie noch mit Tabellen, Nomogrammen, > Rechenschieber und Oszilloskop gearbeitet haben. Insbesondere > Studiotechnik war damals von recht hoher Qualität. > Von heute entwickelten Bastlerschaltungen würde ich die Finger lassen, > die Fallgruben werden da gerne verschwiegen. Volle Zustimmung! Danke. Manni
Bitte melde dich an um einen Beitrag zu schreiben. Anmeldung ist kostenlos und dauert nur eine Minute.
Bestehender Account
Schon ein Account bei Google/GoogleMail? Keine Anmeldung erforderlich!
Mit Google-Account einloggen
Mit Google-Account einloggen
Noch kein Account? Hier anmelden.





















