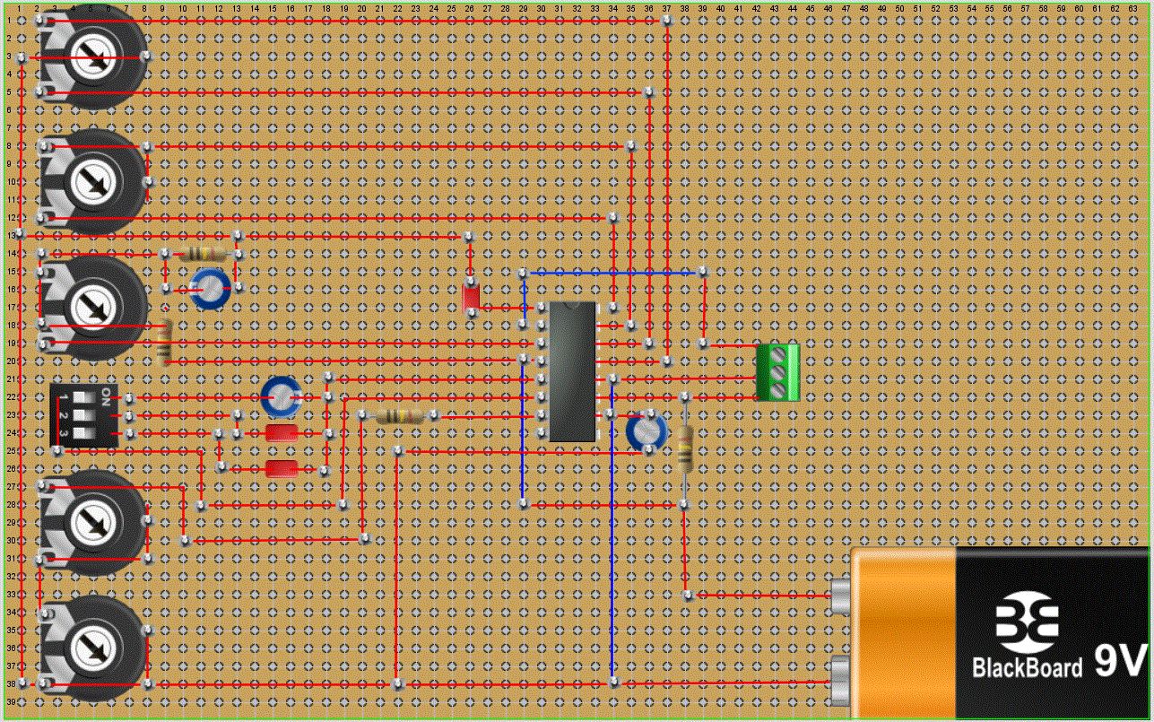
Hallo Leute, ich möchte gerne eine Schaltung für den Funktionsgenerator XR2206 auf einer Lochrasterplatine verewigen. Auf einem Breadboard konnte ich die Schaltung bereits problemlos aufbauen. Bei der Schaltung handelt es sich hierbei um eine Kopie von diesem Projekt: http://www.hobby-bastelecke.de/projekte/signalgenerator_fg.htm Ich habe noch nie eine Schaltung auf einer Lochrasterplatine aufgebaut, daher würde mich eure Meinung interessieren. Die roten Linien stellen die Drähte auf der Unterseite der Platine dar. Die blauen Linien stellen Brücken dar, die auf der Oberseite angebracht werden. Ich habe es nämlich nicht hinbekommen, die Schaltung kreuzungsfrei aufzubauen. Es kann sein, dass ich Fehler beim Übertragen der Schaltung gemacht habe. Das werde ich mir allerdings nach eurem Feedback und vor dem praktischen Aufbau genauer ansehen. Es geht mir somit wirklich nur um eine allgemeine Bewertung der Leitungsführung etc. Welche Fehler fallen auf Anhieb ins Auge? Vielen Dank :D
Die Schaltung selbst kann man ohne Schaltplan schwer beurteilen. Das Layout...nunja mach dir da bei Lochraster keine Gedanken. Warum muss das kreuzungsfrei sein? Mit Kupferlackdraht kann man auch kreuz und quer löten. Mach dich drauf gefasst dass das am Ende wie Kraut und Rüben aussieht, da lässt sich bei Lochraster schwer was dran ändern. Streifenraster ist nen Tick besser. Der XR ist solide Traktortechnik, solange deine Lötverbindungen gut sind, passt das. Du willst nicht wissen wie schlecht ich meinen FG zusammengebrate habe.
Hallo, du machst dur viel zu viele Gedanken um Nebensächlichkeiten. Z.B. kreuzungsfreuer Aufbau ist auch ganz ganz leicht, hier der Beweis ;-) http://uwiatwerweisswas.schmusekaters.net/Uwi/ELEKTRONIK/J_T_Einchip_uRechner/Rueckseite_kl.jpg Eine solche kleine Schaltung auf so ein großes Board, das ist auch "Materialverschwendung". Statt umständlich lange Leitungen zu ziehen, kann man das auch alles eher kurz halten und vor allem Kond. zum Abblocken der Betriebsspannung nahe am IC plazieren. Statt umständlich mit Durchstecker-BE zu fummeln, kann man auch gleich SMD-BE zwischen die Pins löten. http://uwiatwerweisswas.schmusekaters.net/Uwi/ELEKTRONIK/motorsteuer_kl.jpg Nur den IC solltest du gleich auf eine Fassung setzen. Sehr oft geht beim Basteln mal eben was kaputt und dann ist es viel einfacher, wenn man IC mal eben leicht auswechseln kann. Die Einstellregler am Rand willst du doch später dann auch dazu verwenden, Frequenz und andere Signalparemeter nach Bedarf einzustellen, oder? Da würde ich statt der Leiterkartentrimmer richtige Potis nehmen und diese mit Buchsenleisten auf Stiftleisten verbinden, so dass du die Potis auch auf eine Frontplatte in einem kleinen Gehäuse bekommst. http://www.reichelt.de/Buchsenleisten/BL-1X20G7-2-54/3/index.html?ACTION=3&GROUPID=3221&ARTICLE=73677&SEARCH=Buchsenleisten&OFFSET=16& http://www.reichelt.de/Stiftleisten/MPE-087-1-036/3/index.html?ACTION=3&GROUPID=3220&ARTICLE=119890&OFFSET=16& Denke also gleich darüber nach, was du für Gehäuse hast und wie du die Schaltung da rein bekommst incl. Anschlüsse und Potis usw. http://uwiatwerweisswas.schmusekaters.net/Uwi/ELEKTRONIK/IF_ADAPTER/Handheld_Innen.JPG Auch dann ist eine kleine kompakte Schaltung sicher angenehm. Aus dem Rest von der Lochratser-LP kannst du dann noch für 5 andere Schaltungen verwenden ;-) Und wenn du für die paar mA noch gleich eine kleine Stromversorgung mit einem einfachen Linearregler mit drauf lötest, so dass du jedes Steckernetzteil mit von 12...24V benutzen kannst, nervt der lästige Batterieverbrauch auch nicht mehr so sehr. Gruß Öletronika
Super, vielen Dank. Eure antworten helfen mir schon mal weiter. Der Server von uwiatwerweisswas scheint gerade offline zu sein. Vielleicht ändert sich das noch morgen :D Ja, ich möchte die Schaltung mit einem Netzteil betreiben. Hab allerdings mit dem Programm Blackboard keine andere Spannungsquelle gefunden :)
Guck ich schief oder könnte man sämtliche Einstellregler um 180° drehen und sich dadurch Einiges an Gefriemel sparen?
> Ja, ich möchte die Schaltung mit einem Netzteil betreiben
Dann baue noch einen Spannungsregler mit Kondensatoren gemäß Datenblatt
ein.
Die üblichen Schaltnetzteile liefern nämlich keine ausreichend stabile
Spannung.
Zwei blaue Drahtenden stecken im selben Loch (schränk links oben über Pin 1 vom IC). Sind deine Drähte dazu dünn genug?
Hallo, > Bubcar schrieb: > Server von uwiatwerweisswas scheint gerade offline zu sein. > Vielleicht ändert sich das noch morgen :D das ist zwar nicht direkt mein Server, aber ich kann jederzeit die Links anklicken und dann öffnet sich ein File. Ich kann das Problem also so nicht nachvollziehen. Da ich aber schon öfters Klagen gehört habe, dass es bei andere nicht immer geht, würde ich mal um ein paar Details bzw. Fehlermeldungen bitten, damit ich dem Kumpel, der den Server betreut mal gezielte Info geben kann, was da klemmt. Bitte auch Infos zum verwendeten Betriebssystem und Browser mit geben. Gruß Öletronika
Ein Hinweis zum XR2206 noch: Mit eher hohen Betriebsspannungen ab 12V betreiben. Ist nicht rail-to-rail ;)
U. M. schrieb: > Da ich aber schon öfters Klagen gehört habe, dass es bei andere nicht > immer geht, würde ich mal um ein paar Details bzw. Fehlermeldungen > bitten, Wenn ich auf den Link klicke, dauert es einige Sekunden, bis sich das im Anhang befindliche Fenster öffnet.
Bubcar schrieb: > U. M. schrieb: >> Da ich aber schon öfters Klagen gehört habe, dass es bei andere nicht >> immer geht, würde ich mal um ein paar Details bzw. Fehlermeldungen >> bitten, > > Wenn ich auf den Link klicke, dauert es einige Sekunden, bis sich das im > Anhang befindliche Fenster öffnet. Ahja hab die Details vergessen. Benutze Windows 10 und Google Chrome Version 48.0.2564.116 m
Stefan U. schrieb: > Stefan U. schrieb: > Zwei blaue Drahtenden stecken im selben Loch (schränk links oben über > Pin 1 vom IC). Sind deine Drähte dazu dünn genug? Habe das jetzt überprüft. Ne, die beiden Drähte passen zusammen nicht in ein Loch. Aber ich kann auf ein Nachbarloch ausweichen und die Drähte mit Lötzinn verbinden.
Bitte melde dich an um einen Beitrag zu schreiben. Anmeldung ist kostenlos und dauert nur eine Minute.
Bestehender Account
Schon ein Account bei Google/GoogleMail? Keine Anmeldung erforderlich!
Mit Google-Account einloggen
Mit Google-Account einloggen
Noch kein Account? Hier anmelden.

