Forum: Mikrocontroller und Digitale Elektronik Unbekanntes Bauteil


von KoE (Gast)


Lesenswert?

http://fs5.directupload.net/images/160416/opezd8jx.jpg

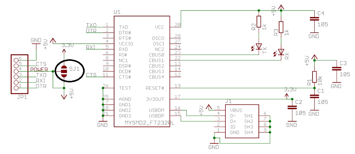
Was ist SJ1 für ein Bauteil ?

Besten Dank

KoE

von Frank D. (Firma: Spezialeinheit) (feuerstein7)


Lesenswert?

Ein Jumper kannst du mit Lötkolben schliessen.

von Benedikt S. (benedikt_s)


Lesenswert?

das ist eine Lötbrücke, sind einfach Pads neben einander die mit Lötzinn 
entwerder zu 3.3V oder 5V verbunden werden um die Versorgunsspannung zu 
wählen.

von KoE (Gast)


Lesenswert?

Benedikt S. schrieb:
> das ist eine Lötbrücke, sind einfach Pads neben einander die mit
> Lötzinn
> entwerder zu 3.3V oder 5V verbunden werden um die Versorgunsspannung zu
> wählen.

Besten Dank !

Bitte melde dich an um einen Beitrag zu schreiben. Anmeldung ist kostenlos und dauert nur eine Minute.
Bestehender Account
Schon ein Account bei Google/GoogleMail? Keine Anmeldung erforderlich!
Mit Google-Account einloggen
Noch kein Account? Hier anmelden.