Ich habe 6 Kondensatoren mit je 1000 uF und je 100 Volt Kann man diese in Serie oder Parallell schalten damit man eine höhere uF bekommt und 100 Volt bleibt. Oder kann man diese nicht wie bei einer Batterie erhöhen?
Lüthi schrieb: > Ich habe 6 Kondensatoren mit je 1000 uF und je 100 Volt > Kann man diese in Serie oder Parallell schalten > damit man eine höhere uF bekommt und 100 Volt bleibt. > > Oder kann man diese nicht wie bei einer Batterie erhöhen? 2 Sekunden Suche auf Google und man findet dies : http://www.schule-bw.de/unterricht/faecher/physik/online_material/e_lehre_2/efeld/verglkond.htm
Joe F. schrieb: > 6x parallel: 6000uF / 100V > 6x seriell: 167uF / 600V Und wieder wurden einem Schüler die Hausaufgaben abgenommen.
The D. schrieb: > Und wieder wurden einem Schüler die Hausaufgaben abgenommen. Jo. Den Erklär-Klaus und Tadel-Peter machen ja schon genügend andere.
Joe F. schrieb: > The D. schrieb: >> Und wieder wurden einem Schüler die Hausaufgaben abgenommen. > > Jo. > Den Erklär-Klaus und Tadel-Peter machen ja schon genügend andere. Und du machst den "Ich-nehm-dir-jede-Chance-die-dinge-selbst-zu-verstehen-Zacharias" ?!
Bitwurschtler schrieb: > Und du machst den > "Ich-nehm-dir-jede-Chance-die-dinge-selbst-zu-verstehen-Zacharias" ?! Sehe ich anders. Anhand der richtigen Lösung kann man nachvollziehen, wie es funktioniert. Anhand von "frag-nicht-so-doof-Antworten" kann man nur lernen, E-Techniker sind arrogante Säcke.
Joe F. schrieb: > Anhand der richtigen Lösung kann man nachvollziehen, wie es > funktioniert. Aber nur wenn man sich die Zeit nimmt und Interesse hat. > Anhand von "frag-nicht-so-doof-Antworten" kann man nur lernen, > E-Techniker sind arrogante Säcke. Du vergisst die 3. Variante: Ein Hinweis wie die Lösung geht ohne das Ergebnis direkt zu posten. So ermutigst du ihn auf jeden Fall zu der Überzeugung: "Es steht jeden Tag irgendwo ein Dummer auf, der mir meine Hausaufgaben macht, warum soll ich mich selbst bemühen". Wobei ich dich explizit NICHT dumm nenne, höchstens zu gutmütig.
Joe F. schrieb: > Bitwurschtler schrieb: >> Und du machst den >> "Ich-nehm-dir-jede-Chance-die-dinge-selbst-zu-verstehen-Zacharias" ?! > > Sehe ich anders. > Anhand der richtigen Lösung kann man nachvollziehen, wie es > funktioniert. Du nennst die Lösung aber nicht den Lösungsweg - das ist genauso hilfreich wie "42". > Anhand von "frag-nicht-so-doof-Antworten" kann man nur lernen, > E-Techniker sind arrogante Säcke. Manche faule Ärsche brauchen den Tritt eines arroganten Sacks um auf eigenen Beinen zu laufen.
Joe F. schrieb: > Anhand von "frag-nicht-so-doof-Antworten" kann man nur lernen, > E-Techniker sind arrogante Säcke. Na und?
Ich möchte hier und jetzt ein ganz grosses Dankeschön aussprechen an den lieben Herrn, der Mir die Formel ausgerechnet hat!!! Ich bin noch in der Lehre und noch am Lernen. Aber ich kann besser lernen sowie verstehen wenn ich den Lösungsweg sehe. hatte heute selber versucht die Formel nochmals selber auszurechnen. Und siehe da ich habe verbesserungen gemacht. Möchte nochmals ein ganz ganz grosses Dankeschön aussprechen. Mit freundlichen Grüssen Martin Lüthi
Auch möchte Ich mich bei Ihnen ganz herzlichst bedanken für die Internet Seite!!! Die ist einfach sehr übersichtlich und gut zu verstehen. Ich finde es toll wenn es noch so liebe / gute menschen gibt die einem gute nützliche Tips online geben. Auch nochmals an Sie ein ganz grosses merci!!!!
Hallo Lüthi, Natürlich kommt es darauf an, für welchen Zweck Du die C´s zusammenschalten willst. Da die Elkos auch beträchtliche Induktivität besitzen, ist es manchmal Vorteilhaft mehrere paralellzuschalten, um die Induktivität zu reduzieren (nicht nur um Kapazität zu erhöhen) Um die Spannungsfestigkeit zu erhöhen, schaltet man sie in Serie. Da die Kapazität sich aber halbiert, schaltet man die Serienpaare wieder paralell... Wenn man zB. BIPOLARE Elko braucht (für Wechselspannung) dann schaltet man 2 in Serie aber so dass die +Pole Aussen liegen und mit den 2 -Polrn verbunden sind LG!
James schrieb: > aber so dass die +Pole Aussen liegen und mit den 2 -Polrn > verbunden sind Warum so und nicht andersherum? Oder ist das gar egal?
James schrieb: > Wenn man zB. BIPOLARE Elko braucht (für Wechselspannung) dann schaltet > man > 2 in Serie aber so dass die +Pole Aussen liegen und mit den 2 -Polrn > verbunden sind Aha! Erkläre dann mal bitte warum die Elkos sich dann nicht verpolt aufladen würden wenn die negative Halbwelle kommt! Bzw. wie man einen Kondensator mit Wechselspannung lädt. Ich habe das Gefühl das ich die Funktionsweise von Elektrolytkondensatoren anscheinend einfach nicht verstanden habe...
Hier wird mal wieder das heute so beliebte Copy & Past unterstützt. Die Lösung ist klar und leicht zu merken. Es geht den TO ja nichts an, warum das so ist. Und warum durch ganz normale Dolle-Ranzen schon die Reihenschaltung jede Menge Pferdefüße hat.
René F. schrieb: > Bzw. wie man einen Kondensator mit Wechselspannung lädt. Das geht dann bestimmt auch mit Akkus so... grmpf.
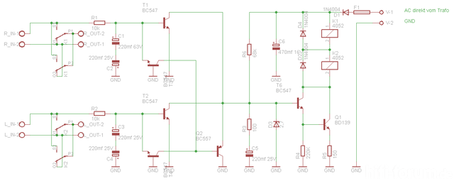
H.Joachim S. schrieb: > Warum so und nicht andersherum? Oder ist das gar egal? Nun, das weiß ich auch nicht, warum so und nicht andersherum! Im prinzip müßte es auch umgekehrt funktionieren. Tatsache ist, dass so eine "antiserien" Verbindung in den DC-Schutz Lautsprecher Schutzschaltungen dazu verwendet wird, dei AC-Wechselspannungsveränderung am Verstärkerausgang zu überwachen. Wenn die Endstufe eine Gegentaktendstufe mit + und - Betriebsspannung versorgt wird, entstehen ja positive und negative Halbwellen am Lautsprecherklemmen. Diese Spannung wird darauf überwacht, ob durch Fehler eine Gleichspannung auftritt. Dies darf natürlich nicht vorkommen. Siehe Beispielschaltung! MfG
René F. schrieb: > Ich habe das Gefühl das ich die Funktionsweise von > Elektrolytkondensatoren anscheinend einfach nicht verstanden habe... Da hast Du ein gutes Gefühl :-))
René F. schrieb: > Erkläre dann mal bitte warum die Elkos sich dann nicht verpolt aufladen > würden wenn die negative Halbwelle kommt! Es entsteht ein bipolarer Elko. Man kann ihn auch mit zwei normalen Elkos nachbauen (wie erwähnt) Voraussetzung beide Kondensatoren haben die gleichen Werte (Kapazität, Spannungsfetigkeit). Der Abbau der Oxidschicht im „falsch gepolten“ Elko ist nie vollständig, da der Ladestrom aufhört, wenn der „richtig gepolte“ Elko aufgeladen ist. Dadurch wird eine Zerstörung verhindert. Fließt der Strom wieder in die andere Richtung baut sich die Oxidschicht wieder auf. Reicht es soweit :-)
@James: statt dem Transistorgrab könnte man auch einen OP verwenden und käme dann mit Folienkondensatoren aus. Oder noch besser einen 32bit-Prozessor, der dir den Gleichanteil errechnet :-) Elkos (egal ob direkt bipolar oder aus zweien zusammengebastelt) habe ich in meinem Leben jedenfalls schon zur Genüge aus Lautsprecherboxen herausgeholt da defekt.
Ein Beispiel noch; http://www.edaboard.de/bipolaren-elko-durch-zwei-gepolte-ersetzen-t17468.html H.Joachim S. schrieb: > Elkos (egal ob direkt bipolar oder aus zweien zusammengebastelt) habe > ich in meinem Leben jedenfalls schon zur Genüge aus Lautsprecherboxen > herausgeholt da defekt. Nun, es kommt natürlich immer darauf an, welche Qualität diese von Dir reparierten Boxen hatten, ich meine, die Qualität der verwendeten Bauteile. Und ob die vom Hersteller vorgegebenen Grenzwerte eingehalten wurden. Im Betrieb natürlich. Ich repariere hochwertige PA Analog Endstufen, und hatte noch NIE defekte Elkos tauschen müssen. Ausser, die waren alt und ausgetroknet. Durchgebrannt sind fast immer irgendwelche Transistoren, die ordentlich überbelastet wurden :-) Aber, so jeder von uns macht eine andere Erfahrung, je nach Arbeitsstoff. LG!
H.Joachim S. schrieb: > @James: statt dem Transistorgrab könnte man auch einen OP verwenden und > käme dann mit Folienkondensatoren aus. > Oder noch besser einen 32bit-Prozessor, der dir den Gleichanteil > errechnet :-) Ja, eine Idee, aber schau, der Transistor ist noch lange nicht im Grab, man ist bestrebt eine Preiswerte und sichere Lösung zu finden, und die Bauteile sollen möglichst langlebig sein. Als Privat-Hobbyelektroniker könnte man schon mit deiner Idee experimentieren.
Ich habe 4 Alu Elkos mit je 1000 uF und je 100 Volt. Ich möchte diese mit Gleichstrom auf 100 Volt laden. Und danach ein Modell Raketen Startplatz einrichten. Eine sogenannte zündanlage. Ich brauche gute Leistung um einen Funken zu erzeugen für das Starten der Modell Treibsätze. (Modellraketen). Auch habe ich einen Versuch gemacht mit einem Elko und einem Gleichrichter einer Z Diode. Der Widerstands Draht wird warm und er glüht. Aber leider zu schwach. Jetzt dachte ich dass ich die 4 Elkes parallel schalten könnte???? Um Mehr uF zu bekommen. Das ganze schütze ich danach mit deinem Schlüsselschater und einem Taster.
Joe F. schrieb: > 6x seriell: 167uF / 600V Da kann man nur hoffen, dass sie alle den selben Leckstrom haben. Sonst wird das mit den 600V nichts.
Wolfgang schrieb: > Joe F. schrieb: >> 6x seriell: 167uF / 600V > > Da kann man nur hoffen, dass sie alle den selben Leckstrom haben. Sonst > wird das mit den 600V nichts. ...was ja auch kein Mensch will: Lüthi Martin schrieb: > Ich möchte diese mit Gleichstrom auf 100 Volt laden.
Bitte melde dich an um einen Beitrag zu schreiben. Anmeldung ist kostenlos und dauert nur eine Minute.
Bestehender Account
Schon ein Account bei Google/GoogleMail? Keine Anmeldung erforderlich!
Mit Google-Account einloggen
Mit Google-Account einloggen
Noch kein Account? Hier anmelden.
