Hallo Leute, ich baue gerade ein kleines Mischpult und habe ein problem mit den AUX send und RETURN Schaltungen. Folgendes Szenario: Ich habe insgesamt 4x zuvor schon aufbereitete, sprich durch op-amps ( EQ, Filter etc. ) gejagte Signale. Diese möchte ich jetzt WAHLWEISE durch ein externes Geräte schleifen können, oder dies auch lassen. OHNE eine weitere Bearbeitung würde ich diese Signale für den OUTPUT des Mischpults auf eine Summiererschaltung legen und das Signal an die Endstufe abgreifen. MIT SENDS würde ich das gleiche machen, allerdings vorher noch den Umweg über das Gerät nehmen und dann auch wieder in den Summen OUTPUT gehen, auf jeden Fall mit GAIN Regler für die 4 ins Externe gesendeten Signale. Wie bekomme ich diese Schleife hin ? Es handelt sich um einen kompletten MONO Aufbau. Hat jemand eine Schaltung ? Vielen Dank
Du nimmst passende Klinkenbuchsen, die Schaltkontakte besitzen. Solange kein Stecker eingesteckt ist, wird das Signal intern (über die Schaltkontakte der Buchse) weitergeleitet. Beispiel: http://www.gyraf.dk/schematics/Mackie%20CR1604%20VLZ.pdf
Hallo! Wenn ich das richtig lese, meinst du eine Insertschaltung, oder? Die kannst du einfach über eine Klinkenbuchse mit Schaltkontakt bauen. In der Regel hat das dann nichtmal einen eigenen Pegelsteller, da wird einfach das Signal (normal direkt nach dem Vorverstärker) rausgeschleift. Ein "normales" Aux Send hat als Return einen eigenen Kanal, wird also im einzelnen Kanal nur abgegriffen/weggeschickt. Grüße, Luggi
Warum sollten die Sends noch über einen GAIN gehen? Jeder Kanal hat seinen eigenen Send, der in Verbindung mit gepatchtem Return genau die con Dir gewünschte Matrix aufzieht.
Viele Dank für die Antworten ! ich habe mal ein Bild gezeichnet. Ich mache noch ein konkretes Beispiel was ich will: ich möchte einen Poti haben, sagen wir am MIKRO. Wenn ich diesen Poti aufdrehe, wird das Mikrofon Signal zum externen Gerät gesendet und gleichzeitig noch zur Summe. Das wars schon ! Kann ich dann einfach einen Poti in die Leitung pflanzen, Kabel zur Klinkenbuchse löten, Signal in den Eingang des Geräts, Ausgang vom Gerät wieder in Klinke zum Mixer, dann Verbindung zum Main Out Addierer OHNE JEGLICHE OP-AMP Beschaltung ?! Vielen Dank für eure Hilfe !
Bischoff schrieb: > Ausgang vom Gerät > wieder in Klinke zum Mixer, dann Verbindung zum Main Out Addierer Wenn diese "zweite" Klinkenbuchse einfach der Eingang von einem weiteren Kanal ist: Dann ja, das geht so. Sonst: Wo genau soll das Effektsignal ("wet") denn hin? Bischoff schrieb: > Kann ich dann einfach einen Poti in die Leitung pflanzen Nicht unbedingt "in" die Leitung. Eben zwischen Signal und GND und den Schleifer als Ausgang. Nur falls das nicht klar ist. Edit: Natürlich in der Annahme, dass es ein unsymmetrischer Aufbau ist...
Hey Luggi, Super dass es doch so einfach geht. Aber ist bei genauerer Betrachtung auch logisch. Das Effektgerät beinhaltet ja alles notwendige für die Verstärkung und aufbereitung des Signals. Von daher müsste das Signal wenn es vom Effektgerät kommt kein anderes Verhalten aufweisen als alle anderen, internen Signale in dem Mischpult, die auch alle zum Main Out Addierer Op-amp gehen. ich zeichne dann mal die Schaltung weiter und lass sie dann hier nochmal absegnen. Danke Leute !
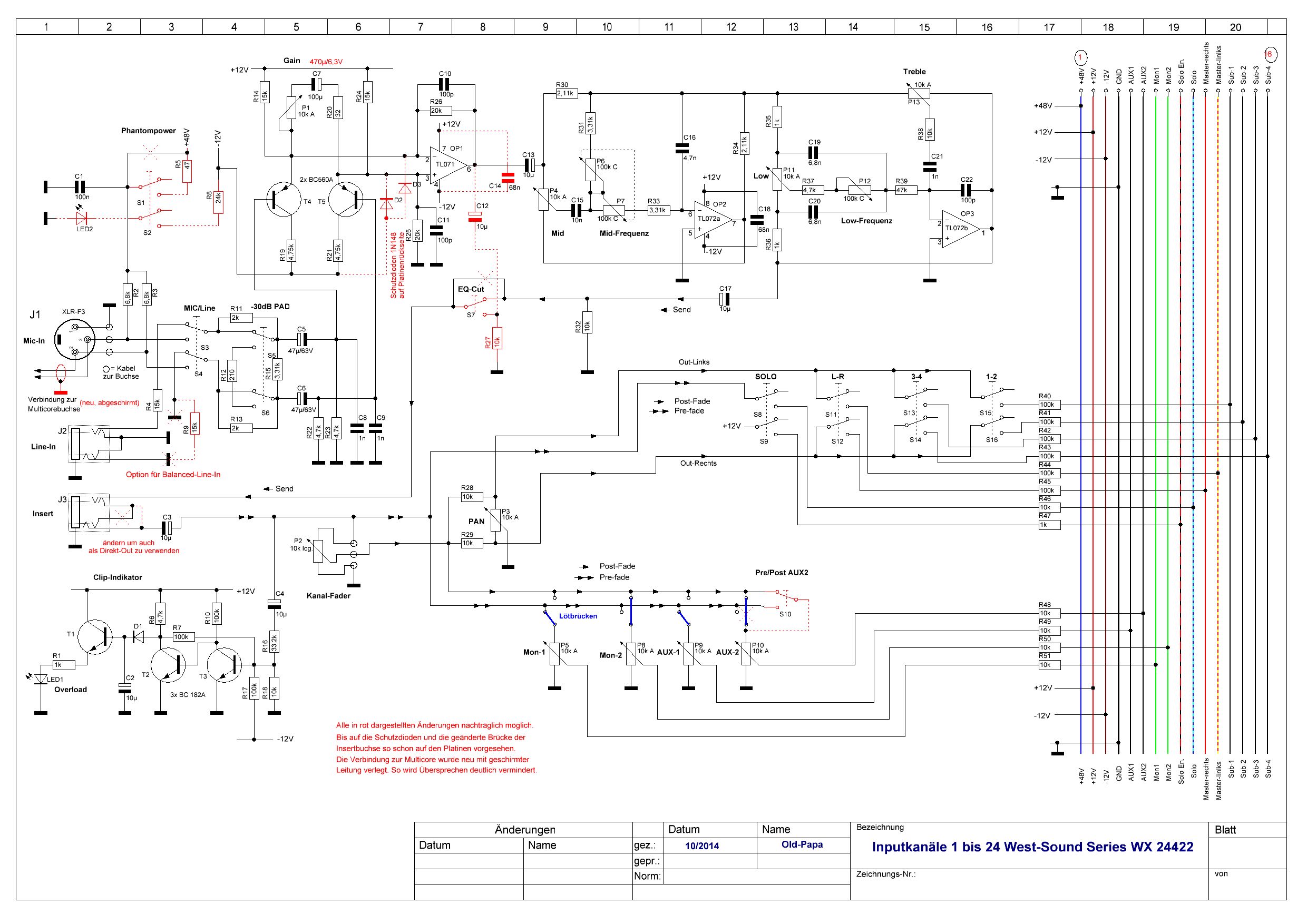
Hallo Bischoff, Mischpulte begleiten mich schon mein halbes Leben. Früher habe ich noch selbst entworfen und gebaut (zu DDR-Zeiten), heute restauriere ich gelegentlich interessante Stücke ;-) Ein "Send/Return", also Insert, ist häufig als geschaltete 6,3mm Klinkenbuchse zwischen Gain- bzw. EQ-Ausgang und dem Kanalfader angeordnet. An der Stelle dann natürlich nur noch unbalanced, bei den meist kurzen Leitungen zum Effektrack auch kein Problem. Als Beispiel hier ein Schaltungsauszug eines "West-Sound", ein mir bis dato unbekanntes Pult. Von dem Ding habe ich seinerzeit die komplette Schaltung aufgenommen, da im Netz nichts zu finden war. (wen das interessiert: http://www.musiker-board.de/threads/unbekanntes-mischpult-west-sound-wx-serie-24422.545917/) Das was Du mit mehreren Mikros auf ein Effektgerät möchtest macht man entweder über sogen. AUX-Kanäle oder über separate Subgruppen. (s. Übersichtsplan) Old-Papa PS: Im Anhang noch die komplette Beschreibung ;-)
Bischoff schrieb: > ich möchte einen Poti haben, sagen wir am MIKRO. Wenn ich diesen Poti > aufdrehe, wird das Mikrofon Signal zum externen Gerät gesendet und > gleichzeitig noch zur Summe. Das wars schon ! Das klingt für mich eher nach einer normalen AUX Schiene als nach Insert. Nochmal konkret gefragt: Du möchtest sowohl das Signal vom Effektgerät ('Wet') als auch das direkte Signal ('Dry') gleichzeitig auf die Summe schicken? Dann brauchst du einen Aux Return Kanal als Input auf die Mischersumme vom Ausgang des Effektgerätes und einen Aux Send Bus an allen Geräten, die du auf den Effekt schicken willst. Insert geht immer nur für einen Kanal - Aux kommt von allen Kanälen, bei denen man das Aux Send Poti des Kanals aufdreht.
Hallo Matthias,
"Nochmal konkret gefragt: Du möchtest sowohl das Signal vom Effektgerät
('Wet') als auch das direkte Signal ('Dry') gleichzeitig auf die Summe
schicken?"
Ganz genau, so hätte ich das vor !
"Dann brauchst du einen Aux Return Kanal als Input auf die Mischersumme"
OK super, ich habe schon extrem viel gesucht aber ich finde keine
Schaltung dafür... ich finde nur eine einzige und die ist leider Stereo,
ich brauch aber MONO
"und einen Aux Send Bus an allen Geräten,
die du auf den Effekt schicken willst."
Auch hier finde ich leider keine Schaltung.
Wäre der Aux Send Bus möglich mit einem normalen Poti eingeschliffen, so
wie es Luggi schon gemeint hat ( Schleifer Ausgang vom Poti zum Gerät )
Danke euch Leute !
Bischoff schrieb: > OK super, ich habe schon extrem viel gesucht aber ich finde keine > Schaltung dafür... ich finde nur eine einzige und die ist leider Stereo, > ich brauch aber MONO Dann hast Du meine PDF oben nicht angesehen ;-) Da ist alles drin, sogar mit kurzer Schaltungsbeschreibung und in den Plänen mit den wichtigsten Signallaufrichtungen. Übrigens: Gute Mischpulte sind immer Mono! Für Stereo werden dann zwei Kanäle genommen. Consumergeräte haben auch Stereokanäle, doch man kann beide nur gemeinsam regelen. > "und einen Aux Send Bus an allen Geräten, > die du auf den Effekt schicken willst." > > Auch hier finde ich leider keine Schaltung. (s. o.....) > Wäre der Aux Send Bus möglich mit einem normalen Poti eingeschliffen, so > wie es Luggi schon gemeint hat ( Schleifer Ausgang vom Poti zum Gerät ) Genau so, schau Dir doch mal die ganzen Schaltungen in der PDF an. Das ist nun kein besonderer Fall, genau so machen es fast alle Mischpulthersteller. Ist quasi Standard (bei Analogmixern) Das Signal wird im Mikrofonkanal abgegriffen und per Poti (Aux) auf einen gemeinsamen Aux-Ausgang geschickt (häufig noch leicht verstärkt). An dem Aux-Ausgang hängt dann ein Effektgerät und dessen Signal kommt über einen Aux-In wieder ins Pult. Dort wird es dann (nochmal regelbar und verstärkt) dem Mastersignal hinzugemischt. Ganz ähnlich arbeiten Subgruppen, auch die gingen für Dein Vorhaben. Wenn man das erstmal verstanden hat, ist es eigentlich ganz einfach ;-) Und ja, Schaltungen dazu gibt es zu Tausenden im Netz. ;-) Oder schick mir eine Mail, ich kann Dich dann damit zuschmeißen ;-))) Old-Papa
Hallo Old Opa, vielen Dank für Deine Mühe, ich habe mal meine Zeichnung angehängt, damit man was greifbares hat. ich habe bei den beiden Punkten wo ich mir leider immer noch unsicher bin Text geschrieben. Passt der Aux send so ? Und der Return ? Ich sehe leider kein PDF )-: Vielen Dank
Bischoff schrieb: > Hallo Old Opa, > > vielen Dank für Deine Mühe, Bitte... ;-) > ich habe mal meine Zeichnung angehängt, damit man was greifbares hat. > ich habe bei den beiden Punkten wo ich mir leider immer noch unsicher > bin Text geschrieben. Im Prinzip ja. Man legt aber noch Summierwiderstände hinter das Poti bzw. vor die "Sammelschiene", ca. 10-22k sind üblich. Ohne hätte der eine Aux-Regler auf den anderen höheren Einfluss. > Und der Return ? Return wird auch geregelt (Poti) und etwas verstärkt, dann in den Master gemischt (wieder über Summenwiderstände, wenn es mehre Aux-In (also Aux-Return) gibt. > Ich sehe leider kein PDF )-: Oups? Können Gäste keine PDFs in Anhängen sehen? Schick mal eine Mail (ja, dazu muss man sich anmelden, tut aber nicht weh ;-) Old-Papa
So, ich habe mich testweise als Gast angemeldet. Also ich kann alle Anhänge sehen.... Old-Papa
Hey Old PAPA nochmal, ich hab es kapiert ! DANKE FÜR DIE HILFE ! Einfach großartig. Ich zeichne dann mal meinen Plan fertig und lade ihn nochmals hier hoch. Viele Grüße
Bitte melde dich an um einen Beitrag zu schreiben. Anmeldung ist kostenlos und dauert nur eine Minute.
Bestehender Account
Schon ein Account bei Google/GoogleMail? Keine Anmeldung erforderlich!
Mit Google-Account einloggen
Mit Google-Account einloggen
Noch kein Account? Hier anmelden.


