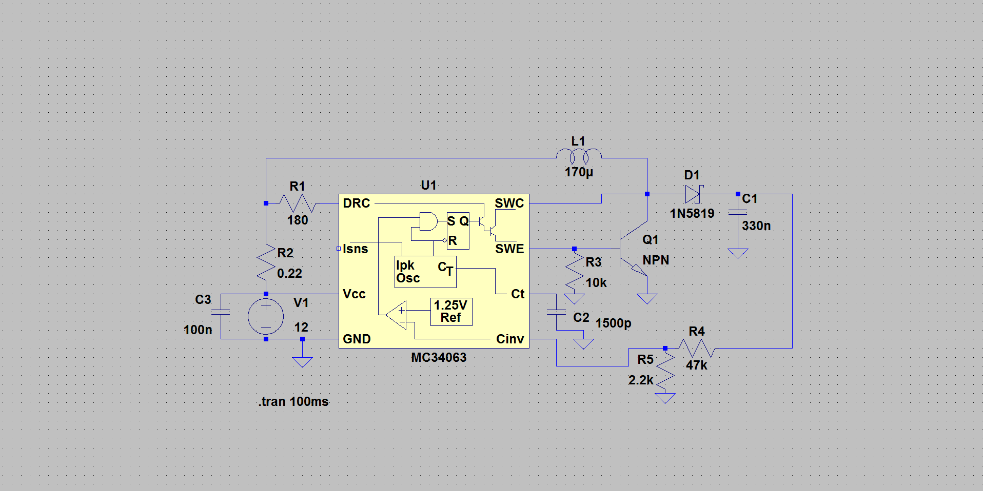
Hey! Ich möchte mir eine Konstantstromquelle auf Basis des MC34063 aufbauen. Damit das klappt, versuche ich gerade, die Grundschaltung des Datenblatts (Seite 5/Seite 6) nach zu bauen. Das Problem ist: Es klappt nicht. Laut Datenblatt sollten da 28V heraus kommen, ich habe aber einen 120V Spike und dann Abklingen auf 27.78V Ich würde jetzt natürlich mit den Parametern rumspielen, aber da ich diese direkt aus dem Datenblatt übernommen habe, frage ich mich was da das Problem ist? Tatsächlich habe ich die Beispielschaltung mit externen Transistor genommen und die Werte aus dem Beispiel ohne Transistor (weil es nur da Werte hat), jedoch sollte ein externer Transistor ja weder die Spule noch die Siebelkos beeinflussen, oder? Noch eine Frage zum Abschluss: Der IC kann zwar 1.5A und ich brauche nur 1A, aber zwecks Kühlung und "besserem Gefühl" wollte ich da 'nen 15-20A MOSFET hinsetzen. Macht das Sinn? PS: Ich habe die Simulation immer nach ein paar Sekunden/Minuten mit ESC gestoppt (weniger Iterationen für weniger Genauigkeit), weil sie sonst Jahre rechnen würde. Noch ein Fehler?
Der Ausgangskondensator ist im Datenblatt ein Elko. Also sind sicher 330 Mikrofarat gemeint und nicht 330 nF. Ausserdem solltest du eine Last einfügen, dern Eiingangskondensator vergrößern und Isns richtig beschalten. Änder es mal und simulier nochmal.
Wahnsinn! Das war's: Ich habe die Kondensatoren, die nur mit "330" angegeben waren als nF angenommen. Warum weiß ich nicht. Ich hatte dann zum Testen noch einen Lastwiderstand angefügt, aber der hilft natürlich nichts, wenn die Kondensatoren zu unterdimensioniert sind. Isense sollte ich ggf. noch auf Ground legen, da ich keine Strombegrenzung nutze? Zu meiner Idee: Macht es Sinn, die Stromregelung wie folgt durchzuführen: Mini Shunt -> OPV (Gain = 4?)-> Subtrahierer (+: DAC für Sollstrom, -: Verstärkter Shunt) -> Addierer (+: Subtrahierer Ausgang, -: 1.25V Referenz Quelle) Gegebenenfalls auch den Addierer vor den Subtrahierer, damit letzterer ohne negative Spannung auskommt, also so: Mini Shunt -> OPV (Gain = 4?) -> Addierer (+: OPV Eingang, -: 1.25V Referenz) -> Subtrahierer (+: DAC für Sollstrom, -: Addierer Ausgang) Gain wird natürlich mit dem Shuntwiderstand abgestimmt, sollte aber im Bereich < 10 bleiben, weil ich ja sonst immer mehr Rauschen habe. Und in Fall 2 verliert der DAC natürlich Dynamikbereich, da 1.25V nun 0A bedeutet.
Student schrieb: > Isense sollte ich ggf. noch auf Ground legen, da ich keine > Strombegrenzung nutze? Warum willst du die Strombegrenzung nicht nutzen? Das solltest du in jedem Fall. Und zwar nicht, um den Ausgangsstrom des Wandlers zu begrenzen (das folgt dann implizit) sondern um die Sättigung der Speicherdrossel zu vermeiden. Das passiert sonst nämlich sowohl bei zu hohem Ausgangsstrom als auch beim Start der Schaltung. > Zu meiner Idee: Macht es Sinn, die Stromregelung wie folgt > durchzuführen: > Mini Shunt -> OPV (Gain = 4?)-> Subtrahierer (+: DAC für Sollstrom, -: > Verstärkter Shunt) -> Addierer (+: Subtrahierer Ausgang, -: 1.25V > Referenz Quelle) Da wirst du Probleme haben, das stabil zu bekommen. Zustätzliche Verstärkung innerhalb der Regelschleife muß kompensiert werden. Sonst kommt es zu Regelschwingungen. Wenn du den Ausgangsstrom per DAC vorgeben willst, nimm lieber einen anderen Stepup-Controller. Und zwar einen, der beide Eingänge des Fehlerverstärkers rausgeführt hat (nicht wie beim MC34063 nur den einen und den anderen intern fest an die Referenz geklemmt). Dann kannst du mit deinem DAC die Referenzspannung vorgeben.
Axel S. schrieb: > Und zwar einen, der beide Eingänge des > Fehlerverstärkers rausgeführt hat Es gibt bestimmt modernere Typen und wahrscheinlich auch Regler, die direkt für sowas vorgesehen sind. Aber wo wir beim MC34063A sind: Der µA78S40/LM78S40 ist technisch identisch, hat aber mehr Pins und bietet genau das.
Korrektur: Es müsste 12V sein, damit die Strombegrenzung weg ist, aber: Wenn ISense auf 12V oder GND liegt, nur dann dauert die Simulation ewig. Axel S. schrieb: > sondern um die Sättigung der > Speicherdrossel zu vermeiden. Das passiert sonst nämlich sowohl bei zu > hohem Ausgangsstrom als auch beim Start der Schaltung. Naja, da ich den Ausgangsstrom regle, regle ich ja auch implizit den Eingangsstrom. Ich wollte vermeiden, dass der Chip früher abregelt als es dank MOSFET und Spule möglich wäre. Andererseits ist das ja eine Sache des passenden Widerstands. Dazu wird noch eine Zenerdiode als Open-Loop-Protection benutzt. Taugt denn der LM3578 etwas? Ich konnte im Datenblatt jetzt keine direkte Beschaltung mit externem Transistor finden. Es gibt ja spezielle ICs für MOSFETs, macht das Sinn?
Hab's zu spät gesehen: Der LM78S40 sieht auch gut aus, leider kann ich jedoch kein LTSpice/Spice Modell dafür finden. Dann ist mir noch etwas aufgefallen: Der Cinv Eingang wird ja über einen Spannungsteiler bestimmt. Tatsächlich ist er aber so ausgelegt, dass 1.6V anliegen bei der Zielspannung. Was übersehe ich bzw. wo verliert man die 350mV? Und: Der Spannungsteiler ist stark von der Last abhängig. Verschaltet sind sie ja eigentlich so:
1 | |------ R_L ------| |
2 | Vcc + + GND |
3 | |--47k--+--2.2k---| |
4 | | |
5 | C_inv |
Damit sind sie zwar parallel geschaltet, aber das betrifft ja bestenfalls den Ausgangsstrom, C_inv sollte doch verschont bleiben? Trotzdem sinkt die Ausgangsspannung bei größerer Last (200 Ohm!) und C_inv hat trotzdem die 1.6V?
Student schrieb: > Axel S. schrieb: >> sondern um die Sättigung der >> Speicherdrossel zu vermeiden. Das passiert sonst nämlich sowohl bei zu >> hohem Ausgangsstrom als auch beim Start der Schaltung. > > Naja, da ich den Ausgangsstrom regle, regle ich ja auch implizit den > Eingangsstrom. Ich wollte vermeiden, dass der Chip früher abregelt als > es dank MOSFET und Spule möglich wäre. Du hast da etwas Grundlegendes nicht verstanden. Die Strombegrenzung über R_sense soll die Sättigung der Speicherdrossel verhindern, ist also auf den Maximalstrom der Drossel auszulegen. Die kann also gar nicht zu früh anspringen. Und bei einem Stepup-Wandler hast du eine Überlastsituation schon dann, wenn du ihn einschaltest. Der leere Ausgangs-Kondensator wirkt ja wie ein Kurzschluß.
Okay, ja das stimmt. Aber Ich muss den Ausgangsstrom auch mit in Betracht ziehen, da dieser ja den Spulenstrom auch in die Höhe treibt. Wie sieht es eigentlich mit der Spannungsfestigkeit der Ausgangskondensatoren aus? Die glätten ja theoretisch die riesen Spitzen (120V, als ich die Kondensatoren zu klein gewählt hatte). Ich habe jetzt ein MC34063 und ein LM3578 Modell. Kann ich das letztere zum Simulieren nehmen und dann später einfach den LM78S40 vorsehen, oder brauchen unterschiedliche Schaltregler unterschiedliche Peripherie? Und welcher IC wäre geschickter (Wie lange er noch besteht, Effizienz, Robustheit)? Eine hohe Schaltfrequenz brauche ich eigentlich nicht.
Student schrieb: > Die glätten ja theoretisch die riesen Spitzen Nicht nur theoretisch. Genaugenommen verringert er durch laden und entladen die maximalen und minimalen Werte der Dreiecksspannung. Es verbleibt ein restlicher "Ripple". Dieser Spannungsripple - abhängig von der Kapazität - läßt sich berechnen, und der Elko muß "nur" die tatsächliche Spitzenspannung aushalten, und nicht die, die "theoretisch" ohne ihn da wäre. Student schrieb: > brauchen unterschiedliche Schaltregler unterschiedliche Peripherie? Soll das ein Scherz sein? Du simulierst herum, ohne Dir darüber im Klaren zu sein? O.O Student schrieb: > Es gibt ja spezielle ICs für MOSFETs, macht das Sinn? Wenn man einen externen Mosfet verwenden will/sollte, dann natürlich ja. Aber - das wissen wir ja nicht wirklich, ob, oder? ^^ Student schrieb: > Und welcher IC wäre geschickter Eines/r, der für die Anwendung geeignet ist. Scheinbar gibt es ja eine Anwendung (und das ist nicht nur ein Experiment), also erklär doch mal genauestenstst, was Du überhaupt vor hast, und warum und wofür, und wie und wozu. Bitte.
Student schrieb: > Und welcher IC wäre geschickter (Wie lange er noch besteht, Effizienz, > Robustheit)? Eine hohe Schaltfrequenz brauche ich eigentlich nicht. Abgesehen davon, daß er die direkte Vorgabe der Ausgangsspannung nicht erlaubt, wäre ein UC3843 eine deutlich bessere Wahl, wenn man ohnehin einen externen MOSFET verwenden will. Und weil das ein current mode Controller ist, ist er auch wesentlich einfacher stabil zu bekommen wenn man die Regelschleife manipuliert. Der Rest der Welt baut Stromquellen für LED allerdings eher nicht linear geregelt. Sondern baut eine Konstantstromquelle für den maximal erlaubten LED-Strom und moduliert die für geringere Helligkeit dann per PWM. Möglicherweise gibt es ja tatsächlich Gründe, warum das für dich nicht geht. Ich glaube es allerdings nicht so recht.
Bitte melde dich an um einen Beitrag zu schreiben. Anmeldung ist kostenlos und dauert nur eine Minute.
Bestehender Account
Schon ein Account bei Google/GoogleMail? Keine Anmeldung erforderlich!
Mit Google-Account einloggen
Mit Google-Account einloggen
Noch kein Account? Hier anmelden.

