Hallo ich habe eine Schaltung vor mir aus einer Motorregelung mit Tacho zwecks Rückkoppelung der Drehzahl. Die Beschriftung wurde entfernt, ich kann also nur in etwa die Beschaltung durchgeben. Die Maschine dürfte so ca 10-15Jahre alt sein. Pin1 Pin2 Pin3 Pin4 Pin5 Pin6 - Eingang für Solldrehzahl Pin7 - Ausgang zum Triac über Widerstand Pin8 - int. Spannung, geht auf Elko C1+, C1- an N Pin9 - über 6.8K/5W auf L Pin10- int.Spannung?, geht auf Elko C2-, C2+ an N Pin11- C3 Pin12- N Pin13- N Pin14- Tacho IN Pin15- C3 Pin16 Also es ist kein TCA780, kein U211b, kein TCA785 und auch kein TDA1085c Mehr kenne ich und g**gle auch nicht. Das IC hängt direkt (also über den 6.8k/5E Widerstand) an der Netzspannung. Kein Gleichrichter etc. vorhanden. Die Kondensatoren C1 und C2 dienen vermutlich der internen Gleichspannungsstabilisierung. Wer kennt noch DIP16 Chips die damals in TRIAC Steuerungen für Motore mit Tacho benutzt worden sind? LG Uwe
Uwe schrieb: > ich habe eine Schaltung vor mir aus einer Motorregelung mit Tacho zwecks > Rückkoppelung der Drehzahl. Der Hersteller dieser Schaltung wäre aber schon hilfreich. Wenn das Dings z.B. aus Japan kommt, haben die mit Sicherheit keine Siemens IC verbaut. Fotos helfen auch, vom Objekt in situ, oben und unten. Evtl. erkennts jemand wieder.
TRIAC-SteuerIC: alt: TDA1023/24, U217B=T2117, U106, U208 (alle veraltete) neuer: U2008/U2010//U210B (Temic, Atmel, U210B erlaubt kleinen shunt), TCA785, SL440/SL441/SL443 (Plessey, veraltet, (aus dse-FAQ)
Hi Hersteller unbekannt. Gerät kommt aus Deutschland. Leiterbahnen noch handgeroutet (so wie man das damals gemacht hat mit Folie und Klebestreifen... HSL steht drauf. Ich orientiere mich an Pin7 für den Triac. Alle aufgeführten IC's oben und die, die ich bei Google gefunden habe steuern den Triac NICHT über Pin7 an. Das IC ist ein DIP16, kein 8 Pin Bursche.
Uwe schrieb: > Hersteller unbekannt. Gerät kommt aus Deutschland. > Leiterbahnen noch handgeroutet (so wie man das damals gemacht hat mit > Folie und Klebestreifen... Vor 15 Jahren hat niemand mehr so das Layout gemacht.
Huch, bin ich sachon sooo alt? :-) Wie dem auch sei, hier gibt es bestimmt den einen oder anderen Haudegen der dieses IC immer verwendet hat. BTW: Die Maschine ist eine Töpferscheibe...
Ich habe kürzlich für einen Kollegen eine Pitchingmachine instandgesetzt. Die hatte für die beiden Motoren je einen LM723 als IC mit vorgeschaltet! Vielleicht solltest Du bilder der Platine präsentieren anstelle Beschreibungen der Bauteile... Ichbin
Uwe schrieb: > Anbei ein Foto der platine Das Ding ist doch etwas älter, nur 35 Jahre... Ich werd mal die alten Kataloge rauskramen und nachsehen was damals noch so angeboten wurde.
Uwe schrieb: > ein Foto der platine Schade, daß ich den IC-Typ nicht lesen kann. Vom Trafo her kommen 2x 10V, was den Verdacht aufkommen lässt, daß es ein üblicher OPV als Komparator sein könnte?
Über die Date-Codes auf den beiden TO220 Teilen könnte man das früheste mögliche Baudatum eingrenzen.
Mit der Bezeichnung ist noch was zu machen. Ich habe mal einen Ausschnitt des Chip in einem Bildprogramm bearbeitet. Da ist was da. Versuche es mal mit starker Beleuchtung aus verschiedenen Richtungen. Oder UV-Licht (Gelscheinprüfer).
oszi40 schrieb: > Uwe schrieb: >> ein Foto der platine > > Schade, daß ich den IC-Typ nicht lesen kann. Vom Trafo her kommen 2x > 10V, was den Verdacht aufkommen lässt, daß es ein üblicher OPV als > Komparator sein könnte? Da ist ein Gleichrichter, ein Lade-Elko und ein Dreibein-Spannungsregler. Und der 2x10V Trafo war gerade verfügbar. Rufenach (Trafoaufdruck) kenne ich noch als Ladengeschäft um die Ecke. Da mußte man nehmen was es gibt. Ich hatte mal nach TDA2030 gefragt. Der einzige TDA den es gab war ein 2003. BTW, die Platine sieht so aus als hätte ich sie 1980 mit Papa's Super-8-Film-Hallogenstrahler belichtet. Die 35 Jahre kann ich also "bestätigen". Was steht denn genau auf den beide TO220 Bauteilen? TIC226 und ...
michael_ schrieb: > starker Beleuchtung aus verschiedenen Richtungen. Mit dem richtigen Licht aus einer günstigen Richtung sieht man mehr. Anbei ein nur Beispiel für weitere Makro-Fotos.
Kein Datum auf dem Layout? Wenn die Beschriftung des IC nicht lesbar ist, dann mal aus verschiedenen Winkeln zu beleuchten und einer Leuchtlupe lesen versuchen. Manchmal ist das optisch ein echte Herausforderung. Die Pigmente des Aufdrucks sind längst verblasst, aber vielleicht das Bindemittel nicht, dass dann transparent ist und das Licht unter günstigen Umständen spiegelt.
Im Zweifelsfalle würde ich dem Fräulein mal unter den Rock schauen. Bei manchen ICs ist die Unterseite recht informativ. Also auslöten. Nebenbei ist es dann auch viel einfacher ein Schaltbild zu erstellen.
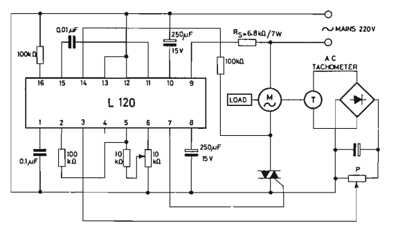
Cooool!!! Das ist es! Ein L120. Genial was ihr alles rausfindet. Haha, jetzt mal sehen wo ich den noch herbekomme :-)
Uwe schrieb: > Haha, jetzt mal sehen wo ich den noch herbekomme :-) Strixner&Holzinger Was bei Aliexpress rumgeistert dürften Fälschungen sein. Hint: L120AB
Uwe schrieb: > Haha, jetzt mal sehen wo ich den noch herbekomme :-) Ähm ja http://www.ebay.de/itm/L120AB-SemiConductor-Case-DIP16-Make-SGS-/162013913355
Bitte melde dich an um einen Beitrag zu schreiben. Anmeldung ist kostenlos und dauert nur eine Minute.
Bestehender Account
Schon ein Account bei Google/GoogleMail? Keine Anmeldung erforderlich!
Mit Google-Account einloggen
Mit Google-Account einloggen
Noch kein Account? Hier anmelden.




