Hallo, mal eine einfache Frage, aber google bringt mich nicht weiter. Am Prozessoreingang steht int mit Querstrich über int. Muß der jetzt nach + getaktet werden, also Ruhezustend 0, oder andersrum?
Ich denke die Antwort läßt sich nur im Datenblatt finden. Und dasselbe dürfte für die erlaubten Pegel gelten. Olaf
Anja schrieb: > Am Prozessoreingang An welchem Prozessor? > steht int mit Querstrich über int. Das bedeutet dann also gemeinhin low aktiv. > Muß der jetzt nach + getaktet werden Entweder will er eine fallende Flanke oder.Er ist viel eher nochauf einen low-Pegel sensitiv.
Hallo, jetzt mal nicht vom Handy. Es geht um einen Philips CD Spieler CD350. Ca. 30Jahre alt. Will den mit Fb nachrüsten. Im Anhang der Ausschnitt. Pin RC5 ist der Eingang, davor liegt noch an der Buchse 220 Ohm in Reihe. Für mich sieht das nach High aktiv aus. Im Ruhezustand liegen am Eingang 120mV an. Mein Signal hat 4,2Vss muß also reichen. IR- Empfängerschaltung muß ich noch zeichnen. Kommt später. Gruß Mani
Manfred H. schrieb: > Für mich sieht das nach High aktiv aus. Die Funktion von /INT ist eindeutig '0'-aktiv; sieh ins Datenblatt vom 8052. Wie der µC das Signal an P3.2 (/INT-TO) letztlich bewertet hängt allein vom Programm selbst ab.
Hallo, hab im Datenblatt 8441 gesehen ist low aktiv bei min. 7Impulsen. Ok, invertier ich nochmal. Gruß Mani
So, auch mit der neuen Schaltung keine Reaktion. Schaltung ist von mir "entwickelt" Was mir suspekt vorkommt, Flankensteilheit 10µS beide Richtungen. Reicht das für den MAB8441? Fb ist oneforall 6440, Code 0641. Wer hat noch Ideen? Gruß Mani
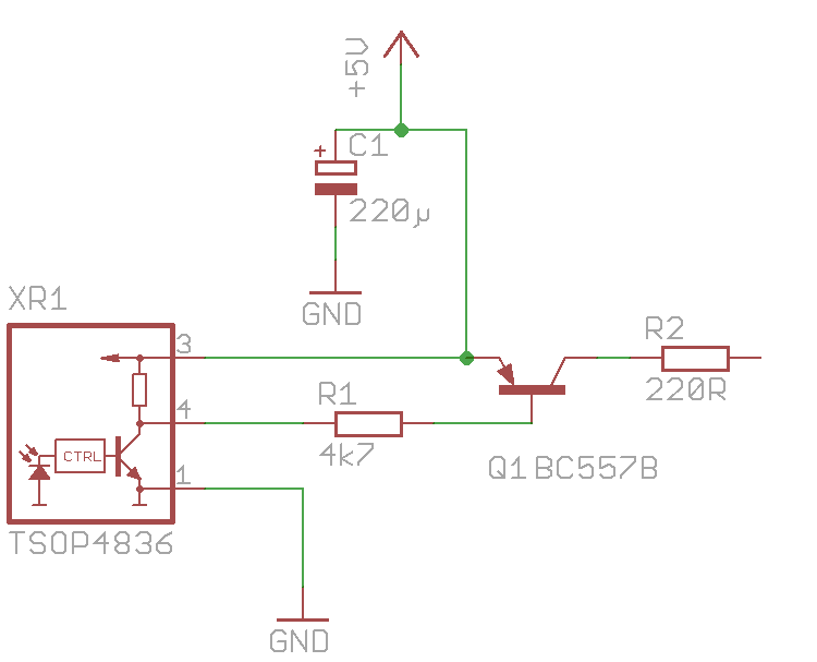
Manfred H. schrieb: > Wer hat noch Ideen? Ich würde den Q1 mit einem BE-Widerstand ein wenig definierter ausschalten... > Flankensteilheit 10µS beide Richtungen. Wie gemessen? Mit offenem Ausgang am R3?
Ausgang mit 1k am Oszi abgeschlossen. Im Gerät muß ich 1k2 treiben. R an BE werd ich mal probieren damit die Ladung schneller abfließt. Ich weiss ja auch nicht ob es an meiner Schaltung liegt, oder die FB den falschen Code hat. Try and error eben.
Hab mal das Ausgangssignal auf dem Oszi gespeichert. Start und Tooglebit 110 korrekt. CD und Play 20 und 53 korrekt. Also stimmt schon mal der Code der FB. Warum reagiert der CD-Spieler nicht? Frage, braucht der MAB8441 steile Flanken, oder nur Pegel am Eingang. Ich häng da bald ne Gegentaktendstufe hinter. Gruß Mani
Habs hin bekommen. Der 8441 ist zwar low aktiv, aber das RC5 Signal muß positiv sein. Danke Philips. Gruß Mani
Manfred H. schrieb: > Flankensteilheit 10µS Flankensteilheiten misst man gewöhnlich in Zeiteinheiten und nicht als Leitwert ... https://de.wikipedia.org/wiki/Siemens_(Einheit)
Bitte melde dich an um einen Beitrag zu schreiben. Anmeldung ist kostenlos und dauert nur eine Minute.
Bestehender Account
Schon ein Account bei Google/GoogleMail? Keine Anmeldung erforderlich!
Mit Google-Account einloggen
Mit Google-Account einloggen
Noch kein Account? Hier anmelden.



